Traffic is one of the most influential factors in choosing the route to reach the destination. It can be said that a large percentage of people prefer a long but low traffic route than a short route with heavy traffic. Therefore, traffic is a very determining factor in societies, especially in metropolitan areas. The issue of traffic forecasting is another important factor in the field of traffic. In such a way that the traffic of the coming days can be predicted based on the traffic of the previous days. In this paper, traffic forecasting in the coming days is done using a neural network algorithm based on the collected traffic data. Traffic forecasting is performed using Basic Neural Network methods, Feed-forward Levenberg-Marquardt, Conjugate Gradient Neural Network and Bayesian Neural Network. The results of the forecast are then compared with real observations. The results show that the Feed-forward Levenberg-Marquardt method predicts traffic data with 81.59% accuracy, which is the most accurate method among the others. The accuracy of Bayesian Neural Network, Conjugate Gradient Neural Network and Basic Neural Network methods is 81.55, 81.50 and 75%, respectively. Regression values of 24 hours a day were also estimated and it was found that the proximity of input and output values in the Basic Neural Network method is approximately 80%. This parameter was obtained 69.69%, 69.71% and 69.87% for three Feed-forward Levenberg-Marquardt, Conjugate Gradient Neural Network and Bayesian Neural Network respectively.
Keywords:Bayesian , Conjugate gradient , Feed-forward Levenberg Marquardt, Time series, Traffic forecasting.
Received: 8 August 2022 / Revised: 22 September 2022 / Accepted: 5 October 2022 / Published: 13 October 2022
In general, this study is important as it aims to predict traffic flow in the coming days using a neural network algorithm based on the collected traffic data. In this study, different types of machine learning algorithm are compared, and the best one is selected for this issue.
The issue of traffic is one of the main concerns faced by modern societies (Jabbari & Behzadi, 2019). Traffic is an issue that has been extensively researched to be reduced and controlled. If traffic is being controlled, many negative effects of traffic such as air pollution, noise pollution and many other effects caused by traffic can be reduced especially in metropolitan areas (Jafarian & Behzadi, 2020). This reduces the economic burden on large cities each year.
Researches have focused more on identifying parameters that affect traffic (Behzadi, 2020; Behzadi & Alesheikh, 2014). But less research has been done to predict traffic. To date, much research has been done in the field of traffic. In their research, a new calibration method, including the use of a neural network, is used to predict the traffic model (Hamoudzadeh & Behzadi, 2021; Pasha, Sorbi, & Behzadi, 2018). The travel time parameter is used as a traffic indicator that is analyzed in the calibration and validation process. In this paper, traffic distribution and average travel time were calculated based on two data sets of vehicle traffic and pedestrian traffic (Otković, Tollazzi, & Šraml, 2013). In Khan et al. (2015) conducted a comparative study between Malaysia and Singapore to examine driving behaviors, traffic hazards and road safety. The aim of this study was to investigate the differences between road safety, driver behavior and traffic risk perception. The results show that the perceived traffic risk of Malaysian respondents is higher than their Singaporean counterparts. In addition, the models showed that perceived traffic risk plays an important role in both countries, while perceived traffic skills play a minor role (Khan et al., 2015). In Lavrač, Jesenovec, Trdin, and Kosta (2008) extracted the spatial data of a research area using a spatial model. In this method, series clustering, spatial clustering as well as visualization were obtained using basic statistical methods and Geographic Information System (GIS) (Lavrač et al., 2008; Mousavi & Behzadi, 2019b). In Iacovazzi and Baiocchi (2015) conducted a study on urban traffic flow forecasting. In this research, Support Vector Machine (SVM) and vector regression model with optimization algorithms were used to provide a short-term traffic forecasting model.
The results of this study show that the support vector regression model with continuous ant colony optimization algorithms (SVRCACO) model is more accurate than the time series models for predicting traffic flow and is a good alternative to this model (Behzadi & Alesheikh, 2013; Iacovazzi & Baiocchi, 2015). In Jacobs, Nijs, and Van Willigenburg (1980) introduced a computer model for predicting traffic noise indicators. This model is done by simulating the flow through vehicles in an advanced time distribution. The results showed that factors such as vehicle acceleration and noise level are effective in modeling. The amount of noise pollution also increases with increasing traffic intensity (Jacobs et al., 1980). In a Kjemtrup and Herrstedt (1992) discussed how to plan and control traffic.
The results of this study showed that slowing down on the roads leads to a significant reduction in traffic accidents with a special focus on traffic calming factors (Kjemtrup & Herrstedt, 1992; Mousavi. & Behzadi, 2019a). In Cheng, Wang, Lu, and Xing (2020) conducted a classification study to classify the status of urban highway traffic. In this study, clustering labels were used to determine the classification using the machine learning method. Shanghai traffic flow data was used to guide the study process, which includes data processing, cluster analysis and methodological comparisons. The results also showed that the Fuzzy C-Means (FCM) clustering algorithm is improved in both fuzzy membership and weight degree (Behzadi, Mousavi, & Norouzi, 2019; Cheng et al., 2020; Mahjoobi & Behzadi, 2022). In Qasim, Ziboon, and Falih (2018) conducted a study to analyze Transcad and GIS techniques to evaluate the transportation network in Nasiriyah city, Deir ez-Zor province. This study evaluated the flow of traffic network patterns through several applications such as GIS, Global Positioning System (GPS), Transcad, in order to collect various data such as traffic volume and free flow rate. The results of this study indicated that the construction of new roads to divert foreign travel, as well as adding new bridges to get rid of traffic are applicable solutions to solve the traffic problem (Qasim et al., 2018). In Elfar, Talebpour, and Mahmassani (2018) predicted short-term traffic using the machine learning method. In this study, the factors caused by vehicles and the relationship between these factors and the formation of shock were investigated. Three techniques of machine learning, logistic regression and neural networks were used for short-term traffic congestion (Norouzi & Behzadi, 2019; Norouzi. & Behzadi, 2021). The results showed that different safety and traffic models can be integrated with traffic control algorithms to improve their performance (Elfar et al., 2018; Shiravand, Khaledi, Behzadi, & Shokri, 2020).
As mentioned, research to date has focused more on traffic control and reduction, and less research has been done on its effective prediction. Therefore, in the present study, traffic was predicted using different forecasting methods.
2.1. The Study Area
In this research, at first, it is necessary to have access to traffic data in the study area. Tehran province as the study area is located at 51o 06’ to 51o 38’ E longitude and 35o 34’ to 35o 51’ N latitude. Its height above water level varies between 1800 meters in the north to 1200 meters in the center and 1050 meters in the south (Abbasi, Alesheikh, Behzadi, & Aghamohammadi, 2020; Ghasempoor & Behzadi, 2021; Sherafati, Zanjirabad, & Behzadi, 2022). Tehran has an area of about 730 square kilometers. Tehran Municipality has divided the city into 22 municipal districts as seen in Figure 1 (Behzadi & Alesheikh, 2008; Behzadi & Kolbadinejad, 2019; Jafarian & Behzadi, 2020).
Figure 1. The area studied in the research.
2.2. Collecting the Required Traffic Data
A web-based system was first designed that could collect traffic data. For this purpose, the map platform at https://developers.neshan.org/ was used. In this platform, traffic is displayed in four colors: dark-red, red, orange and yellow, which represent very heavy traffic, heavy traffic, semi-heavy traffic and light traffic, respectively. These four colors are stored in the database with four codes: 5, 4, 3 and 2. Figures 2 shows an example of a table containing traffic information.
Figure 2. An example of a table containing the storage of traffic information and their coordinates.
2.3. Extracting Traffic Data for Consecutive Days
The traffic data collected by the web-based system is used for nine consecutive days from 10:00 AM on September 5 to 10:00 AM on September 14. Table 1 shows a sample of traffic colors captured for hour 20:00 over 9 days. As seen in Table 1, the color values of the traffic data are extracted for 9 consecutive days and used as input data for training.
5 Sept. |
6 Sept. |
7 Sept. |
8 Sept. |
9 Sept. |
10 Sept. |
11 Sept. |
12 Sept. |
13 Sept. |
3 |
3 |
3 |
3 |
3 |
3 |
4 |
3 |
4 |
3 |
3 |
3 |
3 |
3 |
3 |
3 |
3 |
3 |
2.4. Basic Neural Network for Traffic Forecasting
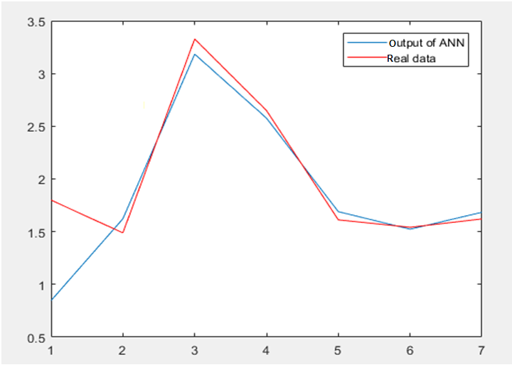
At this stage, the traffic of the 10th day is predicted using the basic neural network. 9-day traffic data is used for forecasting. At this step, 9-day traffic data are divided into two categories of training data and test data, then traffic data related to the 10th day are predicted based on train data. The time series diagram is then drawn separately for real observations and predicated results. Finally, the error values of the least squares for each hour are calculated. An example of a time series diagram for 3 A.M. is shown in Figure 3.
Figure 3. Time series diagram for real traffic data and forecast data at 3:00 AM for September 14.
As seen in Figure 3, the red graph is for the actual data on September 14, and the blue graph is for the traffic data forecast by the trained network for this day.
2.5. Feed-Forward Levenberg-Marquardt Method for Traffic Forecasting
The Levenberg-Marquardt algorithm is a way to find the minimum of a multivariate nonlinear function, which has become a standard method for solving the least squares problem for nonlinear functions. The Levenberg-Marquardt Algorithm (LMA) interpolates between the Gauss-Newton Algorithm (GNA) and the method of gradient descent. LMA is more robust than GNA, which means that in many cases, even if it starts far from the best minimum, it will find the answer. On the other hand, LMA is slightly slower than GNA for well-behaved functions and reasonable initial parameters. LMA is the most popular fitting algorithm, and few users may need other methods of fitting (Chatrsimab, Alesheikh, Voosoghi, Behzadi, & Modiri, 2020; Moayedi, Aghel, Vaferi, Foong, & Bui, 2020). At this stage, the Nonlinear Input-Output method is used, which is the method of solving the time series prediction problem, and it is the same as nonlinear input and output. In this method, the values of 9-day traffic data are introduced as input data, and the actual values of 10th day data are introduced as output data to the network. 70% of the input data is introduced to the network as training data, 15% as validation data, and 15% as test data. Then the network is trained and the error values of the Mean Squared Error (MSE) and regression are calculated separately for each hour of the day and night. The lower the error rate, the higher the model accuracy. If this value is zero, it means that the training is done 100%, and the network has not produced any errors. The R regression parameter also indicates the degree of correlation between input and output data, which the closer this value is to one (100%) means that there is no error. Therefore, the value R = 1 means a close relationship between input and output and R = 0 means a random relationship between these two values (Moayedi et al., 2020). The time series diagram for 3 o'clock in the morning is shown in Figure 4.
Figure 4. Time series diagram obtained using feed-forward Levenberg-Marquardt method at 3:00 AM for September 14. |
As seen in Figure 4, the black values predict the traffic data, and the values shown in orange represent the error values between the predicted traffic data and the actual traffic data for the 10th day. As seen in Figure 4, there is very little difference between the actual values and the predicted values.
2.6. Conjugate Gradient Method for Traffic Forecasting
The conjugate gradient method is an algorithm for the numerical solution of particular systems of linear equations, namely those whose matrix is symmetric and positive-definite. This method is an iterative algorithm (Jalilzadeh & Behzadi, 2019; Mahdi & Shiker, 2020). In this step, the Nonlinear Input-Output method is used, which is a problem-solving method for predicting time series. In this method, the values of 9-day traffic data are introduced as input data, and the actual values of 10th day data are introduced as output data to the network. Such as Levenberg-Marquardt method, 70% of the input data is introduced as training data to the network, 15% as validation data, and 15% as test data. Then the network training is performed, and the error values of MSE and regression are calculated separately. The time series diagram for 3 o'clock in the morning is shown in Figure 5.
Figure 5. Time series diagram obtained using the conjugate gradient method at 3:00 AM for September 14. |
As seen in Figure 5, the values in black represent the traffic data predicted by this method, and the values shown in orange represent the error values between the predicted traffic data and the actual traffic data for the 10th day. As seen in Figure 5, there is very little difference between the actual values and the predicted values.
2.7. Bayesian Neural Network Method for Traffic Forecasting
Bayesian neural network is a neural network-based method, which is used to model nonlinear and complex problems through statistical methods (Behzadi & Jalilzadeh, 2020; Zhang & Mahadevan, 2020). In this step, the Nonlinear Input-Output method is used, which is a problem-solving method for predicting time series. In this method, the values of 9-day traffic data are introduced as input data, and the actual values of 10th day data are introduced as output data to the network. In this step, as in the previous algorithms, the training, validation, and test data values are 70%, 15%, and 15%, respectively. Then the network is trained, and the error values of MSE and regression are calculated separately. The time series diagram for 3 o'clock in the morning is shown in Figure 6.
Figure 6. Time series diagram obtained using Bayesian neural network method at 3:00 AM for September 14. |
As seen in Figure 6, the black values predict the traffic data, and the values shown in orange represent the error values between the predicted traffic data and the actual traffic data for the 10th day. As seen in Figure 6, there is very little difference between the actual values and the predicted values. Table 2 and 3 show MSE and regression values for 24 hours a day for 9 days using four methods, respectively.
Hours |
Basic Neural Network method |
Feed-forward Levenberg-Marquardt method |
Conjugate Gradient method |
Bayesian Neural Network method |
1:00 |
0.083 |
0.056 |
0.075 |
0.066 |
2:00 |
0.046 |
0.097 |
0.106 |
0.095 |
3:00 |
0.137 |
0.040 |
0.036 |
0.040 |
4:00 |
0.023 |
0.035 |
0.037 |
0.030 |
5:00 |
0.046 |
0.113 |
0.114 |
0.113 |
6:00 |
0.864 |
0.100 |
0.102 |
0.097 |
7:00 |
0.667 |
0.252 |
0.242 |
0.248 |
8:00 |
0.402 |
0.245 |
0.252 |
0.247 |
9:00 |
0.189 |
0.208 |
0.201 |
0.211 |
10:00 |
0.592 |
0.217 |
0.220 |
0.215 |
11:00 |
0.089 |
0.247 |
0.253 |
0.247 |
12:00 |
0.408 |
0.221 |
0.224 |
0.219 |
13:00 |
0.134 |
0.217 |
0.223 |
0.216 |
14:00 |
0.643 |
0.200 |
0.202 |
0.204 |
15:00 |
0.041 |
0.211 |
0.222 |
0.215 |
16:00 |
0.073 |
0.211 |
0.205 |
0.209 |
17:00 |
0.393 |
0.243 |
0.245 |
0.247 |
18:00 |
0.010 |
0.289 |
0.286 |
0.289 |
19:00 |
0.314 |
0.312 |
0.312 |
0.312 |
20:00 |
0.069 |
0.289 |
0.289 |
0.288 |
21:00 |
0.227 |
0.229 |
0.223 |
0.226 |
22:00 |
0.032 |
0.150 |
0.157 |
0.154 |
23:00 |
0.343 |
0.112 |
0.114 |
0.114 |
24:00 |
0.252 |
0.112 |
0.119 |
0.114 |
Hours |
Basic Neural Network method |
Feed-forward Levenberg-Marquardt method |
Conjugate Gradient method |
Bayesian Neural Network method |
1:00 |
0.960 |
0.880 |
0.880 |
0.881 |
2:00 |
0.957 |
0.819 |
0.820 |
0.820 |
3:00 |
0.873 |
0.927 |
0.928 |
0.928 |
4:00 |
0.886 |
0.953 |
0.948 |
0.953 |
5:00 |
0.780 |
0.803 |
0.803 |
0.803 |
6:00 |
0.528 |
0.802 |
0.839 |
0.842 |
7:00 |
0.567 |
0.651 |
0.651 |
0.651 |
8:00 |
0.329 |
0.651 |
0.651 |
0.651 |
9:00 |
0.761 |
0.661 |
0.657 |
0.661 |
10:00 |
0.610 |
0.602 |
0.602 |
0.602 |
11:00 |
0.933 |
0.651 |
0.651 |
0.651 |
12:00 |
0.720 |
0.595 |
0.595 |
0.595 |
13:00 |
0.872 |
0.589 |
0.576 |
0.590 |
14:00 |
0.829 |
0.593 |
0.593 |
0.593 |
15:00 |
0.967 |
0.640 |
0.636 |
0.640 |
16:00 |
0.928 |
0.642 |
0.642 |
0.642 |
17:00 |
0.771 |
0.617 |
0.616 |
0.617 |
18:00 |
0.993 |
0.569 |
0.569 |
0.569 |
19:00 |
0.652 |
0.544 |
0.544 |
0.544 |
20:00 |
0.927 |
0.565 |
0.565 |
0.565 |
21:00 |
0.814 |
0.616 |
0.616 |
0.616 |
22:00 |
0.953 |
0.708 |
0.708 |
0.708 |
23:00 |
0.834 |
0.831 |
0.826 |
0.831 |
24:00 |
0.911 |
0.803 |
0.803 |
0.803 |
As seen in Table 2, the MSE for each hour of 9 consecutive days are obtained using four methods. According to Table 2, it can be said that the Basic Neural Network method predict the 10th day traffic values with a 25% error. It means that the results obtained from this method is satisfactory with 75% accuracy. Similarly, by averaging the obtained results, the error values for Feed-forward Levenberg-Marquardt, Conjugate Gradient, and Bayesian Neural Network methods are obtained as 18.41%, 18.5%, and 18.45% respectively. This means that the accuracy of these three methods is 81.59%, 81.50% and 81.55% respectively. As it is clear from the results, the use of Feed-forward Levenberg-Marquardt method has more accuracy, and less error than the other three methods. Bayesian Neural Network, Conjugate Gradient, and Basic Neural Network methods have more accuracy and less error for predicting time series, respectively. As seen in Table 3, the regression values are obtained using four methods for 24 hours a day in these 9 consecutive days. By averaging the results obtained for the four methods, it is determined that the proximity of input and output values is 80% for the Basic Neural Network method. This means that the amount of error in the proximity of input and output is equal to 20%. For the three Feed-forward Levenberg-Marquardt, Conjugate Gradient, and Bayesian Neural Network methods, the proximity of input and output values are estimated to be 69.69%, 69.71% and 69.87%, respectively, which have 30.31%, 30.29% and 30.13% differences between the input and output values, correspondingly.
In this study, the use of neural network methods was discussed to train and predict time series for traffic data. In the present study, 22 regions of Tehran province were studied. At first, a web-based system was designed that collects traffic data on a 24-hour basis. The data was then extracted from the database, and divided into two categories of training and test data for prediction. Four methods of Basic Neural Network, Feed-forward Levenberg-Marquardt, Conjugate Gradient, and Bayesian Neural Network methods were used for prediction. It was found that Feed-forward Levenberg-Marquardt method is considered as the best method for predicting time series with 81.59% accuracy. Then Bayesian Neural Network method, Conjugate Gradient, and Basic Neural Network methods are the best methods, respectively with accuracy of 81.55%, 81.50%, and 75%.
Funding: This study received no specific financial support. |
Competing Interests: The authors declare that they have no competing interests. |
Authors’ Contributions: Both authors contributed equally to the conception and design of the study. |
Abbasi, Z., Alesheikh, A., Behzadi, S., & Aghamohammadi, H. (2020). Development of spatiol network for optimal routing of BRT lines. Journal of Environmental Science and Technology, 22(8), 75-87.
Behzadi, S. (2020). An intelligent location and state reorganization of traffic signal. Geodesy and Cartography, 46(3), 145-150.Available at: https://doi.org/10.3846/gac.2020.10806.
Behzadi, S., & Alesheikh, A. A. (2008). A Pseudo Genetic Algorithm for solving best path problem. The International Archives of the Photogrammetry, Remote Sensing and Spatial Information Sciences, 3(1).
Behzadi, S., & Alesheikh, A. A. (2013). Hospital site selection using a BDI agent model. International Journal of Geography and Geology, 2(4), 36-51.Available at: https://doi.org/10.18488/journal.10/2013.2.4/10.4.36.51.
Behzadi, S., & Alesheikh, A. A. (2014). Cellular automata vs. object-automata in traffic simulation. International Journal of Remote Sensing Applications, 4(1), 61-69.Available at: https://doi.org/10.14355/ijrsa.2014.0401.07.
Behzadi, S., & Jalilzadeh, A. (2020). Introducing a novel digital elevation model using artificial neural network algorithm. Civil Engineering Dimension, 22(2), 47-51.Available at: https://doi.org/10.9744/ced.22.2.47-51.
Behzadi, S., & Kolbadinejad, M. (2019). Introducing a novel method to solve shortest path problems based on structure of network using genetic algorithm. The International Archives of Photogrammetry, Remote Sensing and Spatial Information Sciences, 42, 201-203.Available at: https://doi.org/10.5194/isprs-archives-xlii-4-w18-201-2019.
Behzadi, S., Mousavi, Z., & Norouzi, E. (2019). Mapping historical water-supply qanat based on fuzzy method. an application to the Isfahan Qanat (Isfahan, Iran). Journal of Numerical Methods in Civil Engineering, 3(4), 24-32.Available at: https://doi.org/10.29252/nmce.3.4.24.
Chatrsimab, Z., Alesheikh, A. A., Voosoghi, B., Behzadi, S., & Modiri, M. (2020). Development of a land subsidence forecasting model using small baseline subset—differential synthetic aperture radar interferometry and particle swarm optimization—random forest (Case Study: Tehran-Karaj-Shahriyar Aquifer, Iran). Paper presented at the Doklady Earth Sciences.
Cheng, Z., Wang, W., Lu, J., & Xing, X. (2020). Classifying the traffic state of urban expressways: A machine-learning approach. Transportation Research Part A: Policy and Practice, 137, 411-428.Available at: https://doi.org/10.1016/j.tra.2018.10.035.
Elfar, A., Talebpour, A., & Mahmassani, H. S. (2018). Machine learning approach to short-term traffic congestion prediction in a connected environment. Transportation Research Record, 2672(45), 185-195.Available at: https://doi.org/10.1177/0361198118795010.
Ghasempoor, Z., & Behzadi, S. (2021). Traffic modeling and prediction using basic neural network and wavelet neural network along with traffic optimization using genetic algorithm, particle swarm, and colonial competition. Journal of Geomatics Science and Technology, 10(3), 147-163.
Hamoudzadeh, A., & Behzadi, S. (2021). Predicting user’s next location using machine learning algorithms. Spatial Information Research, 29(3), 379-387.
Iacovazzi, A., & Baiocchi, A. (2015). Protecting traffic privacy for massive aggregated traffic. Computer Networks, 77, 1-17.Available at: https://doi.org/10.1016/j.comnet.2014.11.019.
Jabbari, M., & Behzadi, S. (2019). Modelling effects of land use changes on traffic based on proposed traffic simulator. Computational Engineering and Physical Modeling, 2(3), 53-64.
Jacobs, L., Nijs, L., & Van Willigenburg, J. (1980). A computer model to predict traffic noise in urban situations under free flow and traffic light conditions. Journal of Sound and Vibration, 72(4), 523-537.Available at: https://doi.org/10.1016/0022-460x(80)90362-4.
Jafarian, H., & Behzadi, S. (2020). Evaluation of PM2. 5 emissions in Tehran by means of remote sensing and regression models. Pollution, 6(3), 521-529.
Jalilzadeh, A., & Behzadi, S. (2019). Machine learning method for predicting the depth of shallow lakes using multi-band remote sensing images. Journal of Soft Computing in Civil Engineering, 3(2), 54-64.
Khan, S. U. R., Khalifah, Z. B., Munir, Y., Islam, T., Nazir, T., & Khan, H. (2015). Driving behaviours, traffic risk and road safety: Comparative study between Malaysia and Singapore. International Journal of Injury Control and Safety Promotion, 22(4), 359-367.Available at: https://doi.org/10.1080/17457300.2014.925938.
Kjemtrup, K., & Herrstedt, L. (1992). Speed management and traffic calming in urban areas in Europe: A historical view. Accident Analysis & Prevention, 24(1), 57-65.Available at: https://doi.org/10.1016/0001-4575(92)90072-q.
Lavrač, N., Jesenovec, D., Trdin, N., & Kosta, N. M. (2008). Mining spatio-temporal data of traffic accidents and spatial pattern visualization. Advances in Methodology and Statistics, 5(1), 45–63-45–63.Available at: https://doi.org/10.51936/dade1112.
Mahdi, M., & Shiker, M. (2020). Three-term of new conjugate gradient projection approach under Wolfe condition to solve unconstrained optimization problems,“in press”, accepted paper for publication. Jour of Adv Research in Dynamical & Control Systems, 12(7), 788-795.Available at: https://doi.org/10.5373/jardcs/v12i7/20202063.
Mahjoobi, M., & Behzadi, S. (2022). Solar desalination site selection on the Caspian Sea coast using AHP and fuzzy logic methods. Modeling Earth Systems and Environment, 1-9.Available at: https://doi.org/10.1007/s40808-022-01418-2.
Moayedi, H., Aghel, B., Vaferi, B., Foong, L. K., & Bui, D. T. (2020). The feasibility of Levenberg–Marquardt algorithm combined with imperialist competitive computational method predicting drag reduction in crude oil pipelines. Journal of Petroleum Science and Engineering, 185, 106634.Available at: https://doi.org/10.1016/j.petrol.2019.106634.
Mousavi, Z., & Behzadi, S. (2019b). Introducing an appropriate geoportal structure for managing wildlife location data. International Journal of Natural Sciences Research, 7(1), 32-48.Available at: https://doi.org/10.18488/journal.63.2019.71.32.48.
Mousavi., Z., & Behzadi, S. (2019a). Geo-portal implementation with a combined approach of AHP and SWOT. International Journal of Natural Sciences Research, 7(1), 22-31.Available at: https://doi.org/10.18488/journal.63.2019.71.22.31.
Norouzi, E., & Behzadi, S. (2019). Evaluating machine learning methods and satellite images to estimate combined climatic indices. Journal of Numerical Methods in Civil Engineering, 4(1), 30-38.Available at: https://doi.org/10.52547/nmce.4.1.30.
Norouzi., E., & Behzadi, S. (2021). The feasibility of machine-learning methods to extract the surface evaporation quantity using satellite imagery. Journal of Electrical and Computer Engineering Innovations, 9(2), 229-238.
Otković, I. I., Tollazzi, T., & Šraml, M. (2013). Calibration of microsimulation traffic model using neural network approach. Expert Systems with Applications, 40(15), 5965-5974.Available at: https://doi.org/10.1016/j.eswa.2013.05.003.
Pasha, A., Sorbi, A., & Behzadi, S. (2018). Landslide risk assessment in Qazvin-Rasht quadrangle zone (North of Iran). Scientific Quarterly Journal of Geosciences, 27(106), 89-98.
Qasim, Z., Ziboon, A. R., & Falih, K. (2018). TransCad analysis and GIS techniques to evaluate transportation network in Nasiriyah city. Paper presented at the MATEC Web of Conferences.
Sherafati, L., Zanjirabad, H. A., & Behzadi, S. (2022). Spatio-Temporal Modeling of Ozone Distribution in Tehran, Iran Based on Neural Network and Geographical Information System. Iranian Journal of Public Health, 51(1), 196-204.
Shiravand, H., Khaledi, S., Behzadi, S., & Shokri, S. H. A. (2020). Monitoring and assessing the changes in the coverage and decline of oak forests in Lorestan Province using satellite images and BFAST model. Journal of Applied researches in Geographical Sciences, 20(57), 265-280.Available at: https://doi.org/10.29252/jgs.20.57.265.
Zhang, X., & Mahadevan, S. (2020). Bayesian neural networks for flight trajectory prediction and safety assessment. Decision Support Systems, 131, 113246.Available at: https://doi.org/10.1016/j.dss.2020.113246.
Views and opinions expressed in this article are the views and opinions of the author(s), International Journal of Geography and Geology shall not be responsible or answerable for any loss, damage or liability etc. caused in relation to/arising out of the use of the content. |