Index

Abstract

Using the Department for Environment, Food, and Rural Affairs of UK (DEFRA) framework, all the ecosystem services from the Hatiya coastal forest under the Noakhali Coastal Forest Division of Bangladesh have been listed down to prepare a considerable record for valuing ecosystem services. Different valuation assessment techniques like market price method, travel cost method, Contingent Valuation Method (CVM) have been used to calculate timber, fish, and tourism values. Following the allometric equation, the sequestrated biomass carbon has been estimated. This study has evaluated the economic values of different ecosystem services in Hatiya coastal forests, including timber value of 32year aged old plantation as 303,040.50 thousand USD, annual fish catch amount as 61.5 thousand metric ton (MT) price with 115,217.25 thousand USD, the value of newly accreted land 22,239.46 thousand USD of 6000 ha, annual tourism value of 114.90 thousand USD and the willingness to pay by the tourists as 6.06 thousand USD. The study also estimated the total stored carbon amount by biomass and soil of the area as 252304.67 ton and 1365642.098 ton, respectively. In addition, using the GIS tool, the Land-use and Land-cover (LULC) change has been assessed to show the mangrove area condition comparing with previous years. This study aims to be a preliminary source for valuing ecosystem services further in Hatiya and other coastal forests, which will drive the policymakers to take appropriate and realistic initiatives for sustainable management of coastal forests as well as allocate budget for the forestry sector during national planning.

Keywords: Ecosystem services, Mangrove forest, Coastal island, Hatiya, Timber value, Fish value, Tourism value,Biomass carbon.

Received: 30 November 2020 / Revised: 8 March 2021 / Accepted: 12 April 2021/ Published: 5 May 2021

Contribution/ Originality

This study is one of very few studies which investigated the ecosystem services of any coastal plantation in Bangladesh. The paper’s primary contribution is enlisting the ecosystem services with their possible value estimation. The outcome will be significant for proper planning and budgeting in coastal forest management.


1. INTRODUCTION

Ecosystem services are the functioning of biological systems (i.e., climate regulation, air purification, and crop pollination) that are helpful to human well-being and are inextricably linked with improved living conditions such as, atmosphere control, air filtration, and crop fertilization. Human domination in the biosphere has led to rapid alterations in the composition, structure, and function of ecosystems [1] which in many cases reduces their capacity to provide the necessary services [2, 3]. The progress of ecosystem conservation and management is being hampered due to a lack of knowledge about the role of most ecosystem services towards the environment [4].

Our health and well-being depend upon the services provided by the ecosystem and its components, such as water, soil nutrients, and living organisms.

The ecosystem service is a process by which the environment produces essential resources utilized by humans, such as clean air, water, food, and materials [5, 6]. Coastal ecosystems create a variety of services worldwide, such as protection, production of food, climate control, and recreation. These services are vital for extremely vulnerable coastal areas to enhance current and future adaptive capacity under changing climates. Bangladesh has a long coastline which provides opportunities to a large population with multiple resources, and also threatens coastal communities with extreme natural disasters.

Generally, Ecosystem Services maintain biodiversity and the production of ecosystem goods such as seafood, forage, timber, biomass fuel, natural fiber, and many natural pharmaceuticals and industrial products and their precursors [2].

Previous studies have identified methods for economic valuation by classifying ecosystem services, measuring supply and demand of services, assessing threats to the conservation and estimation of economic values, but not measuring the underlying role of biodiversity in service delivery. In contrast, studies of biodiversity–function often examine communities whose structures differ markedly from those providing services in real landscapes [7] and have been restricted to a small set of ecosystem processes [8].

While each approach has many valuable insights, it is important to build bridges between methods that will provide a basic understanding of ecosystem services by which it would be possible to determine the best management and policy tools for their conservation and sustainable use. Given forecasts of global declines in basic services [9] that can be an important agenda for the development of ecosystem services through integrating it into the existing or future inter‐disciplinary studies of ecosystem services [10].

The most commonly planted species are Keora (Sonneretia apetala), Gewa (Excoecaria agallocha), and Sundari (Heritiera fomes) in coastal mangroves of the Hatiya, which has been considered as suitable species for the stabilization of land.

Moreover, a considerable proportion of coastal people are dependent on coastal mangroves for the collection of fuel-wood and other essential natural resources. Although few studies assessed the value of ecosystem services in the Sundarban and the Chittagong Hill Tracts of Bangladesh [11, 12] such type of study has not been conducted on coastal forests, so far. It is undeniable that rich forests can provide more ecosystem services. A moratorium in natural forests has been started in Bangladesh, since 1989, there arises the importance of showing that what and how much services are given by a standing forest without felling or harvesting any trees. Therefore, the study aims were to assess the ecosystem services of the coastal mangroves of Hatiya Island. The specific objectives of this research were to : (i) identify the major ecosystem services of the coastal mangroves in Hatiya by using a valuation framework under Noakhali Coastal Forest Division, and (ii) evaluate the value of major ecosystem services by using different valuation methods.

2. MATERIALS AND METHODS

2.1. Study Area

Hatiya is a large island under the administrative jurisdiction of the Noakhali district covering an area of 370.69 km2 [13] and lies between 220 30’ and 220 60’ north latitude and 910 10’ and 910 20’ east longitude [14].

Table-1. Plantation area of Hatiya.

Name of the ranges
Area (acre)
Char Alexandar  (Tilirchar,Char Srijoni)
2000.00
Nalchira
31140.25
Sagoria
2036.37
Jahajmara
21169.85
Total
56,346.47

Source: Hossain [15].

2.2. Approaches and Methods of Valuation

This study used both direct and indirect approaches to the valuation. In this regard, different methods were used to quantify the valuation of ecosystem services such as Market Price Method, Travel Cost Method, Stated Preference Method (i.e., questionnaire survey), and Contingent Valuation Method.

2.2.1. Valuation of Timber

For the valuation of timber, this study chose the age-old plantation of Keora. In total, 25 plots were taken at Sagoria and Jahajmara Range of Noakhali Coastal Forest Division for vegetation survey in the plantation forest established in the 1987-88 fiscal year. A random sampling technique was exercised during the vegetation survey. By using  Huber’s formula for volume calculation with two parameters, such as merchantable height (ht) and diameter at breast height (dbh), the volume of trees was measured. However, the total area of artificial mangroves in Hatiya is 56,346.47acres Table 1. Therefore, the value of timber stands was measured by multiplying the estimated total volume (m3) of trees with the unit (cft) price of different species in the local market. The formula used for the calculation of the volume of trees was Huber’s formula, V = A x H m3; where, V = volume of tree in m3, A = 3.1416 x r2 (r = radius), H=height in meter [16, 17].

2.2.2. Valuation of Fishes

Harvesting of fish is considered one of the provisioning services of the mangrove ecosystem, and the mangrove ecosystem harbors a considerable amount of fish resources. In this study, a total of 22 inshore fishers were interviewed randomly to obtain data by using a semi-structured questionnaire that included information such as types of fish species harvested, quantity (i.e., weight) of harvested fish/day/fisherman, days involved in the harvesting of fish resources per season (i.e., winter, summer, and monsoon), unit (kg) price of different fish species in the local market, and the total number of fishers living in their villages. Besides, the total quantity of harvested fish/season for different types of fish species was also calculated. Usually, after harvesting fish resources, fishers generally categorize the fish resources based on market demand and value, and the entire process is known as fish grading. By using the Market Price Method, the valuation of inshore fishes was measured.

2.2.3. Valuing the Carbon Sequestration Amount

2.2.3.1. Biomass Carbon

The following allometric equations were used to measure the carbon biomass:
Above-ground biomass AGB (Y) = Exp (-2.997+ ln (WD*Ht*DBH2))
Where, WD= wood density of species, Ht=Height of the trees, DBH=Diameter of breast height of the tress, for Keora trees, the wood density is 0.55.
Below ground biomass, BGB =15% of AGB
Therefore, Total Biomass = AGB+BGB
Total biomass of Carbon, TBC = 50% of (AGB+BGB)

2.2.3.2. Soil Carbon

For the determination of organic carbon in the soil, washed silica crucibles were dried in an oven at 105°C for 30 minutes and cooled in desiccators, and then weight was taken. Dried soils were ground by pistol, and then exactly 5 g of grind soils were kept in silica crucibles and weighted by an electric balance. The crucibles with soil were then transferred to an electric muffle furnace for igniting at 850°C for one and half an hour. Then crucibles with soils were cooled in a desiccator and reweighted to determine the percent loss of ignition (LOI %) [18]. The formula for calculating LOI % = W1/W2 ×100. Where W1 = loss in weight and W2 = weight of oven-dry soil.

Percentage carbon were calculated as, % C = 0.47 × (% LOI – 1.87). The percentage of organic matter was then calculated from the following relationship [18].
% Organic matter = [0.47× (% LOI – 1.87) × 1.72
The total stored carbon by the soil in Hatiya Island is estimated by multiplying the amount of carbon stored (ton) per hectare with the total area (ha) of the island.

2.2.4. Valuation of Newly Accreted Land

The total area of newly accreted land is about 6000 ha or 14826 acres, which are suitable for afforestation. Information on the potential value of land was collected locally from the local people as well as from the local land office. Locally, the price per decimal of land is ranged between US$ 12.5 to 16.25 [15]. Thus, by multiplying the price per decimal of land with the total accreted land, the value of newly accreted land in the Hatiya coastal forest was calculated. This method is also known as the indirect use method in valuation techniques.

2.2.5. Valuation of Tourism Potentiality

By using the Travel Cost Method value of tourism services was calculated.

Value of tourism = Number of tourists / year x expenditure / tourist.

However, the Contingent Valuation Method (CVM) is used to determine whether tourists are willing to pay extra to enjoy nature in a better way.  Thus, multiplying the number of tourists per year with the total costs they are intended to pay for tourism purposes, the value of tourism can be estimated. It is also under the indirect use value of ecosystem services.

2.2.6. Land Use Land Cover (LULC) Change Analysis

The study chose two different years of 2000 and 2018 to take their images from Earth Explorer and then has classified the land uses within four classes, such as forests, water bodies, newly accreted land, agriculture, and settlement with a huge area as unclassed type. By using the ERDAS IMAGINE 2015 and Arc Map 10.5 (two different GIS tools), the images have been classified according to their land uses. Then both images were compared to show mainly the mangrove area condition (either increase or decrease) and the newly accreted land’s condition. Landsat8 was launched in 2013, so 2018’s image has taken from Landsat8, and the 2000’s image has taken from Landset7. Then the LULC analysis has been done through the GIS tool.

2.2.7. Valuation of NTFPs

In Hatiya and especially in Nijhum dweep local people are highly dependent on the natural resources of the coastal forest for their livelihood. They collect various types of NTFPs, such as fuel-wood, wood for making boats, poles, saplings for the home garden, honey, wild fruits, etc.

Table-2. A brief description of the methodology used in this study.

Ecosystem services Collected data Source of data Valuation method
Timber Volume/acre Primary data with random sampling Market price
Fish Price of the fishes, per year catch and the total number of the fishermen Questionnaire survey on the fishermen Market Price
Carbon sequestration Volume/acre Timber volume from primary data Stored carbon amount calculation, ton/ha (allometric equation)
Ecotourism values Surveyed information from the tourists Questionnaire survey on tourists Travel cost methods and contingent valuation method
Land values Total newly accreted land and price of the land($/decimal) Secondary data from the forest office’s record with the market price of land Indirect use method

2.3. Data Collection and Analysis

Secondary information and data were collected from the local Forest Department, published research articles, and reports from different institutions. Primary data were collected through field visits by performing a questionnaire-based survey from fishers and local people. To understand the market price of provisioning products market surveys were also being conducted. Due to lack of sufficient data, the value of other ecosystem services could not be assessed, such as nutrient cycling, soil formation, control of soil erosion, climate regulation, water purification, protection against flood and cyclone. Types and sources of collected data and methods of valuation are summarized in Table 2.

3. RESULTS AND DISCUSSION

3.1. Major Ecosystem Services

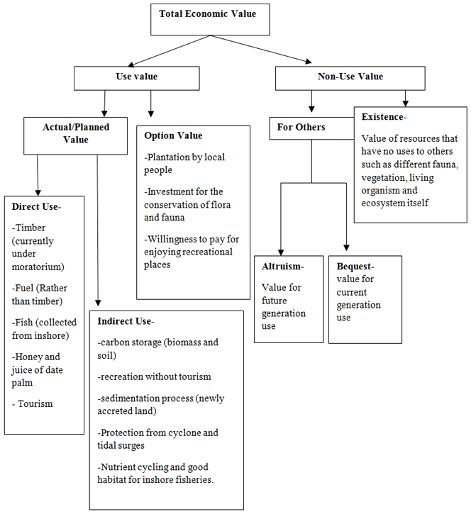
According to the Department for Environment, Food and Rural Affairs of UK DEFRA model [19] this study classified the ecosystem services of Hatiya mangroves into two major groups, such as use-value and non-use value. Figure 1 showed  the further sub-division based on available literature and field survey.

Figure-1. Ecosystem services of Hatiya coastal forest adapted from DEFRA [19]; Abdullah-Al-Mamun, et al. [20].

3.2. Timber Value

The common species of Hatiya Island is Keora (Sonneretia apetala). This species was first planted in the Hatiya after the accretion of the land from the Bay of Bengal. The Bangladesh Forest Department developed this plantation to stabilize the soil and land by its rooting system. In recent times, other mangrove species have also been planted on this island.

The timber value was estimated at USD 303,040,499 for the Keora plantation (Table 3). The estimated value of timber across the coastal forest in Hatiya is different from the timber value of other areas, as the market prices of other timber species in other forests vary from the price of Keora species.

Table-3. Price of timber.

Market price per cubic meter ($)
Total volume in four Ranges (m3)
Total value ($)
38.625 (average)
7845708.71
303,040,499

Generally, people use Keora species only for fuel-wood and normal household implements (i.e., boat making), but not suitable for making furniture. Thus, comparing to other species such as Teak (Tectona grandis), Gamar (Gmelina arborea), or Mahogany (Swietenia macrophylla), the price of Keora is lower. The Sundarban contributed to the revenue of the Bangladesh Forest Department from provisioning and cultural services between 2001-2002 and 2009-2010 was USD 744,000/year and USD$ 42,000/year, respectively [11].In the case of Sundarban, the major proportion of revenues comes from NTFPs and tourism services, although the scenario is different in the case of coastal forests in the Hatiya.

3.3. Fish value

The Government of Bangladesh has banned the harvesting of Hilsha fish during the breeding season to increase the population of this species each year. Table 4 represents the seasonal harvesting quantity of fish resources other than Hilsha. So, in a year, the total catch amount of fishes by all the fishermen in Hatiya is approximately 61.5 thousand MT. According to the fishermen, the average price of the fishes is $1.875/kg except for Hilsha fish. As the Hilsha fishes are mainly found in the deep sea, and the species valuation from the deep sea is beyond this research, therefore the total value of the coastal fish in Hatiya is US$ 115,217,250. The prices of the fishes vary from species to species. In Hatiya, mainly the common species are Hilsha (Tenualosa ilisha), Catfish (Arius sp.), Spotted catfish (Arius maculatus), Bamaloh (Harpadon nehereus), Yellowtail Catfish (Pangasius pangasius), Long-finned croaker (Otolithoides pama), Shrimp (Penaeus sp.), etc. The price of one species is different from another species, and price also varies from place to place like lower prices in the local market but higher in urban areas.

Table-4. Total amount of fish caught in different seasons.

Different seasons
Catch amount(kg)
Catching amount for per person (kg/day)
Winter season
1,830,000
0.5
Summer season
6,720,000
8.4
Rainy season
52,899,200
43.36
Total
61,449,200
---

Table-5. Price of major marine fish species in Hatiya

Species name
Average price/kg in USD
Hilsha
7.00
Catfish
2.69
Yellowtail Catfish
2.19
Long-finned croaker
2.81
Bamaloh
0.25
Spotted catfish
3.88
Shrimp
1.63

According to Abdullah-Al-Mamun, et al. [20] amounts of annual fish harvest from the Sundarban Mangrove Reserve Forests in 2009–2010 and 2010–2011 financial year are 1119.55 MT and  3949.15 MT respectively. It is mentionable that the coastal region of the country is a large source of sea fishes, and a handful amount also comes from Noakhali Coastal Forest Division. Table 5 provides  the market price of fishes generally the local fishermen catch.

There are few rare/lost species claimed by the fishermen, which they saw previously but not at present, such as Chewa and Gongra.

3.4. Carbon Sequestration

Using the Allometric equation, the carbon has been estimated for above and below-ground biomass (Table 6). Again the soil can store a huge amount of carbon. By the analysis of soil in the laboratory, the organic carbon in the soil of Hatiya has been estimated as 59.89 ton/ha.

Table-6. Total biomass carbon above and below ground.

Equations
Carbon stored in the mangrove ( ton)
Total biomass carbon (AG+BG)
252,304.67
Organic carbon in the soil
1,365,642.098

The prices of carbon vary from country to country with different factors; for that reason, only the amount of carbon has been calculated. From the carbon market report, it has found that the World Bank has recently paid a price of US$ 4/t in temporary carbon credit (tCER) for Africa’s first big CDM (Clean Development Mechanism) forest carbon project in Ethiopia [21]. The inventory of the carbon sequestered by the Sundarbans in 2010 was 256.7 (Mg/ha). The estimated annual sequestration rate over the last 13 years was 4.8 Mt CO2/year. A project concept note for the Collaborative REED+, IFM Sundarbans Project (CRISP) declared that the amount of carbon has increased from 1997 to 2010 [22].

3.5. Value of Newly Accreted Land

Accreted land is suitable for afforestation, and the responsibility of plantation has been given to FD to stabilize the land. From the Bay of Bengal at different times, coastal areas get a huge land area accretion. These areas are also the asset of the mangrove ecosystem services. By the afforestation program in these newly accreted areas, land can be stabilized, and further, the land is used for the settlement of landless people by the procedure of the Government. According to the records of FD, the newly accreted land in Hatiya is a total of 6,000 ha (1,482,630.86 Decimals), which is suitable for afforestation (Table 7). After stabilization of this land by afforestation and aggregating sediments, the land value will be like following based on present market prices.

Table-7. Price of the land.

Total price of the land
1 Decimal= $15 (known from KI and local  Land Office)
1,482,630.86 decimal= $22,239,462

3.6. Tourism Value

According to the survey on local people as well as the hotel manager of Nijhum dweep, the tourist’s number has been found as 700 to 800 per day in peak season. Because of the seasonal variation, generally, the month from July to October, almost no tourist goes there, and the highest number of tourists goes to Nijhum dweep from November to March. Based on their information, average tourist numbers in Hatiya and Nijhum dweep are accounted for around 19,200 per year and the average money, the tourist expended is $ 59.84. Therefore, the total value of tourism per year is $114,900.

Simultaneously, using the CVM method, the amount of money has been calculated, which a single tourist averagely interested to pay is $0.316. So the willingness to pay by the tourists per year is $6,060. Again, according to the tourist perception, almost 80% of tourists are willing to pay money for enjoying different places of Hatiya and Nijhum Dweep.

The amount which is expended by the tourists in Hatiya is different than other recreational places like Cox’s Bazar, Ragamati, Khagrachari, Bandarban, Sylhet, Saint Martin island of Bangladesh. Because, in these places, tourists go with their family and friends whereas, in Nijhum dweep the maximum percentages of tourists are students Figure 2. Usually, they could not afford much expense. Again the lack of smooth transportation facilities from Chittagong or Dhaka to Nijhum dweep is another barrier for the tourism sector.

Figure-2. Tourists' occupation percentage.

3.7. Perceptions about NTFPs Collection

From the reconnaissance survey of the study area, it is assumed that many local people randomly collect the NTFPs from the forest. Generally, their collected resources are likely, honey, fuel-wood, wild fruits, poles, saplings (as household implements), wood for making boats, etc. The price of the collected honey in the local market has known as $6.25 to $7.50 per kg, which is an extra income source for the forest-dependent people. Again a huge amount of fuel-wood is collected by the forest surrounding people of which price are very high in the local market. However, due to a lack of records of the fuel-wood amount collected by the local people, the absolute value of the NTFPs of the Hatiya Coastal forest has not been estimated by this study.

3.8. The Total Economic Value of Ecosystem Services of Hatiya Coastal Forests

This study has estimated the economic value of timber, fishes, newly accreted land, tourism, as well as has estimated the amount of stored carbon both in soil and biomass in Hatiya coastal forest Table 8.

Table-8. Value of major ecosystem services in Hatiya coastal forests.

SL No
Ecosystem services
Value (thousand US$)
1
Timber
303,040.50
2
Fish
115,217.25
3
Newly accreted land
22,239.46
4
Tourism value
114.90
Willingness to pay by tourists
6.06

Again the total sequestrated/stored carbon amount in both soil and biomass has also been estimated (Table 9).

Table-9. Stored/sequestrated carbon amount.

Sources of stored carbon
Amount(ton)
Biomass Carbon
252,304.67
349,593,525.80
Soil carbon
1,365,642.098

3.9. Land Use Land Cover (LULC) Assessment

Using the LANDSAT image of 2000 and 2018, the land use classification has been done. In Figure 3, LULC classes are determined as mangrove area, newly accreted land, water body area, and agriculture & settlement. From Table 10 , it is apparent that the mangrove area has been increased during this period. Records of the Forest Department also ensured that the plantation area had been increased during this time. Similarly, the areas of newly accreted land and Waterbody have also been increased.

Table-10. Condition of mangrove plantation and other land cover areas by LULC classification map.

Area(ha)/year
2000
2018
Color in map
Comments
Forest cover
13509.10
14240.00
Dark Green
Increase
Newly Accreted Land
16941.20
21652.60
Red
Increase
Waterbody
11980.90
16774.90
Blue
Increase
Agriculture and settlement
37455.30
27524.50
Violet
Decrease
Unclassed Area
182206.50
181901.00
White
…………

Figure-3. LULC map of Hatiya in 2000 and in 2018.

4. CONCLUSION

Valuation of ecosystem services at the present situation, particularly from different types of forest ecosystems, has caught the attention of the many user groups all over the world, where the world’s sustainability depends on those concerned people’s decisions. In Bangladesh, due to the continuity of the moratorium period, harvesting of timber is banned. On the other hand, the maturity/rotation periods of trees vary from species to species, and it is too long. So the direct benefit from forests cannot be gained in a short period, therefore the forestry sector being neglected often at the time of national budgeting. So it is imperative to value all the services from forest ecosystems (both direct services and indirect services) to demonstrate the economic value that a standing forest contributes to the national economy. In Bangladesh, among various forest types, coastal forest ecosystems play a crucial role in the life of the coastal people by providing diverse ecosystem services.

This study has estimated the economic values of different ecosystem services of Hatiya coastal forests, a coastal island under Noakhali district including timber value of 32 years aged old plantation, annual fish-catching amount, the value of newly accreted land, tourism value and the willingness to pay by the tourists through using different valuation methods. Again the study estimated the total stored carbon amount by biomass and soil of the area. Further, through using the GIS tool, the LULC has been done to show the mangrove area condition comparing with the previous year.

Due to the shortage of available records, the NTFPs valuation and the value of nature protection from tidal surges and cyclones have not been included in this research. However, this study intends to assess the major ecosystem services of Hatiya, which would be the baseline and aspiration of other coastal forests. Thus decision-makers will be understood the actual value of the mangrove resources and take appropriate planning and budgeting for the forestry sector.

Funding: This study received no specific financial support.  

Competing Interests: The authors declare that they have no competing interests.

Acknowledgement: The authors expressed their gratitude to Mr. Touhidul Islam, DFO, Noakhali Coastal Forest Division, Forest Department, Bangladesh for providing valuable information and necessary support during the fieldwork. They  are also profoundly grateful to Mr. Mossaraf Hossain,  Range Officer,  Sagoria Range Office as well as to the Forest Guards of Sagoria and Jahajmara Range of Noakhali Coastal Forest Division for their kind cooperation during the data collection process.

REFERENCES

[1]          G. C. Daily, P. A. Matson, and P. M. Vitousek, "Ecosystem services supplied by soil," Nature’s Services: Societal Dependence on Natural Ecosystems, pp. 113-132, 1997.

[2]          G. C. Daily, Nature’s services: Societal dependence on natural ecosystems. Washington, DC: In: Island Press, 1997.

[3]          R. L. Goldman, B. H. Thompson, and G. C. Daily, "Institutional incentives for managing the landscape: Inducing cooperation for the production of ecosystem services," Ecological Economics, vol. 64, pp. 333-343, 2007.Available at: https://doi.org/10.1016/j.ecolecon.2007.01.012.

[4]          B. Fisher, K. Turner, M. Zylstra, R. Brouwer, R. De Groot, S. Farber, P. Ferraro, R. Green, D. Hadley, and J. Harlow, "Ecosystem services and economic theory: Integration for policy-relevant research," Ecological Applications, vol. 18, pp. 2050-2067, 2008.Available at: https://doi.org/10.1890/07-1537.1.

[5]          R. Ahammad, P. Nandy, and P. Husnain, "Unlocking ecosystem based adaptation opportunities in coastal Bangladesh," Journal of Coastal Conservation, vol. 17, pp. 833-840, 2013.Available at: https://doi.org/10.1007/s11852-013-0284.

[6]          V. Nangia, Importance of valuation of ecosystems services for sustainable development. Amman, Jordan: International Center for Agricultural Research in the Dry Areas (ICARDA), 2017.

[7]          E. Nichols, S. Spector, J. Louzada, T. Larsen, S. Amezquita, M. Favila, and T. S. R. Network, "Ecological functions and ecosystem services provided by Scarabaeinae dung beetles," Biological Conservation, vol. 141, pp. 1461-1474, 2008.Available at: https://doi.org/10.1016/j.biocon.2008.04.011.

[8]          C. Kremen, "Managing ecosystem services: What do we need to know about their ecology?," Ecology Letters, vol. 8, pp. 468-479, 2005.Available at: https://doi.org/10.1111/j.1461-0248.2005.00751.

[9]          Millennium Ecosystem Assessment MA, Ecosystems and human well-being: Biodiversity synthesis. Washington, DC: World Resources Institute, 2005.

[10]        N. J. Beaumont, R. Mongruel, and T. Hooper, "Practical application of the ecosystem service approach (ESA): Lessons learned and recommendations for the future," International Journal Biodiversity Science, Ecosystem Service & Manaagement, vol. 13, pp. 68-78, 2017.Available at: 10.1080/21513732.2018.1425222.

[11]        M. S. Uddin, E. d. R. Van Steveninck, M. Stuip, and M. A. R. Shah, "Economic valuation of provisioning and cultural services of a protected mangrove ecosystem: A case study on sundarbans reserve forest, Bangladesh," Ecosystem Services, vol. 5, pp. 88-93, 2013 Available at: https://doi.org/10.1016/j.ecoser.2013.07.002.

[12]        G. Rasul, "Ecosystem services and agricultural land-use practices: A case study of the Chittagong Hill Tracts of Bangladesh," Sustainability: Science, Practice and Policy, vol. 5, pp. 15-27, 2009.Available at: https://doi.org/10.1080/15487733.2009.11908032.

[13]        A. A. Rahman, M. Alam, S. S. Alam, M. R. Uzzaman, M. Rashid, and G. Rabbani, "Risks, vulnerability and adaptation in Bangladesh," Human Development Report 2007/2008. Occasional Paper, Human Development Report Office, UNDP2007.

[14]        A. Paul and M. Rahman, "Cyclone mitigation perspectives in the Islands of Bangladesh: A case of Sandwip and Hatia Islands," Coastal Management, vol. 34, pp. 199-215, 2006.Available at: https://doi.org/10.1080/08920750500531371.

[15]        M. Hossain, Price of land in Hatiya. [conversation] (Personal communication, 20 June 2019), 2019.

[16]        D. W. Patterson, H. V. Wiant, and G. B. Wood, "Log volume estimations: The centroid method and standard formulas," Journal of Forestry, vol. 91, pp. 39-41, 1993.

[17]        D. R. Waddell, Estimating load weights with Huber’s Cubic Volume formula: A field trial. Res. Note. PNW-RN-484. Portland, OR: US Department of Agriculture, Forest Service, Pacific Northwest Research Station, 1989.

[18]        D. Ball, "Loss-on-ignition as an estimate of organic matter and organic carbon in non-calcareous soils," Journal of Soil Science, vol. 15, pp. 84-92, 1964.Available at: https://doi.org/10.1111/j.1365-2389.1964.tb00247.

[19]        DEFRA, An introductory guide to valuing ecosystem services. London: Department for Environment, Food and Rural Affairs (DEFRA), Nobel House, 17 Smith Square, 2007.

[20]        M. Abdullah-Al-Mamun, K. M. Masum, A. R. Sarker, and A. Mansor, "Ecosystem services assessment using a valuation framework for the Bangladesh Sundarbans: livelihood contribution and degradation analysis," Journal of Forestry Research, vol. 28, pp. 1-13, 2017.Available at: 10.1007/s11676-016-0275-5.

[21]        M. Bekele, Y. Tesfaye, Z. Mohammed, S. Zewdie, Y. Tebikew, M. Brockhaus, and H. Kassa, "The context of REDD+ in Ethiopia: Drivers, agents and institutions," Occasional Paper 127. Bogor, Indonesia: CIFOR2015.

[22]        Forest Department, "Project concept note, collaborative REDD + IFM sundarbans project (CRISP): Ministry of Environment and Forests," Government of Bangladesh, 2011, pp. 1-129.

Views and opinions expressed in this article are the views and opinions of the author(s), Journal of Forests shall not be responsible or answerable for any loss, damage or liability etc. caused in relation to/arising out of the use of the content.