Index

Abstract

In this research article, we have developed an ICT-based strategic model for Nigeria as a panacea for her current fight against economic recession. Research has shown that Nigeria is currently in a recession with her GDP growth rate for the first quarter of 2016 at -1.5% and that of the second quarter of 2016 at -0.36%. The reduced economic activities in Nigeria clearly show in lower gross domestic product (GDP), and high inflation rate. The model developed in this work shows the correlation among the various elements of the framework including Integration, Incentives, Challenges, and Direct Positive Effects, to ensure economic benefits to Nigeria as a nation via the following channels: ICT policy, an entrepreneurial roadmap, a broadband policy, and an deployment of ICT component policy in all educational disciplines across the nation. This paper recommends a full implementation of the model for a quick recovery of the Nigerian economy and for her economic growth. The government of Nigeria should encourage the dispersal of ICT into the socio-economic life of the people by an adoption and implementation of ICT policies, including adequate investment in IT infrastructure. We have equally proved that ICT plays a complementary role in industrial development, trade, farming, education, housing, health and financial institutions. We strongly recommend that government should link ICT planning to her national economic and social planning, and the best time to do that is now.

Keywords: GDP,ICT, policy, Economic, recession, ICT, diffusion, Economic, growth.

Received:31 March 2017 / Revised: 12 May 2017 Accepted: 7 June 2017 / Published: 26 June 2017

Contribution/ Originality

This study contributes in the existing literature having highlighted the important role that Information and Communication Technology will play in addressing the problem of economic recession in Nigeria. This study uses new estimation methodology known as the Decision Process Theory. This study also originates new models for sustainable economic growth. It is one of the very few studies which have investigated the solution to economic recession in Nigeria.  

1. INTRODUCTION

1.1. Background of Study

Current statistics shows that the ICT sector contributes 9.8 per cent to Nigeria’s Gross Domestic Product (GDP), Adedokun-Shittu and Shittu [1].  Researchers and experts have opined that the ICT industry can contribute in no small measure to national economic sustenance if given the proper attention that it deserves. If Nigeria will come out of her current economic recession within the shortest possible time, government must focus on industrial revolution and encourage key players in the sector. This can be achieved especially now that the country has discovered the need to diversify her economy from oil. Telecommunication and ICT has been a major platform that drives most economies in developed nations of the world, and can contribute to the growth of any economy if government can remove all inhibiting barriers to IT-based organizations and corporate enterprises and provide digital configuration for all business processes. There is need to adopt business transformation procedures based on ICT-driven models that facilitates efficient manufacturing, development, and outsourcing base in our economic development roadmap. There is no better time than now to diversify our economy and promote the ICT industry to play major role in the recovery and sustenance of our ailing national economy.

Recession has been defined as ”A significant decline in economic activity spread across the economy, lasting more than a few months, normally visible in a real gross domestic product (GDP), real income, employment, industrial production, and wholesale-retail sales”. This definition is attributable to the National Bureau of Economic Research (NBER). Some other experts also view Economic Recession as a negative real GDP growth rate for two or more consecutive quarters. In view of the above definition, Nigeria is currently in an economic recession since her GDP growth rate in the first and second quarters of 2016 were -0.36% and -1.5% respectively.

The International Monetary Fund and the Central Bank of Nigeria have both agreed that the economy of our nation Nigerian has entered into a recession. Their candid assertion is that the economy may not regain stability too soon going by the low growth rate of 1.5%. Recessions generally occur when there is a widespread drop in spending. Certain events are usually responsible for economic recession. They may include, but not limited to: external trade deficit, an unfavourable supply jolt, and a financial crisis [2].

Recession always announces itself in the nation’s macroeconomic indicators such as the Gross Domestic Product (GDP), Capacity Utilization, Investment Spending, Inflation, Household Income, and Business Profits. Other indicators of economic recession will include a rise in Unemployment rate coupled with Financial Bankruptcies.

Many researchers and scholars have tried to present remedy to the current economic recession in Nigeria. For example, Afe [2] advocates that a return to agriculture is the major solution to the crisis of Nigeria’s economic recession, and stated that the current economic realities requires both a return to agriculture, affirming that the future and well being of generations of Nigerians yet unborn depends on that. He called on the government to show renewed interest in the river basin schemes in order to enhance the growth of agriculture in Nigeria. 

In the same vein, other researchers such as Chika [3] have suggested heavy cut-back on government spending as remedy for economic recession. Other researchers have equally recommended to the government to respond to the recessions by adopting expansionary macroeconomic policies, such as an increase in government spending, increase in money supply, and a decrease in taxation.
However, there is a need to critically look into the case of Nigeria, with its peculiarities and current economic realities with a view to proffering lasting solution to this challenge. There is need to consider an ICT-driven economy and take a critical look at its potentialities and ability to create jobs for the teaming population. There are untapped areas of ICT such as cloud computing with data centers designed in such as way that data sovereignty is ensured and is kept within the country’s own jurisdiction, which leads to local employment for the youth and skills acquisition and development that fits Nigeria’s idiosyncratic environment.

There is need for broadband development that creates new opportunities for SME(s) and a civic society to harness the new wealth looming in the digital space. Software development, we need to quickly adopt e-Governance systems to transform the way we manage government procedures and the way government interacts with its citizens. There is need to build ICT infrastructure that ensures affordability, accessibility and availability of communication infrastructure to all communities in Nigeria.

All these requires human resources to be deployed in the roll-out, deployment, maintenance and enhancement of all such systems, which ultimately leads to employment, greater spending power of those engaged in these activities and the corresponding improvement in living standards and purchasing power of the citizenry.

It is possible to create an ICT-base society which creates an army of agents that are contributing taxes to the government’s coffers and boost productivity to our national GDP. We can learn from Singapore, Dubai and other countries that built such Smart Cities where such initiatives have propelled the society into playing a big role in the digital pursuit.  Nigeria can afford to provide affordable access to broadband Internet for all her citizens as articulated in a Broadband4All Forum initiative of 2010.

According to Titi [4] there are four strategic plans that will help Nigeria at this time. They include: an entrepreneurial roadmap, an ICT Policy, a local content development programme, and a Broadband Plan. 

There is therefore need to highlight the unique role that ICT diffusion can play in the economic transformation of this country and to remedy the ugly trend of economic recession in Nigeria. There is need to look into critical areas of the economy apart from Agriculture, considering the present economic realities in Nigeria, and to create an ICT-driven remedy for a sustainable economic growth. 

1.2. Aim and Objectives of the Study

This research paper aims at developing an ICT-based strategic model for Nigeria as a panacea for her current economic recession. 
Specific objectives include:

  1. To highlight the causes of current economic recession in Nigeria based on a theoretical study
  2. To propose an ICT-driven model for a sustainable economic growth in Nigeria.
  3. To make recommendations for a way forward.

2. LITERATURE REVIEW

2.1. Economic Recession in Nigeria – An Overview

Just what is meant by the word “recession”? Wikipedia defines recession as: “…a negative economic growth for two consecutive quarters in a year”. It is also a business sequence and arrangement which results in a perceivable slowdown in economic activity of that country. Just as we stated earlier on in this article, recession will show clearly in some macroeconomic indicators like the GDP (gross domestic product), capacity utilization investment spending, unemployment rate rise, a decline in household income, business profits, high inflation, and financial bankruptcies. Recessions usually begin when there is a noticeable and widespread drop in spending (an adverse demand blow). As earlier stated, recessions can occur when there is a widespread drop in spending, and can be triggered by certain events in the economy including but not limited to: external trade deficit, an unfavourable supply jolt, and a financial crisis.

2.2. Causes of Economic Recession

Many factors contribute to an economy's fall into a recession, but the major cause is inflation. Inflation has been defined as a general rise in prices of goods and services for a considerable length of time.
According to investopedia, inflation is a sustained increase in the general level of prices for goods and services and is usually measured as an annual percentage increase. With inflation, you can only buy a smaller amount of goods or services with the money you own.
According to Chika [3] the case of Nigeria is caused by the fall in the price of petroleum products, foreign exchange scarcity, bad debts, and the volatile state of oil production in Nigeria. 
In the same vein, Emmanuel [5] listed the following as the general causes of economic recession:

  1. High inflation (a general rise in price of goods and services, leading to low purchasing power)
  2.  A built up of foreign debt servicing,
  3. High interest rate, discouraging investors
  4. Reduction in aggregate demand, due to fall in wages and income
  5. Mass unemployment, and
  6. General loss of confidence on government  due to economic indices

Basically, the current economic recession in Nigeria is caused by a combination of factors including a dip in oil prices, and government spending, which has led to inflation.
According to Emmanuel [5] “Economic recessions are caused by a loss of business and/or consumer confidence”. This loss of confidence makes businesses and/or consumers stop buying and move into defensive mode. As a result of panic that sets in the minds of business owners, there is a destructive creation of a downward spiral, resulting in mass layoffs and unavoidable rise in unemployment. This equally creates a slowdown in retail sales. Due to falling business orders as well, manufacturers also reduce product quantity, causing further layoff of workers.
Normally, a reduction in GDP growth rate is a sign of an impending economic recession, but it is rarely a cause. The reason for this is that GDP is only reported on after the quarter is over. By the time GDP has turned negative, the recession may already be underway [5].

Existing literature has further identified the following five important causes and signs of an economic recession:

  1. High interest rate:  When interest rates rise, there is a reduction in the amount of money available to invest.
  2. Crash in stock market:  The loss of confidence in investment can create subsequent decline in stock market.
  1. Fall in housing prices and sales. As house owners lose equity, it forces a shortfall in spending as they can no longer continue taking out a second mortgage. Eventually, it will cause foreclosures. This was the initial cause of Great Recession among other economic reasons.
  2.  A reduction in manufacturing orders. This usually happens before recession finally sets in.
  3. Literature also reveals that the 1990 recession was as a result of the savings and loans crisis. It was reported that more than 1,000 banks failed as a result of land flip, illegal activities, and questionable loans.

2.3. Contribution of ICT to Improvement of National GDP

Researchers and experts in the field of Information and Communication Technology have opined that the ICT industry can do more if government can prioritize the sector. For example, Adeyemi and Ibukun [6] in their article titled ”How ICT can Improve Economy, by Experts” they stated that calls have again gone to the Federal Government to priotize the ICT  sector.

According to a statement by Olushola Teniola in Adeyemi and Ibukun [6] telecommunications and ICT can contribute to the economy if government can remove all inhibiting barriers to organizations, corporates and enterprises, adopt business transformation to their business models, and provide a digital configuration for all business processes, which integrates with best practices that facilitates an efficient manufacturing, outsourcing and development base in our economic setup.

Looking from other international contributors, for example, Frank Li, the Managing Director of Huawei Nigeria, observed that, the government, in order to fast track national development via ICT dispersion, should lead by example in digital revolution for both public enterprises and the citizenry. He opined that government should increase spending on IT infrastructure to ensure economic benefit to the public.

According to Li, countries need to train and retrain skilled ICT workforce in order to unleash the full potential of the digital economy. Government can encourage ICT professional trainings and encourage more talented Nigerians to go into the ICT sector, and train a more skilful workforce, which will benefit the industry eventually. This will equally be a motivation for growth for the industry especially if the market has more skilled ICT workers that fully understand the working principles of ICT and its mode of operation. This can help the industry to develop.
This country Nigeria needs to increase its partnership with more stakeholders in order to lay a solid digital base. Government should encourage private sector collaboration, cross-domain cooperation, and encourage her financial institutions to create ecology for digital a conversion.

Again, Uwaje Chris, Director-General, Delta State Innovation Hub is of the view that organizations, which are the first beneficiaries of the transformative role of IT, are those that should treat ICT as a key strategic resource for achieving their organizational goals. He opined that there should be a clear commitment and passion for the deployment of science and technology for national development. Uwaje suggested that wealth creation should be the major focus of government and stakeholders.

Some other important factors that have hindered the fast growth of innovations in ICT is the seeming disconnect between the academia and the industry. This must be seen as a serious concern which also calls for urgent consideration for economic development.

Uwaje further posits that a nation has no future if she has a noticeable growth, driven by high import-based consumption, but without meaningful innovation-centered development strategy plus good revenue coming from that source.

There was need to control all the leakages in our system of administration and governance.
The Youth has been urged to develop solutions that will solve societal problems, and especially regulate the telecoms segment of the economy to favour subscribers. For instance, according to Ogunbanjo, “We still are still bombarded with unsolicited SMS; operators have refused to roll back unused data, among others”.

3. MATERIALS AND METHOD


3.1. The Roger’s Innovation Decision Process Theory

This study was centered on the theory of Diffusion of Innovations [7]. According to this research diffusion of innovation increase or decrease the likelihood that members of a given culture will adopt a new idea, product, or practice. According to this theory, people’s attitude toward a new technology is a key element in its diffusion. The diffusion of innovation framework seems particularly suited for the study of the diffusion of ICT in Nigeria. 

Again, the Decision Process theory states that innovation diffusion is a process that happens over a period of time through five stages: knowledge, decision, persuasion, implementation and confirmation. Accordingly, the innovation-decision process is the process through which all decision-making unit passes. They are:

  1. Knowledge of an innovation,
  2. Formation of an attitude toward the innovation,
  3. A decision to adopt or reject,
  4. Implementation of the new idea, and
  5. Confirmation of this decision [7].

3.2. The CIPP Evaluation Model

This is another evaluation model considered in this paper. The digital framework adopted in this study is based on the CIPP Evaluation Model, which is a comprehensive framework for guiding evaluations of programs, projects, institutions, and systems particularly those aimed at effecting long-term, sustainable improvements [8]. The abbreviation CIPP represents context, input, process, and product evaluation. In general, these four parts of an evaluation ask the following questions: What needs to be done? How should it be done? Is it being done? Did it succeed?
The CIPP Evaluation model also serves as a conceptual framework for researchers on ICT implementation and impact evaluation [1].

The product evaluation in this model is suitable for studies such as ours in this research work on ICT diffusion in Nigeria to boast economic activities for a sustainable economic growth. 
This study requires using impact or outcome assessment techniques, measuring anticipated outcomes, attempting to identify unanticipated outcomes and assessing the merit of the policy. It also helps the larger group of users to ascertain the success of such implementation efforts in meeting the target needs. The first element, “impact”, assesses whether the diffusion of ICT facilities into the nation’s daily life has a direct effect on the economy, whether any or all aspects of the economy changed as a result of this diffusion, etc. Effectiveness checks whether the deployment achieves intended and unintended benefits, or if it was effective for the purpose of improved national GDP. Transportability measures whether there are any changes in real income and its improved effects that can be directly attributed to the deployment of ICT facilities. Lastly, sustainability looks into how lasting the effect of the ICT deployment will be on the society [8].

Figure-3.1. The CIPP Evaluation Model – developed based on Stufflebeam [8]

Source: Adedokun-Shittu and Shittu [1]

4. MODEL FORMULATION AND DISCUSSIONS

    1. Our Proposed ICT-driven Model for a Sustainable Economic Growth

The new ICT-driven model proposed in this research work is based on the theory of Diffusion of Innovations [7] the CIPP Evaluation, implementation and impact assessment model [1] and the ICT-impact assessment model, which is a conceptual framework for research in impact assessment generated from [1] study.

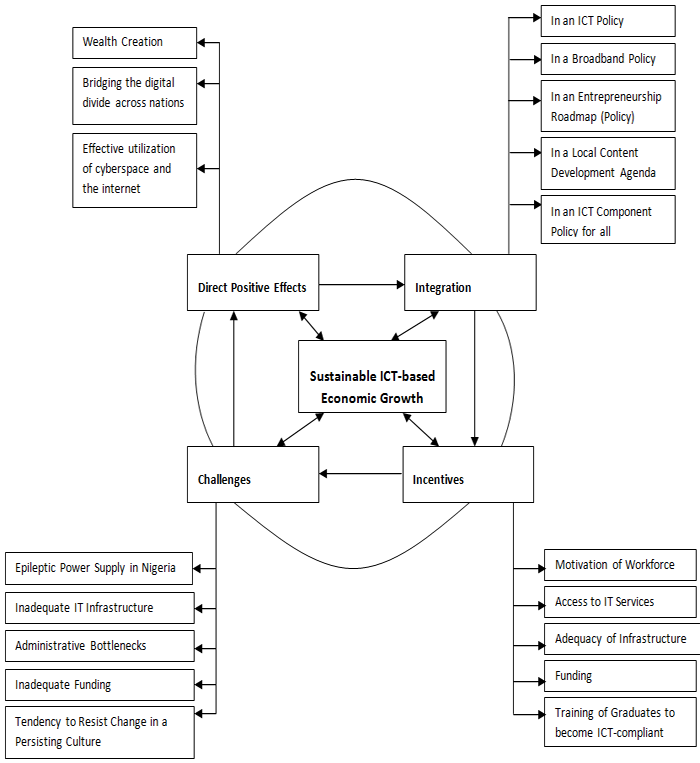
4.2. Major Elements of the Model

Our new model will compose of the following four key elements: direct positive effects, challenges, incentives, and integration. The nature of this model is cyclic. This is basically due to the fact that assessment process can start from any known stage and can be carried out either by individuals or by a holistic approach, making it useful for both formative and summative assessment of ICT adaptation into our daily life.  The cyclic nature of this model also reflects the central strength that the elements in the model provide to ICT impact and shows that: the process of assessing the impact of ICT can start from any of the four elements. The first element of the model – positive effects are in terms of benefits of ICT in wealth creation, bridging the digital divide across nations, and availability of information through effective utilization cyberspace and the internet.

The second element which is incentives are provided in the form of motivation of entire workforce, adequacy of IT infrastructure, access to IT services, and training of university and college graduates into becoming ICT-compliant.

Next is the level of integration via an ICT policy, a broadband policy, an entrepreneurial roadmap (policy), a local content development agenda, and an ICT component policy for all educational disciplines. This can be

determined before looking at the last element, which are challenges to the limitation in the level of ICT adaptation. The challenges include: epileptic power supply in Nigeria, inadequate funding by government, inadequate IT infrastructure, administrative bottlenecks, poor maintenance culture, slow legislative processes, and tendency to resist change that would turn around the persisting culture in any environment.

Figure-4.1. The proposed ICT-driven Model for a Sustainable Economic Growth in Nigeria

   Source: Field work (2017)

4.3. Discussions

The proposed ICT-driven model for Nigeria’s economic growth is shown in figure 4.1. The model is all encompassing and comprises of four major elements in a harmonious relationship to ensure sustainable economic growth in Nigeria. These elements include: Integration, Incentives, Challenges, and Direct Positive Effects.

4.3.1. The “Integration” Element

There should be an integration of  ICT into the following areas of our economic life to ensure economic benefits to the Nigerian state: an ICT policy, an entrepreneurial roadmap, a broadband policy,  a local content development agenda, and an ICT component policy for all educational disciplines.

An ICT policy is an official statement which spells out the objectives, goals, principles, and strategies, intended to guide and regulate the development, operation, application, and diffusion of ICT into our business setup. There is need for all ICT policies to take into account other policies such bothering on education, trade and investment, foreign policy, monetary policy, and transport policy. This need has equally been recognized by the African administrators [9].

There is need to develop basic network and telecommunications infrastructure within Africa, which will allow intra-African telecommunications traffic flow, and avoiding the previous long, and very expensive transit routes through other continents. For developing countries such as Nigeria and other West African countries, effective implementation of ICT policies is a necessity for the emergence of a more sustainable market economy. Economic growth and improvements in social activities largely depends on effective implementation of ICT policies. Research findings have also shown the correlation between ICT policy implementation and Gross Domestic Product (GDP) and the accruing economic and social benefits which include but not limited to societal change, interconnectivity, and accessibility.

An entrepreneurship roadmap is needed and is critical in stimulating a sustainable economic growth in Nigeria, especially now the country is facing its worst challenges economically. Small and Medium Scale Enterprises act as driver to of national economic growth [10] and they possess great potentials for employment generation, improvement of local technology output diversification and development of indigenous entrepreneurship. Government can create new policies that remove all inhibiting barriers to organizations and corporate bodies and encourage a new digital configuration that integrates best practices that facilitates efficient manufacturing, outsourcing, and developmental base in our economic setup.

4.3.2. The “Incentives” Element

For the ICT model to succeed in Nigeria, there is need to motivate the entire workforce, enable access to IT services, make available adequate IT infrastructure, government funding, and motivate the training of all university and polytechnic graduates to become ICT-compliant. 

4.3.3. The “Challenges” Element

The following challenges have been identified as to possible hindrances to the full implementation of the ICT model in Nigeria: epileptic power supply, administrative bottlenecks, inadequate IT infrastructure, inadequate funding, and tendency to resist change that can turn things around in any persisting culture.

5. CONCLUSION AND RECOMMENDATIONS

5.1. Conclusion

This research work has developed a new ICT-based strategic model for national economic growth and sustainable development. Implementation of the model framework will be a panacea for the current economic recession in Nigeria which now has her GDP growth rate in the first and second quarters of 2016 at -0.36% and -1.5% respectively. There is a significant reduction in economic activity spread across the economy, visible also in a real gross domestic product (GDP), per capita income, employment, and industrial production. The research has also established the perceptions of other researchers and experts in the IT sector with regards to the challenges and benefits of ICT diffusion in Nigeria.

Discussions carried out on the model shows that all the elements of the framework including Integration, Incentives, Challenges, and Direct Positive Effects, can relate harmoniously to ensure economic benefits to the Nigerian state via the following channels: an ICT policy, an entrepreneurial roadmap, a broadband policy, a local content development agenda, and an implementation of ICT component policy in all educational disciplines across the nation.

5.2. Recommendations

We recommend the full implementation of the new ICT-driven model developed in this research work for a quick recovery of the Nigerian economy and for her sustainable economic growth. It is recommended that Nigerian government should fully embrace the application of ICT into the socio-economic and political life of the people by adopting and implementation of ICT policies and adequate investment in ICT infrastructure. 

Since it has been proved that ICT is now at the heartland of business, the adoption of the new ICT-model will open many doors for socio-economic and political development in developing like countries Nigeria.  Since ICT plays a complementary role in the development of industry, trade, farming, education, housing, health and financial institutions, it is recommended that government should link ICT planning to her national economic and social planning.

Funding: This study received no specific financial support.
Competing Interests: The authors declare that they have no competing interests.
Contributors/Acknowledgement: Both authors contributed equally to the conception and design of the study.

REFERENCES

[1]          Adedokun-Shittu and Shittu, "ICT impact assessment model: An extension of the CIPP and Kirkpatrick models. International HET review." Retrieved from http://www.hetl.org/wp-content/shittu-Article.jpg, 2013.

[2]          B. Afe, "Nigeria and economic recession: Way out," in Vanguard Newspaper, ed, 2017.

[3]          J. Chika, "Things to know about the recession in Nigeria." Retrieved from https://www.naij.com/955575, 2016.

[4]          O.-E. Titi, "Nigeria’s broadband expansion program." Retrieved from www. titi@titiomoettu.com, 2013.

[5]          N. Emmanuel, "Economic recession in Nigeria: Causes and solution." Retrieved from www.educainfo.com, 2016.

[6]          A. Adeyemi and I. Ibukun, "How ICT sector can improve economy, by experts," in Guardian Newspaper, ed, 2017.

[7]          E. M. Rogers, Diffusion of innovations, 5th ed. New York: Free Press, 2003.

[8]          D. L. Stufflebeam, "CIPP evaluation model." Retrieved from http://www.cglrc.cgiar.org/icraf/toolkit/The_CIPP_evaluation_model.htm, 2007.

[9]          S. O. Anie, "The economic and social benefits of ICT policies In Nigeria, library philosophy and practice 2011," 2011.
[10]        O. Bello, "Issues in strengthening entrepreneurship roadmap for economic sustainability," in Leadership Newspaper, ed, 2016.