Index

Abstract

Technological advances in the digital space have provided renewed impetus to businesses. Costly, labor-intensive marketing campaigns have been replaced by digital marketing. However, along with benefits, the increasing sophistication and exponential growth of e-commerce businesses have also introduced new challenges. The large number of similar product offerings and the high volume of reviews have created a technology-induced hurdle for consumers that can impair their thought processes. Often, users will only scan the top few reviews to arrive at a decision. In the current setup, older reviews that accumulate votes over time are found at the top of the helpful review list, in contrast to fresh entrants. The current study proposes placing reviews in appropriate positions in the helpful review list using statistical and scientifically derived helpfulness scores. The study utilized a sample of consumer goods (specifically, mobile phones) and re-ranked reviews based on their expected score. Amazon.in provided the initial review dataset. Random Forest and gradient-boosting regression techniques were used to predict review helpfulness. An Elaboration Likelihood Model was used to explore the impact of central and peripheral cues on review helpfulness. The gradient-boosting regression was the best-performing method of predicting review helpfulness, and the reviews were re-ranked. The re-ranked reviews were tested for helpfulness vis-a-vis the initial ranking of reviews using the survey method. The result indicated that the proposed re-ranking of reviews was more helpful to end users and helped mitigate uncertainty in decisions. The study utilized the Information Acceptance Model to assess the influence of electronic word of mouth on purchase intention.

Keywords: Elaboration likelihood model, Mobile phone, Online review, Review helpfulness.

Received: 23 September 2022 / Revised: 30 November 2022/ Accepted: 15 December 2022 / Published: 5 January 2023

Contribution/ Originality

Three distinct features are proposed as central cues for predicting review helpfulness. As an extension of the IACM model, a new price consciousness variable is proposed. The study will help businesses, researchers, and academicians to rearrange reviews based on recalibrated helpfulness scores, thereby improving customer purchase intention and experience.

1. INTRODUCTION

Modern e-commerce platforms allow users to post their views of products or services, ask questions, and respond to fellow users’ queries. The views posted by users about products or services constitute online reviews. E-commerce platforms also allow users to rate the reviews posted by fellow users, peer-reviewing, as it were, the other users’ reviews and comments. Peer-reviewed ratings and comments are becoming increasingly significant factors in the decision-making of potential customers (Baek, Ahn, & Choi, 2012; Cheung & Thadani, 2012; Chevalier & Mayzlin, 2006; Mudambi & Schuff, 2010).

Sales of products and services are influenced by online reviews (Chevalier & Mayzlin, 2006; Forman, Ghose, & Wiesenfeld, 2008; Ghose & Ipeirotis, 2010; Lu, Ye, & Law, 2014). Online reviews also affect the user experience and affect the value of the e-commerce platform (Komiak & Benbasat, 2006; Yin, Bond, & Zhang, 2014).

Technological advances in digital communication allow users to share their product evaluations on digital platforms (Avery, Resnick, & Zeckhauser, 1999). Chevalier and Mayzlin (2006) found that book sales were significantly impacted by online book reviews. According to a survey, the Indian e-commerce market is set to expand by 150% by 2022 (Annapurani, 2018). Online product reviews are a new phenomenon that is becoming more important in influencing consumers' purchasing choices.

Online shoppers browse reviews of relevant products or services before deciding to purchase them (Kats, 2018). In order to arrive at the right decision in every instance, users must be able to find reliable, high-quality reviews. Eighty-two percent of customers read listed product reviews (10 or fewer reviews) before making any purchase decision (BrightLocal, 2019). Online reviews have emerged as the single most important independent information resource for a product or service. In recent times, this phenomenon has generated significant attention in academic and business circles. It is essential that more academic research be performed on online reviews in the marketplace and their strategic implications for online marketers.

The information conveyed by user reviews can influence other users’ attitudes toward the product or service. The perceived value of the information contained in other users’ reviews can impact potential customers’ thought processes. It can reduce or increase uncertainty in the minds of customers based on the quality of the reviews. The number of helpfulness (or usefulness) votes is the main indicator of how helpful a review is (i.e., its peer recognition) (Cao, Duan, & Gan, 2011; Forman et al., 2008; Mudambi & Schuff, 2010; Zhang & Tran, 2010). Review helpfulness is used to demonstrate marketing values such as product sales and price (Xiaohui, Yang, Xiangji, & Aijun, 2012).

The textual and source characteristics of reviews contribute to their quality, and the quality of a review is represented by review helpfulness. Review helpfulness can enhance the credibility of reviews and even influence sales (Hu, Koh, & Reddy, 2014; Lee & Choeh, 2016). The perceived usefulness of the review – i.e., the degree to which customers believe a review is beneficial for encouraging purchasing decisions – represents the review's overall perceived information value (Li, Huang, Tan, & Wei, 2013; Zhou & Guo, 2017) . The effectiveness of reviews correlates with their helpfulness. Review efficacy is a stepping-stone metric that affects more conclusive metrics, such as product sales and purchase intent (Wu, 2017).

The useful vote count earned by the review represents how helpful the review is. It can be observed that older reviews that have already accumulated numerous votes remain at the top of the helpful review list. In contrast, a recent, well-written, high-quality review will not have a substantial number of helpfulness votes. Over time, such reviews are lost in the crowd and may not be able to help potential customers who otherwise would have benefited from them. This is also known as the Matthew effect.

The existing mechanism of filtering reviews based on helpfulness votes fails to take into account the passage of time. Incorrect purchase decisions taken by consumers using the existing mechanism could impact the credibility of the mechanism in the mind of the customer and be counterproductive for the business in the future. Moreover, the reviewer may lose interest in writing quality reviews or any reviews at all.

To effectively utilize the complete review dataset, it is essential to evaluate online reviews based on their content quality and assign them an appropriate place in the helpful review list. This will mitigate the Matthew effect and achieve equitable visibility. This leads to the formulation of two research questions:

Accordingly, the research objectives identified are:

To answer the above questions, the current study began by identifying a few key features. The effects of these essential characteristics on the prediction of review helpfulness were then assessed.

A regression prediction model was used to organize the review list. To achieve this, an automated machine learning system was developed to help build a good regression prediction model. The updated review list was finally evaluated by respondents to identify the effect of the proposed reviews on customers’ purchase intention.

The remainder of the paper is organized as follows. Section 2 discusses the existing literature on the helpfulness of online customer reviews. Section 3 shows the research model, based on the prior literature, for the two research objectives, i.e., predicting helpfulness and customer purchase intention. Sections 4 and 5 introduce the methodology and data and present the analysis results and discussion, respectively. Section 6 discusses the theoretical and practical implications. Lastly, Section 7 provides insights into limitations and future research directions.

2. LITERATURE REVIEW

The immense expansion of the Internet among the masses has provided the impetus for large companies to take their business products and services online. This has opened many opportunities for researchers to help improve the customer-centric domain to become more beneficial for businesses. On participatory e-commerce portals, customers can not only access the product, but they can also share their experiences with the product or review the product’s usefulness. Many researchers work towards the enhancement of online customer review helpfulness by automating the activity using a complex set of algorithms. These algorithms are designed to identify and narrow down factors that have a greater impact on customer review helpfulness. Chua and Banerjee (2016) and Lee and Shin (2014) applied a statistical approach to predict review helpfulness. Mudambi and Schuff (2010) investigated which factors make customer reviews useful. Racherla and Friske (2012) studied the effects of different predictor factors on review helpfulness. Qazi et al. (2016) used a concept-level approach to analyze online review helpfulness. Chua and Banerjee (2015) and Chen and Huang (2013) studied how reviewer reputation (i.e., reviewer rankings), review ratings (i.e., stars received), and review depth (i.e., number of words in the review) affected review helpfulness. Ghose and Ipeirotis (2010) examined the impact of online review helpfulness on product sales.

Social networking platforms are the key source of electronic word-of-mouth (eWOM) (Canhoto & Clark, 2013; Erkan & Evans, 2014; Kim, Sung, & Kang, 2014). They enable the distribution of eWOM material to a large audience, and audience members can even express their own opinions (Chu & Kim, 2011; Sohn, 2014) . An increasing number of customers use social media content to research brands (Baird & Parasnis, 2011; Barreda, Bilgihan, Nusair, & Okumus, 2015; Naylor, Lamberton, & West, 2012).

Electronic word-of-mouth information can be distributed in many ways. Social media platforms may allow users to post about companies, goods, and services. Alternatively, individuals may share their preferences within their own network, for example, by liking and commenting on brand posts or posting non-promotional content that includes the brand. Moreover, marketers can make use of their own social media sites to post details about their official accounts (Alboqami et al., 2015).

3.THEORETICAL FOUNDATIONS AND MODEL

Petty and Cacioppo (1986) postulated the Elaboration Likelihood Model (ELM), a theory of the influence of information. ELM provides a theoretical framework to understand the impact of persuasive messaging on human beings. ELM theory suggests two approaches via which messages are consumed: central and peripheral routes. The central route includes high-level processing, while the peripheral route includes low-level processing. Under the central route, the recipient assesses the worthiness of an argument by carefully inspecting the provided messages. It involves high cognitive processing and considerable effort to evaluate the messages.

In contrast, peripheral pathways require little cognitive effort. Message credibility may be determined using simple heuristic cues, such as source credibility. In theory, people can create messages in purely central or peripheral ways. In practice, however, people use both paths to create intermediate-level messages (Sussman & Siegal, 2003). The credibility of a message is thus dependent on the combined influence of both the central and peripheral cues. In the e-commerce domain, a message is synonymous with an online review. Table 1 thus provides a detailed description of the variables used to predict the usefulness of online reviews.

Table 1. List of variables and their description for helpfulness prediction.
Category
based on
ELM
Variable Description Explanation References
Central cues Review length Total number of words in the review A lengthy review is perceived as more informative. It can help in building consumers’ confidence in their decision-making process. (Baek et al., 2012; Korfiatis, García-Bariocanal, & Sánchez-Alonso, 2012; Mudambi & Schuff, 2010; Pan & Zhang, 2011; Yin et al., 2014) .
Review readability Number of spelling errors or Flesch reading ease score Errorless, simple, and easy-to-understand review text can help build consumers’ subjective thoughts and leads to review helpfulness. (Ghose & Ipeirotis, 2010; Korfiatis et al., 2012; Yin et al., 2014) .
Review polarity Expression in a text, either positive, negative, or neutral Negative and positive reviews, when written in a well-structured way, could aid in the development of positive thoughts in the consumer’s opinion of review helpfulness. A good negative review can help prevent losses, and a good positive review can help in gain. This impacts consumers’ thoughts on review helpfulness. (Baumeister, Vohs, Nathan DeWall, & Zhang, 2007; Berger & Milkman, 2012; Floh, Koller, & Zauner, 2013; Hu et al., 2014; Krizan, Merrier, Logan, & Williams, 2007; Lench, Flores, & Bench, 2011)
Concreteness Dataset from
Brysbaert, Warriner, and Kuperman (2013)
A text should be specific, definite, and vivid rather than vague and general. (Charrada, 2016) . Present study
Review title-text similarity Similarity between review title and review text Well-defined review titles provide a summarized opinion about the product.  
Polarity of review title- text similarity Similarity between polarity of review title and text The review’s title expresses the reviewer’s sentiments. Present study
Polarity of star rating-text similarity Similarity between polarity of star rating and review text Polarity of the star rating provides a summarized opinion about the product. Present study
Peripheral
cues
Reputation Reviewer percentile score on received votes A reviewer’s reputation can influence user response toward the review. (Forman et al., 2008; Ghose & Ipeirotis, 2010; Pan & Zhang, 2011) .
Expertise Average helpfulness of all reviews of a given reviewer Readers' judgments, actions, and perceptions are known to influence the characteristics of the message source. (Forman et al., 2008; Ghose & Ipeirotis, 2010; Pan & Zhang, 2011) .
Rating Star rating of the product View and beliefs of an individual are influenced by a group of people’s perceptions. (Pan & Zhang, 2011)

To compare the actual and predicted ranking of online reviews, a survey was conducted. The objective of the survey was to examine the best set of factors to use and their influence on customers’ purchase intentions by utilizing the Information Acceptance Model (IACM) introduced by Erkan and Evans (2016). Both the predicted and actual list of the top 10 reviews of a single product were presented to the respondents. The present study tested information quality, information credibility, needs of information and attitude towards information, price consciousness, information helpfulness, and information adoption as the main precursors of purchase intention.

Figure 1 shows the research model of this study, explaining how the different determinants affect consumers' purchase intention.

Figure 1. Research model for determining customer purchase intention.

In accordance with the study of Erkan and Evans (2016), the present study, influenced by the Information Adoption Model (IAM), used information quality, information credibility, information helpfulness, and information adoption as the major characteristics of information. The need for information and attitude toward information variables were taken from the Theory of Reasoned Action (TRA). Expanding on Erkan and Evans’s (2016) study, the present study added some variables. Price, an important marketplace cue that has the power either to attract or repel customers (Lichtenstein, Ridgway, & Netemeyer, 1993; Monroe, 1979), was added to the research model.

Attribution theory (Heider, 1958) – a causal explanation for an event or behavior – is an important concept of social phycology. It helps to define how people make sense of the actions of others by attributing reasons for those actions.According to the theory of attribution, customers attempt to attribute a reason for price rises to such occurrences, which are then investigated in terms of causality. Price is one of the cues that has been found to be effective (Valenzi & Andrews, 1971). Price is always the issue of most concern to consumers whenever they make a purchase decision (Smith & Carsky, 1996).

4. METHODOLOGY

The major activities of the study were data collection, data cleaning, feature extraction, rank prediction, and manual testing of the ranking.

4.1. Data Collection

The study data were collected from amazon.in. In order to extract data that was spread across many paginated web pages, data crawling techniques were utilized. A total of 2832 random mobile phone reviews were collected. In particular, mobile phones ranked among the top 100 best-selling mobile phones were selected because they were more likely to be evaluated for ease of use than products with lower rankings.

The data pre-processing steps included removing duplicate data points, basic natural language processing steps, such as tokenization of the reviews, stop word removal, parts of speech (POS) tagging, and others.

4.2. Methodology for Manual Testing of Ranking

Data were collected through a survey method with the help of a structured questionnaire. Table 2 shows the variables identified in the study. A 5-point Likert scale was used for the questionnaire answers. The survey respondents in the study were taken from the digital population of India. The study utilized software tools, including Statistical Package for Social Sciences (SPSS 20) and Smart Partial Least Squares (SmartPLS 4.0), for data analysis.

Table 2. Variables identified for survey method.
Variable identified Source/Author/s Scale used to measure variable
Information quality (Park, Lee, & Han, 2007) 5 Point likert scale
Information credibility (Prendergast, Ko, & Siu, 2010) 5 Point likert scale
Need of information (Chu & Kim, 2011) 5 Point likert scale
Attitude towards eWOM (Khare, Labrecque, & Asare, 2011) 5 Point likert scale
Price consciousness (Konus, Verhoef, & Neslin, 2008) 5 Point likert scale
Information helpfulness (Bailey & Pearson, 1983; Cheung, Lee, & Rabjohn, 2008) 5 Point likert scale
Information adoption (Cheung, Luo, Sia, & Chen, 2009) 5 Point likert scale
Purchase intention (Dodds, Monroe, & Grewal, 1991) 5 Point likert scale

5. RESULTS AND DISCUSSION

Objective 1: To identify high-quality reviews based on the helpfulness score.

In order to achieve Objective 1, the study adopted random forest and gradient-boosting regression approaches to discover the predicted helpfulness score. The regressor received the list of reviews and forecasted the helpfulness rating of each review. The helpfulness scores of each review were sorted in ascending order to determine the ranking of the reviews. The results of the regression analysis for the online review sample are presented in Table 3. From the results in Table 3, it is clear that the gradient boosting method performed better than the random forest method. Hence, the ranking of the online reviews was accomplished using the helpfulness scores outputted by the gradient-boosting regression method.

Table 3. Regression output of the mobile review data.
Approach
Regression output for full sample
R2
MSE
Random forest
72.105
0.0010539
Gradient boosting
73.627
0.0009965

Table 4 presents the actual and predicted lists of the top 10 reviews. The predicted list was developed by applying the gradient-boosting regressor as a prediction model and then sorting the reviews based on their helpfulness score.

The actual and predicted lists of reviews in Table 4 were then compared and analyzed via a survey. The outcome of the survey was the purchase intention score based on each list and provided valuable insights into which list influenced customers’ purchase intentions more. The higher the score, the greater the customer’s ability to make a purchase-related decision.

Table 4. Actual and predicted lists of top 10 reviews.

Objective 2: To identify the information from helpful reviews that most influences customers’ purchase intention.

To achieve Objective 2, manual testing was performed using the survey method. The key objective of the survey was to examine the set of information that had the most influence on customers’ purchase intention. To achieve this, the top 10 reviews from each list (predicted reviews and actual reviews) were given to the 183 respondents. Respondents were asked to read the reviews from each list. The respondents were then asked to share their responses using a questionnaire that was prepared based on the review lists. An independent sample t-test was conducted to determine the best set of information. The results of the test are provided in Table 5 and Table 6.

Table 5. Group statistics of the survey data.
Group
N
Mean
Std. deviation
Std. error mean
Purchase intention Predicted
183
4.3475
0.51343
0.03795
Actual
183
4.1792
0.46054
0.03404

Table 5 provides basic information on the group comparisons, and it shows that the mean of the two groups is different. This suggests that there is a difference between the groups. To further investigate the difference in purchase intention between the two groups, an equal variances assumed model independent sample t-test was conducted, the results of which are shown in Table 6. In Table 6, for the equal variances assumed model, the results show that t = -3.301, df = 364, p = 0.001. Since p < 0.05, the null hypothesis that there is no similarity between the purchase intention based on the two lists of online reviews is rejected, and the alternate hypothesis that there is a difference in purchase intention based on the two lists of online reviews is accepted. Therefore, the purchase intention based on the predicted and actual reviews is different.

Table 6. Independent samples test.
 Variable
Levene test for equality of variances
t-test for equality of means
F
Sig.
t
df
Sig. (2-tailed)
Mean difference
Std. error difference
95% Confidence interval of the difference
Lower
Upper
Purchase intention Equal variances assumed
0.927
0.336
-3.301
364
0.001
-0.16831
0.05098
-0.26857
-0.06804
Equal variances not assumed
-3.301
359.781
0.001
-0.16831
0.05098
-0.26857
-0.06804

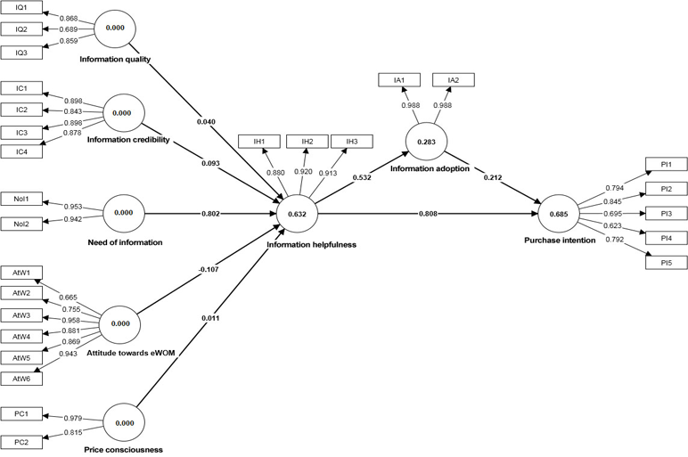
Figure 2. Estimated results of the research model for purchase intention.

Using the path weighting scheme of Smart PLS4.0, the influence of the determinants of eWOM on customers’ purchase intentions was then investigated. Figure 2 shows the relationships among the different determinants of eWOM and their influence on purchase intention. Major highlights of this study include the construction of a regression prediction model by utilizing features like concreteness, the polarity of review title–content consistency, the polarity of star rating–content consistency, and reviewer reputation in the form of a percentile of the reviewer’s rank. Secondly, it enhanced the IACM model by adding the variable price consciousness and the mediating effect of information adoption.

6. IMPLICATIONS

The study has both theoretical and practical implications. First, the study contributes to the marketing literature. Building on ELM, the present study provided a theoretical framework for determining the helpfulness of online reviews. The results of this study suggest that contextual features are positively associated with and provide better representations to predict the helpfulness of online reviews. A theoretical extension of previous models by identifying new features allowed us to reconceptualize the usefulness of reviews. The study identified determinants of eWOM information on social media that influence consumer purchasing intentions. This study utilized the IACM model (a fusion of IAM and TRA) and modified it to incorporate price consciousness.

On a practical level, the present study could help reduce consumer uncertainty associated with purchase decisions by more effectively validating reviews and filtering out unhelpful ones. This would reduce consumer cognitive load in validating the reviews. By providing concrete feedback in the form of online customer reviews, the study offers solutions to alleviate the challenges of selling products online. This study provides a reference for understanding the impact of social media eWOM on consumer purchase intentions. The presence of large numbers of active users on social media platforms makes it essential for marketers to use the platform to convey their messages. Also, these social media platforms are an effective platform for eWOM. This means that the determinants proposed in this study (both the usefulness of online reviews and the analysis of customer purchase intentions) are highly practical. They could help marketers to better comprehend eWOM dynamics on social media and develop their marketing plans accordingly.

7. CONCLUSION, LIMITATIONS, AND FUTURE RESEARCH

This paper proposed an automated ranking mechanism for online reviews based on their helpfulness score. Using the proposed mechanism, whenever a fresh review appears on the product page, it will be placed in the most appropriate place in the whole list of product reviews. The proposed mechanism was tested and validated by respondents using a survey method. The study concluded that in addition to the earlier identified features, the features proposed in this study have a positive association with the helpfulness of online customer reviews. Also, the influence of eWOM information on social media mainly depends on the characteristics of eWOM information, such as the quality and credibility of the information, consumers’ behavior towards eWOM information, and the price of the products. The study had certain limitations. These included a lack of time, hence the amount of data in both the prediction and the survey phase was limited. Therefore, the results of this study should not be interpreted as generalizations and should be implemented with caution in different settings. There are numerous potential follow-up projects relating to this study. First, future research could use more data to test the proposed framework for predicting helpfulness and customer purchase intention. Furthermore, data could be collected from different domains to ensure increased generalizability of the results. Future research could also focus on different techniques for predicting review helpfulness and customer purchase intention. Also, new features for predicting helpfulness could be added to the present study to create a better ranking system. More automated features could be added to save time and effort and achieve a better ranking mechanism for online customer reviews.

Funding: This study received no specific financial support.   

Competing Interests: The authors declare that they have no competing interests.

Authors’ Contributions: Both authors contributed equally to the conception and design of the study.

REFERENCES

Alboqami, H., Al-Karaghouli, W., Baeshen, Y., Erkan, I., Evans, C., & Ghoneim, A. (2015). Electronic word of mouth in social media: The common characteristics of retweeted and favourited marketer-generated content posted on Twitter. International Journal of Internet Marketing and Advertising, 9(4), 338-358. https://doi.org/10.1504/ijima.2015.072886

Annapurani, V. (2018). The rise of US $50 Billion e-Bazaar. Infogram.

Avery, C., Resnick, P., & Zeckhauser, R. (1999). The market for evaluations. American Economic Review, 89(3), 564-584.

Baek, H., Ahn, J., & Choi, Y. (2012). Helpfulness of online consumer reviews: Readers' objectives and review cues. International Journal of Electronic Commerce, 17(2), 99-126. https://doi.org/10.2753/jec1086-4415170204

Bailey, J. E., & Pearson, S. W. (1983). Development of a tool for measuring and analyzing computer user satisfaction. Management Science, 29(5), 530-545. https://doi.org/10.1287/mnsc.29.5.530

Baird, C. H., & Parasnis, G. (2011). From social media to social customer relationship management. Strategy and Leadership, 39(5), 30-37.

Barreda, A. A., Bilgihan, A., Nusair, K., & Okumus, F. (2015). Generating brand awareness in online social networks. Computers in Human Behavior, 50, 600-609. https://doi.org/10.1016/j.chb.2015.03.023

Baumeister, R. F., Vohs, K. D., Nathan DeWall, C., & Zhang, L. (2007). How emotion shapes behavior: Feedback, anticipation, and reflection, rather than direct causation. Personality and Social Psychology Review, 11(2), 167-203. https://doi.org/10.1177/1088868307301033

Berger, J., & Milkman, K. L. (2012). What makes online content viral? Journal of Marketing Research, 49(2), 192-205. https://doi.org/10.1509/jmr.10.0353

BrightLocal. (2019). Local consumer review survey. Retrieved from https://www.brightlocal.com/research/local-consumer-review-survey/ .

Brysbaert, M., Warriner, A., & Kuperman, V. (2013). Concreteness ratings for 40 thousand generally known English word lemmas. Behavior Research Methods, 46(3), 904–911.

Canhoto, A. I., & Clark, M. (2013). Customer service 140 characters at a time: The users' perspective. Journal of Marketing Management, 29(5-6), 522-544. https://doi.org/10.1080/0267257x.2013.777355

Cao, Q., Duan, W., & Gan, Q. (2011). Exploring determinants of voting for the “helpfulness” of online user reviews: A text mining approach. Decision Support Systems, 50(2), 511-521. https://doi.org/10.1016/j.dss.2010.11.009

Charrada, E. (2016). Which one to read? Factors influencing the usefulness of online reviews for RE. Paper presented at the IEEE 24th International Requirements Engineering Conference Workshops (REW). Beijing, China.

Chen, H.-N., & Huang, C.-Y. (2013). An investigation into online reviewers' behavior. European Journal of Marketing, 47(10), 1758-1773. https://doi.org/10.1108/ejm-11-2011-0625

Cheung, C. M., Lee, M. K., & Rabjohn, N. (2008). The impact of electronic word-of-mouth: The adoption of online opinions in online customer communities. Internet Research: Electronic Networking Applications and Policy, 18(3), 229-247.https://doi.org/10.1108/10662240810883290

Cheung, C. M., & Thadani, D. R. (2012). The impact of electronic word-of-mouth communication: A literature analysis and integrative model. Decision Support Systems, 54(1), 461-470. https://doi.org/10.1016/j.dss.2012.06.008

Cheung, M. Y., Luo, C., Sia, C. L., & Chen, H. (2009). Credibility of electronic word-of-mouth: Informational and normative determinants of on-line consumer recommendations. International Journal of Electronic Commerce, 13(4), 9-38. https://doi.org/10.2753/jec1086-4415130402

Chevalier, J. A., & Mayzlin, D. (2006). The effect of word of mouth on sales: Online book reviews. Journal of Marketing Research, 43(3), 345-354. https://doi.org/10.1509/jmkr.43.3.345

Chu, S.-C., & Kim, Y. (2011). Determinants of consumer engagement in electronic word-of-mouth (eWOM) in social networking sites. International Journal of Advertising, 30(1), 47-75. https://doi.org/10.2501/ija-30-1-047-075

Chua, A. Y., & Banerjee, S. (2015). Understanding review helpfulness as a function of reviewer reputation, review rating, and review depth. Journal of the Association for Information Science and Technology, 66(2), 354-362. https://doi.org/10.1002/asi.23180

Chua, A. Y., & Banerjee, S. (2016). Helpfulness of user-generated reviews as a function of review sentiment, product type and information quality. Computers in Human Behavior, 54, 547-554. https://doi.org/10.1016/j.chb.2015.08.057

Dodds, W. B., Monroe, K. B., & Grewal, D. (1991). Effects of price, brand, and store information on buyers’ product evaluations. Journal of Marketing Research, 28(3), 307-319. https://doi.org/10.1177/002224379102800305

Erkan, I., & Evans, C. (2014). The impacts of electronic word of mouth in social media on consumers' purchase intentions. Paper presented at the Proceedings of the International Conference on Digital Marketing - 2014 (ICODM2014), Colombo, Sri Lanka.

Erkan, I., & Evans, C. (2016). The influence of eWOM in social media on consumers’ purchase intentions: An extended approach to information adoption. Computers in Human Behavior, 61, 47-55. https://doi.org/10.1016/j.chb.2016.03.003

Floh, A., Koller, M., & Zauner, A. (2013). Taking a deeper look at online reviews: The asymmetric effect of valence intensity on shopping behaviour. Journal of Marketing Management, 29(5-6), 646-670. https://doi.org/10.1080/0267257x.2013.776620

Forman, C., Ghose, A., & Wiesenfeld, B. (2008). Examining the relationship between reviews and sales: The role of reviewer identity disclosure in electronic markets. Information Systems Research, 19(3), 291-313. https://doi.org/10.1287/isre.1080.0193

Ghose, A., & Ipeirotis, P. G. (2010). Estimating the helpfulness and economic impact of product reviews: Mining text and reviewer characteristics. IEEE Transactions on Knowledge and Data Engineering, 23(10), 1498-1512. https://doi.org/10.1109/tkde.2010.188

Heider, F. (1958). The psychology of interpersonal relations (1st ed.). New York: John Wiley & Sons.

Hu, N., Koh, N. S., & Reddy, S. K. (2014). Ratings lead you to the product, reviews help you clinch it? The mediating role of online review sentiments on product sales. Decision Support Systems, 57(1), 42-53. https://doi.org/10.1016/j.dss.2013.07.009

Kats, R. (2018). Surprise! most consumers look at reviews before a purchase. Retrieved from Insider Intelligence: https://www.insiderintelligence.com/content/surprise-most-consumers-look-at-reviews-before-a-purchase .

Khare, A., Labrecque, L. I., & Asare, A. K. (2011). The assimilative and contrastive effects of word-of-mouth volume: An experimental examination of online consumer ratings. Journal of Retailing, 87(1), 111-126. https://doi.org/10.1016/j.jretai.2011.01.005

Kim, E., Sung, Y., & Kang, H. (2014). Brand followers’ retweeting behavior on Twitter: How brand relationships influence brand electronic word-of-mouth. Computers in Human Behavior, 37, 18-25. https://doi.org/10.1016/j.chb.2014.04.020

Komiak, S. Y., & Benbasat, I. (2006). The effects of personalizaion and familiarity on trust and adoption of recommendation agents. MIS Quarterly, 30(4), 941-960. https://doi.org/10.2307/25148760

Konus, U., Verhoef, P., & Neslin, S. (2008). Multichannel shopper segments and their covariates. Journal of Retailing, 84(4), 398–413.

Korfiatis, N., García-Bariocanal, E., & Sánchez-Alonso, S. (2012). Evaluating content quality and helpfulness of online product reviews: The interplay of review helpfulness vs. review content. Electronic Commerce Research and Applications, 11(3), 205-217. https://doi.org/10.1016/j.elerap.2011.10.003

Krizan, A., Merrier, P., Logan, J., & Williams, K. (2007). Business communication (7th ed.). USA: South-Western.

Lee, S., & Choeh, J. Y. (2016). The determinants of helpfulness of online reviews. Behaviour & Information Technology, 35(10), 853-863. https://doi.org/10.1080/0144929x.2016.1173099

Lee, E.-J., & Shin, S. Y. (2014). When do consumers buy online product reviews? Effects of review quality, product type, and reviewer’s photo. Computers in Human Behavior, 31, 356-366. https://doi.org/10.1016/j.chb.2013.10.050

Lench, H. C., Flores, S. A., & Bench, S. W. (2011). Discrete emotions predict changes in cognition, judgment, experience, behavior, and physiology: A meta-analysis of experimental emotion elicitations. Psychological Bulletin, 137(5), 834-855. https://doi.org/10.1037/a0024244

Li, M., Huang, L., Tan, C.-H., & Wei, K.-K. (2013). Helpfulness of online product reviews as seen by consumers: Source and content features. International Journal of Electronic Commerce, 17(4), 101-136. https://doi.org/10.2753/jec1086-4415170404

Lichtenstein, D. R., Ridgway, N. M., & Netemeyer, R. G. (1993). Price perceptions and consumer shopping behavior: A field study. Journal of Marketing Research, 30(2), 234-245. https://doi.org/10.1177/002224379303000208

Lu, Q., Ye, Q., & Law, C. H. R. (2014). Moderating effects of product heterogeneity between online word-of-mouth and hotel sales. Journal of Electronic Commerce Research, 15(1), 1-12.

Monroe, K. (1979). Pricing: Making profitable decisions (1st ed.). New York: McGraw-Hill Book Co.

Mudambi, S., & Schuff, D. (2010). What makes a helpful online review? A study of customer reviews on Amazon. Com. Management Information Systems Quarterly, 34(1), 185-200. https://doi.org/10.2307/20721420

Naylor, R. W., Lamberton, C. P., & West, P. M. (2012). Beyond the “like” button: The impact of mere virtual presence on brand evaluations and purchase intentions in social media settings. Journal of Marketing, 76(6), 105-120. https://doi.org/10.1509/jm.11.0105

Pan, Y., & Zhang, J. Q. (2011). Born unequal: A study of the helpfulness of user-generated product reviews. Journal of Retailing, 87(4), 598-612. https://doi.org/10.1016/j.jretai.2011.05.002

Park, D.-H., Lee, J., & Han, I. (2007). The effect of on-line consumer reviews on consumer purchasing intention: The moderating role of involvement. International Journal of Electronic Commerce, 11(4), 125-148. https://doi.org/10.2753/jec1086-4415110405

Petty, R., & Cacioppo, J. (1986). The elaboration likelihood model of persuasion. Advances in Experimental Social Psychology, 19(1), 123-205.

Prendergast, G., Ko, D., & Siu, Y. V. Y. (2010). Online word of mouth and consumer purchase intentions. International Journal of Advertising, 29(5), 687-708. https://doi.org/10.2501/s0265048710201427

Qazi, A., Syed, K. B. S., Raj, R. G., Cambria, E., Tahir, M., & Alghazzawi, D. (2016). A concept-level approach to the analysis of online review helpfulness. Computers in Human Behavior, 100(58), 75-81. https://doi.org/10.1016/j.chb.2015.12.028

Racherla, P., & Friske, W. (2012). Perceived ‘usefulness’ of online consumer reviews: An exploratory investigation across three services categories. Electronic Commerce Research and Applications, 11(6), 548-559. https://doi.org/10.1016/j.elerap.2012.06.003

Smith, M. F., & Carsky, M. L. (1996). Grocery shopping behavior A comparison of involved and uninvolved consumers. Journal of Retailing and Consumer Services, 3(2), 73-80. https://doi.org/10.1016/0969-6989(95)00048-8

Sohn, D. (2014). Coping with information in social media: The effects of network structure and knowledge on perception of information value. Computers in Human Behavior, 32, 145-151. https://doi.org/10.1016/j.chb.2013.12.006

Sussman, S. W., & Siegal, W. S. (2003). Informational influence in organizations: An integrated approach to knowledge adoption. Information Systems Research, 14(1), 47-65. https://doi.org/10.1287/isre.14.1.47.14767

Valenzi, E., & Andrews, I. (1971). Effect of price information on product quality ratings. Journal of Applied Psychology, 55(1), 87–91. https://doi.org/10.1037/h0030636

Wu, J. (2017). Review popularity and review helpfulness: A model for user review effectiveness. Decision Support Systems, 97, 92-103. https://doi.org/10.1016/j.dss.2017.03.008

Xiaohui, Y., Yang, L., Xiangji, H., & Aijun, A. (2012). Mining online reviews for predicting sales performance: A case study in the movie domain. IEEE Transactions on Knowledge and Data Engineering, 24(4), 720-734. https://doi.org/10.1109/tkde.2010.269

Yin, D., Bond, S. D., & Zhang, H. (2014). Anxious or angry? Effects of discrete emotions on the perceived helpfulness of online reviews. MIS Quarterly, 38(2), 539-560. https://doi.org/10.25300/misq/2014/38.2.10

Zhang, R., & Tran, T. (2010). Helpful or unhelpful: A linear approach for ranking product reviews. Journal of Electronic Commerce Research, 11(3), 220-230.

Zhou, S., & Guo, B. (2017). The order effect on online review helpfulness: A social influence perspective. Decision Support Systems, 93(1), 77-87. https://doi.org/10.1016/j.dss.2016.09.016

Views and opinions expressed in this article are the views and opinions of the author(s), International Journal of Management and Sustainability shall not be responsible or answerable for any loss, damage or liability etc. caused in relation to/arising out of the use of the content.