In recent years, it is known that Geographic Information Systems (GIS) provide fast and practical solutions in large research areas in the selection of dam locations. In the study, the dam points to be selected for the determination of the hydroelectric energy potential were determined by two different methods. In the first method, the head, precipitation, evaporation and flow characteristics of the basin were modeled by using Geographic Information System (GIS). This method, which provides a simple and fast solution, is based on the potential energy of water. The amount of potential energy to be produced in this method (100-200 kW; 200-400 kW, up to 0.5 MW) and its location, on main stream and on side stream in the basin is shown on the map. In the second method, the authors decided on the most suitable dam location from the points in the first method. While doing this, a model was used by considering factors such as flow potential, topography, valley status and geology, which are important in the choice of dam location. Then, the amount of annual energy to be produced from this dam, the cost of the dam and the self-amortization of the dam were calculated. As a result of the study, the cost of the dam is $ 2.39 million; annual energy production 2.17 GWH/year; the self-amortization time was calculated as 9.3 years.
Keywords: Geographic information systems, Dam, Hydroelectric energy potential, Site selection, Seydisuyu basin, Turkey.
Received: 8 April 2020 / Revised: 12 May 2020 / Accepted: 16 June 2020/ Published: 23 July 2020
This study contributes to existing literature by selecting dam sites and investigating the hydroelectric energy potential in Seydisuyu basin, Turkey. This study uses two different methodologies for dam site selection and calculation of hydroelectric energy potential.
In a basin, a large amount of money and time was spent in the exploration work (in the classical way) to select or identify areas with hydroelectric potential. This amount of time and money is 2-6 years depending on the status of the projects and the amount of money is around 2% - 6% of the total project cost. In addition, a great deal of experience and knowledge is required to make these definitive assessments. In regions where there is no data or lack of data, these rates increase even more. In order to solve these problems in recent years, different computer software models have been developed to identify areas with hydroelectric potential, to reduce the amount of time and money and to reduce costs. While some of these software models work with less data, the other part requires complex data. These programs range from very basic initial estimates to advanced estimates. The most prominent of these software models is the ArcGIS software. The use of ArcGIS software has an important use as a tool to help decision-makers in the decision-making process for the implementation of these projects and to capture the limits of the necessary information. With this technology, determination of hydroelectric potential points in a basin and spatial characteristics of the Hydroelectric Power Plant location are stored and preserved. It utilizes this knowledge in the development and continuation of all kinds of hydroelectric potential in the basin and in deciding whether it is suitable in terms of engineering and economy. In order to develop a potential site for a large-scale hydroelectric power plant (HEPP) or small-scale hydroelectric power plant (SHP) in a basin, the limitations of environmental impacts should be considered before conducting a feasibility analysis. If the limitations on environmental conditions are not met, future problems will arise. There have been many studies on this subject in the world. For example, in the United States, the first GIS layers (regions with energy generation capacity <1 MW) of the small-scale hydroelectric power plant potentials were produced in 2004. They are also accessible to the general public (Carroll, Rieves, Lee, & Cherry, 2004). In this study, suitability of hydroelectric power plant locations was analyzed using GIS approach analysis.
In another study, a GIS study was conducted to determine the amount and size of various potential micro-hydro projects in an exemplary region in order to accurately understand hydro resources at both regional and local scale (Alterach et al., 2009; Forrest, 2009; Jorgensen, 2009; Kusrea, Baruah, Bordoloi, & Patra, 2010; Monk, Joyce, & Homenuke, 2009; Rojanamon, Chaisomphob, & Bureekul, 2009; Stadler et al., 2009; Yi, Lee, & Shim, 2010). Due to India's enormous energy demand, the geographic information system's spatial characteristics and using relevant hydrological models, hydroelectric potentials of a region are automatically scanned and determined (Kusrea et al., 2010). In another study, GIS software was applied to determine the area of small scale hydroelectric potential, and site selection was made. In this study, in addition to site selection, engineering criteria and economic and environmental conditions as well as social impacts were evaluated together (Deheragoda, Gunathilaka, & Jayantha, 2015; Félix, 2010; Felix & Dubas, 2010; Rojanamon et al., 2009). In this study, dam site or hydroelectric power plant locations are analyzed automatically by using some software, hydrological data, geographic data or remote sensing data. However, in spite of all limitation conditions considered, dam planning or determination of hydroelectric power plant location as in the classical method the advantages and disadvantages of site selection and automatic site selection of experts and knowledgeable persons, such as decision makers have been demonstrated.
The main purpose of this article is to investigate the best suitable dam site which has hydroelectric energy potential on the basin by using GIS.
2.1. Material
In this study, A total of 54 1:25,000 scaled, scanned and rectified digital Raster maps, 54 coordinated vector maps (UTM 36 N zone and European Datum 1965-ED50-Cordinate System), 54 digital geological maps of Seydisuyu basin and its environment were obtained from DSI (State Hydraulic Works) III Regional Directorate including. These maps by processed in version 10 of the GIS software, other features of the basin, the digital elevation model (DEM) of the basin and the boundaries of the basin were found. For the analysis of meteorological monthly data of Seydisuyu basin, precipitation (mm), temperature (°C) and evaporation (mm) data of Observation Stations in and around the basin between 1991 and 2011 were obtained from General Directorate of Meteorological. Missing meteorological data (unmeasured data) for some years were completed using statistical correlation methods and missing data were calculated. The flow data (flow data) in the basin were obtained from the III Regional Directorate of State Hydraulic Works. Monthly average flows for 19 years and annual at 6 Flow Observation Stations (FOS) were provided. In addition, missing flow data that could not be measured in the Basin, FOS by years were completed by area ratio method. Microsoft Excel software was also used in the studies.
2.2. Methods
Due to the rapidly increasing need for electrical energy in recent years, countries have developed the projects by using their own resources. Countries have to use their local resources to reduce foreign dependency, especially in energy. Hydroelectric is a preferred energy resource since water resources are both local and environmental resource. It is of great importance to evaluate the hydroelectric energy potential at the maximum possible level by evaluating the water resources. Hydroelectric energy is based on the principle of water pressure, which is the result of lowering the water from a certain level to a lower level. Kinetic energy, produced by lowering of water mass having a certain potential energy, generates electrical energy by moving the turbines. In this study, the hydroelectric energy potential of the water resources in a basin was investigated. The model established for the study was applied by using two different methods.
The first method is based on the principle of determining the points where water has potential energy on streams in a basin. The method has been applied for many different study sites in the literature in various ways of use (Bayazıt, Bakış, & Koç, 2017; Connolly, MacLaughlin, & Leahy, 2010; Fitzgerald, Arantegui, McKeogh, & Leahy, 2012; Larentis, Collischonn, Olivera, & Tucci, 2010; Wegner et al., 2020). The path followed in the implementation of this method is shown in Figure 1. In the installed model, the DEM of the study area was created by ARCGIS software. DEM is a raster data format model containing the land elevations of the region in pixels. Level differences in the land were determined on the basis of pixels and the lowering points on the stream were calculated. In order to calculate the water bodies of the rivers on the basis of pixels, the water flow directions of the basin and the sum of the water flow were firstly calculated. Then, precipitation and evaporation distribution maps of the basin were created by using the data in meteorological stations in and around the basin. These maps were extracted from each other using ArcGIS software and net flow raster data was produced. Water bodies carried by the streams on a pixel basis were calculated by multiplying the total flow and net flow maps of the basin. Using this calculated data, the energy potential is calculated using Equation 1 (Bayazıt et al., 2017).
Where; m = Water mass, g = Acceleration of gravity (m/s2), h = Head (m)
The output dimension is in Joules which then has to be transformed to kW hand MWh by using the calculation factor (1/3.6*1012).
Figure-1. Flowchart of dam site selection method by using GIS (Bayazıt et al., 2017).
In the first method, since the hydroelectric energy potentials calculated according to equation 1 are made on a pixel basis with raster data, the spatial locations of the streams in the studied basin can be known. This advantage provided by GIS is the ability to quickly and visually locate points with HEPP potential on a basin. With this advantage provided by GIS, the points having hydropower potential on a basin can be determined quickly and visually. However, in theory, the feasibility of these points with energy potential is the subject of debate. At this point, the second method part of the study is to come.
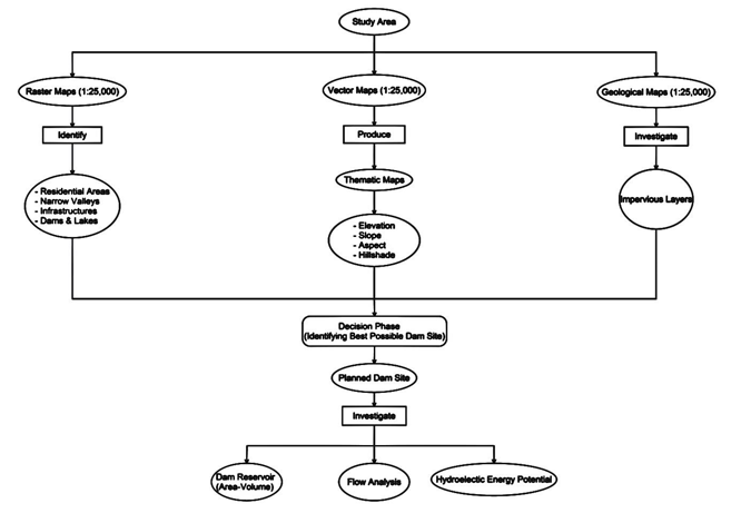
In the second part of the study, the points with HEPP potential found are examined in terms of dam construction criteria and the most suitable location is selected. The flow chart of this method, which forms the second part of the study, is given in Figure 2. In order to apply the method, 3 numerical maps of the research area must be examined. It is recommended that map scales should be minimum 1: 50,000 in order to make the analysis more precisely. In this study, vector and geology maps with 1: 25,000 scale raster were used.
Figure-2. Flowchart of classical method.
Raster maps are important for determining the residential areas, narrow valleys, infrastructures and existing water reservoirs of the region. Thus, along with the narrowest valley sections suitable for the dam axis, settlement areas can be determined for the minimum expropriation value. Vector maps are used for determining the surface analysis by calculating the height, slope, aspect and relief maps of the studied basin with ArcGIS program. Knowing the surface properties of the basin is important in the selection of the dam location to be planned. Finally, it is extremely important to know the geological features of the researched basin. It is important to know the geological formations in the dam site selection in terms of having the most suitable ground features of the dam axis and lake. Leakage losses are desired to be minimal in dam axle and reservoir. Therefore, examination of these maps is very important for the determination of geologically impermeable areas. After examining these three maps separately, it is decided to choose the most suitable place for dam construction. Criteria are evaluated by researchers, and one or more locations that are considered suitable for dam construction are determined. In this study, only one place that meets the criteria for dam building has been determined. Then, reservoir, flow and hydroelectric energy analyzes were made for the determined dam site. SIMAHPP 4, a Windows-based simulation program, was used in hydroelectric energy calculations Simhapp (2015).
2.3. Study Area
In this study, Seydisuyu basin was selected as the research area. Seydisuyu basin is a sub-basin of Sakarya basin no. 12 and is located in the central western Anatolia region between 38˚85 '- 39˚36' north latitudes and 30˚16 '- 31˚07' east longitudes. It is between provinces of Eskisehir, Kütahya and Ankara. The total area is 1816.25 km2. Turkey Location of the study area is shown in Figure 3. Part of the hydrological basin boundary of Seydisuyu Basin is within the borders of Eskişehir province. Seydisuyu basin is located within the hydrological boundaries of Seyitgazi, Mahmudiye, Kırka districts and 51 villages. The basin area covers approximately 13% of the surface area of Eskişehir. Other parts, which constitute 87% of the basin, are located within the provincial borders of Afyon and Kütahya. Seydisuyu basin has a total area of 1816.25 km2.
Figure-3. Location of Seydisuyu basin in Turkey.
2.3.1. Topographical characteristics of Seydisuyu Basin
In order to find the topographical features of Seydisuyu basin, 54 vector maps with a scale of 1:25,000 were processed in the ArcGIS software and the Digital Elevation Model(DEM) of the basin was obtained Figure 4-a. The pixel resolution of DEM which is produced from 1: 25000 digital topographical maps taken from General Directorate of State Hydraulic Works (DSİ) is 10 * 10 m. In order to estimate the hydroelectric potential of the Seydisuyu basin, it is necessary to know its hydrological boundaries and perform surface analysis. In addition, the lower basins of the basin (if any) should also be identified. Here, after determining and cutting the main basin boundary, the lower basins of the main basin were found. The sub-basins are numbered 1, 2, 3, 4 and 5. For this purpose, basin characteristics were defined by means of digitized maps. The DEM of the basin was created using 1:25,000 scaled digitized vector maps. DEM of Seydisuyu basin and sub-basins is given in Figure 4-b and the areas of the sub-basins are given in Table 1 (Bakış & Bayazıt, 2015). In the ArcGIS software, using the DEM of the Basin, topography (elevation), slope, aspect and relief maps are given in a, b, c, d in Figure 5.
Figure-4. Seydisuyu Basin a) Digital Elevation Model (DEM) b) Sub-basins.
Table-1. Areas of Seydisuyu basin and the sub-basins.
Number of Sub-Basin |
Sub-Basin Area (km2) |
1 |
503.67 |
2 |
203.39 |
3 |
260.16 |
4 |
115.34 |
5-Main stream |
733.36 |
Total |
~1816.25 |
2.3.2. Geological Characteristics of Seydisuyu Basin
The Seydisuyu basin, located in the central parts of the Anatolian Peninsula, is represented by formations of different geological times. Paleozoic units are limited in different parts of the basin. It is generally represented by metamorphic schists and marbles. These Paleozoic units, which form the basis of the watershed, are covered by younger units, especially Neogene sediment and vulcanite. Mesozoic formations are the least spreading Lithology units in the basin. Ophiolites (green rocks and serpentine) spread at the downstream of Keçeliözü Stream in the north of Gemiç Village, and Numanoluk, Çatören villages in the common parts of the basin. Neogene sediments and volcanites cover most of the basin. There are Eocene aged sandstone, coarse limestone, marl and limestone layers between Kozkaya Village and Göknebi Village.
Figure-5. Thematic maps of Seydisuyu Basin a) Elevation-Topographic) map; b) Slope map; c) Aspect map; d) Hill shade map.
On these layers, sediments consisting of marl, clay, limestone, sandstone, conglomerate and sand-gravel layers that are discordantly, spread very wide in the middle and north of the formation basin. With this formation, sediments, tuffs and tuffs, this can show both lateral and vertical transitions and formed as a result of Neogene volcanism, have preserved the subjects of the study area and are represented by wide plains in topography. They spread as alluvial cover in the stream beds in the Quaternary aged unit basin and as alluvial cover in the plains and low plains. Geology map of the basin is given in Figure 6.
Figure-6. Geological map of the basin.
2.3.3. Meteorological Characteristics of Seydisuyu Basin
Seydisuyu basin is located in a transition zone between western Anatolia and Central Anatolia in terms of climate. Therefore, it reflects the climatic characteristics of the Aegean region. The basin also reflects the climate difference between the western and eastern regions. In general, the basin is dry and hot in summers, cold and rainy in winters. Precipitation (mm), Temperature (°C) and evaporation (mm) data of the basin were obtained from the General Directorate of Meteorology (DMİ, 2012). Monthly average data of Meteorological Observation Stations (MGI) between 1991 and 2010 (19 years) were used in the basin and around the basin, in Eskişehir, Kütahya, Afyon, Bilecik and Ankara. These raw data were analyzed and arranged. Monthly average, minimum and maximum meteorological data are arranged in Excel software. The precipitation (mm), temperature (°C) and Evaporation distribution maps of the basin were obtained by GIS software using the IDW (Inverse Distance Weighting Interpolation method). Although the IDW method is not known as the best interpolation method, since there are not enough meteorology stations in the region, methods that can give more accurate results such as Kriging could not be used. In order to use the kriging interpolation method, there are enough observation stations, however, the variogram model should be statistically fit. Work has been done on this subject before. In Kriging method, at least 30-50 data points are recommended, and some authors have suggested that the minimum number of data needed is as much as 100 (Webster & Oliver, 1993) especially for data that exhibit a large amount of short range variability. Distribution maps and stations are given in Figure 7 a, b, c, d.Distribution parameters of meteorological data of Seydisuyu basin are given in Table 2.
Figure-7. Distribution maps of meteorological features of Seydisuyu basin a) Precipitation (mm), b) Temperature (°C) c) Evaporation (mm) d) Meteorological stations.
Table-2. The distribution parameters of meteorological data in Seydisuyu basin.
Parameters |
Precipitation (mm) |
Temperature (˚C) |
Evaporation (mm) |
Number of Stations |
20 |
34 |
14 |
Standard Deviation |
196.92 |
1.17 |
31.451 |
Minimum |
430.51 |
7.19 |
111.14 |
Maximum |
1299.9 |
13.29 |
226.15 |
Average |
751.2 |
11.64 |
154.81 |
Median |
713.23 |
11.66 |
151.61 |
Coefficient of Skewness |
0.89 |
-1.52 |
0.90966 |
Coefficient of Stickiness |
4.19 |
7.18 |
3.2108 |
2.3.4. Flow Observation Stations in the Basin
In order to calculate the total water potential (water body) in the Seydisuyu basin, the current data of the Flow Monitoring Stations (FOSs) in the rivers or streams were required. Figure 8 shows the FOSs obtained from the DSI III Regional Directorate. Table 3 presents the characteristics of FOSs.
Figure-8. FOSs in Seydisuyu Basin.
Table-3 . Flow observation stations (FOS) (DSİ, 2012).
Flow Observation Station No. |
Name of the station |
Coordinate (m) |
Elevation (m) |
Drainage Area (km2) |
Recorded Number of the year |
DSİ-12183 |
Keçeliözü Stream-Göknebi |
39.38087 E |
2032 |
94.85 |
19 |
30.527388 N |
|||||
DSİ-12184 |
Kunduzlar Dam-(outlet) |
39.357504 E |
1857 |
406 |
19 |
30.57312 N |
|||||
DSİ-12185 |
Akın Stream-Gemiş |
39.345341 E |
1742 |
218.23 |
19 |
30.505288 N |
|||||
DSİ-12192 |
Çatören Dam-(outlet) |
38.7268 E |
1005 |
712 |
17 |
31.0477 N |
|||||
DSİ-12194 |
Haramidere-Karaören |
39.247166 E |
1045 |
517 |
15 |
30.586776 N |
|||||
EİE-1223 |
Seydisuyu-Hamidiye |
39,568634 D |
895 |
1636.3 |
44 |
30,926998 K |
3.1. Dam Site Selection by GIS in Seydisuyu Basin
Possible hydroelectric power plant locations and installed power energy potentials in Seydisuyu basin were investigated by automatic scanning using GIS software. Precipitation map Figure 7-a and Evaporation map Figure 7-b were found by using precipitation (mm) and Evaporation (mm) data measured at meteorological observation stations in and around Seydisuyu basin. The evaporation map was extracted from the precipitation map. Thus, the net flow amount at the surface was found. Other losses (amount of precipitation held by the plants, amount of precipitation held by the soil, etc.) are omitted here. For this purpose, in the GIS software, first digital numerical elevation model (DEM) of the basin was found by using vector maps of Seydisuyu basin. In the DEM, fill errors were made, but the flow direction (DEM without sink) in the DEM was found. Then, the flow accumulation process (Flow Accumulation) was performed. The amount of water flowing (m) on the total surface at each pixel was calculated. On the one hand, while doing this, on the other hand, using the focal statistics (Focal statistics), and the maximum difference between neighboring points (h) was calculated. Theoretical Hydroelectric Energy potential (E) calculation is obtained by finding (based on equiareal raster cells) of height and total flow collected in a given region. As is known, the source of water flows in nature is precipitations. Due to gravity, flows resulting from precipitations want to flow from the lowest elevations (areas-pixels) in the basin. These flows are transported in various ways from top to bottom and begin to flow after accumulating below. Here, the energy potential at each point (pixel), E = m.g.h, is calculated using the drop differences of these points where flows accumulate. The largest of these E’s gives the largest hydroelectric potential at that point of the stream.
The flow framework of the basic steps of the research methodology used to determine the hydroelectric energy, E, potential of the Seydisuyu basin is given in Figure 9. According to this flow framework, the points that can generate gross hydroelectric energy potential on the side tributaries and main streams within the basin boundaries were automatically scanned in the GIS program and their locations were determined.
Figure-9. Automatic map of Seydisuyu basin potential energy fields according to GIS program survey.
According to the GIS survey, energy production potential points in the basin were determined. These points indicate brut capacity. Potential installed power and number of these points are presented in Table 4. According to Table 4, the largest potential energy installed capacity in the basin is 500 kW (0.5 MW), indicating that this potential can be generated at a total of 13 points. However, some of these points, which are automatically determined by the program, were found on the side tributaries of the river and at the top of the basin. At such points, it will not be possible to make this production continuously. Because at the top points, in general, the amount of water flows is low and very short time. Such sites are unsuitable for hydropower generation. Fictitiously, artificially, selecting the most suitable points and elimination of such points identified by the program by the experts and would be the most appropriate way for initial feasibility.
Table-4. Hydropower potential and Number of Possible sites in Study area.
Gross hydropower Potential (kW) |
Number of Site |
100-200 |
17 |
200-300 |
10 |
300-400 |
7 |
400-500 |
4 |
>500 |
13 |
3.2. Dam Site Selection with Classical Method
In the selection of dam axes, the GIS program was used again in non-automated field surveys, but the final decisions were made by the researchers. Positional characteristics (topography, slope, survey, etc.) of the basin were determined in GIS. However, geological status (geological stratification, earthquake status, robustness, permeability, etc.) is very important and should be taken into consideration in site selection of dam sites (Ağıralioğlu, 2004; Bakış & Bayazıt, 2015; DSİ, 2012). For this purpose, 54 vector geological maps of 1:25,000 scale belonging to the basin to be used in the selection of the dam site selected by the researchers' decision were taken from DSİ III Regional Directorate (UTM 36 N zone and European Datum 1965-ED50-Cordinate System) (Bakış & Bayazıt, 2015; DSİ, 2012; MTA, 2011). Geological map of the Basin was obtained by using GIS Figure 8, a (Geological map of Seydisuyu basin). Using the basin topographic map and geology map together, dam sites were investigated. For this purpose, valleys and geological structure and sealing characteristics of these places were taken into consideration. Thus, in the selection of the dam site, the topographic and geological structure of the selected point, the dam axle and how geological structure of reservoir area will be, dam foundation strength, earthquake condition and impermeability are taken into consideration. For this purpose, the selection of the dam site at the most favorable point (dam 1) in the basin was made by overlapping the topographic and geological maps. The geological condition of the reservoir and its bottom will be determined according to the axle location of the dam and the height of the dam Figure 10. In the selection of dam sites in Seydisuyu Basin, it is also very important to know the geological structure and current fault status of the impermeable areas. In this phase of the research, it is necessary to understand the basic condition of the dam site, to know the geological characteristics of the geological structure (type of soil and rock layers, fault and earthquake status) and to know the quantity and quality of the material to be used in dam construction. Knowing the engineering characteristics the soil on which the dams will be constructed by geological surveys is of vital importance in terms of dam safety. By using digital geological maps obtained from MTA (2011) more profitable and robust dam locations could be selected. In this study, the location of the dam 1 was selected in the downstream of 2 dams (Kunduzlar and Çatören dams) which were previously selected and constructed in the basin. Because the topography of the valley and geological condition is appropriate and the downstream flows from both dams will be discharged into this selected reservoir and energy production will be high. In addition, as a result of the observations, the most suitable topographic-geological conditions were taken into consideration and the location was determined.
Figure-10. Dam 1 site selected geological state.
3.2.1. Calculation of Hydroelectric Energy Potential of the Selected Dam 1
While the selection of the dam site 1 was decided, the dam crest length was selected considering the shortest and the dam axle location and the areas where the reservoir area was impermeable. In addition, geologically sound rock foundations and earthquake faults have been considered. When the 1:25,000 scaled maps were examined, a dam site was identified on the map of Eskişehir J25-a4, with squares 93-94 / 60-61 and coordinates 300 35’55” D, 390 22’7” K, and upper elevations of 1000 m and below. In this map, there is a relatively narrow valley Figure 11 at a point that is considered suitable for dam construction at 990 m elevation of thalweg. The crest elevation of the dam is 1000 m and the crest length is around 425 m. The thalweg elevation at this point is 990 m, and it is assumed that there is a 6 m alluvial layer. If a small dam is planned at 990 m elevation, a dam, 7 m high can be built. There will be at least 3 m elevation difference between the height of the lake water to be formed and the thalweg elevations of Çatören and Kunduzlar dams. The characteristics of the selected dam are given in Table 5.
Figure-11. The location of the dam site, which is suitable for the planning of dam 1 site (Eskisehir map, J25-a4), on the 1:25,000 scale map.
Table-5. Selected dam site 1 and its characteristics.
| Name of Dam and No | Location Map | Dam Located | Coordinate | Considered Crest Elevation (m) | Stream Thalweg Elevation (m) | Approximate Dam Height (m) | Crest Length (m) |
Precipitation Area (Drain Area) km2 |
| Dam 1 | Eskişehir J25-a4 (93-94/60-61 Karesi) |
On the left, Gülbahçe Hill on the right, Bölmelik ridges, near Harami, 2 km away from Yeşiltepe. | 30035¢55,35²D 39022¢7,23² K |
Crest elevation of dam: 1000 m, Max. Reservoir Elevation: 997 m | 990 | 10 m from Thalveg, 16 m from Foundation, Upstream Water Height 7 m, Foundation depth 6 m. | Crest Length: 425 m, Crest Width: 5 m, Floor width: 22.50 m Upstream: Vertical: 2.4 / horizontal 3, Downstream: 2.4 / 3 |
1145,16 km2 and Approximate Elevation: 990 m) |
Axle location of the selected dam 1 is located downstream of Çatören and Kunduzlar dams. The dam was selected 3.621 km from Kunduzlar dam and 5.265 km downstream from Çatören dam respectively. There are FOSs of DSİ12-183, DSİ12-184, DSİ12-185, DSİ12-192 and DSİ12-194 at the upstream of the planned dam. FOS12-23 is available at the downstream Figure 8. The current values of these FOSs and the flow magnitudes of the repeating periods were calculated separately for each FOS, and the results were found. At the selected dam point, there is no FOS. Historical flow data measured at the current FOSs should be carried to the selected dam point. This was done using the area ratio method. Area ratio Method: Q1 = Kort (A1 / A2) Øort .Q2 Here, Q1; the current value at point 1, m3/s; Q2; flow value at point 2, m3/s; A1: Drainage area of point 1, km2; A2: Drainage area of point 2, km2; Øort: exponential coefficient; Kort: the correction coefficient. According to this method, f and K (flow coefficients), which is a reflection of the basin characteristics, were found by using the currents of DSI12-183 and Eİ12-23 FOS (see Figure 8). Accordingly, mean, Øort = 0.139506 and Kort = 2.34927 coefficients were calculated. The results are summarized in Table 6.
Table-6. f and K coefficients used in the area ratio method.
FOS Station No |
Drainage Area (km2) |
Øort |
12Ki |
21Ki |
Kort |
Area in mid-basin (km2) |
DSİ 12-183 |
94.85 |
0.139506 |
According to month flow |
According to month flow |
2.34927 |
27.16 |
EİE12-23 |
1,636.3 |
In order to calculate the flow rates at the dam axle, natural flow rates belonging to the Flow Monitoring Stations should be used. Since the flow rates of the nearest FOS of DSİ 12-183 met this requirement, were carried to the planned dam site by the area ratio method. The drainage area of the planned dam 1 is 1145.16 km2 and the drainage areas of Çatören and Kunduzlar dams are 712 km2 and 406 km2 respectively. The drainage area of the “intermediate basin” between the planned dam 1 and the drainage areas of the Kunduzlar and Çatören dams was found to be 27.16 km² by GIS. The total flow to the planned dam 1 is the sum of the outflow waters of the Kunduzlar and Çatören dams and the water flow from the intermediate basin. The total flow entering the dam lake is given in Figure 12. The mean of minimum flow rates were 0.97 m3/s, the mean of average flow rates were 3.8 m3/s and the mean of maximum flow rates were 9 m3/s.
Figure-12. Flows of planned dam a) Inflow to Reservoir of the Planned Dam No.1 b)Flow duration Curve of the planned dam no.1.
For the calculation of the actual evaporation amount occurring in the dam maximum lake area, the pan coefficient was taken as 0.7 and the evaporation amount (m3/s) was calculated. In addition, the infiltration losses in the total lake mirror were assumed to be 10% and the total infiltration losses occurring each month were calculated. Total losses have been deducted from the gross flows entering the reservoir Figure 12, a, b and net flow rates have been found. Thus, the net flow rates expected from the dam axle point were used in the energy calculation. These net flow rates are the net water supplied to the turbine for electricity generation. According to the maximum lake area of the dam, 3D modeling of the dam was done with ArcMap 10 and ArcScene 10 modules in ArcGIS software in GIS. In Figure 13 a, b, c, d, the 3D view of the planned dam 1 Figure 13 a, b, the area covered by the maximum lake area on the map (km2) Figure 13 c and the volume-area curve Figure 13d is given. In Figure 13, the water volume of the dam is calculated as 5.3x106 m3 and dam reservoir is calculated as 0.87x106 m2. All results were obtained by GIS software.
3.2.2. Hydroelectric Energy Potential of the Planned Dam 1
After the topographic, geological and hydrological studies of the planned dam 1, the total cost of the dam, the amount of electrical energy to be generated annually, the total monetary value of the energy and the numbers of years it will pay were calculated by SIMAHPP software (Simulation to Evaluate the Feasibility of Hydropower Projects, www. hydroxpert.com, Simhapp (2015). The results are given in Table 7. Accordingly, the newly planned dam 1 in the Seydisuyu basin has an installed capacity of 0.62 MW, the amount of electrical energy it will generate is 2.17 GWh/year, the monetary return (benefit) is US$ 0.22x106, the investment cost per kWh is US$ 3052 and the self-payment period is approximately 9.3 years.
In this study, potential energy fields (points) were investigated in the whole of the basin to determine the hydroelectric energy potential of Seydisuyu basin. Two methods were used for this purpose. In the first method, the Basin was scanned automatically by GIS program and the gross potential energy sizes and locations and numbers of the points where energy could be produced were determined. However, possible errors, inaccuracies and omissions are not taken into account in this automatic scan. Table 4 shows the energy potentials and numbers of the points found. n automatic dam site determination, the program only determines the gross energy potential (kW) of that point using the elevation difference between the two points and the water body at that point. However, the topographical features, geological characteristics, water holding capacity, and other characteristics (land condition, agriculture, mines, forests, roads, historical buildings, etc.) of the selected dam are not taken into consideration here. This can only be used for a preliminary survey of the basin and for obtaining information.
Figure-13. View and Area Features of the Planned Dam 1.
Table-7 . SIMAHPP4 Analysis Results of the Planned Dam.
| Project Characteristics | Planned Dam |
| Net Head (m) | 10.000 |
| Design Flow (m3/s) | 6.320 |
| Design Time of Operation (%) | 40 |
| Power Production (kW) | 619.992 |
| Energy Production (kW/year) | 2,172,451.968 |
| Energy Revenue (EUR/year) | 199,431.091 |
| Emission Reduction (tCO2/year)-Coal | 1,303.471 |
| Emission Reduction (tCO2/year)-Gas | 434.490 |
| Emission Reduction (tCO2/year)-Fuel | 695.185 |
| Carbon Market (EUR/year) | 8,110.487 |
| Investment Cost (EUR) | 1,689,340.163 |
| Investment Cost/kW (EUR/kW) | 2,724.777 |
| Investment Cost/kWh (EUR/kWh) | 0.778 |
| O&M Cost (EUR/year) | 16,893.402 |
| NPV: Net Present Value (EUR) | 3,664,042.000 |
| IRR: Internal Rate of Return (%) | 11 |
| Payback Period (Years) | 9.255 |
| Amortization Plan (Yearly) | 60,161.000 |
| Suggested Turbine Type | Francis |
| Exchange Rate (19.06.2020) 1 EUR= | 1.12 US$ |
Dam axle locations or power plant locations, which are automatically selected by the program, should be examined very carefully. According to Table 4, the largest potential energy installed capacity in the basin is 500 kW (0.5 MW), this potential can be generated at a total of 13 points. However, it is noted that some of these dam points, which are automatically determined by the program, are found on the side tributaries of the main river and at the top of the basin (high elevations of the basin). However, it will not be possible to produce energy continuously at such points. Because at the top points, in general, water flows are short and very short. Such sites are unsuitable for hydropower generation. Artificially, the elimination of such points identified by the program by the experts and the selection of the most suitable points would be the most appropriate way for initial feasibility. In the second method, GIS program was used. However, at this stage, only GIS was used in the spatial characteristics of the basin and other analyzes, but site selection of dams was determined according to the observations and decisions of the researchers. At this stage, first the existing water potentials of the main stream itself and its tributaries were determined. Then, the topographic structure (valley or close to the valley) and geologically sound and impermeable sites suitable for dam construction were selected. At the same time, the earthquake situation, land use status and so on, considering the many factors, the selection of dam sites was decided. The location of the dam lake area and the geological structure where the dam will settle according to the status of the selected dam site and the height of the dam are shown in the figures on the map. Thus, it is possible to make selection of dam locations by analyzing many parameters simultaneously and fast. The reliability of the feasibility reports is higher in this method. As a result, the second method was considered more suitable for dam planning.
Funding: This study has been supported by the Scientific Research Project (BAP) commission of Anadolu University, Titled "The Use and Applicability of Geographical Information Systems in the Selection of Dam site Location for Hydropower Generation in Seydisuyu Basin (Project No: 1609F626). |
Competing Interests: The authors declare that they have no competing interests. |
Acknowledgement: The authors know a debt of thanks to all other institutions which are State Water Works of DSI III. Regional Directorate and General Directorate of State Meteorological Affairs (DMI), Institute of Satellite and Space Sciences of Anadolu University and Energy Technologies Application and Research Center of Bilecik Şeyh Edebali Universtiy for their support. |
Ağıralioğlu, N. (2004). Dam planning and design, book (Vol. 1). Istanbul Turkey.
Alterach, J., Peviani, M., Davitti, A., Vergata, M., Ciaccia, G., & Fontini, F. (2009). Evaluation of the remaining hydro potential in Italy. The International Journal on Hydropower & Dams, 16(5), 56-59.
Bakış, R., & Bayazıt, Y. (2015). Investigation of small scale hydropower potential in Seydisuyu Basin. Anadolu University Journal of Science and Technology A- Applied Sciences and Engineering, 16(3), 367-384.Available at: 10.18038/btda.15807.
Bayazıt, Y., Bakış, R., & Koç, C. (2017). An investigation of small scale hydropower plants using the geographic information system. Renewable and Sustainable Energy Reviews, 67, 289-294.Available at: https://doi.org/10.1016/j.rser.2016.09.062.
Carroll, G., Rieves, K., Lee, R., & Cherry, S. (2004). Evaluation of potential hydropower sites throughout the United States. Paper presented at the Proceedings of the ESRI International User Conference, San Diago, CA, USA.
Connolly, D., MacLaughlin, S., & Leahy, M. (2010). Development of a computer program to locate potential sites for pumped hydroelectric energy storage. Energy, 35(1), 375-381.Available at: 10.1016/j.energy.2009.10.004.
Deheragoda, C. K. M., Gunathilaka, J., & Jayantha, H. M. P. (2015). Potential of GIS for promotion of renewable energy power generation in Sri Lanka with special reference to Mini Hydro. Retrieved from: http://mapasia.org/2009/proceeding/utility/index.html . [Accessed 12 June 2011].
DMİ. (2012). General directorate of state meteorology affairs. Retrieved from: www.dmi.gov.tr .
DSİ. (2012). General directorate of state hydraulic works. Retrieved from: dsi.gov.tr.
Félix, J. (2010). Identify sites for small hydroelectric developments. Development of a GIS tool. ElektroSuisse Bull, 101(3), 44-47.
Felix, J., & Dubas, A. (2010). Use of GIS to identify potential sites for small hydroelectric plants: General concepts and example of application. Paper presented at the Proceedings of the International Conference HIDROENERGIA, Lausanne, Switzerland.
Fitzgerald, N., Arantegui, R. L., McKeogh, E., & Leahy, P. (2012). A GIS-based model to calculate the potential for transforming conventional hydropower schemes and non-hydro reservoirs to pumped hydropower schemes. Energy, 41, 483-490.Available at: 10.1016/j.energy.2012.02.044.
Forrest, N. (2009). Getting to the bottom of it-identifying hydro sites. International Water Power & Dam Construction Magazine. January, 42-44.
Jorgensen, J. (2009). On trial in Clackmas county. International Water Power & Dam Construction Magazine, July, 30-33.
Kusrea, B. C., Baruah, D. C., Bordoloi, P. K., & Patra, S. C. (2010). Assessment of hydropower potential using GIS and hydrological modeling technique in Kopili River basin in Assam (India). Applied Energy, 87(1), 298-309.Available at: 10.1016/j.apenergy.2009.07.019.
Larentis, D. G., Collischonn, W., Olivera, F., & Tucci, C. E. (2010). Gis-based procedures for hydropower potential spotting. Energy, 35(10), 4237-4243.Available at: 10.1016/j.energy.2010.07.014.
Monk, R., Joyce, S., & Homenuke, M. (2009). Hydropower assessment model: Identify hydroelectric sites using geographic information systems. Paper presented at the Proceedings of the Small Hydro Conference. Vancouver, Canada.
MTA. (2011). General directorate of mineral research and exploration, digital geology maps. Retrieved from: http://www.mta.gov.tr .
Rojanamon, P., Chaisomphob, T., & Bureekul, T. (2009). Application of geographical information system to site selection of small run-of-river hydropower project by considering engineering/economic/environmental criteria and social impact. Renewable and Sustainable Energy Reviews, 13(9), 2336-2348.Available at: https://doi.org/10.1016/j.rser.2009.07.003.
Simhapp. (2015). Simulation to evaluate the feasibility of hydropower projects. Retrieved from: http://www.hydroxpert.com/simahpp-professional-hydropower-software .
Stadler, M., Marnay, C., Siddiqui, A., Lai, J., Coffey, B., & Aki, H. (2009). Effect of heat and electricity storage and reliability on microgrid viability: A study of commercial buildings in California and New York States. Report, LBNL-1334E, Berkeley.
Webster, R., & Oliver, M. A. (1993). How large a sample is needed to estimate the regional variogram adequately? Geostatistics Troia (Vol. 1, pp. 155-166). Dordrecht: Kluwer Academic Publishers.
Wegner, N., Mercante, E., de Souza Mendes, I., Ganascini, D., Correa, M. M., Maggi, M. F., & Siqueira, J. A. C. (2020). Hydro energy potential considering environmental variables and water availability in Paraná Hydrographic Basin 3. Journal of Hydrology, 580, 124-183.Available at: https://doi.org/10.1016/j.jhydrol.2019.124183.
Yi, C.-S., Lee, J.-H., & Shim, M.-P. (2010). Site location analysis for small hydropower using geo-spatial information system. Renewable Energy, 35(4), 852-861.Available at: https://doi.org/10.1016/j.renene.2009.08.003.
Views and opinions expressed in this article are the views and opinions of the author(s), International Journal of Sustainable Energy and Environmental Research shall not be responsible or answerable for any loss, damage or liability etc. caused in relation to/arising out of the use of the content. |