Index

Abstract

Waste management has been a major challenge in Nigeria. Waste generation has consistently expanded both in volume and complexity. Literature has shown that Nigeria generates about 25-45million tonnes of waste per annum, most of which are not recycled. The waste management structure largely in operation is a linear system of waste generation, collection/transportation and disposal. Waste management in Nigeria is faced with several challenges including feasible waste management structure. Sadly enough, the ill management of solid waste in the country has impacted on the environment and on human health.  It is on this note that the authors decided to review the solid waste structure in Nigeria, with a view to proffering a schematic structure for the actualization of integrated solid waste management in Nigeria. Integrated solid waste management refers to the strategic approach to sustainable management of solid wastes covering all sources and all aspects, covering generation, segregation, transfer, sorting, treatment, recovery and disposal in an integrated manner, with an emphasis on maximizing resource use efficiency. In other words, the proposed structure will encourage the use of waste as a resource, thereby reducing potential health, social and economic impact of ill management. It is recommended that in addition to the implementation of ISWM, integration of the informal waste management sector should be considered.

Keywords: Solid waste, Waste types, Waste management, Recycle, Sustainability, Biodegradable waste, Waste sorting, Waste to energy.

Received: 8 June 2020 / Revised: 10 July 2020 / Accepted: 14 August 2020/ Published: 4 September 2020

Contribution/ Originality

This study contributes to the existing literature on solid waste management in Nigeria, proffering a schematic for sustainable solid waste management in the country. Following studies on the loopholes and associated impact of the current solid waste handling methods in the country a structure for solid waste management is expedient.


1. INTRODUCTION

Waste is a part of human existence. Wherever humans exist, waste is always generated. Waste exist in different forms as gaseous, liquid or solid Figure 1. Various classifications apply in waste categorization, these include: Domestic waste, Construction waste, Agricultural waste, Industrial waste, Municipal waste (these kinds of waste are categorized based on their source); biodegradable and non-biodegradable waste (this is based on the ability of the waste to be disintegrated by natural processes of the environment within human lifetime); Hazardous and non-hazardous waste (based on their potential to cause harm, injury and/or death). The hazardous nature of waste depends on the source. Waste in this context refers to materials that are no longer relevant to the owner either discarded or waiting to be discarded. Of all the waste types enumerated, solid waste has become a major issue. Solid wastes has posed a hydra-headed problem beyond the scope of various solid waste management systems in Nigeria (Babayemi & Dauda, 2009).

The Local Government Authorities are statutorily charged with the primary responsibility of municipal Solid waste management. However, the present state of our environment has shown that this tier of government lacks the capacity and capability to fulfill this obligation to the Nigerian nation. The various State Government are not left out of this problem. Solid waste management problems have been a reoccurring issue in developing countries such as Nigeria. As the country develops, environmental issues such as solid waste also increase (Umeh, Friday, & Oji, 2019). The increasing amount of solid waste generation can be attributed to lifestyle/attitude, affluence as well as population increase. With the effect of population growth and increased waste generation, the problem becomes compounded by the seeming lack of structure for waste management. Oloko (2016) suggests that as population growth continues to increase enormously in developing countries, there is a necessity to develop a municipal solid waste management structure that utilizes the waste management hierarchy, sustainable development principles and integrated solid waste management approach.

Oloko (2016); Umeh et al. (2019); Nkwocha, Nwabudike, Iheukwumere, Oluyori, and Umeh (2019) agrees that solid waste management in Nigeria is still noted to be predominantly in its rudimentary stage. Solid waste management goes beyond the routine of weekly or monthly evacuation to a landfill for burning or burying as practiced in Nigeria and in sub-Saharan African countries. Solid waste management is not an action but an interconnected set of actions otherwise called a “process” which starts from the point of generation.

Huge amount of waste generation has been described as a problem by several authors such as Babayemi and Dauda (2009); Choi (2016); Chukwu, Dike, and Okoli (2019) and Bakare (2020). On the other hand, Cox et al. (2015); Okere, Ofodum, Azorji, and Nwosu (2019) and Memon (2020) have described huge amount of waste generation as a resource which should be utilized.  Each of these debates has its central concern and perspective on which its argument is based. This can be described as pessimist and optimist perspectives, bearing in mind that the later considers environmental impacts of the huge solid waste stream whereas the former considers the possibilities and resources inherent in the huge generation of solid waste.

Waste management is key in reducing the negative impacts of waste on the environment, and its consequences on humans and animals. It is the goal of waste management to treat waste in a safe and proper manner, in order to minimize harm or damage to the environment. Disposal methods such as landfilling are directly related to human health issues, as well as the environment (Choi, 2016; Chukwu et al., 2019; UNEP, 2011).

According to UNEP (2011) and Choi (2016) every year an estimated 11.2 billion tons of solid waste are collected worldwide and decay of the organic proportion of solid waste is contributing to about 5 per cent of global greenhouse gas (GHG) emissions which in turn accelerates climate change. Choi (2016) insist that the planet currently generates approximately 1.3Gt of solid waste per year, which is expected to increase to 2.2Gt by 2025. Bakare (2020) reported that Nigeria generates more than 32 million tons of solid waste annually, out of which only 20-30% is collected. Akanwa (2017) asserts that Nigeria generates wastes ranging from 0.44 to 0.66 kg/capita/day and up to 25 million tonnes per annum. It is also report by Ike, Ezeibe, Anijiofor, and Daud (2018) that waste generation rate in Nigeria is estimated at 0.65-0.95 kg/capita/day which gives an average of 42 million tonnes of wastes generated annually. Lack of an efficient waste management system has contributed to poor waste data collection, covering waste generation, types, volume treated/recycled, volume of waste incinerated or landfilled.

Waste management in Nigeria is majorly based on landfill and incineration method. Such a method cannot be termed as sustainable. Therefore, the need to proffer a systematic, integrated and technology driven solution to waste management in Nigeria. This paper proffers solution to solid waste management issues by presenting a schematic for management of solid waste in Nigeria. The amount of solid waste generated in Nigeria and in the world is steadily increasing and every government in the world is presently strategizing on methods to approach the challenges posed by Solid Waste (Amuda, Adebisi, Jimoda, & Alade, 2014). Nigeria should therefore not be found lagging as there is enormous waste stream, which can be transformed into a valuable market and population advantage with the right structure of waste management. Without an integrated schematic for solid waste management the issues and problems posed by poorly managed solid waste will not only persist but magnify into gigantic proportions. According to Maiyaki, Marzuki, and Ahmed (2019) there is a need for solid waste management policy to clearly spell out the following in the policy guidelines: the overriding rules and regulations; strategic goals/objectives; blue print specifying what actions and measures shall be taken to accomplish the waste management; and by who; a set of management methods to be considered to enable cost-effective management of a particular waste as specified by waste management policies.

Figure-1. Waste types.

Source: Modified from Choi (2016).

1.1. Regulations on Solid Waste Management

Waste management in Nigeria has strived for 33years following the creation of Federal Environmental Protection Agency (FEPA) in 1988 (Decree No. 58) as a result of a toxic waste dump incident in Koko, Delta State in 1987. Upon transition to Civilian administration from Military rule, the Federal Ministry of Environment was created in 1999 to overtake FEPA with a broader responsibility of environmental protection. In 2007 National Environmental Standards and Regulations Enforcement Agency (NESREA) was created as an enforcement agency under the Ministry of Environment. Specifically, these regulations deals with solid waste issues:

Management of Solid and Hazardous Waste Regulations S.1 15. 1991. The regulation provides for the management of Solid and Hazardous Waste and involves private operators, industrial and government agencies.

National Environmental (Sanitation and Wastes Control) Regulations, S. I. No. 28, was introduced in 2009 to regulate waste management.

The National Environmental (Sanitation and Wastes Control) Regulations, S. I. No. 28, 2009, Part 2 Section 8 g and h as well as Part 3 Section 23 – 34 spells out that waste should be sorted at source and disposal of treated waste. However, this is far from reality as evidenced by waste handling methods in existence in the country (as shown in Figure 2. The full implementation of this regulation alongside other issues have posed a challenge in solid waste management in Nigeria. 

1.2. Challenges of Solid Waste Management in Nigeria

Several efforts have been put in place to tackle the solid waste problems in Nigeria. However, the following problems still bedevils solid waste management in Nigeria. These points are in agreement with the works of Babayemi and Dauda (2009); Awosusi (2010); Ifegbesan (2010); Oloko (2016); Umeh et al. (2019); Nkwocha et al. (2019); Bakare (2020).

Despite a host of policies and regulations, solid waste management in the country is assuming alarming proportions with each passing day. This underscores the fact that solid waste management system in Nigeria needs a systematic upgrade and periodically reviewed for effectiveness. The issue of ineffective management of solid waste encountered in Nigeria does not solely lie on the agencies or bodies vested with the responsibility of waste management, rather and most often rests on the system, methods and processes employed in handling solid waste. Solid waste management issues will be tackled if the above stated problems are solved. However, the aspect of a workable schematic cannot be overemphasized. This paper presents a workable schematic for sustainable solid waste management in Nigeria.

2. CONCEPTUAL FRAMEWORK

2.1. Integrated Solid Waste Management (ISWM) 

Integrated Solid Waste Management (ISWM) represents a comprehensive and systematic approach to solid waste management. ISWM entails waste reduction, efficient collection, composting, recycling, and disposal of waste in a manner that reduces its impact on the environment and human health. ISWM advocates reduction, reuse, and recycling. Having a comprehensive waste management system for efficient waste collection, transportation, and systematic waste disposal together with activities to reduce waste generation and increased waste recycling can significantly reduce the highlighted problems including polluting water, attracting rodents and insects, as well as increasing floods due to blockage in drains. As well, it may bring about safety hazards from explosions and fires. Improper solid waste management can also increase greenhouse gas (GHG) emissions, thus contributing to climate change. Integrated solid waste management in advanced countries like Germany has evolved into a large and powerful economic sector. There are more than 270,000 people working in some 11,000 companies with an annual turnover of around 70 billion euros. More than 15,500 waste management facilities help to conserve resources through recycling and other recovery operations (Federal Ministry for the Environment Nature Conservation and Nuclear Safety, 2018).

Presently, Nigeria like any other African countries are living in the past of the 19th century of Europe and the 20th century of Asia in terms of solid waste management and its attendant human and environmental problems. The method of waste disposal or sanitation and its associated human and environmental problems in Nigeria like any other African nations today are remindful of the 19th century of Europe and perceived as the 20th century of Asia (Chandrappa & Brown, 2012; Maiyaki et al., 2019).

2.2. Current Solid Waste Management in Nigeria

Figure-2. Current schematic of waste management in Nigeria.

It is a common practice in most solid waste generating facilities to co-dispose biodegradable and non-biodegradable waste, including hazardous waste. It is near impossible to find any household with more than one waste bin for purpose of waste sorting at source. Households out of collection coverage resort to open dumping and dumping into drains while others burn.  Ike et al. (2018) noted that poor collection and disposal methods; lack or poor waste management database; insufficient financial resources; non-compliance to laws and lack of awareness on dangers of poor sanitary habits are setbacks for solid waste management in Nigeria. This is however collaborated by Ogwueleka (2009); Agboje, Adetola, and Odafe (2014) and Nnaji (2015). 

2.3. Waste Collection

The house-to-house collection of waste is not well established in Nigeria. Generally, the system of collection commonly seen in northern Nigeria and in cities like Port Harcourt involves the use of hand carts in addition to collection system. Standard collection systems have less State-wide coverage and rarely performs timely evacuation. Artisanal waste collector with hand driven charts collect a token for the service rendered. Another set of artisanal waste collectors go round the city collecting either plastics or metals which is usually sold by them to recycling companies. In several states, waste collection is solely carried out by the waste management authority while cities like Lagos, Abuja, and Calabar have incorporated private sector participants.  

2.4. Disposal

Though a function of local authorities as stated earlier, State Governments established bodies to oversee waste management due to weak nature of the local authorities. Examples of such bodies are: Abuja Environmental Protection Board (AEPB Abuja), Taraba Environmental Protection Agency (TEPA, Jalingo Taraba State), Lagos State Waste Management Authority (LAWMA), Enugu State Waste Management Authority (ESWAMA) and Anambra State Waste Management Authority (ASWAMA) among others. These agencies of government collect municipal solid waste and dispose directly to designated dumpsites/landfill with little or no mechanism for material recovery. Most of these dumpsites are non-engineered dumpsites with their attendant effects. Often times these sites are culpable in the pollution of nearby water sources, air pollution, as well as a number of health-related issues, as waste are dumped without treatment. Scavengers sprawl around in the waste digging out materials of value to them in order to make ends meet. Aside emission of gases, dumpsites occupy vast expanse of land. Four of the biggest dumpsites in Africa are domiciled in Nigeria. According to Okere et al. (2019) Nigeria is home to 12% of the 50 largest dumpsites in the world. It was noted by Adewole (2009) that only the landfill system of waste disposal is being generally adopted in Lagos State (as in most states). Whereas in other countries for example, there are several methods of waste disposal used to ameliorate and mitigate the issue of waste management. It is obvious that with this strategy Nigerian States may sooner run out of landfill spaces.

Figure-3. Typical waste dump in Nigeria.

Source: Bakare (2020).

The current linear system of waste management in Nigeria Figure 2 is one that can be described as shabby, lacking in process engineering and technology. Waste generated at source if collected is disposed at landfills without recovery system in place. Table 1 shows that the percentage of waste disposed in unauthorized heaps topped the table from 2008 to 2010. This means wind or runoff water could disperse the waste to various points at will in addition to the works of scavengers. From Table 1, waste collection by government and private agencies were the least, all of which ends up in landfills across the country. Therefore, it is appropriate to state that this current system cannot adequately address the issue of effective waste management. This is because it lacks the environmental effectiveness of the present-day waste treatment situation.

Table-1. Percentage distribution of type of refuse disposal facility, 2008-2010.

Description
2008
2009
2010
Household bin collected by Government
2.8
3.5
4.2
Household bin collected by private agency
2.4
2.8
3.0
Government bin or shed
1.7
2.9
2.2
Disposal within compound
36
32.5
37.6
Unauthorized refuse heap
50.5
48.3
38.5
Other
6.5
10.1
3.6
None
10.9

Source: National Bureau of Statistics (NBS) (2011).

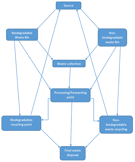
2.5. Proposed Solid Waste Management Schematic

The solid waste management schematic shows material flow from point of generation to point of disposal. 

Figure-4. Sustainable solid waste management schematic.

The following sections explain the schematic in Figure 4.

2.6. Source

Sources of solid waste include households, offices, industries, educational facilities. Waste should be separated at source into biodegradable and non-biodegradable Figure 1. The can be achieved by using two different waste bins. The waste bins should be labelled and colour coded to avoid confusion sees Figure 5. Biodegradable waste collection bin can be coded “green or brown”. While the waste bin for non-biodegradable waste can be coded “black, yellow or blue”. At this point the Rs of waste management (reduce, reuse and if possible recycle) should be emphasized and practiced. Lagos State in 2019 launched the Blue Box programme, aimed at promoting the culture of waste sorting at the point of generation. Waste sorting at source is not a practice found in 95% of Nigerian households. Waste sorting is majorly carried out by artisanal waste collectors or scavengers at unauthorized dumps or dump sites. Waste sorting is a sine qua non for material recovery and waste to wealth. Mandatory solid waste sorting legislation and enforcement backed by educational awareness are required as well.

2.7. Biodegradable Waste

Biodegradable waste is waste that can be broken down by microorganisms in the environment. However, technological advances in waste management have broadened the scope of that definition to include materials that can be generally degraded either by natural means or by aid of technology. Examples of biodegradable waste include: food related waste, paper, biodegradable plastics, sewage sludge, wood materials, and fabrics. 

2.8. Non-Biodegradable Waste

These are waste that cannot be broken down by the natural environment through microbial activities. Examples are plastics, glass wares, metals, aluminum, and ceramics.

Figure-5. Colour coded waste bin for separation at source.

2.9. Waste Collection

This is the phase where the assembled waste is collected and evacuated by government agencies or contractors to point of sorting/separation for onward processing. Waste sorted at source can also be transported by individuals to the processing point as depicted by the arrow from the sorted waste direct to the processing point (see Figures 4 and Figure 6). Reliability and efficiency in waste transport systems is key for waste collection. Therefore, waste collection should be covered with inclusion of private sector participants. To achieve optimum coverage and speed, equipment and route optimization is necessary, while effectively delineating the geographical space to be cover by each participant.

Artisanal waste collectors should be trained, upgraded and integrated into the waste management system. The integration of the informal system which is a network made up of waste pickers known as “Mai bola or Gidankpali” in Northern Nigeria, small buyers/middlemen, large buyers/brokers, and small and medium-scale industries, will increase accessibility to waste collection. Especially areas with difficult terrain and not accessible by huge waste compacting trucks. Agboje et al. (2014) stated that developing countries’ cities are characterized by unplanned, haphazardly constructed, sprawling slums with narrow roads that are inaccessible to collection vehicles. In such case, the integration of artisanal waste collectors will be far reaching. Nzeadibe and Iwuoha (2008) had pointed out that the activities of the informal waste sector provide jobs and means of livelihood for a significant number of people while also contributing to conserving the environment, provision of secondary raw materials to industries, and prolongation of life span of waste disposal sites. 

2.10. Processing/Forwarding Point

The processing point, also called transfer station is where the waste collected by government agencies and contractors are deposited. The waste is further sorted manually or by automated system for transfer to recycling stations/plants Figure 7. The waste at this point is further sorted into plastics, metals and others. The processing point also serve as drop off point as seen in Figure 6. The processing point could also treat and recycle waste in-situ.

Figure-6. Drop-Off Centres being utilized by the public to dispose their disused items at Wolfenbuttel, Germany.

Figure-7. Further sorting of waste at processing/transfer station (Manual and Automated).

Figure-8. Baled waste for transportation.

2.11. Recycling of Solid Waste

At the recycling plants wastes are converted to useful materials and pushed into the supply chain for consumption. Scrap metals recycled into metal products. Plastics recycled into plastics, kerbs, interlocking tiles, roofing tiles and fuel. Biodegradable wastes are composted (aerobic), in an open window system with mechanical turning and mixing with moisture application, screening and bagging. Anaerobic systems could also be applied in the treatment of organic waste. The advantage of this system is that biogas is produced which can supply most of the energy needs of such plants while the excess energy produced is sold to the national grid. Figure 8 shows well packed and compressed waste for transfer to recycling points.

2.12. Final Disposal

Waste to energy (WtE) can be considered as a potential alternative source of energy, which is economically viable and environmentally sustainable. Current global scenario of WtE technological options (incineration, pyrolysis, gasification, anaerobic digestion, and landfilling with gas recovery) should be employed for effective energy recovery. At this stage the waste volume would have reduced significantly after incineration. Eke (2015) states that approximately 75% of the gross amount of municipal solid waste that Japan generates annually is incinerated providing an estimated 2.5 million kilowatts of electricity.

China like every other country is experiencing solid waste management issues compounded by limited landfill space and large population. In a bid to tackle the huge waste stream china resorted to generating electricity through waste. According to Wong (2020) since 2010, the energy capacity of municipal waste had increased more than four times to 4.58GW (Gigawatt) in 2018. In 2017, the amount of energy generated from municipal waste amounted to 19.44 GWh (Gigawatt hours). Along with the technological advancement, the rate of capacity utilization of waste incineration for energy was also forecasted to increase from 77 percent to 82 percent by 2020.

After successful incineration which would have greatly reduced the waste stream, final disposal of incinerated materials and others should be initiated at approved and engineered landfills. The site selection for the landfill will involve geologic formation of the site which will be determined during the environmental impact assessment process. Amasuomo and Baird (2017) noted that studies conducted on some landfills in Nigeria showed that the geologic formation was not suitable for landfill site. It is time to move beyond the perception of waste as a problem to waste as a resource which could be used to tackle unemployment, environmental pollution and power generation problems in the country amongst other things.

3. CONCLUSION

Improper collection and disposal of wastes is leading to an environmental catastrophe as the country currently lack adequate technology and budgetary provisions for the implementation of integrated waste management programmes across the States. Mian, Zeng, Nasry, and Al-Hamadani (2017) revealed that the source separation of solid waste, collection, high energy recovery from incineration plants, appropriate leachate treatment, effective landfill location and management, increase waste recycling and proper taxation system for solid waste disposal are essential to improve solid waste management.

Integrating all above procedure can reduce climate changes, increase solid waste management efficiency and reduce health hazards. To make a successful mission of integrated solid waste management, political and economic will is required, as well as technical and technological improvements backed by relevant policies and framework, not leaving out other stakeholders’ involvement. The implementation of the ISWM schematic Figure 4 is recommended as well as the integration of the informal solid waste management sector. Government should take deliberate steps to address the issue of solid wastes in the country by turning them into useful materials. Private sector investment in waste management should be encouraged. Waste should be sorted at source. To achieve this, there should be public sensitization on the need, process and benefits of sorting. In addition to the recommendations, the following solutions should be implemented. 

3.1. Solutions to Identified Challenges of Solid Waste Management in Nigeria

Funding: This study received no specific financial support.  

Competing Interests: The authors declare that they have no competing interests.

Acknowledgement: All authors contributed equally to the conception and design of the study.

REFERENCES

Adewole, T. (2009). Waste management towards sustainable development in Nigeria: A case study of Lagos tate. International NGO Journal, 4(4), 173-179.

Agboje, A. I., Adetola, A., & Odafe, I. B. (2014). Performance assessment of solid waste management following private partnership operations in Lagos State, Nigeria. Journal of Waste Management, 2014, 1-8. Available at: https://doi.org/10.1155/2014/868072.

Akanwa, A. O. (2017). Characterization of leachates from solid waste dumpsites and its implication on sustainable groundwater sources in Anambra State, Nigeria. Paper presented at the 2nd International Conference on the Environment (FESCON 2017), Chukwuemeka Odumegwu Ojukwu University.

Amasuomo, E., & Baird, J. (2017). Solid waste management trends in Nigeria. British Journal of Environmental Sciences, 5(6), 25-37.

Amuda, O. S., Adebisi, S. A., Jimoda, L. A., & Alade, A. O. (2014). Challenges and possible panacea to the municipal solid wastes management in Nigeria. Journal of Sustainable Development Studies, 6(1), 64-70.

Awosusi, A. (2010). Assessment of environmental problems and methods of waste management in Ado-Ekiti, Nigeria. African Research Review, 4(3), 331-343.

Babayemi, J. O., & Dauda, K. T. (2009). Evaluation of solid waste generation, categories and disposal options in developing countries: A case study of Nigeria. Journal of Applied Sciences and Environmental Management, 13(3), 83-88.

Bakare, W. (2020). Solid waste management in Nigeria. Retrieved from: https://www.bioenergyconsult.com/solid-waste-nigeria/#:~:text=Solid%20waste%20management%20is%20the,and%20rural%20areas%20of%20Nigeria.&text=Nigeria%20generates%20more%20than%2032,20%2D30%25%20is%20collected .

Chandrappa, R., & Brown, J. (2012). Solid waste management: Principles and practice: Springer Science & Business Media. Retrieved from  https://www.springer.com/gp/book/9783642286803 .

Choi, H. J. (2016). The environmental effectiveness of solid waste management: A case study of Oslo, Norway. Master Thesis in Culture, Environment and Sustainability. Centre for Development and Environment, University of Oslo, Norway.  

Chukwu, M. N., Dike, J. O., & Okoli, C. G. (2019). Assessment of the level of contamination of soils from a dumpsite at Onitsha, Nigeria. FUW Trends in Science & Technology Journal, 4(2), 469 – 472.

Cox, J. A., Jesson, D. A., Druckman, A., Mulheron, M. J., Trew, H., & Smyth, M. (2015). Municipal solid waste as a resource: Part 1 - Specifying composition. Retrieved from https://www.researchgate.net/publication/272088489_Municipal_solid_waste_as_a_resource_Part_1_-_Specifying_composition .

Eke, F. U. (2015). Assessment of solid waste disposal practice among neighbourhood in Enugu urban. Master’s Degree Thesis. Centre for Environmental Management and Control. University of Nigeria Enugu Campus.  

Federal Ministry for the Environment Nature Conservation and Nuclear Safety. (2018). Waste management in Germany 2018: Facts, data, diagrams. Retrieved from: www.bmu.de/english .

Ifegbesan, A. (2010). Exploring secondary school students understanding and practices of waste management in Ogun State, Nigeria. International Journal of Environmental and Science Education, 5(2), 201-215.

Ike, C., Ezeibe, C., Anijiofor, S., & Daud, N. (2018). Solid waste management in Nigeria: Problems, prospects, and policies. The Journal of Solid Waste Technology and Management, 44(2), 163-172. Available at: https://doi.org/10.5276/jswtm.2018.163.

Maiyaki, M. A., Marzuki, A., & Ahmed, A. A. (2019). Urban solid waste development: A review of Nigeria’s waste management policy. International Transaction Journal of Engineering, Management, & Applied Sciences & Technologies, 11(5), 57-70.

Memon, M. A. (2020). Integrated solid waste management. Retrieved from https://sustainabledevelopment.un.org/content/dsd/csd/csd_pdfs/csd-19/learningcentre/presentations/May%202%20am/1%20-%20Memon%20-%20ISWM.pdf.

Mian, M. M., Zeng, X., Nasry, A. A. N. B., & Al-Hamadani, S. M. (2017). Municipal solid waste management in China: A comparative analysis. Journal of Material Cycles and Waste Management, 19(3), 1127-1135.

National Bureau of Statistics (NBS). (2011). Annual abstract of Statistics: Federal Republic of Nigeria. Retrieved from http://istmat.info/files/uploads/53129/annual_abstract_of_statistics_2011.pdf

Nkwocha, K., Nwabudike, C., Iheukwumere, S., Oluyori, K., & Umeh, P. (2019). Optimization of municipal solid waste management in Ifite, Awka Urban Area, Anambra state, Nigeria. International Journal of Research and Innovation in Social Science, 3(3), 370-374.

Nnaji, C. C. (2015). Status of municipal solid waste generation and disposal in Nigeria. Management of Environmental Quality, 26(1), 53-71. Available at: https://doi.org/10.1108/MEQ-08-2013-0092.

Nzeadibe, T., & Iwuoha, H. (2008). Informal waste recycling in Lagos, Nigeria. Communications in Waste and Resource Management, 9(1), 24-30.

Ogwueleka, T. C. (2009). Municipal solid waste characteristics and management in Nigeria. Iran Journal Environmental Health Science Engineering, 6(3), 173-180.

Okere, J. K., Ofodum, C. M., Azorji, J. N., & Nwosu, O. J. (2019). Waste-to-energy: A circular economy tool towards climate change mitigation in Imo State, South-Eastern, Nigeria. Asian Journal of Advanced Research and Reports, 7(1), 1-17.

Oloko, K. A. (2016). Evaluation of improvement priorities for municipal solid waste management in Ogun State, Nigeria using experiences from Finland. Master’s Degree Thesis. Faculty of Technology, University of Oulu.  

Umeh, P. P., Friday, K., & Oji, S. (2019). Geographical analysis of household waste generation and disposal in Taraba state, Northeast Nigeria. International Journal, 8(2), 58-68. Available at: https://doi.org/10.18488/journal.10.2019.82.58.68.

UNEP. (2011). Waste: Investing in energy and resource efficiency. Retrieved from http://web.unep.org/greeneconomy/sites/unep.org.greeneconomy/files/publications/ger/ger_final_dec_2011/8.0-WAS-Waste.pdf .

Wong, S. (2020). Solid waste in China - Statistics & facts. Retrieved from: https://www.statista.com/topics/5655/solid-waste-in-china/ .

Views and opinions expressed in this article are the views and opinions of the author(s), International Journal of Sustainable Energy and Environmental Research shall not be responsible or answerable for any loss, damage or liability etc. caused in relation to/arising out of the use of the content.