Index

Abstract

Exhibitions attract an increasing number of visitors, which, in turn, greatly influence the destination’s economy. Past studies paid little attention to exploring both internal and external attributes of the exhibition. The purpose of this study is to identify the multi-level attributes that motivate visitors to attend the exhibition, and explore their effects on value co-creation, satisfaction and re-exhibit intentions. A total of 395 valid questionnaires from the 26th Guangdong-Hong Kong-Macau Greater Bay Area International Auto show at Shenzhen Convention and Exhibition Center were collected. By using Partial least squares structural equation modeling (PLS-SEM), the results revealed that three dimensions of exhibition attributes (exhibition, travel and destination) are all significantly related to satisfaction and value co-creation, while travel-related factors have the greatest impact on satisfaction and value-co-creation. Furthermore, satisfaction and value co-creation all positively influence re-exhibit intention. This study helps exhibition organizers, tourism destination marketers and government agencies to establish strategies by considering travel purposes as a priority to attract potential tourists. It also helps future scholars to deeply understand tourists’ co-creation experience with an exhibition.

Keywords: Exhibition attributes, PLS-SEM, Re-exhibit intention, Satisfaction, Value co-creation.

Received: 20 July 2022 / Revised: 5 September 2022 / Accepted: 22 September 2022 / Published: 4 October 2022

Contribution/ Originality

This study is the first to identify the exhibition attributes from the perspectives of internal exhibition venue, destination and travel-related factors. Also, it fills the research gap of value co-creation in exhibition context. The findings provide insights for exhibition organizers, exhibitors, government agencies and destination management organizations.

1. INTRODUCTION

An exhibition is a type of business event that has been considered as one of the most effective integrated marketing communication (IMC) for business-to-business (B2B) and business-to-customer (B2C) (Jin, Weber, & Bauer, 2013). It also attracts both exhibitors and attendees with similar interest and motivates them to congregate in the same time and space to satisfy their demand, enhance cooperation and future business opportunities (Liu, Xiang, Liu, Zach, & McGehee, 2020). An exhibition involves multiple stakeholders (e.g. exhibition organizers, clients, tourists, government, destination managers) and can gain benefits from co-creation with them (Wong. & Lai, 2019). Previous studies of exhibitions mainly focused on exhibition venue selection (Lee & Lee, 2017), service quality (Lee, Lee, & Joo, 2015), and destination attractiveness (Jin & Weber, 2016). Exhibitions are an industry that is closely connected to tourism, thus, when selecting the exhibition venue, organizers usually prefer destinations with rich tourism resources (Kim, Sun, & Ap, 2008). Accommodation, retail and transportation become significant aspects for organizers’ concerns (Kim & Chon, 2009). An exhibition involves not only the internal venue, but also other key drivers such as destination and travelling. However, few studies of exhibitions focus on an overall evaluation from the internal exhibition environment, destination characteristics and travel-related factors. Understanding what exhibition-related attributes stimulate tourists to attend an exhibition can help exhibition organizers to better develop strategies and manage exhibitions, as well as promoting destination tourism products.

Recent research discussed different exhibition attributes that are the motivators of tourists’ future behaviors. Previous studies have explored the effect of exhibition attributes on repeat visitation (Whitfield & Webber, 2011), and satisfaction (Liu et al., 2020). However, little research has been conducted to examining the critical role of value co-creation that facilitates the development of the exhibition industry. Given that co-creation is crucial in the exhibition industry, this study embarks on an alternative way to explore the effects of exhibition attributes on value co-creation. Value co-creation involves both the exhibition organizers and exhibitors, thus, exhibitors’ satisfaction and dissatisfaction may occur during the process (Wong & Lai, 2018). Wong & Lai further asserted that more research was needed on understanding the role of value co-creation in the exhibition experience. In the exhibition context, visitors’ co-creation experience can not only enhance their experience, but also helps exhibition organizers to formulate co-creation strategies to increase the exhibition’s value (Wong & Lai, 2018). The co-creating value process can be regarded as the interaction and cooperation between multiple parties and generates benefits for them. Previous studies mainly examined the co-creation between exhibitors and visitors, but ignored the benefits generated from the co-creation process between exhibition organizers and visitors. In addition, as no empirical studies examined the relationship between exhibition attributes, value co-creation and satisfaction, this study aims to add to the literature by examining how different exhibition attributes affect the co-creation experience and how the mechanism of exhibition attributes is linked to behavioral intention.

Studies have shown that exhibition experience has the potential to affect their revisit intention. Whitfield and Webber (2011) suggested that exhibition attributes enhance the likelihood of tourists’ repeat visitation to the UK biennial MICROSCIENCE 2008 exhibition. Furthermore, Grissemann and Stokburger-Sauer (2012) claimed that tourists’ co-creation experiences enhance their future behavioral intention. Revisit intention may serve as the basis on which travelers evaluate the destination (Choo, Ahn, & Petrick, 2016). Exhibitions are the sources of attraction for tourists and create extra travel opportunities (Cai et al., 2020). Attending an exhibition may fulfill people’s demand, but this experience may help develop tourists’ intention to revisit the exhibition. In the exhibition context, the research on whether the co-creation experience can stimulus people’s repeat visitation remains relatively scant, thus revealing an important research gap.

Therefore, this study aims to fill the above research gaps by developing a comprehensive model that explores the interrelationship between exhibition-related attributes, co-creation, satisfaction, and re-exhibit intention. The contributions of this study are fourfold. First, this study contributes to exhibition literature by identifying the related exhibition attributes from the perspectives of exhibition, destination and travel-related factors. Second, this study is a pioneer in studying tourists three identified exhibition attributes in the exhibition experience and their effects on their post-trip intention behavior. Third, this study underlines the importance of value co-creation in the exhibition context. Fourth, the results of this study provide implications for government agencies and industry practitioners to diversify strategies to enhance tourists’ attendance, thus promote the exhibitions and local tourism economy.

2. LITERATURE REVIEW

2.1. Three-Factor Structure of Exhibition Attributes

Exhibition attendees play the important role in the upward growth in the industry, as well as regional economies (Sung & Lee, 2015). To attract exhibition attendees, the attributes of the exhibition itself are often considered as the most important factor that influence their decision of whether or not to attend an exhibition (Whitfield & Webber, 2011). Previous studies have indicated the significance of exhibition attributes on attendees’ experience and attempted to categorize them. For example, Wong and Lai (2018) identified that an exhibition can be classified into three factors: exhibition basic service, excitement from the exhibition and exhibition performance; Go and Zhang (1997) confirmed that the exhibition attributes can be classified into facilities and destination environment-related factors. Whitfield and Webber (2011) stated that products, networking, information and reputation are crucial factors in an exhibition. Siu, Wan, and Dong (2012) emphasized the important role of service-scape factors in the exhibition context. From the above studies, it is clear that the internal exhibition factors (e.g. facilities and services) do play the primary role in an exhibition. However, as discussed by Rittichainuwat and Mair (2012) and Whitfield., Dioko, Webber, and Zhang (2014), a successful exhibition has been strongly associated with the destination reputation and travel-related factors. During the experience of attending an exhibition, it encourages attendees to travel (Chung, Koo, & Kim, 2014). The attractiveness of the destination may also encourage people to attend an exhibition (DiPietro, Breiter, Rompf, & Godlewska, 2008). The above literature focused on internal or surrounding facilities of an exhibition, but ignored some external factors that can promote exhibition development and exhibition-induced tourism development in the long-term. Therefore, this study examines the exhibition attributes from three perspectives: exhibition, travel and destination. 

While some researchers consider that exhibition related attributes are essential for a successful exhibition (Siu et al., 2012), others believe that the travel-related attributes greatly affect tourists’ overall experience of an exhibition (Pinho & Marques, 2021). Many previous scholars have empirically investigated the importance of travel-related factors during an exhibition experience (Rittichainuwat & Mair, 2012). For example, some scholars (Kim, Chon, & Chung, 2003; Kim & Chon, 2009) indicated that the economic effects of the exhibition become much greater because exhibitions promote local tourism; they identified that restaurant, hotels, transportation, shopping and attractions generate multiple influences on the local tourism economy. The national government invests much funds on exhibition planning to boost the local and regional tourism development (Crouch, Del Chiappa, & Perdue, 2019). Therefore, the travel-related factors fulfill tourists’ demand for attending an exhibition.

On the other hand, destination attractiveness is directly related to attendees’ desire, and it includes locals’ friendless, facilities, security, reputation, and so on. Jin, Weber, and Bauer (2012). As Berne and Garcia-Uceda (2008) argued, the popularity of a city determines tourists’ decision making of attending an exhibition. To increase the overall evaluation of an exhibition, destination management organizations (DMO) have put much effort into building facilities and infrastructure of destination (Jin et al., 2012). Recognizing destination’s weaknesses and strengths largely helps DMO to improve the overall quality of the destination’s brand. As Carlsen (2005) discussed, a successful exhibition venue must consider its location and marketing. Many scholars have emphasized that destination factors motivate people to attend a particular exhibition (Jin & Weber, 2016). As a result, understanding the destination attributes will help exhibition attendees improve their level of satisfaction of an exhibition.

2.2. Overall Satisfaction

Tourist satisfaction refers to the comparison between their expectation and actual experience at the destination area (Li, Lien, Wang, Wang, & Dong, 2020). Satisfaction evaluates whether a product or service provider consumer fulfillment (Yuksel, Yuksel, & Bilim, 2010). It is a process of subjective evaluation and the overall emotional feeling toward the experience (Yuksel et al., 2010). In the context of an exhibition, the role of satisfaction greatly attracts scholars’ attention as level of satisfaction helps the destination to organize the exhibition, thus increase the exposure of the destination’s brand. Many scholars have identified the antecedents of attendants’ satisfaction at an exhibition, such as service quality (Chen & Mo, 2012), knowledge transfer (Wong & Lai, 2018), exhibitor perception and attributes (Liu et al., 2020).

When visitors have the demands of attending an exhibition, their experience at the site and place all influence their overall evaluation of the exhibition experience. Existing tourism literature has confirmed the linkage between exhibition attributes and satisfaction. For example, Severt, Wang, Chen, and Breiter (2007) indicated that the conference performance is positively related to attendants’ satisfaction, which, in turn, influenced their subsequent return intention. Sung and Lee (2015) also identified that attendant’s satisfaction depends on the conference’s overall service performance. Visitors’ satisfaction can be testified according to the exhibition attributes (Liu et al., 2020). Therefore, if attendants gain a good experience from the exhibition, the three types exhibition attributes may influence their overall satisfaction of the exhibition. Based on above discussions, the following hypotheses are presented. 

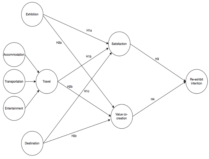
H1a: Exhibition factor is positively related to satisfaction.
H1b: Travel factor is positively related to satisfaction.
H1c: Destination factor is positively related to satisfaction.

2.3. Value Co-Creation

According to Prahalad and Ramaswamy (2004), value co-creation is defined as “the joint creation of value by the company and the customer; allowing the customer to co-construct the service experience to suit her context”. The earlier studies of value co-creation mainly focused on co-production of business products (Payne, Storbacka, & Frow, 2008), but recent studies have moved to the conjunction between consumers and firms (Wong & Lai, 2019). The co-creation process helps different stakeholders (e.g. consumers and firms) build the value of their products according to the mutual understanding that can benefit both sides (Choi, Ko, & Kim, 2016). In the exhibition setting, value co-creation fulfills consumers’ demand with exhibition purposes and provides exhibitors with deep insights into marketing opportunities, thus exhibitions greatly contribute to local tourism benefits (Wong & Lai, 2019). It is the excellent fit in the current context that explores the phenomenon of value co-creation.

Previous tourism literature discussed the effects of operant resources (e.g. knowledge transfer, skills, social relations, trust) on value co-creation (Agrawal & Rahman, 2015; Bagheri, Kusters, & Trienekens, 2019; Shen, Wu, Yi, & Xue, 2020) . According to Whitfield and Webber (2011), the exhibition’s overall attributes are the important antecedents of tourists’ attendance at the exhibition. As the exhibition and its related attributes show the great attractiveness, tourists are more willing to contribute the efforts to the community, participating in arranging the trip, thus drives value co-creation behaviors. In the context of luxury products, the encounter attributes (e.g. art marketing, digital marketing) show a positive relationship with customers’ value co-creation (Choi et al., 2016). In another study of Horbel, Popp, Woratschek, and Wilson (2016) in sports events, the context-specific contribution to the event’s overall performance was found to be related to the spectator’s value co-creation. However, little research has been conducted into the effects of value co-creation from the perspectives of exhibition attributes. While exhibition attributes provide not only exhibition experience, but also the extra tourism opportunities, this study argues that the investigation of the different exhibition attributes will benefit the understanding of value co-creation. Therefore, the following hypotheses are proposed.  

H2a: Exhibition factor is positively related to value co-creation.
H2b: Travel factor is positively related to value co-creation.
H2c: Destination factor is positively related to value co-creation.

2.4. Re-Exhibit Intention

Ajzen (1991) defined behavioral intention as the likelihood that an individual performs the specific behavior in the future. Among the studies related to tourism experiences, the revisit behavior has been frequently examined in predicting tourists’ behavioral intention. According to Lim and Zhu (2018), the intention to attend a future exhibition is one of the most measurable variables in exhibition-induced tourism literature. Therefore, the current study uses the term “re-exhibit intention” to explain tourists’ intention to attend a future exhibition. Chung, Koo, and Lee (2017) demonstrated that for an exhibition organization, maintaining a high level of behavioral intention will help different stakeholders to explore participants’ demand, thus benefitting the organizers and destinations.

In the existing literature on revisit behavior, many studies have reported the relationship between satisfaction and intention to re-attend an exhibition or convention. For example, Chubchuwong (2017) performed a qualitative study and revealed that the business participants feel satisfied with organizers’ activities, thus they are more likely to revisit the destination. The empirical studies by Li et al. (2020) indicated that tourists’ intentions to revisit the host city depend on their satisfaction with the event.

The role of value co-creation in the tourism field has been identified as that related to behavioral intention (Meng & Cui, 2020). According to Chen, Jong, Hsu, and Lin (2021), when visitors have the positive attitude toward the value co-creation process, their behavioral intention will increase. Another example from Prayag, Hosany, Muskat, and Del Chiappa (2017) indicated that a customer’s willingness to participate in the co-creation process enhances the possibilities of a revisit intention. Therefore, the above discussions generate the following hypotheses:

H3: Satisfaction is positively related to re-exhibit intention.
H4: Value co-creation is positively related to re-exhibit intention.

Accordingly, Figure 1 illustrates a conceptual model of this study, which includes six variables (exhibition, travel, destination, satisfaction, value co-creation and re-exhibit intention). The following sections present how the research is designed, the data analysis and conclusions.

Figure 1. Proposed model.

3. METHODOLOGY

3.1. Research Context

The population of this study consists of visitors to the 26th Guangdong- Hong Kong- Macau-Greater Bay Area International Auto show at Shenzhen Convention and Exhibition Centre, which was held between May 28th and June 3rd in 2022. It was organized by Shenzhen United Auto Show Management Enterprise, which is a leading domestic operator of large chain auto shows and has held similar auto for approximately 20 years. In previous years, they held exhibitions in more than ten cities that attracted and over two million visitors. It is the most influential exhibition enterprises in the Greater Bay Area and is a leader in the exhibition industry of Shenzhen. Its clients include Audi, Aston Martin, and Bentley, Porsche, Toyota and other over 100 other auto brands, thus attracting thousands of visitors with a preference for knowledge of cutting-edge automotive products.

3.2. Measurement

All measurement items adopt a 7-point Likert point scale with a range from the lowest score=1 to the highest score=7. The measurement items for exhibition were revised from Siu et al. (2012) and Whitfield et al. (2014). Three travel related factors were adopted from the previous literature. Accommodation included four items adopted from Whitfield et al. (2014); Transportation was assessed with four items adopted from Jin and Weber (2016) and Whitfield et al. (2014); Entertainment adopted three items from Whitfield et al. (2014); Destination related factors included six items from Whitfield et al. (2014) and Jin and Weber (2016). For completeness, it also contained three items from Sung and Lee (2015), and value co-creation consists of four items from Jiang et al. (2021) Re-exhibit intention was measured using three items from Lee et al. (2015). All measurement items were originally in English and translated into Chinese by a language expert. Another language expert was then invited to conduct the back-translation to eliminate bias. After the questionnaire content was confirmed, a pilot study with 50 graduate students was performed, and they did not indicate any difficulty in understanding the measurement items.

3.3. Questionnaire Design and Data Collection

The questionnaire consists of three sections. The first section started with a screen question “Have you visited the 26th Guangdong- Hong Kong- Macau Greater Bay Area International Auto show?” Respondents that answered with “no” were not invited to fill out the questionnaire and were skipped to the last page. The second section included the measurement items of this study. The third section collected the demographic information, including gender, age, education, occupation, monthly income and frequency of visiting exhibitions. The questionnaire was distributed during June in 2022 through ‘Sojump’, one of the most popular and widely used research data collection platforms in China (Jiang & Hong, 2021; Leung, Chang, Cheung, & Shi, 2022). From several exhibition group chats on social media, researchers invited tourists that visited the 26th Guangdong-Hong Kong-Macau Greater Bay Area International Auto show to fill out the questionnaire. From 415 samples, inappropriate responses were deleted, including incomplete answers and same responses. Finally, valid data from 395 responses were subjected to further analysis with the response rate of 95%. The demographic profile is presented in Table 1.

Table 1. Demographic information (n=395).
Items
n
%
 
n
%
Gender Monthly income
Female
188
47.6
3001-6000
9
2.3
Male
207
52.4
6001-9000
36
9.1
Age 9001-12000
84
21.3
18-22
2
0.5
12001-15000
118
29.9
23-27
52
13.2
15001 and above
148
37.5
28-32
110
27.8
Visit frequency (per year)
33-37
124
31.4
Once
38
9.6
38-42
60
15.2
Two times
158
40
43-47
21
5.3
Three times
171
43.3
48-52
23
5.8
Four times
20
5.1
53 and above
3
0.7
Five times and above
8
2
Occupation Education
Enterprises owner
16
4.1
Middle school and lower
9
2.3
Cooperation partner
27
6.8
High school
30
7.6
Senior manager
185
46.8
Bachelor 
330
83.5
Primary-level staff
167
42.3
Master and above
26
6.6

4. DATA ANALYSIS

4.1. Descriptive Analysis

Among those 395 respondents, 47.6% are female and 52.4% are male. 31.4% of respondents were between 33 and 37 years of age. Of their education, most of them (83.5%) have a bachelor’s degree. Regarding their occupation, most visitors (46.8%) were senior managers. The group with a monthly income over 15,001 RMB (Renminbi) had the most visitors, which demonstrated that the exhibition attracts more visitors with a high-level of income. In addition, as shown in Table 2 , it describes the statistics of mean, standard deviation, excess kurtosis and skewness. The results showed that the values of excess kurtosis and skewness were all between -3.0 and 3.0, indicating the data of this study are relative to the normal distribution.

4.2. Analysis of Measurement Model

The confirmatory factor analysis (CFA) was applied to determine the construct’s dimensionality. As shown in Table 2, the values of all factor loadings were greater than 0.7, recommended by Hair, Sarstedt, Hopkins, and Kuppelwieser (2014). The Cronbach Alpha and Composite reliability (CR) were all greater than 0.7; values of the average variance extracted (AVE) were all greater than 0.5. Therefore, the convergent validity and internal consistency were all confirmed. Table 3 shows the results of discriminate validity that the square root of AVE is higher than the correlation coefficient between constructs. The values of Heterotrait–Monotrait (HTMT) ratio were lower than 0.90 (Hair, Risher, Sarstedt, & Ringle, 2019), ranging from 0.255 to 0.652, which indicated the acceptable level of discriminate validity.

4.3. Analysis of Structural Model

To evaluate the relationships among constructs, the structural equation analysis with 395 valid samples on bootstrapping within 5,000 subsamples was applied. According to Hair et al. (2019), the indicators (path coefficient, t-value and Variance Inflation Factor-VIF) are presented in Table 4. Exhibition, travel, and destination related factors were all positively related to satisfaction and value co-creation, thus confirming hypotheses H1a, H1b, H1c, H2a, H2b, H2c, Satisfaction and value co-creation were all significantly related to re-exhibit intention, thus confirming hypotheses H3 and H4. Figure 2 shows the results of PLS-SEM analysis. All VIF values were lower than 3.3, which indicated no problems of multicollinearity (Hair et al., 2019). The values of R-squared for satisfaction, value co-creation and re-exhibit intention were 0.489, 0.381 and 0.358, respectively, which demonstrated that the model had sufficient power. 

Table 2. Measurement items.
Constructs/Items
Factor Loading
Mean
S.D.
Skewness
Excess Kurtosis
Cronbach's Alpha
CR
AVE
Exhibition factor
0.901
0.924
0.672
The exhibition and meeting facility have excellent reputation
0.887
4.990
1.680
-0.943
0.587
The exhibition and meeting facility create great atmosphere and environment
0.853
4.890
1.316
-0.158
-0.499
The standards of service within exhibition and meeting facility is excellent
0.818
4.920
1.409
-0.303
-0.457
The safety and security within the exhibition and meeting facility are excellent
0.82
5.450
1.370
-0.359
-1.108
This show provides professional opportunities, business deal and selling
0.766
4.880
1.475
-0.792
0.358
The facility offers excellent facilities to support the exhibition and meeting service
0.766
5.160
1.399
-0.721
-0.057
Travel factor
0.936
0.946
0.613
Accommodation
0.842
0.894
0.679
The accommodation supply is good at the site
0.814
5.070
1.220
-0.330
0.389
The standards of service within accommodation facilities is great
0.854
5.380
1.830
-0.996
0.034
The cost of suitable accommodation at the site is appropriate
0.821
3.500
1.512
-0.044
-0.650
The safety and security within the accommodation is great
0.806
5.240
2.001
-0.815
-0.700
Transportation
0.880
0.918
0.736
The distance/duration of travel involved is acceptable
0.808
5.330
1.683
-0.737
-0.303
The cost for travel to the destination is appropriate
0.826
5.070
1.731
-0.565
-0.438
Travel formalities of the travel visas, customs are easy to obtain
0.887
5.260
1.837
-0.745
-0.486
Transportation to this exhibition and meeting center is convenient
0.908
4.940
1.796
-0.511
-0.673
Entertainment
0.749
0.856
0.665
This city provides many entertainment facilities-casinos, restaurants, bars
0.823
5.260
1.444
-0.693
-0.031
This city provides many shopping facilities-malls with appropriate prices
0.808
3.650
1.230
0.019
-0.452
This city provides many sightseeing -historical sites, attractions
0.817
5.440
1.264
-0.584
0.043
Destination
0.882
0.911
0.630
The suitability and standard of local infrastructure are excellent
0.701
4.920
1.501
-0.522
0.109
The safety and security within the destination is great
0.842
3.180
1.559
0.382
-0.341
The reputation of the destination for holding exhibitions and convention is excellent
0.802
5.000
1.464
-0.579
-0.004
The attractiveness of the destination’s surroundings is excellent
0.794
5.100
1.488
-0.463
-0.360
The friendliness of local residents and communities are excellent
0.823
5.060
1.457
-0.567
-0.018
I have no language barriers in this city
0.793
5.100
1.444
-0.589
-0.073
Satisfaction
0.844
0.906
0.762
Overall, I am satisfied with the services the exhibition and meeting provided
0.879
5.030
1.671
-0.336
-0.886
I have really enjoyed myself in this exhibition and meeting
0.889
5.080
1.473
-0.308
-0.542
I am pleased to have visited this exhibition and meeting
0.850
4.910
1.522
-0.180
-0.914
Value co-creation
0.824
0.884
0.658
I take the initiative to learn relevant information before participating in exhibition.
0.775
5.040
1.771
-0.619
-0.466
I know the capabilities of the service operations of the exhibition organizers and will actively express my needs.
0.729
5.340
1.781
-0.847
-0.230
I actively communicate with exhibition organizers and staffs.
0.878
3.720
1.226
-0.490
-0.114
I take relevant actions to ensure that the exhibition services are implemented as expected.
0.852
5.030
1.723
-0.442
-0.672
Re-exhibit intention
0.805
0.885
0.719
I intend to exhibit at this show again in the future.
0.835
4.990
2.135
-0.635
-1.059
I plan to exhibit at this show again in the future.
0.83
4.840
2.099
-0.485
-1.164
I will make an effort to exhibit at this show in the future.
0.878
4.690
1.981
-0.464
-1.041

Table 3. Discriminate validity.
Constructs
Fornell-Larcker Criterion
Heterotrait–Monotrait Ratio
1
2
3
4
5
6
1
2
3
4
5
Destination
0.794
Exhibition
0.303
0.820
0.332
Re-exhibit intention
0.274
0.371
0.848
0.321
0.432
Satisfaction
0.404
0.525
0.538
0.873
0.466
0.602
0.652
Travel
0.235
0.339
0.393
0.572
0.783
0.255
0.369
0.449
0.641
Value co-creation
0.292
0.457
0.463
0.419
0.534
0.811
0.336
0.528
0.564
0.502
0.609

Figure 2. Results of PLS-SEM analysis.

Table 4. Results of hypothesized model.
No. Paths
Path coefficient
T-statistics
VIF
Supported?
H1a Exhibition factor → satisfaction
0.321
8.347
1.202
Yes
H1b Travel factor → satisfaction
0.413
11.513
1.155
Yes
H1c Destination factor → satisfaction
0.209
5.488
1.126
Yes
H2a Exhibition factor → value co-creation
0.284
6.264
1.202
Yes
H2b Travel factor →value co-creation
0.411
10.808
1.155
Yes
H2c Destination factor →value co-creation
0.109
2.574
1.126
Yes
H3 Satisfaction → re-exhibit intention
0.417
9.667
1.213
Yes
H4 Value co-creation → re-exhibit intention
0.289
6.321
1.213
Yes

5. CONCLUSIONS AND DISCUSSIONS

5.1. Conclusion

The three identified factors of exhibition attributes (e.g. exhibition factor, travel factor and destination factor) all showed significant effects on satisfaction and value co-creation. Travel factor showed the strongest effects on both satisfaction and value co-creation, followed by exhibition factor and destination factor. These results confirmed Rittichainuwat and Mair (2012)’s study, showing that the travel factor has become the key driver for consumers in deciding whether to attend an exhibition. This study also revealed that both satisfaction and value co-creation are significantly related to re-exhibit intention, while satisfaction showed the stronger effects. It confirmed the suggestion by Jiang et al. (2021) that the organizers should strive to meet a from the results of this study.

5.2. Theoretical Contributions

This study highlights the importance of three factors of exhibition attributes: exhibition factor, travel factor and destination factor. Earlier studies indicated that the internal exhibition factors (e.g. exhibition environment, exhibition brand, service personal, booth management, booth design, service management) or destination focus attributes (e.g. city leisure environment, leadership of the host city, venue facilities, accessibility, economic environment) are the key determinants that influence consumers’ decision whether or not to attend an exhibition (Jin et al., 2013; Liu et al., 2020) . This study demonstrates that not only the internal exhibition-related factors and destination-related factors influence consumers’ decision making for exhibition attendance, but also confirms the significant role of travel-related factors in the exhibition industry. The results of this study provide evidence that travel related factors generate the strongest effects on both satisfaction and value co-creation. It confirmed the importance of travelling elements in the development of the meeting, incentives, conferences and exhibitions (MICE) industry. It can be explained that the exhibition site of this study is located in Shenzhen, which has many local city landmark spots and popular attractions that can satisfy visitors. Furthermore, the travel-related factors are examined from three sub-dimensions (accommodation, transportation and entertainment), and transportation showed the strongest effects. A possible reason is that exhibition venue selection is usually in large-scale cities and most consumers are from out-of-destination, so transportation convenience becomes the main concern. As the results of this study showed, travel-related factors become the most important predictor of consumers’ satisfaction and value co-creation. The extended multi-dimensional scale of exhibition attributes provides insights for scholars in further exhibition studies. It suggests future studies should address travel related elements or other sectors that are closely related to the exhibition industry, instead of emphasizing the internal facilities of the exhibition.

Next, this study contributes to the theoretical development of value co-creation between visitor and exhibition organizer by proposing a model of the effects of exhibition attributes on value co-creation. Visitors gain relevant information from the exhibition and provide information to improve the exhibition’s management. When they believe the exhibition may fulfill their needs, they participate in the value co-creation process, thus enhancing their behavioral intentions. The interaction between exhibition co-creation experience and repeat visitation also provides new conceptual insights on how consumer engagement in the exhibition affects their perceptions and behavioral intentions.

Finally, this empirical study highlights the linkage between exhibition attributes, value co-creation, satisfaction, and re-exhibit intention. For the effects of exhibition attributes on consumers perception, previous studies confirmed that exhibition attributes influence tourists’ repeat visitation (Whitfield & Webber, 2011), satisfaction and loyalty (Liu et al., 2020) and exhibition performance (Wong & Lai, 2019). To date, no empirical studies have integrated the constructs of exhibition co-creation experience, satisfaction and re-exhibit intention into a comprehensive model to explore the mechanism of interaction among these constructs. The current study provides a better understanding of how the mechanism from exhibition attributes to re-exhibit through value co-creation and satisfaction is linked.

5.3. Practical Contributions

Several practical contributions also emerge from the results of the study. First, since travel-related factors underscore the necessary for exhibition organizer’s and destination marketing, they should, therefore, put more effort into travel-related factors that connect with exhibition experience instead of merely focusing on advertising the exhibition brand by traditional marketing. The travel-related factors have the potential to affect consumers’ overall evaluation of the exhibition experience. To do so, DMO should propose that their travel elements attract international organizers to hold exhibitions at the destination. Specifically, convenient and affordable transportation, proximity of venue to local travel service facilities, construction of the attractions and maintenance of the accommodation all work together to gain organizers’ confidence. If the national government can reduce the transportation prices and increase the transportation routes between the exhibition venue and various attractions, exhibition organizers can focus on the improvement of the exhibition and destination characteristics. They may also provide cheaper tickets or special arrangements when the exhibition is being held. If attendees are satisfied with different attributes the exhibition provided, they are more likely to engage in the value co-creation process to schedule their trip and be satisfied with the overall experience. Therefore, before the exhibition, the organizers should design a package that involves comprehensive information about the destination and travel. In addition, various channels (e.g. hotline, website and social media) should be integrated to collect customers’ comments or answer questions for customers to encourage their value co-creation and gain their satisfaction before they arrive. Overall, this study helps destination marketing and exhibition organizers to develop and enhance competitiveness.

5.4. Limitation and Future Studies

This study has several limitations. First, this study covers the research in the exhibition industry of China. The results may not have generalization across other countries. It is suggested that researchers can use a large sample size across countries and regions for more interesting findings. Second, the setting of this study is from the visitors’ perspectives. It examines visitor-exhibition organizer co-creation process. Future studies can consider exploring the co-creation experience from the perspectives of exhibitor-organizer-visitor. Third, the proposed framework can be expanded with other constructs for further exploration in the exhibition context. This study examines the interrelationship among exhibition attributes, satisfaction, value co-creation, and re-exhibit intention, focusing on consumers’ experience. It would be meaningful to incorporate other moderating constructs, such as past experience, place attachment and destination familiarity.

Funding: This study received no specific financial support.  
Competing Interests: The authors declare that they have no competing interests.
Authors’ Contributions: All authors contributed equally to the conception and design of the study.

REFERENCES

Agrawal, A. K., & Rahman, Z. (2015). Roles and resource contributions of customers in value co-creation. International Strategic Management Review, 3(1-2), 144-160.Available at: https://doi.org/10.1016/j.ism.2015.03.001.

Ajzen, I. (1991). The theory of planned behavior. Organizational Behavior And Human Decision Processes, 50(2), 179-211.

Bagheri, S., Kusters, R. J., & Trienekens, J. J. (2019). Customer knowledge transfer challenges in a co-creation value network: Toward a reference model. International Journal of Information Management, 47, 198-214.Available at: https://doi.org/10.1016/j.ijinfomgt.2018.12.019.

Berne, C., & Garcia-Uceda, M. E. (2008). Criteria involved in evaluation of trade shows to visit. Industrial Marketing Management, 37(5), 565-579.Available at: https://doi.org/10.1016/j.indmarman.2006.12.005.

Cai, G., Xu, L., Gao, W., Hong, Y., Ying, X., Wang, Y., & Qian, F. (2020). The positive impacts of exhibition-driven tourism on sustainable tourism, economics, and population: The case of the Echigo–Tsumari Art Triennale in Japan. International Journal of Environmental Research and Public Health, 17(5), 1-24.Available at: https://doi.org/10.3390/ijerph17051489.

Carlsen, J. (2005). Issues in dedicated convention center development with a case study of the Perth Convention and Exhibition Center, Western Australia. Journal of Convention & Event Tourism, 6(1-2), 45-61.

Chen, Y.-F., & Mo, H.-e. (2012). Attendees' perspectives on the service quality of an exhibition organizer: A case study of a tourism exhibition. Tourism Management Perspectives, 1, 28-33.Available at: https://doi.org/10.1016/j.tmp.2011.12.004.

Chen, S.-C., Jong, D., Hsu, C.-S., & Lin, C.-H. (2021). Understanding extended theory of planned behavior to access backpackers’ intention in self-service travel websites. Journal of Hospitality & Tourism Research, 1096348021994166.Available at: https://doi.org/10.1177/1096348021994166.

Choi, E., Ko, E., & Kim, A. J. (2016). Explaining and predicting purchase intentions following luxury-fashion brand value co-creation encounters. Journal of Business Research, 69(12), 5827-5832.Available at: https://doi.org/10.1016/j.jbusres.2016.04.180.

Choo, H., Ahn, K., & Petrick, J. (2016). An integrated model of festival revisit intentions: Theory of planned behavior and festival quality/satisfaction. International Journal of Contemporary Hospitality Management, 28(4), 818-838.Available at: https://doi.org/10.1108/ijchm-09-2014-0448.

Chubchuwong, M. (2017). Social responsibility of international business travelers to Thailand. Economic & Management Innovations (ICEMI), 1(1), 192-193.

Chung, N., Koo, C., & Kim, J. K. (2014). Extrinsic and intrinsic motivation for using a booth recommender system service on exhibition attendees’ unplanned visit behavior. Computers in Human Behavior, 30, 59-68.Available at: https://doi.org/10.1016/j.chb.2013.07.035.

Chung, N., Koo, C., & Lee, K. (2017). Assessing the impact of mobile technology on exhibition attendees’ unplanned booth visit behaviour. Sustainability, 9(6), 1-15.Available at: https://doi.org/10.3390/su9060884.

Crouch, G. I., Del Chiappa, G., & Perdue, R. R. (2019). International convention tourism: A choice modelling experiment of host city competition. Tourism Management, 71, 530-542.Available at: https://doi.org/10.1016/j.tourman.2018.10.002.

DiPietro, R. B., Breiter, D., Rompf, P., & Godlewska, M. (2008). An exploratory study of differences among meeting and exhibition planners in their destination selection criteria. Journal of Convention & Event Tourism, 9(4), 258-276.

Go, F., & Zhang, W. (1997). Applying importance-performance analysis to Beijing as an international meeting destination. Journal of Travel Research, 35(4), 42-49.Available at: https://doi.org/10.1177/004728759703500407.

Grissemann, U. S., & Stokburger-Sauer, N. E. (2012). Customer co-creation of travel services: The role of company support and customer satisfaction with the co-creation performance. Tourism Management, 33(6), 1483-1492.Available at: https://doi.org/10.1016/j.tourman.2012.02.002.

Hair, J. J. F., Sarstedt, M., Hopkins, L., & Kuppelwieser, V. G. (2014). Partial least squares structural equation modeling (PLS-SEM): An emerging tool in business research. European Business Review, 26(2), 106-121.

Hair, J. F., Risher, J. J., Sarstedt, M., & Ringle, C. M. (2019). When to use and how to report the results of PLS-SEM. European Business Review, 31(1), 2-24.Available at: https://doi.org/10.1108/ebr-11-2018-0203.

Horbel, C., Popp, B., Woratschek, H., & Wilson, B. (2016). How context shapes value co-creation: Spectator experience of sport events. The Service Industries Journal, 36(11-12), 510-531.Available at: https://doi.org/10.1080/02642069.2016.1255730.

Jiang, X., Kim, A., Kim, K., Yang, Q., García-Fernández, J., & Zhang, J. J. (2021). Motivational antecedents, value co-creation process, and behavioral consequences in participatory sport tourism. Sustainability, 13(17), 9916.

Jiang, Y., & Hong, F. (2021). Examining the relationship between customer-perceived value of night-time tourism and destination attachment among Generation Z tourists in China. Tourism Recreation Research, 1-14.Available at: https://doi.org/10.1080/02508281.2021.1915621.

Jin, X., Weber, K., & Bauer, T. (2012). Impact of clusters on exhibition destination attractiveness: Evidence from Mainland China. Tourism Management, 33(6), 1429-1439.Available at: https://doi.org/10.1016/j.tourman.2012.01.005.

Jin, X., Weber, K., & Bauer, T. (2013). Dimensions and perceptional differences of exhibition destination attractiveness: The case of China. Journal of Hospitality & Tourism Research, 37(4), 447-469.Available at: https://doi.org/10.1177/1096348012436382.

Jin, X., & Weber, K. (2016). Exhibition destination attractiveness–organizers' and visitors’ perspectives. International Journal of Contemporary Hospitality Management, 28(12), 2795-2819.Available at: https://doi.org/10.1108/ijchm-01-2015-0023.

Kim, S. S., Chon, K., & Chung, K. Y. (2003). Convention industry in South Korea: An economic impact analysis. Tourism Management, 24(5), 533-541.Available at: https://doi.org/10.1016/s0261-5177(03)00006-2.

Kim, S. S., Sun, H., & Ap, J. (2008). Is there competition in the exhibition market in Asia? Analysis of the positioning of major Asian exhibition host cities. Asia Pacific Journal of Tourism Research, 13(3), 205-227.Available at: https://doi.org/10.1080/10941660802280299.

Kim, S. S., & Chon, K. (2009). An economic impact analysis of the Korean exhibition industry. International Journal of Tourism Research, 11(3), 311-318.Available at: https://doi.org/10.1002/jtr.691.

Lee, M. J., Lee, S., & Joo, Y. M. (2015). The effects of exhibition service quality on exhibitor satisfaction and behavioral intentions. Journal of Hospitality Marketing & Management, 24(7), 683-707.Available at: https://doi.org/10.1080/19368623.2014.934982.

Lee, H., & Lee, J.-S. (2017). An exploratory study of factors that exhibition organizers look for when selecting convention and exhibition centers. Journal of Travel & Tourism Marketing, 34(8), 1001-1017.

Leung, W. K., Chang, M. K., Cheung, M. L., & Shi, S. (2022). VR tourism experiences and tourist behavior intention in COVID-19: An experience economy and mood management perspective. Information Technology & People(ahead-of-print).Available at: https://doi.org/10.1108/itp-06-2021-0423.

Li, H., Lien, C.-H., Wang, S. W., Wang, T., & Dong, W. (2020). Event and city image: The effect on revisit intention. Tourism Review, 76(1), 212-228.Available at: https://doi.org/10.1108/tr-10-2019-0419.

Lim, C., & Zhu, L. (2018). Examining the link between meetings, incentive, exhibitions, and conventions (MICE) and tourism demand using generalized methods of moments (GMM): The case of Singapore. Journal of Travel & Tourism Marketing, 35(7), 846-855.Available at: https://doi.org/10.1080/10548408.2018.1435334.

Liu, L., Xiang, Z., Liu, Y., Zach, F. J., & McGehee, N. (2020). Factors influencing exhibitor satisfaction and loyalty: A meta-analysis on the Chinese exhibition market. Sustainability, 12(20), 1-18.Available at: https://doi.org/10.3390/su12208390.

Meng, B., & Cui, M. (2020). The role of co-creation experience in forming tourists' revisit intention to home-based accommodation: Extending the theory of planned behavior. Tourism Management Perspectives, 33, 100581.Available at: https://doi.org/10.1016/j.tmp.2019.100581.

Payne, A. F., Storbacka, K., & Frow, P. (2008). Managing the co-creation of value. Journal of the Academy of Marketing Science, 36(1), 83-96.

Pinho, M., & Marques, J. (2021). The bleisure tourism trend and the potential for this business-leisure symbiosis in Porto. Journal of Convention & Event Tourism, 22(4), 346-362.

Prahalad, C. K., & Ramaswamy, V. (2004). Co-creation experiences: The next practice in value creation. Journal of Interactive Marketing, 18(3), 5-14.Available at: https://doi.org/10.1002/dir.20015.

Prayag, G., Hosany, S., Muskat, B., & Del Chiappa, G. (2017). Understanding the relationships between tourists’ emotional experiences, perceived overall image, satisfaction, and intention to recommend. Journal of Travel Research, 56(1), 41-54.Available at: https://doi.org/10.1177/0047287515620567.

Rittichainuwat, B., & Mair, J. (2012). Visitor attendance motivations at consumer travel exhibitions. Tourism Management, 33(5), 1236-1244.Available at: https://doi.org/10.1016/j.tourman.2011.11.002.

Severt, D., Wang, Y., Chen, P.-J., & Breiter, D. (2007). Examining the motivation, perceived performance, and behavioral intentions of convention attendees: Evidence from a regional conference. Tourism Management, 28(2), 399-408.Available at: https://doi.org/10.1016/j.tourman.2006.04.003.

Shen, H., Wu, L., Yi, S., & Xue, L. (2020). The effect of online interaction and trust on consumers’ value co-creation behavior in the online travel community. Journal of Travel & Tourism Marketing, 37(4), 418-428.Available at: https://doi.org/10.1080/10548408.2018.1553749.

Siu, N. Y.-M., Wan, P. Y. K., & Dong, P. (2012). The impact of the servicescape on the desire to stay in convention and exhibition centers: The case of Macao. International Journal of Hospitality Management, 31(1), 236-246.Available at: https://doi.org/10.1016/j.ijhm.2011.06.011.

Sung, H., & Lee, W. (2015). The effect of basic, performance and excitement service factors of a convention center on attendees' experiential value and satisfaction: A case study of the Phoenix convention center. Journal of Convention & Event Tourism, 16(3), 175-199.

Whitfield, J., & Webber, D. J. (2011). Which exhibition attributes create repeat visitation? International Journal of Hospitality Management, 30(2), 439-447.Available at: https://doi.org/10.1016/j.ijhm.2010.07.010.

Whitfield, J., Dioko, L. A., Webber, D., & Zhang, L. (2014). Attracting convention and exhibition attendance to complex MICE venues: Emerging data from Macao. International Journal of Tourism Research, 16(2), 169-179.Available at: https://doi.org/10.1002/jtr.1911.

Wong, J. W. C., & Lai, I. K. W. (2018). Evaluating value co-creation activities in exhibitions: An impact-asymmetry analysis. International Journal of Hospitality Management, 72, 118-131.Available at: https://doi.org/10.1016/j.ijhm.2018.01.011.

Wong, J. W. C., & Lai, I. K. W. (2019). The effects of value co-creation activities on the perceived performance of exhibitions: A service science perspective. Journal of Hospitality and Tourism Management, 39, 97-109.Available at: https://doi.org/10.1016/j.jhtm.2019.03.003.

Yuksel, A., Yuksel, F., & Bilim, Y. (2010). Destination attachment: Effects on customer satisfaction and cognitive, affective and conative loyalty. Tourism Management, 31(2), 274-284.Available at: https://doi.org/10.1016/j.tourman.2009.03.007.

Views and opinions expressed in this article are the views and opinions of the author(s), Journal of Tourism Management Research shall not be responsible or answerable for any loss, damage or liability etc. caused in relation to/arising out of the use of the content.