This study examined the impact of COVID-19-induced concerns regarding health, finance and learning on graduate students’ motivation for programme completion in Nigeria. A quantitative research method using survey approach was adopted for the study. The study utilized an online survey to gather data from 1846 graduate students from a purposively selected university in Nigeria. A model was proposed to serve as a framework for the analysis of the data collected. The model consisted of four constructs: health concerns, financial concerns, learning concerns and motivation for programme completion. A Partial Least Square- Structural Equation Modeling (PLS-SEM) technique in WarpPLS 7.0 was used for data analysis. Results revealed amongst others that the COVID-19-induced health concerns positively and significantly impacted graduate students’ motivation for programme completion. Additionally, the financial concerns related to the pandemic had a negative significant impact on graduate students’ motivation for programme completion. Further, the study found that COVID-19-induced concerns regarding health influenced graduate students’ concerns regarding finance. Similarly, COVID-19-induced concerns regarding finance significantly influenced graduate students’ learning concerns. Hence, the study suggested that university administrators and other stakeholders should assist graduate students with various forms of financial empowerment schemes, student loans and scholarships that could cushion the effect of the financial fallout of the pandemic on the graduate students and mitigate against possible dropout of the graduate students from graduate studies.
Keywords: COVID-19-induced concerns, Graduate students, Motivation for programme completion, Nigeria, PLS-SEM.
Received: 12 November 2022 / Revised: 31 January 2023/ Accepted: 17 February 2023/ Published: 26 May 2023
This current study contributes to learning about the impact of COVID-19-induced concerns regarding health, finance and learning on graduate students’ motivation for programme completion in a developing country like Nigeria. The study would provide useful insights to policy makers and administrators to plan financial empowerment schemes and stop dropout rate among the graduate students.
1. INTRODUCTION
The disruptive impact of the COVID-19 pandemic on virtually all spheres of human endeavor cannot be overemphasized. The pandemic presents not just an unprecedented challenge to public health but has a great socio-economic and financial impact on national, regional and global economies (Adenikinju, Iwayemi, Olubusoye, & Falode, 2020). Many people lost their lives, with the majority confined to their homes and tens of millions of people at risk of falling into extreme poverty due to the economic and social disruption caused by the pandemic (World Health Organization, 2020a). The COVID-19 pandemic particularly wreaked havoc on one of the most important sectors: education and higher education is no exception (Aucejo, French, Araya, & Zafar, 2020). According to the United Nations (2020a) largest disruption ever witnessed in the global education system was created by the pandemic. Nearly 1.6 billion students in more than 190 countries and continents of the world were affected by the closure of schools and learning spaces, therefore, impacting 94% of the global population of students, with about 99% in low and middle-income countries (United Nations, 2020a).
Before the emergence of the COVID-19 pandemic, higher education in Africa has been affected by many issues ranging from the various prolonged civil wars, the 1970s economic downturn, structural adjustment programmes in the 1980s and the debacle of the flawed rate-of-return discourse (Tamrat & Teferra, 2020). Though, African nations have begun to revitalize higher education before the emergence of the COVID-19, but the pandemic scaled down most of the efforts (Mohamedbhai, 2020). The pandemic affected nearly all higher institutions in the African continent due to the abrupt closure of academic activities, to curb the spread of the virus and this led to consequential disruption in students’ learning (Itasanmi, Ojedeji, & Ekpenyong, 2022). The COVID-19 crises, therefore, exacerbated longstanding Africa’s meagre national and institutional capacities to manage higher education and persistent continuation of the crises indicated that various governments’ commitment toward higher education in the continent may be severely affected in the face of other competing priority sectors, that are critical to vulnerable segments of the society (Tamrat & Teferra, 2020).
In Nigeria, the government ordered all higher institutions in the country to shut down in March 2020 to allow students to go home, as part of the strategy to curtail the spread of the virus (Jacob, Abigeal, & Lydia, 2020). Students ranging from undergraduate to postgraduate were therefore forced to leave their university campuses (Sunday Abidemi Itasanmi, Ekpenyong, Akintolu, & Ajani, 2022). The disruption of academic activities occasioned by the pandemic affected graduate students more than the undergraduate students, as there was outright cancellation of internal and external examinations, research programmes and conferences (Ogunode, Ndubuisi, & Terfa, 2021). Moreso, research collaborations and partnership schemes, as well as global support for higher education aimed at strengthening critical areas in graduate programmes, were severely scaled back and this had a great impact on graduate students (Tamrat & Teferra, 2020). This, therefore, triggered many concerns, especially about the future of higher education and particularly graduate studies in the country.
Many students especially graduate students continued to face an increasingly uncertain environment where health and financial shocks, as well as learning disruption, may have made an untold impact on their educational plans, labor market participation and study-work-life balance (Aucejo et al., 2020). The COVID-19 issue created an ever-changing landscape that left graduate students to question what would become the future of their studies, classroom activities, research and student life (Krieger, 2020). Particularly, the fear of becoming infected with the COVID-19 disease coupled with the lack of financial resources to complete studies due to the economic fallout of the pandemic and the shutdown of academic activities may have prompted some graduate students to desire to drop out or consider deferring the academic programme till they have the required resources to complete their studies (Aucejo et al., 2020; Blackbullion, 2021).
A few studies from recent research have explored various concerns generated by the COVID-19 among students (Al-Maskari, Al-Riyami, & Kunjumuhammed, 2022; Aristovnik, Keržič, Ravšelj, Tomaževič, & Umek, 2020; Aucejo et al., 2020; Cifuentes-Faura, Obor, To, & Al-Naabi, 2021; Jiang, Yan-Li, Pamanee, & Sriyanto, 2021; Klinge, 2021). However, none of these studies suggested a likely impact of the COVID-19-induced concerns among students on their motivation to complete academic programmes. This current study is therefore believed to be the first study of its kind that makes a concerted attempt to shed light on the impact of COVID-19-induced concerns regarding health, finance and learning on graduate students’ motivation for programme completion, especially from a developing country like Nigeria.
Firstly, the study quantifies the causal impact of these concerns on motivation for programme motivation among graduate students. This study also analyzes the relationship among the COVID-19-induced concerns regarding health, finance and learning. This is done to provide valuable insight and empirical evidence on the impact of the COVID-19-induced concerns on graduate students’ motivation for programme completion. The insight and evidence may therefore serve as a basis for university administrators and other stakeholders to formulate policies that may discourage dropouts among graduate students. Secondly, the study explores how the relationship among the examined constructs in the study is moderated by age, gender, marital status and employment status. This is to provide clarity on the heterogeneous impact of the COVID-19-induced concerns on graduate students and to help understand, the vulnerable groups of students that warrant special policy actions. Finally, the study proposes a model to systematically analyze the interrelationship among the variables of the study. The proposed model can be extended by other researchers to include some other factors or concerns that may improve the models to sufficiently explain graduate students’ motivation for programme completion.
2. RESEARCH MODEL AND HYPOTHESES
Based on the evidence from the extant literature and the objectives of this study, it was hypothesized that graduate students’ COVID-19-induced concerns regarding health, finance and learning will have a significant impact on their motivation for programme completion. Also, it was further hypothesized that graduate students’ health concerns will significantly influence their financial concerns. Similarly, it was hypothesized further that graduate students’ concerns regarding finance will significantly affect their learning concerns. Conversely, age, gender, marital status and employment status will significantly moderate the impact of the COVID-19-induced concerns regarding health, finance and learning on motivation for programme completion. Figure 1 presents the conceptual model for the study.
The following hypotheses were derived from the conceptual model shown in Figure 1:
H1: Health concerns have a significant impact on graduate students’ motivation for programme completion.
H2: Financial concerns have a significant influence on graduate students’ motivation for programme completion.
H3: Learning concerns have a significant impact on graduate students’ motivation for programme completion
H4: Health concerns significantly influence graduate students’ financial concerns.
H5: Financial concerns significantly influence graduate students’ learning concerns.
H6: Age significantly moderates the relationship between health concerns and graduate students’ motivation for programme completion.
H7: Age significantly moderates the relationship between financial concerns and graduate students’ motivation for programme completion.
H8: Age significantly moderates the relationship between learning concerns and graduate students’ motivation for programme completion.
H9: Employment status significantly moderates the relationship between health concerns and graduate students’ motivation for programme completion.
H10: Employment status significantly moderates the relationship between financial concerns and graduate students’ motivation for programme completion.
H11: Employment status significantly moderates the relationship between learning concerns and graduate students’ motivation for programme completion.
H12: Marital status significantly moderates the relationship between health concerns and graduate students’ motivation for programme completion.
H13: Marital status significantly moderates the relationship between financial concerns and graduate students’ motivation for programme completion.
H14: Marital status significantly moderates the relationship between learning concerns and graduate students’ motivation for programme completion.
H15: Gender significantly moderates the relationship between health concerns and graduate students’ motivation for programme completion.
H16: Gender significantly moderates the relationship between financial concerns and graduate students’ motivation for programme completion.
H17: Gender significantly moderates the relationship between learning concerns and graduate students’ motivation for programme completion.
3. METHODOLOGY
3.1. Research Design
The study adopted a quantitative research design utilizing a survey method to empirically understand and predict the expected influence of COVID-19-induced concerns regarding health, finance and learning on graduates’ motivation for programme completion in Nigeria.
3.2. Participants and Procedure
The participants for this study consisted of graduate students from Nigeria’s foremost university, the University of Ibadan. The university was chosen as a case study for its easy access to the researchers and also the university being the flagship for the postgraduate education in the country. The participants were randomly selected through a non-probabilistic method. Specifically, data were collected utilizing an online questionnaire (Google Forms) sent to emails of all the registered graduate students before the emergence of COVID-19, which had disrupted their academic programmes. A total of (1846) graduate students participated in the study for (6) weeks, between February 1 to March 15, 2021. After screening for missing data, (1691) responses were retained for data analysis, (2) responses were found to have complete missing rows and there were 153 outliers.
Demographic information of the participants indicated that 51.2% of the participants were males and 48.8% were females. A majority of participants (87.2%) were aged between 18 to 40 years, while 12.5 % were in the age range of 41-60 years and only 0.1% was 6o years and above. Equally, 68.2% of the respondents were single, 31.3% were married and 0.2% were either divorced or separated. Furthermore, 55.9 per cent of the respondents were unemployed while 44.1 were employed.
3.3. Instrument
The main instrument of data collection for this study was a questionnaire. The questionnaire was a self-constructed type and consisted of 5 domains (demographic, health concerns, financial concerns, learning concerns and motivation for study completion). The demographic domain consisted of age, gender, marital status, employment status, religion and programme type. Other domains consisted of items drawn to measure each of the constructs and they were anchored on a five-point Likert scale, ranging from: 1- strongly disagree to 5-strongly agree. The questionnaire was pilot-tested and the value obtained indicated a high degree of internal consistency with a Cronbach coefficient of .78. Table 1 shows the variable construct of the study
Construct | Code | Items |
Health concerns | H1 | I am worried about the restrictions on daily life due to the COVID-19 |
H2 | I have a sense of concern about the health of family and close friends because of the pandemic | |
H3 | I am worried about the growing number of infected people, especially the second wave of the virus in the country | |
H4 | I have fear of getting infected due to the absence of vaccination for the COVID-19 virus’ | |
H5 | I am disturbed by the ineffective use of protective measures such as social distancing, facemask etc. in the country | |
Financial concerns | F1 | I lost my job or business has slowed down due to the COVID-19 pandemic |
F2 | I have concern over how and where to source for school fees and other associated costs | |
F3 | Generally, the COVID-19 has affected my financial security | |
F4 | Family and relations’ living conditions give me a great concern’ | |
F5 | I am worried about the economic downturn due to the pandemic | |
Learning concerns | L1 | I have concerns over an effective and safe return to quality learning |
L2 | Am worried about the continuity of learning either through E-learning strategies or radio and television broadcasts of academic content |
|
L3 | I have concerns over the possible hike in school fees | |
L4 | I have concerns over how postgraduate students can access remotely delivered contents and enjoy robust technical support services from the institution |
|
L5 | I have concerns over the institution’s capability to provide social care assistance to help address possible psychosocial challenges that some students may face as a result of the pandemic |
|
Motivation for Programme Completion | M1 | People who influence my behavior think that I should complete the programme |
M2 | Despite the pandemic, the institution has helped make the programme worthwhile | |
M3 | In general, I have the resources to complete the programme | |
M4 | My family/support system is adequate to complete the programme | |
M5 | I strongly determined to complete the programme despite the challenges occasioned by the COVID-19 pandemic |
Note: |
H-Health concerns, F-Financial concerns, L-Learning concerns, M-Motivation for programme completion. |
3.4. Data Analysis
The study adopted the Partial Least Square -Structural Equation Modeling (PLS-SEM) with latent variables in WarpPLS 7.0 to analyze and evaluate the proposed model for the study. At first, the measurement model’s validity and reliability were evaluated using composite reliability, Cronbach’s alpha, average extracted variance and variance inflation factor. Secondly, model fit indices were calculated to ascertain if the model parameters met the approved threshold of model quality. Lastly, the structural model was performed to test the study’s hypotheses.
4. RESULTS
The results presented in Table 2 show that the Cronbach Alpha (CA) values are ranging from 0.704 to 0.823 suggesting internal consistency of the measurement constructs. According to Ursachi, Horodnic, and Zait (2015), Cronbach values between 0.6 and 0.7 are acceptable and values equals to or greater than 0.8 indicate a good level. All the Composite Reliability (CR) values obtained for the study’s constructs exceed 0.7, a recommended threshold value by Hair Jr, Sarstedt, Hopkins, and Kuppelwieser (2014). In addition, all the Average Extracted Variance (AEV) values exceed the threshold value of 0.5. The Variance Inflation Factors are all below 0.5 indicating an absence of multicollinearity. These results suggest that the measurement constructs are reliable and there is no multicollinearity problem; hence better results may be obtained.
Construct | Health |
Financial |
Learning |
Motivation |
Composite reliability | 0.883 |
0.874 |
0.799 |
0.825 |
Cronbach's alpha | 0.823 |
0.819 |
0.664 |
0.704 |
Average extracted variance | 0.654 |
0.584 |
0.501 |
0.548 |
Variance inflation factor | 1.369 |
1.632 |
4.738 |
- |
The structure and cross-loadings of the variables were calculated to examine the convergent validity of the factors and the results are summarized in Table 3 all the cross-loading values are seen exceeding 0.5, indicating convergent validity of the measurement constructs. All the variables with factor values (loadings) that were below 0.5 were removed from the model.
Items |
Health |
Financial |
Learning |
Motivation |
H2 |
0.731 |
0.295 |
0.214 |
0.121 |
H3 |
0.854 |
0.231 |
0.177 |
0.192 |
H4 |
0.812 |
0.281 |
0.167 |
0.133 |
H5 |
0.833 |
0.266 |
0.182 |
0.188 |
F1 |
0.156 |
0.695 |
0.226 |
-0.111 |
F2 |
0.173 |
0.803 |
0.322 |
-0.257 |
F3 |
0.262 |
0.854 |
0.312 |
-0.184 |
F4 |
0.354 |
0.765 |
0.347 |
-0.09 |
F5 |
0.319 |
0.691 |
0.365 |
-0.045 |
L1 |
0.24 |
0.282 |
0.711 |
-0.03 |
L2 |
0.036 |
0.206 |
0.711 |
-0.119 |
L3 |
0.139 |
0.393 |
0.649 |
-0.09 |
L5 |
0.223 |
0.291 |
0.750 |
-0.024 |
M2 |
0.244 |
0.029 |
-0.089 |
0.689 |
M3 |
0.137 |
-0.249 |
-0.119 |
0.861 |
M4 |
0.109 |
-0.266 |
-0.092 |
0.822 |
M5 |
0.103 |
0.014 |
0.07 |
0.547 |
Note: |
H-Health concerns, F-Financial concerns, L-Learning concerns, M-Motivation for programme completion. |
To ascertain the discriminant validity among the measurement items, inter-construct correlations was performed. Results of the inter-constructs correlations are presented in Table 4. It can be noted from Table 3 that discriminant validity existed on all the measurement items as evidenced by the square root of the AVE values (diagonal values) for all the factors which exceeded the corresponding correlation coefficient values of other factors. Since reliability tests and discriminant validity were confirmed, it was possible to fit a structural equation model.
Construct | Health |
Financial |
Learning |
Motivation |
Health | 0.809 |
0.33 |
0.227 |
0.197 |
Financial | 0.330 |
0.764 |
0.411 |
-0.185 |
Learning | 0.227 |
0.411 |
0.708 |
-0.092 |
Motivation | 0.197 |
-0.185 |
-0.092 |
0.740 |
Note: |
The bold diagonal values are the square roots of the AVE values. |
4.1. Model Fit
Model diagnostics was performed to ascertain if the data met the approved threshold for model fit indices. Table 5 shows that the provided values for APC (0.111), ARS (0.139), and AARS (0.137) of the model are all statistically significant at a 0.001 level. The AVIF (4.032) and AFVIF (1.431) estimates are lower than the ideal AVIF and AFBIF values. The Tenehaus GoF value of 0.357 shows a large explanatory power for the model. This, therefore, indicates that the values of the fit obtained reflect a good model fit.
Indices | Decision criteria | Result |
Average path coefficient (APC)=0.111 | P<0.001 | Significant |
Average R-squared (ARS)=0.139 | P<0.001 | Significant |
Average adjusted R-squared (AARS)=0.137 | P<0.001 | Significant |
Average block VIF (AVIF)=4.032 | Acceptable if <= 5 and ideal if <= 3.3 | Ideal |
Average full collinearity VIF (AFVIF)=1.431 | Acceptable if <= 5 and ideal if <= 3.3 | Ideal |
Tenenhaus GoF (GoF)=0.357 | Small if >= 0.1, medium if >= 0.25 and large if >= 0.36 | Large |
Sympson's paradox ratio (SPR)=0.824 | Acceptable if >= 0.7 and ideal if = 1 | Acceptable |
R-squared contribution ratio (RSCR)=0.963 | Acceptable if >= 0.9 and ideal if = 1 | Ideal |
Statistical suppression ratio (SSR)=0.882 | Acceptable if >= 0.7 | Acceptable |
Nonlinear bivariate causality direction ratio (NLBCDR)=0.912 | Acceptable if >= 0.7 | Acceptable |
Standardized root mean squared residual (SRMR)=0.079 | Acceptable if <= 0.1 | Acceptable |
Standardized mean absolute residual (SMAR)=0.060 | Acceptable if <= 0.1 | Acceptable |
4.2. Hypotheses Testing
4.2.1. SEM Results
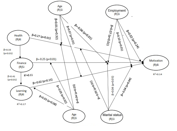
Table 6 shows that the hypotheses H1, H2, H4, H5, H7, H10, H12, H13 H14, H15, H16 and H17 are supported and statistically significant at 10% while the hypotheses H3, H6 and H9 were found to be statistically insignificant.
Hypothesis |
Relationship | Coefficient |
P-values |
Decision |
H1 |
Health concerns --> Motivation for programme | 0.271 |
<0.001 |
Supported |
H2 |
Financial concerns --> Motivation for programme | -0.247 |
<0.001 |
Supported |
H3 |
Learning concerns --> Motivation for programme | -0.024 |
0.152 |
Not supported |
H4 |
Health concerns-->Financial concern | 0.331 |
<0.001 |
Supported |
H5 |
Financial concern --> Learning concern | 0.414 |
<0.001 |
Supported |
H6 |
Health --> Age --> Motivation | 0.011 |
0.319 |
Not supported |
H7 |
Finance --> Age --> Motivation | -0.063 |
0.003 |
Supported |
H8 |
Learning --> Age --> Motivation | 0.072 |
<0.001 |
Supported |
H9 |
Health --> Employment status --> Motivation | 0.017 |
0.238 |
Not supported |
H10 |
Finance --> Employment status --> Motivation | 0.072 |
<0.001 |
Supported |
H11 |
Learning --> Employment status --> Motivation | 0.101 |
<0.001 |
Supported |
H12 |
Health --> Marital status--> Motivation | -0.053 |
0.011 |
Supported |
H13 |
Finance --> Marital status--> Motivation | 0.038 |
0.051 |
Supported |
H14 |
Learning --> Marital status--> Motivation | -0.041 |
0.037 |
Supported |
H15 |
Health --> Gender--> Motivation | 0.044 |
0.030 |
Supported |
H16 |
Finance --> Gender --> Motivation | -0.050 |
0.016 |
Supported |
H17 |
Learning --> Gender --> Motivation | 0.033 |
0.079 |
Supported |
Figure 2 reveals that 14% (R²=0.14) of the total variation in motivation for programme completion was explained in the model by the independent variables (Health, Finance and Learning concerns). Also, 11% (R²=0.11) of the total variation in financial concerns was explained in the model by the independent variable (Health) and 17% (R²=0.17) of the total variation in learning concerns was explained in the model by the independent variable (Finance). The R square (R²) values are low implying moderate models.
5. DISCUSSION
This study investigated the impact of the COVID-19-induced concerns with regard to health, finance and learning on graduate students’ motivation for programme completion in Nigeria using a case study approach. The results revealed that graduate students’ COVID-19-induced health concerns positively and significantly impacted their motivation for programme completion, while financial concerns related to the pandemic had a negative significant impact on the graduate students’ motivation for programme completion. These results implied that health concerns generated by the emergence and rapid spread of the COVID-19 influenced the desire of graduate students to want to complete their programme of study. However, as the financial concerns increased due to the impact of COVID-19, the graduate students’ motivation for programme completion decreased.
These results align with Blackbullion (2021), which observed that about 75% per cent of surveyed students worried about finances due to the COVID-19 pandemic and nearly half of the entire students had considered or were considering dropping out of university or deferring a year due to financial constraints occasioned by the outbreak of the pandemic. Specifically, the current study attributed this result to the fact that the Nigerian economy had already been deteriorating before the emergence of the pandemic, and which became worse during the pandemic. Many Nigerian graduate students, most of whom were self-financing their academic programmes, faced significant financial pressure before the pandemic and the precariousness of their finances became amplified by the pandemic. On one hand, while due to the outbreak of the pandemic graduate students’ motivation to quickly complete their programmes to achieve some other life endeavor became the best choice, their motivation for the study’s completion was seen waning given the economic uncertainties caused by the pandemic and the consequential financial worries. The results also indicated that COVID-19-induced health concerns significantly and positively influenced graduate students’ concerns regarding finance. This result is in congruence with the findings of Wilson et al. (2020); Lane (2020); Ismael (2021) and Jones, Manze, Ngo, Lamberson, and Freudenberg (2021). Similarly, the graduate students’ COVID-19-induced concerns regarding finance positively and significantly influenced their concerns regarding learning. The economic crunch caused by the pandemic and its impacts on livelihood may have aggravated the fear or cast doubt on the continuity of learning among graduate students. This was true with regards to meeting up with financial requirements of their academic programmes and the possibility of an effective and safe return to quality learning. Notably, the impact of COVID-19-induced financial concerns on learning among graduate students reflects an increase in uncertainty about the future of education, generally and specifically on learning, in Nigeria. Firstly, there was huge uncertainty concerning the duration of the pandemic and the economic impact of further waves of the pandemic (Christelis & Jappelli, 2021). Secondly, most graduate students feared the higher possibility of losing their job or having lower income expectations and the possibility of universities increasing their fees. All of these created a significant issue that constituted the bulk of concerns regarding learning among graduate students prompted by the ravaging COVID-19 economic consequences.
Further, results show that while age and gender negatively and significantly moderate the relationship between financial concerns and motivation for programme completion, they positively and significantly moderate the relationship between learning concerns and motivation for programme completion. These results imply that the older the graduate students and female, the less COVID-19-induced concerns regarding finance affect their motivation for programme completion. However, the older the graduate students and female graduate students, the higher their motivation for programme completion is affected by the COVID-19-induced concerns regarding learning. This result could be attributed to the fact that the older and female graduate students may have had their daily routines greatly affected by the pandemic especially when being challenged by the requirements to spend more time at home with associated issues, lack of physical contact with friends and colleagues and temporary cessation of work and learning activities (UN Women, 2020; World Health Organisation, 2020b). This could potentially worsen their life-work-study balance thus affecting their motivation to complete the programme.
The results also revealed that the employment status of the graduate students positively significantly moderates the relationships between financial concerns and motivation for programme motivation and between learning concerns and motivation for programme completion. Likewise, the marital status of the graduate students also negatively and significantly moderates the relationships between health concerns and motivation for programme completion and between learning concerns and motivation for programme completion. Generally, these results show that the health, financial and learning-related shocks induced by the COVID-19 and their interrelationships vary systematically by demographic factors and this constitutes the major mediators in explaining the heterogeneous impact of the COVID-19-induced concerns on graduate students’ motivation for programme completion in Nigeria (Aucejo et al., 2020). Specifically, these results corroborate findings from previous studies (Aucejo et al., 2020; Sunday A Itasanmi, Oni, Ekpenyong, Ajani, & Omorinkoba, 2022; UN Women, 2020; United Nations, 2020b) that have highlighted the demographic dynamics of the impact of the COVID-19 pandemic.6. CONCLUSION
The emergence of the COVID-19 impacted the global world significantly, with education system in Africa badly hit. This study provides important insight into the impact of the COVID-19-induced concerns relating to health, finance and learning on graduate students’ motivation for programme completion in Nigeria. Specifically, the study proposed a model to systematically analyze the effect of COVID-19-induced concerns on motivation for programme completion and the moderation role of some demographic factors. This was done to present quantitative evidence on the extent to which motivation for study completion among graduate students was affected by the COVID-19-induced concerns. The study found that health concerns generated by the emergence and rapid spread of the COVID-19 motivated graduate students more to complete their studies but as financial concerns increased due to the impact of COVID-19, their motivation for programme completion decreased.
It is therefore suggested that university administrators and other stakeholders should assist graduate students with various forms of financial empowerment schemes, student loans and scholarships that could cushion the effect of the financial fallout of the pandemic on the graduate students and mitigate against possible dropout of the graduate student from graduate studies in the country. Similarly, the study indicated that the COVID-19-induced concerns regarding health influenced graduate students’ concerns regarding finance. Same way graduate students’ learning concerns were influenced by the COVID-19-induced concerns about finance. Thus, policy decisions by university managements in the country regarding continuity of learning during the pandemic and post-pandemic period should take into consideration these factors for adequate planning on the safe return of graduate students to learning and provision of social care assistance to help address possible psychosocial consequences of the pandemic. Lastly, it was indicated that older and female graduate students’ motivation for programme completion was greatly impacted by the COVID-19-induced concerns regarding learning. Hence, concerted efforts should be made to create opportunities to foster a healthy learning environment for older and female graduate students especially by making learning more flexible for them. This might help prevent dropout among older and female graduate students.
7. LIMITATIONS AND SUGGESTIONS FOR FUTURE STUDIES
This study’s results cannot be easily generalized to all graduate students in Nigeria as the study used only the graduate students as a sample from merely one university among many universities offering graduate programmes in the country. Hence, future studies should endeavor to use probabilistic sampling methods to select graduate students across the nation for better generalization of results.
Moreover, this study’s data collection was cross-sectional in nature and this may have affected the response of the graduate students. Hence, future studies should adopt a longitudinal research approach to understand possible changes that may occur over a while in the graduate students’ perceived concerns regarding health, finance and learning and how these concerns would affect their motivation for programme completion. Lastly, while the proposed model for this study shows a relatively moderate model, future studies can incorporate some other factors or concerns that may improve the models to sufficiently explain graduate students’ motivation for programme completion due to the pandemic shocks.
Funding: This study received no specific financial support. |
Competing Interests: The authors declare that they have no competing interests. |
Authors’ Contributions: All authors contributed equally to the conception and design of the study. |
REFERENCES
Adenikinju, A., Iwayemi, A., Olubusoye, O., & Falode, O. (2020). Introduction and overview. In A. Adenikinju, A. Iwayemi, O. Olubusoye, & O. Falode (Eds.), Perspectives, impacts and policy responses to COVID-19 pandemic. In (pp. 1–623). Nigeria: CPEEL, University of Ibadan.
Al-Maskari, A., Al-Riyami, T., & Kunjumuhammed, S. K. (2022). Students academic and social concerns during COVID-19 pandemic. Education and Information Technologies, 27(1), 1-21. https://doi.org/10.1007/s10639-021-10592-2
Aristovnik, A., Keržič, D., Ravšelj, D., Tomaževič, N., & Umek, L. (2020). Impacts of the COVID-19 pandemic on life of higher education students: A global perspective. Sustainability, 12(20), 8438. https://doi.org/10.3390/su12208438
Aucejo, E. M., French, J., Araya, M. P. U., & Zafar, B. (2020). The impact of COVID-19 on student experiences and expectations: Evidence from a survey. Journal of Public Economics, 191, 104271. https://doi.org/10.1016/j.jpubeco.2020.104271
Blackbullion. (2021). Money and mental health: How financial wellbeing impacts students A blackbullion whitepaper, in association with censuswide contents. Retrieved from https://32173j2csrp24depwt3pfa37-wpengine.netdna-ssl.com/wp-content/uploads/2021/02/Money-and-mental-health-how-financial-wellbeing-impacts-students.Blackbullion.pdf
Christelis, D., & Jappelli, T. (2021). How has the COVID-19 crisis affected different households’ consumption in the euro area? Retrieved from https://www.ecb.europa.eu/pub/economic-research/resbull/2021/html/ecb.rb210527~b7370d7722.en.pdf
Cifuentes-Faura, J., Obor, D. O., To, L., & Al-Naabi, I. (2021). Cross-cultural impacts of COVID-19 on higher education learning and teaching practices in Spain, Oman, Nigeria and Cambodia: A cross-cultural study. Journal of University Teaching and Learning Practice, 18(5), 8. https://doi.org/10.53761/1.18.5.8
Hair Jr, J. F., Sarstedt, M., Hopkins, L., & Kuppelwieser, V. G. (2014). Partial least squares structural equation modeling (PLS-SEM). European Business Review, 26(2), 106-121.
Ismael, M. (2021). Opinion | Pandemic means financial struggles for students. The Hamilton spectator. Retrieved from https://www.thespec.com/opinion/contributors/2021/05/19/pandemic-means-financial-struggles-for-students.html
Itasanmi, S., Ojedeji, S., & Ekpenyong, V. (2022). Perceived psychosocial impact of lockdown and life satisfaction assessment of Nigerian working adults during coronavirus pandemic. Philippine Social Science Journal, 5(2), 9-18. https://doi.org/10.52006/main.v5i2.490
Itasanmi, S. A., Ekpenyong, V. O., Akintolu, M., & Ajani, O. A. (2022). A predicting analysis of academic staff’s motivation to teach online in a Nigerian university. Electronic Journal of E-Learning, 20(3), 284-295. https://doi.org/10.34190/ejel.20.3.2123
Itasanmi, S. A., Oni, M. T., Ekpenyong, V. O., Ajani, O. A., & Omorinkoba, O. G. (2022). Academic staff’s motivation for online teaching in Nigerian universities: Empirical evidence from the university of Ibadan. International Journal of Learning, Teaching and Educational Research, 21(7), 345-365. https://doi.org/10.26803/ijlter.21.7.18
Jacob, O. N., Abigeal, I., & Lydia, A. (2020). Impact of COVID-19 on the higher institutions development in Nigeria. Electronic Research Journal of Social Sciences and Humanities, 2(2), 126-135.
Jiang, N., Yan-Li, S., Pamanee, K., & Sriyanto, J. (2021). Depression, anxiety, and stress during the COVID-19 pandemic: Comparison among higher education students in four countries in the Asia-pacific region. Journal of Population and Social Studies, 29, 370-383. https://doi.org/10.25133/jpssv292021.023
Jones, H. E., Manze, M., Ngo, V., Lamberson, P., & Freudenberg, N. (2021). The impact of the COVID-19 pandemic on college students’ health and financial stability in New York City: Findings from a population-based sample of city university of New York (CUNY) students. Journal of Urban Health, 98(2), 187-196. https://doi.org/10.1007/s11524-020-00506-x
Klinge, J. (2021). COVID-19’s effect on higher education and what is being done. Retrieved from https://opentextbooks.clemson.edu/stswu1010fall2020/chapter/covid-19s-effect-on-upper-level-education-and-what-is-being-done/
Krieger, K. (2020). The challenges facing grad students due to the coronavirus (opinion) | Inside higher ed. Retrieved from Www.insidehighered.com . https://www.insidehighered.com/advice/2020/03/24/challenges-facing-grad-students-due-coronavirus-opinion.
Lane, C. (2020). 80% of UK students struggling financially due to COVID-19. Top universities. Retrieved from https://www.topuniversities.com/student-info/student-finance/80-uk-students-struggling-financially-due-covid-19
Mohamedbhai, G. (2020). COVID-19: What consequences for higher education? University world news. Retrieved from https://www.universityworldnews.com/post.php?story=20200407064850279
Ogunode, N. J., Ndubuisi, A. G., & Terfa, A. C. (2021). Impact of the COVID-19 pandemic on Nigerian educational institutions. Electronic Research Journal of Engineering, Computer and Applied Sciences, 3, 10-20.
Tamrat, W., & Teferra, D. (2020). COVID-19 poses a serious threat to higher education. University world news. Retrieved from https://www.universityworldnews.com/post.php?story=20200409103755715
UN Women. (2020). COVID-19 and its economic toll on women: The story behind the numbers. UN women. Retrieved from https://www.unwomen.org/en/news/stories/2020/9/feature-covid-19-economic-impacts-on-women
United Nations. (2020a). Policy brief: Education during COVID-19 and beyond. Retrieved from https://www.un.org/development/desa/dspd/wp-content/uploads/sites/22/2020/08/sg_policy_brief_covid-19_and_education_august_2020.pdf
United Nations. (2020b). The impact of COVID-19 on women. United nations. Retrieved from https://www.un.org/sexualviolenceinconflict/wp-content/uploads/2020/06/report/policy-brief-the-impact-of-covid-19-on-women/policy-brief-the-impact-of-covid-19-on-women-en-1.pdf
Ursachi, G., Horodnic, I. A., & Zait, A. (2015). How reliable are measurement scales? External factors with indirect influence on reliability estimators. Procedia Economics and Finance, 20(1), 679–686. https://doi.org/10.1016/s2212-5671(15)00123-9
Wilson, J. M., Lee, J., Fitzgerald, H. N., Oosterhoff, B., Sevi, B., & Shook, N. J. (2020). Job insecurity and financial concern during the COVID-19 pandemic are associated with worse mental health. Journal of Occupational and Environmental Medicine, 62(9), 686-691. https://doi.org/10.1097/jom.0000000000001962
World Health Organisation. (2020b). Older people and COVID-19. Retrieved from https://www.who.int/teams/social-determinants-of-health/demographic-change-and-healthy-ageing/covid-19
World Health Organization. (2020a). Impact of COVID-19 on people’s livelihoods, their health and our food systems. Who. Int; World health organization: WHO. Retrieved from https://www.who.int/news/item/13-10-2020-impact-of-covid-19-on-people%27s-livelihoods-their-health-and-our-food-systems
Views and opinions expressed in this article are the views and opinions of the author(s), International Journal of Education and Practice shall not be responsible or answerable for any loss, damage or liability etc. caused in relation to/arising out of the use of the content. |