In today’s technologically-driven educational landscape, mobile learning systems (MBL) have progressively risen to become critical tools for effective education delivery in many rural schools. Like in most developing countries, the education sector in Zimbabwe plays a critical role in facilitating human capital development and economic growth and development. However, the country’s rural secondary schools are still lagging behind urban secondary schools in embracing MBLs. The adoption of MBLs could represent a significant breakthrough not only in terms of reducing educational costs but also for providing effective and efficient learning and teaching processes. The adoption and acceptance of MBLs is likely to transform rural secondary school students’ lives by enabling them to access cheap education and also to meaningfully contribute to the eradication of poverty and hunger in their communities. The study employed structural equation modelling where data was collected with the aid of a structured questionnaire from 100 randomly selected respondents attending rural schools in Guruve and Chiota Rural Districts. The findings show that the likelihood of adopting or deferring the adoption of MBLs in rural secondary schools is influenced by factors such as perceived usefulness, compatibility, perceived ease of use, social influence, learner and teacher’s autonomy, relative advantages and learner awareness. Policies that increase usage of mobile banking learning systems in rural secondary schools especially the reduction in transaction cost, perceived risk, complexity of user interfaces are recommended.
Keywords: Mobile learning systems, UTAUT model, Multinomial logit regression, Secondary schools, Zimbabwe.
Received: 24 October 2019 / Revised: 12 January 2021 / Accepted: 22 February 2021/ Published: 5 April 2021
This study show is one of the first to examine the likelihood of adopting or deferring the adoption of MBLs in Zimbabwe’s rural secondary schools. Therefore, it contributes to the existing literature on factors that contribute to the adoption of MBLs using unified theory of acceptance and use of technology (UTAUT).
In today’s technologically-driven educational landscape, most schools are augmenting traditional teaching and learning processes by adopting mobile based learning systems (MBLs). MBLs are open-ended and systematic educational ecosystems where students and teachers interact using internet-enabled mobile devices such as smartphones, tablets, personal digital assistants, virtual e-learning platforms notebooks, netbooks, and laptops. Learning and teaching activities that are embodied in MBLs include reading, listening, emailing and text messaging. They also include watching educational videos related to the students’ learning interests, answering questions, participating in a group discussion forum using social media with peers and teachers. To be effective in educational processes, MBLs should be learner-centric and at the same time allowing teacher-centered mobility. That is, teachers and students should have flexibility in how, when and where they learn or deliver teaching processes. MBLs should also allow students and teachers to customize their contents according to their needs and thus, offering more flexibility in learning and teaching practices. Depending on the characteristics of MBLs, the process of adoption maybe influenced by a multiplicity of factors that include ease of use, perceived risk, cost, social norms, literacy rates, culture and the level of the country’s development. Unlike prior studies, this paper argues that MBLs are not just about the use of mobile devices in facilitating learning and teaching processes but also about learning and teaching in both rural and urban settings. Students and teacher’s acceptance of MBLs are therefore a critical component in the diffusion of MBLs in rural secondary schools, particularly in developing economies. Unlike the traditional pedagogue who relied on the formal classroom and face to face student-teacher interaction, knowledge is now increasingly being transferred and shared between students and teachers through MBLs. MBLs are fast becoming a contemporary treatise among many educational practitioners due to their well-acknowledged capability of integrating mobile based learning into the already well-known context of traditional teaching and learning.
MBLs consist of two major facets: electronic learning and teaching made mobile. MBLs have a potential of allowing rural students in developing countries to access educational resources directly from their mobile devices, beyond the boundaries of traditional classrooms and formal study time. If utilized appropriately, MBLs are likely to offer immense opportunities to rural students and teachers such as enriching existing traditional educational systems by incorporating the trends of mobility, improved communication whilst also enhancing collaboration among teachers and learners. They also enable students and teachers to closely network, interact, and collaborate and, to quickly deliver and access valuable educational information conveniently and at lower transaction costs. The importance of integrating MBLs into traditional educational practices and processes in order to support a student’s growth potential as well as learning outcomes is an area that is gaining increasing recognition in the field of education. For instance, the mobile phone’s huge storage capacity, flexibility and convenience makes it a useful device that could be used to deliver educational instructions to students who reside in remote areas. In addition, traditional forms of delivering teaching instructions such as the use of black boards, chalks and textbooks are likely to be expensive to rural based students. However, the success of MBLs might depend not only on behavioural factors such as learner’s attitude and autonomy, social influences, personal innovativeness and enjoyment but also on perceived usefulness, ease of use, affordability, self-efficacy, performance expectance, trialability, complexity and other facilitating conditions. These factors are described in full in the methodology section.
With reference to the later, most rural secondary schools are often located in remote areas with inadequate road networks and poor telecommunication infrastructure and hence there is a likelihood of reduced connectivity and poor interoperability among different network providers. Public expenditure on education in most developing countries have been on the decline due to a plethora of challenges which these countries face. Parents and guardians are increasingly expected to contribute to the funding of secondary education in terms of tuition fees, salaries of ancillary staff, school infrastructure development, and general maintenance. In the absence of these funds, many rural secondary schools do not have quality learning material and after-school research resources and facilities. Nevertheless, at least 75% of students and teachers domiciled in rural areas of developing countries have an access to a mobile phone or some type of device (Muzurura & Chigora, 2019). This suggests that MBLS could provide a new learning channel in which rural based secondary students can access learning content and other just-in- time educational resources irrespective of the time and location of the student. Thus, MBLs have a strong potential of reaching wider segments of disadvantaged rural secondary school students by facilitating the provision of educational resources and e-classes (e.g. Google classroom) without a student being bound by classroom constraints.
Despite the popularity and pervasiveness of mobile systems such as phones and other devices in rural secondary schools, the lack of students’ and teachers’ acceptance of mobile phones as learning and teaching tools is a major barrier to the successful integration of new mobile learning technologies in teaching and learning processes (Sarrab, Alalwan, Alfarraj, & Alzahrani, 2015). Without teachers’ and students’ acceptance of mobile based teaching and learning systems in rural secondary schools, the additive and transformational value of the MBLs might become redundant. Increased acceptance of MBLs enables teachers and students to become effective in transferring knowledge, preparing and advancing student outcomes and enhancing teaching practices. In many developing countries there is still a huge need for installing extensive electricity power grids in rural areas (Akeriwa, Penzhorn, & Holmner, 2015).
A number of studies that focus on developing countries suggest that mobile based learning systems are effective educational tools that can be used to improve learning effectiveness and efficiency for disadvantaged rural students and those students with specific learning difficulties or disabilities (Muzurura & Chigora, 2019). More than half of the rural student population in developing countries does not have adequate educational resources and also face barriers related to finance. On the other hand, students and teachers in the rural areas of developing countries that constitute at least seventy percent of the population, have access to a mobile phone. Therefore, the report implies that the adoption of MBLs could potentially enable a growing number of rural secondary students but with limited educational resources to access modern education when using the mobile phone or related technology.
Despite the rapid adoption of MBLs in the teaching and learning processes in other developed countries, the acceptance and use of MBLs in developing countries’ rural secondary schools still lags behind, and progressing at a snail pace. In most cases, instead of using mobile devices as tools for teaching and learning practices, most mobile systems are being used mostly for distributing non-educational material, accessing funds and for socially related activities. Without effectively embracing the power of MBLs, rural secondary schools are likely to continue experiencing higher drop outs and lower pass rates. Several studies have examined factors influencing the adoption of MBLs in urban secondary schools. However, there is paucity in literature for studies that focus on rural secondary schools. The few studies that exist are limited in scope and are also fragmented in terms of methodology and practice, hence, leading to no universal agreement on the factors that are likely to influence the acceptance of MBLs in rural secondary schools. Moreover, the extent to which MBLs are being accepted and used by rural secondary schools in developing economies has not increased as expected despite major improvements in telecommunication infrastructure and mobile technology. The study seeks to extend the unified theory of acceptance and use of technology (UTAUT) in the context of developing economies and draws lessons from Zimbabwe, one of the countries with highest literacy rates in Africa.
The study is significant for the following reasons: First, the acceptance and use of MBLs can benefit rural students by improving, enriching and perpetuating their cognitive and affective skills. Second, for current students who reside in remote locations the acceptance and use of MBLs can improve accessibility to modern education at an affordable cost in instances where there are few public libraries or high student-teacher ratio. Third, a well-designed MBLs in rural secondary schools can be used to support the implementation of learner-centered approaches rather than current pedagogical practices that are teacher-oriented, and often hinder rural secondary students’ growth potential. Fourth, MBLs are likely to enhance a new dimension in education delivery that enhances learner-teacher interaction. They also present a great opportunity to policy makers for re-defining and transforming the educational system in rural secondary schools. Fifth, the acceptance of MBLs by rural secondary school students is likely to reduce the learning curve experience associated with diffusion of technology in rural areas.
The paper is organized as follows; the first section covers the introduction, followed by literature review, methodology, findings and recommendations respectively.
The adoption of technology is associated with a number of theories that include the Unified Theory of Acceptance and Use of Technology (UTAUT), the Technology Acceptance Model (TAM), Theory of Reasoned Action (TRA), the Theory of Planned Behaviour (TPB) and Diffusion of Innovations (DOI), (see (Fishbein & Ajzen, 1975; Venkatesh et al., 2003; Venkatesh, Thong, & Xu, 2012)). The UTAUT was proposed by Venkatesh et al. (2003) as a theory that unites eight popular technology adoption theories that include Theory of Reasoned Action (TRA), Theory of Planned Behaviour (TPB), Motivational Model (MM), Technology Acceptance Model (TAM), Innovation Diffusion Theory (IDT), Social Cognitive Theory (SGT), Model of PC Utilization (MPCU), and Combined-TAM-TPB (C-TAM-TBP).
According to UTAUT, there are four key determinants of the behavioural intention to adopt a technology which are; Performance Expectancy, Effort Expectancy, Social Influence and Facilitating Conditions. In addition, the model also features four moderating factors in the adoption process which are; Gender, Age, Experience, and Voluntariness of Use. Only a few studies that use UTAUT have included the moderating factors as a determinant of technology adoption. Abu-Al-Aish and Love (2013) established that students’ experience with mobile devices moderated the effects of Effort Expectancy, Social Influence, and Personal Innovativeness on behavioural intention to adopt MLSs. However, Jambulingam (2013) did not find any support on the moderating factors of Age and Gender in influencing the determinants of behavioural intention to adopt MLSs. Slade, Dwivedi, Piercy, and Williams (2015) used UTAUT to study the importance of the enjoyment aspect of the users’ adoption of new technology in mobile services. They examined the relationship between content quality, social influence, the quality of the MLSs system and perceived enjoyment. They found the importance of the enjoyment aspect on mobile services acceptance as a factor that facilitated the intention to adopt MLSs. The UTAUT model has been widely tested and validated in empirical studies that focus on urban schools and hence, the extant research will rely on it as a basis of our study.
TAM was developed based on the Theory of Reasoned Action (TRA) by Fishbein and Ajzen (1975) and planned behaviour model by Ajzen (1991). The TAM theory makes a distinction between beliefs, attitudes, and intentions and also maintain that beliefs govern attitudes and attitudes govern intentions. Many TAM-based studies on MLSs employ the traditional constructs of TAM such as Perceived Usefulness (PU) and Perceived Ease of Use (PEOU). The TRA suggests that the individual’s behavioural intention to perform an action such as adopting MLSs is determined by the individual’s attitude, subjective norms and the behavioural intention. The TPB was developed in order to compensate for the shortcomings of the TRA. Unlike the TRA, the TPB assumed that behavior is a result of failure, while the TRA assumed that an individual’s behaviour is not voluntary. The TPB suggests that the individual behaviour is determined by behavioural intention which is driven by three constructs that are attitude, subjective norm, and perceived behavioural control. Attitude is the individual’s positive or negative feelings about performing a behaviour. The DOI theory has been widely used to investigate factors that influence an individual's decision to adopt an innovation or a new technology. The key to adoption of a new technology according to this model is that the student or teacher must perceive the idea, behaviour or product as new or innovative. According to the DOI model, an individual's decision to adopt or reject the innovation is predicated upon five key perceptions about the characteristics of such innovation: relative advantage, compatibility, complexity, observability, and trialability.
Numerous factors have been found to hinder the adoption of MLSs in many developing countries. Some of the factors reported in empirical literature that affect the adoption of MBL in many developing economies include the following lack of resource access (Sarrab, Elbasir, & Alnaeli, 2016), inadequate training opportunities (Muzurura, 2019), lack of confidence amongst among teachers (Lien, 2014), paucity of time (Jambulingam, 2013), insufficient knowledge about integration of mobile learning in lessons (Khan, Al-Shihi, Al-Khanjari, & Sarrab, 2015), technical issues (Essary, 2014), poor administrative support and poor fit with the curriculum (Akeriwa et al., 2015; Mtebe & Raisamo, 2014), lack of self-motivation (Keengwe & Bhargava, 2014; Lien, 2014), lack of MLSs confidence (Clarke & Braun, 2013); lack of funding (Adedoja, Adelore, Egbokhare, & Oluleye, 2013), lack of skilled teachers (Akeriwa et al., 2015); poor supporting infrastructure (Bao, Xiong, Hu, & Kibelloh, 2013; Mtebe & Raisamo, 2014; Rambe & Bere, 2013) poor network connectivity (Macharia & Pelser, 2014; Sarrab. et al., 2016) lack of ICT integration in secondary school curriculum (Prajapati & Patel, 2014); lack of awareness of MLSs (Barani, 2014; Sarrab et al., 2015), and regular power interruptions (Mtebe & Raisamo, 2014).
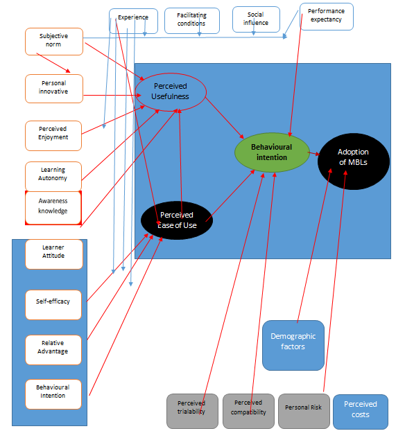
3.1. Conceptual Framework
Following a number of studies that used the original UTAUT model, we extended the UTAUT model as conceptualized in Figure 1. In this model we use new variables that have not been tested in Zimbabwe studies such as awareness knowledge, learner autonomy, learner attitude and perceived enjoyment.
Figure-1. Technology acceptance model-own.
Source: Davis (1989).
3.2. Mathematical Model Framework
From the main conceptual framework, we developed a structural multivariate regression equation in order to draw inferences about factors underlying the different choices that students’ and teachers’ make in deciding to adopt and use MLSs. However, unlike many studies in developing economies that assume linear decisions making, the paper argues that students’ and teachers’ behavioral intentions and actual usage of MLSs are not lineally correlated. Hence using one dependent variable may be misleading in studies that investigate behavioural intention to adopt MLSs in rural secondary schools. In fact, it is possible to have multiple dependent variables in behavioural studies and hence, the need to consider other regression models such as; the Tobit, Logit, Probit, Multinomial logit (MNL) and Multinomial probit. These models permit analyses of multiple decision outcomes that students and teachers as complex human beings make in the adoption of MLSs. For instance, faced with a decision to adopt MLSs a student or a teacher might have a number of choices such as; (1) adopt MLSs (AMLS) (2) not adopt MLSs (NAMLS) and (3) defer the adoption process of MLSs to future periods (DAMLS). These outcomes suggest the probability of adopting MLSs is likely to have all these three outcomes which could be independent of each other. In the above scenario, it is also possible to have two outcomes represented by 1 and 2, and if this is the case one could rely on the Logit, Probit. Tobit, Linear Probability models. However, having more than three decisions outcomes as our case strongly suggests, the use of a multinomial model as an important technique for evaluating factors that are likely to affect the adoption of MLS in rural secondary schools.
Studies that utilize multiple dependent variable outcomes frequently use either the multinomial logit regression (MNL) or the multinomial probit regression (MNP) regression model. However, for the purpose of our investigation we chose the MNL model instead of the (MNP) regression model primarily because with this model it is possible to investigate a wider range of research questions in one study rather than by other models. In our model, we assume that utility differences among different rural students determine the probability of selecting an adopting decision amongst a series of discrete choices. The basic conceptual framework of the multinomial logistic model was generalized from binary logistic regression done (Muzurura & Chigora, 2019). Following also a methodology that was popularized by Muzurura (2019) we selected the “NAMLS” decision as the baseline category against which an individual’s decision to adopt MLSs was compared. The paper first compared the individual’s decision to adopt MLSs (AMLS) relative to “Not Adopt MLSs (NAMLS)” as the first decision a student or a teacher would make. Similarly, we compared the decision by a student to “Defer the adoption process “(DAMLS)” relative to the same baseline category, “NAMLS”.
The rationale of using the “NAMLS” outcome as the baseline category was motivated by the number of respondents that chose the “NAMLS” decision. We arranged the data in such a way that students and teachers that chose the decision to adopt AMLS were given a value of 1, students and teachers that expressed the intention not to adopt MLSs, (NAMLS) were given a value of 2, and students and teachers that decided to defer the intention to adopt MLSs decisions, (that is NAMLS) were given a value of 3. Hence, our model had three dependent outcomes denoted by (1, 2, and 3) representing, AMLS, NAMLS and DAMLS decisions.
However, a major consequence of using multiple discrete choice models, especially the MNL regression model, raised by numerous researchers is the fundamental assumption of independent of irrelevant alternatives (IIA) which is inherent in MNL models. IIA is the ratio of probability of choosing two alternatives that are independent from an existing third alternative. Fundamentally, the IIA assumption entails that the ratio of the choice probabilities of any two alternatives is unaffected by the systematic utilities of any other available alternatives. If the IIA assumption is violated, it follows that the MNL model cannot be used. The IIA property implies that those variables that are omitted from the model are independent random variables in a way that are analogous to the assumption of independent error terms in the linear regression model. In order to be assured of the robustness of our model the paper relied on various model diagnostic tests such as; Pearson Multicollinearity, the Haussmann and McFadden (HM), the Small and Hsiao (SH), log-Likelihood and the Wald tests.
3.3. The MNL Model Specification
In this MNL the predicted probabilities were calculated using the formula;
Pijt, 1= P (Yijt=1) = expon [X’ijtβ1]/ [expon[X’ijtβ1] +[X’ijtβ2] +[X’ijtβ3]] (2)
Pijt, 2= P (Yijt=2) = [expon(X’ijtβ2]/ (expon[X’ijtβ1] + [X’ijtβ2] +[X’ijtβ3]] (3)
Pijt, 3= P (Yijt=3) = [expon(X’ijtβ3]/ (expon[X’ijtβ1] +[X’ijtβ2] +[X’ijtβ3]] (4)
Equation 2 represents the probability that the ith student will choose alternative j (j = 1, (AMLS). Similarly, Equation 3 represents the decision to NAMLS. Equation 4 is the student or the teacher’s decision to DAMLS. X’i are student’s-specific regressors such as; age, gender, perceived ease of use, perceived usefulness, level of education, compatibility, and trialability among others, that ought to explain the student’s decision to adopt MLSs. The elasticities B1, B2 and B3 are the coefficient vectors which are assumed to have positive signs. Thus, there is one set of coefficients for each choice alternative or variable. In order to guarantee identification of the equation, Bj is set to zero for the referent or baseline category, which is the firm’s decision to NAMLS outcome. Setting B0= 0 and computing the predicted probabilities yields the Equation 5 below;
With the decision NAMLS set as base category we expand Equations 7 and 8 as follows;
Probijt, 1= Prob (Yijt=2) = [expon [X’ijtβ2]/1+expon[X’ijtβ2] +expon[X’ijtβ3]] (9)
Probijt, 3= Prob (Yijt=3) = (expon [X’ijtβ3]/1+exp[X’ijtβ2] +expon[X’ijtβ3]] (10)
Probijt, 2= Prob (Yijt=1) = [1/1+expon [X’ijtβ2] +expon [X’ijtβ3]] (11)
Equation 11-NAMLS) was selected as the reference category which was compared relative to the AMLS and DAMLS investment decisions respectively. The coefficients of the “AMLS” and “DAMLS” in Equations 9, 10 and 12 were interpreted with the respect to the base category (NAMLS) as follows;
P (Yijt=2)/Prob [=Yijt=1) = expon (X’ijtβ2) (12)
Equation 12 shows the relative risk of AMLS outcome relative to DAMLS outcome, an important equation in the interpretation of data.
P (Yijt=3)/Prob [=Yijt=1] = exp (X’ijtβ3) (13)
Equation 13 represents the relative risk of NAMLS relative to DAMLS. The relative risk ratio (RRR) indicates how the relative risk of the alternative compared to the benchmark option changes with a unit increase in the explanatory variable. The general form of the equation takes the same format as the original MNL model “NAMLS” as the benchmark category. The RRR adoption decision was specified as follows:
RRR= [Prob {Yijt=h|xijt+1}/P {Yijt=3|xijt+1}] / [Prob {Yijt=h|xijt}/Prob {Yijt=3|xijt}] I, j=1… N; I ≠ j; t=1…..T (14)
Equation 14 indicates that an increase of the explanatory variable increases or decreases the likelihood of the firm investing, compared to the benchmark or baseline category that is, not investing decision. Testing whether a specific coefficient is equal to zero or interpreting its sign makes little sense if the researcher wishes to draw valid conclusions about the direction, significance and/or magnitude of the relationship between the dependent variable and a given predictor.
The final empirical model was therefore specified as follows;
From Equation 15, PU represents perceived usefulness, PEU-perceived ease of use (PEU), perceived self-efficacy (PSE), social Influence (SI), facilitating conditions (FC), perceived complexity (PC), compatibility (COM), trialability (TRIAL), perceived Risk (PR), Awareness Knowledge (AK), Learning Autonomy (LA), Perceived Enjoyment (PE), Personal Innovativeness (PI), Behavioral Intention (BI), gender (G), Cost, Income (M) and education (EDU).
3.4. Justification of Independent Variables
PU- or Perceived Usefulness of the adoption of MLSs for rural secondary school students and teachers could be a useful alternative for enhancing and accessing learning and teaching processes. With the aid of mobile devices, it means learning can take place at any time and place irrespective of student’s circumstances. Thus; H1 states that “Perceived usefulness has a positive effect on the probability of adopting MLSs in rural secondary schools.
Perceived ease of use (PEOU)-If MBLs are easy to use, they improve learning performance, effectiveness and teacher productivity. PEOU was also found to have a direct effect on the intention to adopt MLSs in rural secondary schools in South Africa. Zanzibar, and Zimbabwe (see respectively (Mbengo, Maxwell, & Phiri, 2015)). Given the remoteness of many rural areas, the adoption of MLSs could come with numerous advantages such as convenience, speed, ubiquitous learning possibilities and timely access to homework and assignments. H2thus states: The higher the degree of perceived ease of use, the greater is the probability of adopting MLSs in rural secondary schools.
Perceived self-efficacy (PSE)-Users with higher PSE develop stronger perceptions of perceived ease of use and perceived usefulness of a system (Savathi, 2016). If a student or teacher perceives herself as less capable of using MLSs, she will find the system less useful and probably difficult to use. Research has found that students’ PSE has significant positive effect on the PEOU of MLSs (Fathema & Sutton, 2013; Haji, Shaame, & Kombo, 2013; Park, Nam, & Cha, 2012). PSE indicates a student and teacher’s perception of her capability of using MBLS to carry out learning tasks, locate and manipulate educational information, communicate, and collaborate using social technologies. Thus, H3 states: The higher the perceived self-efficacy the greater is the probability of adopting MLSs in rural secondary schools.
Social Influence (SI)-Social influence can be defined as social norms, subjective norms or normative pressures resulting from other members of the society that will influence or approve the adoption of a particular innovation or technology. Prior researches suggest that SI is a significant factor in influencing an individual to adopt a new technology (Crompton, Burke, Gregory, & Gräbe, 2016). The prevalence of cheap and interactive social applications suggest that rural secondary students are likely to influence each other and hence the rapid intention to adopt MLSs in rural secondary schools. Thus, H4: states that Social influence positively influences the probability of adopting MLSs in rural secondary schools.
Facilitating Conditions (FCs) refers to the degree to which a student and teacher believes that organizational and technical infrastructure such as telecommunication networks that support the use of a new technology or an innovation such as MLSs exists. However, new technology also brings some form of fear or anxiety to the new users. According to Christian, Lawrence, and Dampman (2017) FCs are perceived enablers or barriers in the environment that influence a person’s perception of ease or difficulty of performing a task. FCs indicate the availability of the related resources such as technical help, internet infrastructure, hardware, software, training, online help to work with mobile learning. Rural secondary schools still have significant facilitating conditions barriers such as; electricity shortages, poor connectivity and interoperability of networks as well as lack of adequate supporting infrastructure. Therefore H5 states: The fewer are the FCs, the lower is the probability of adopting MLSs in secondary schools in rural areas.
Relative Advantages (RA)- refers to the degree to which MBLs are regarded as being better than traditional teaching practices. Bozalek et al. (2013) use the term to describe the degree to which a student views an innovation as offering an advantage over previous systems used to perform the same learning and teaching task. Students and teachers in rural secondary schools are likely to view MLSs as better than using traditional learning and teaching processes and hence are more likely to accept the new innovation. Thus: H6: states: RA has a positive effect on the probability of adopting MLSs in rural secondary schools.
Perceived Complexity (PC)-It is the degree to which an innovation is viewed by students as relatively difficult to understand and use as perceived complexity. Czerniewicz and Brown (2013) say that students and teachers are unlikely to adopt a MBLs if it is complex or difficult to use. Most rural schools have not been exposed to MLSs due to various factors such as informational asymmetry. They are likely to find MLSs usage difficult and even costly. Therefore, H7: states PC has a positive effect on the probability of adopting MLSs in rural secondary schools.
Compatibility (COM)-Perceived compatibility is the degree to which MLSs are compatible or consistent with an individual’s values, lifestyle, needs and past experiences. Many studies in developing countries have shown that perceived compatibility has a positive effect on the intention to adopt MLSs (see (Akeriwa et al., 2015; Fathema & Sutton, 2013)). Hence; H8: states: The lesser is the degree of perceived compatibility, the lower is the probability of adopting MLSs in rural secondary schools.
Trialability (TRIAL)-is the extent to which an individual perceives that trying a new MBLs can aid the decision to adopt MBLs. Rambe and Bere (2013) for South Africa and Sarrab et al. (2015) for Jordan report the importance of the trial run variable on the intention to adopt MLSs. Students are likely to accept MLSs services if they are given a trial run so as to gauge the ease of use and future usefulness. Hence; H9: states: The greater the perceived trialability, the higher is the probability of adopting MLSs services in rural secondary schools.
Perceived Risk (PR)-Perceived risk is the probability that a future event or transaction arising out of the use of MLSs could result in undesirable outcomes that may lead outflows of economic benefits to rural secondary school students. Students and teachers tend to be anxious about security of their data, theft of identity when using MLSs and are likely to defer the adoption decision until fears of risk, safety and security are addressed (Muzurura, 2019). Parents are also likely to be concerned about teachers and students texting during lessons, and get exposed to cyber bullying or using mobile devices for tasks and activities unrelated to learning. H10: states PR has a negative influence on the probability of adopting MLSs in rural secondary schools.
Awareness Knowledge (AK)- is the degree to which a student and/or teacher is aware that a new technology such as m-learning exists and has educational benefits to them. Sarrab et al. (2016) describes AK as an individual’s knowledge about the existence of a new innovation. To speed up adoption in rural secondary schools, users should not only be aware of it but are able to accrue benefits from its use. This variable has not been intensively interrogated in studies that focus on rural secondary school students and teachers Therefore; H11. states: AK is likely to have a positive effect on the adoption of MLSs in rural secondary schools.
Learning Autonomy (LA)-Learning autonomy allows students and teachers to set their own learning objectives and be fully in charge of their educational progress. Prior studies on MLSs have shown that LA significantly influences the acceptance of MLSs (Haji et al., 2013; Sarrab et al., 2015). H12. states LA has a positive effect on the probability of accepting MLSs in rural secondary schools.
Perceived Ease (PE)- is an example of intrinsic motivation that is known to influence user acceptance on new technology. Prior studies showed that PE is an influencing determinant of PEOU and also of behavioral intention to adopt mobile learning in secondary and universities (Handal, MacNish, & Petocz, 2013; Sarrab et al., 2015). PE is likely to allow users to enjoy learning activities with their mobile devices since the same devices can also be used for playing games. H13. states: PE has a positive effect on the probability of adopting MLSs in rural secondary schools.
Personal Innovation (PI)- This variable was adopted from the DOI with the argument that users with higher level of innovativeness are more likely to adopt a new technology or a new innovation compared with those with lower level of innovativeness. Previous studies in this effect of PI on behavioural intention to adopt MLSs in developing countries have shown positive results (Sarrab et al., 2015; Sarrab et al., 2016). Users with high PI are likely to have more risk taking propensities, and have a more positive intention to adopt MBLs in the learning and teaching processes. H14. states: Perceived Innovativeness has a positive effect on the probability of accepting mobile learning systems in rural secondary schools.
Behavioral Intention (BI)- Behavioral intention to adopt and use has also been incorporated as a dependent variable in similar studies (Al-Adwan & Smedley, 2013; Handal et al., 2013). We suggest that BI is a measure of the probability that a student or teacher could be involved in a given behaviour that leads to the adoption of MLSs. Hence; H15 states: BI has a positive effect on the probability of adopting and using MLSs in rural secondary schools.
Learner Autonomy (LA)-Simply acquiring MLSs are insufficient if teachers and students are not able to integrate such educational technologies into their teaching and learning practices. Hustad and Arntzen (2013) demonstrate the importance of the students’ attitude and behaviour towards the successful adoption of mobile learning in schools. In most rural areas, attitudinal barriers towards the adoption of MLSs are likely to be worsened by limited training, large teacher workloads, higher teacher-student ratio, bandwidth challenges and slow data access, time delays in downloading content and user cost. Hence; H15: states: LA has a positive effect on the probability of adopting and using MLSs in rural secondary schools.
Demographic Factors-Different studies have shown the effect of demographic factors such as age, per capita income, gender, marital status and education on the intention to adopt MLSs in developing countries (Fathema & Sutton, 2013; Sarrab et al., 2015). We disaggregate this variable into a number of hypotheses that capture demographic factors as follows; H16: Gender (G) affects the behaviour intention of adopting MLSs in rural secondary schools. H16b: Age affects the behavioural intention to adopt MLSs in rural secondary schools. H16c: Education (EDU) differences among students affect the behavioural intention to adopt MLSs in rural secondary schools. H16d: There are significant differences among students and teachers in the behavioural intention to adopt MLSs.
4.1. Model Diagnostic Tests Findings
The multinomial regression model developed for this study was first tested for robustness and parsimony using different model diagnostic tests that included the independence of irrelevant alternative, coefficient combination test Wald test, and multicollinearity test.
4.1.1. Independence of Irrelevant Alternative (IIA) Test
In Table 1 above, the AMLS decision has a coefficient of -25.93 and NAMLS (-725.80) whilst DAMLS has a coefficient of -330.32. Similarly, the p-value for the decision to ADMM is statistically significant at 5% level whilst the decision to DAMLS and NAMLS are statistically significant at 1% level of confidence. Hence, using either the p-value or coefficients of the independent variables, the assumption of IIA could be rejected.
Table-1. Haussmann and Small-Hsiao Tests for IIA.
| mlog test, hausman smhsiao base | ||||||
| *** Hausman tests of IIA assumption) N=100) | ||||||
| Ho: Odds (Outcome- J) vs Outcome-k) are independent of other alternatives | ||||||
| Omitted | Chi 2 |
df |
P>chi1 |
Evidence |
||
| ADMLS | -1.67 |
12 |
------ |
------ |
||
| DAMLS | -7.71 |
12 |
------ |
------ |
||
| NAMLS | 0.00 |
12 |
1.000 |
for Ho |
||
| Note: if chi2<0, the estimated does not meet asymptotic assumptions of the test | ||||||
| Ho Odds(outcome-J) vs Outcome-K) are independent of other alternatives | ||||||
| Omitted | lnl(full) |
lnL (omit) |
chi2 |
df |
P>chi1 |
evidence |
| AMLS | -25.933 |
-7.062 |
16.742 |
12 |
0.005 |
against Ho |
| NAMLS | -725.80 |
-0.00010 |
19.606 |
12 |
0.000 |
against Ho |
| DAMLS | -330.321 |
-0.0004 |
23.642 |
12 |
0.000 |
against Ho |
4.1.2. Combining Dependent Categories-The Wald Test
Table-2. Wald Combination Tests.
| Alternative that was tested | chi-squared |
df |
P>chi-squared |
|
| ADMLS | DAMLS |
14.81 |
14 |
0.020 |
| ADMLS | NADM |
15.58 |
14 |
0.031 |
| DAMLS | NADM |
18.90 |
14 |
0.042 |
Note: mlogtest, combine
***Wald test for combining alternatives (N=100)
Ho: All coefficients except intercepts associated with a given pair of alternatives are 0 (i.e alternatives can be combined).
Using the p-value, Table 2 shows that the results are statistically significant at 95% level of confidence indicating separate and independent decision outcomes. Users can either decide to adopt or to defer adoption or not to adopt MLSs.
4.1.3. Multicollinearity Test
As shown in the Table 3, all predictor factors did not move together in systematic ways that could influence the robustness of the MNL model and hence, no multicollinearity.
4.1.4. Model Fitness Test
Table 4 presents findings from likelihood-ratio variable fitness test and, as shown perceived self-efficacy, relative advantage and gender were found to be insignificant and therefore were dropped from further analysis. All other variables were found to be statistically significant at various level of significance suggesting that they influenced the students’ and teachers’ decisions to probably defer, adopt or not adopt MLSs in rural secondary schools.
Table-3. Multicollinearity Test.
Table-4. Model Fitness Test (Factor Analysis).
| .mlogtest, lr ***Likelihood-ratio tests for independent variables (N=100) |
|||
| Ho: All coefficients associate with given variable(s) are 0 | |||
| Predictor | chi-squared |
df |
P>chi-squared |
| Perceived Usefulness | 8.54 |
3 |
0.01 |
| Perceived Ease of Use | 19.67 |
3 |
0.00 |
| Social Influence | 18.84 |
3 |
0.00 |
| Facilitating Conditions | 12.97 |
3 |
0.00 |
| Relative Advantage | 0.10 |
3 |
0.87 |
| Perceived Complexity | 9.13 |
3 |
0.00 |
| Compatibility | 11.12 |
3 |
0.01 |
| Trialability | 14.45 |
3 |
0.00 |
| Perceived Risk | 21.20 |
3 |
0.02 |
| Awareness Knowledge | 18.79 |
3 |
0.03 |
| Gender | 0.07 |
3 |
0.95 |
| Age | 5.74 |
3 |
0.55 |
| Education | 6.58 |
3 |
0.01 |
| Perceived Self-Efficacy | 0.02 |
3 |
0.89 |
| Perceived Innovativeness | 8.12 |
3 |
0.04 |
| Perceived Enjoyment | 11.70 |
3 |
0.00 |
| Learning Autonomy | 8.15 |
3 |
0.05 |
| Learner’s Attitude | 0.05 |
3 |
0.00 |
4.1.5. Relative Risk Ratio (RRR)
Table 5 shows that the RRR of not adopting MLSs in rural secondary schools is due to perceived usefulness, perceived ease of use, complexity of systems, social influences, facilitating conditions, trialability, awareness knowledge, learning autonomy, cost and personal innovativeness. The RRR of deferring the probability of deferring the adoption of MLSs are a result of factors like perceived self-efficacy, relative advantage, age and gender. Detailed discussions of these findings will be done in the next section.
4.2. Discussions
Unlike binary and linear regression models, a positive/negative sign on a coefficient on the MLN regression model does not necessarily mean that an increase/decrease in the independent variable corresponds to an increase/decrease in the probability of choosing an outcome. In order to draw valid conclusions about the direction and magnitude of the relation between a predictor and dependent variables using an MLN model, one must rely on RRR. The coefficient of a predictor variable with regard to a specific category indicates how that predictor relates to the probability of observing a particular category relative to the base category.
4.2.1. Adopting MLSs Relative to Not Adopting Option
The interpretation of each variable is dependent on the assumption that all other variables are held constant.
Perceived Usefulness (PU) - If PU of the MBLs was to increase by one unit, the relative risk for adopting the system relative to not adopting would be expected to decrease by a factor of 0.45. Thus, if rural secondary students and teachers perceive MLSs as useful to them in enhancing teaching and learning practices, they are likely to adopt it. For students and teachers, PU means accessibility, portability, flexibility in having a choice of learning and teaching processes. Having MBLs means learning and teaching can take place at any time and place. Therefore, the null hypothesis is rejected.
| 1. ADMLS decision | RRR |
Std. Error |
z |
P>IzI |
95%CI |
interval |
| Perceived Usefulness | 0.45 |
0.01 |
2.99 |
0.00 |
1.45 |
6.45 |
| Perceived Efficacy | 0.65 |
0.17 |
1.15 |
0.75 |
1.86 |
3.78 |
| Perceived ease of use | 0.22 |
0.28 |
2.97 |
0.03 |
14.75 |
22.46 |
| Complexity | 0.00 |
0.05 |
-3.04 |
0.05 |
4.11 |
8.45 |
| Social Influence | 0.06 |
0.01 |
3.05 |
0.01 |
0.45 |
1.65 |
| Facilitating Conditions | 0.46 |
0.44 |
-3.91 |
0.05 |
4.66 |
9.85 |
| Relative advantage | 0.78 |
0.01 |
0.88 |
0.89 |
3.85 |
6.14 |
| Compatibility | 0.03 |
-0.06 |
4.05 |
0.00 |
1.46 |
3.55 |
| Trialability | 0.24 |
0.44 |
-3.78 |
0.02 |
0.25 |
7.19 |
| Perceived risk | 0.00 |
0.39 |
1.65 |
0.66 |
1.45 |
8.65 |
| Awareness Knowledge | 0.35 |
0.32 |
3.99 |
0.05 |
5.12 |
10.25 |
| Age | 0.08 |
0.29 |
2.85 |
0.03 |
8.56 |
12.25 |
| Gender | 0.06 |
0.14 |
1.01 |
0.95 |
0.44 |
1.56 |
| Learner’s Autonomy | 0.00 |
0.80 |
3.45 |
0.00 |
13.45 |
24.70 |
| Personal Innovativeness | 0.56 |
0.15 |
1.85 |
0.65 |
2.89 |
3.78 |
| Perceived Enjoyment | 0.35 |
0.05 |
2.97 |
0.00 |
3.95 |
4.56 |
| Education level | 0.65 |
0.01 |
3.05 |
0.02 |
1.25 |
2.38 |
| Learner’s Attitude | 0.15 |
0.21 |
3.10 |
0.01 |
2.36 |
3.25 |
| Cost | 1.20 |
0.35 |
4.54 |
0.04 |
3.65 |
7.85 |
| 2. DAMLS Decision | ||||||
| Perceived Usefulness | 0.05 |
0.01 |
3.65 |
0.01 |
22.45 |
33.31 |
| Perceived Efficacy | 0.45 |
0.05 |
0.65 |
0.78 |
3.85 |
8.25 |
| Perceived ease of Use | 0.13 |
0.13 |
1.45 |
0.87 |
0.45 |
7.89 |
| Complexity | 1.06 |
0.37 |
1.99 |
0.08 |
9.85 |
16.55 |
| Social Influence | 0.03 |
0.02 |
-3.45 |
0.02 |
11.85 |
25.64 |
| Facilitating Conditions | 0.40 |
0.12 |
-3.58 |
0.65 |
14.65 |
19.89 |
| Relative Advantage | 0.48 |
0.02 |
2.14 |
0.01 |
0.44 |
7.78 |
| Compatibility | 0.91 |
-0.11 |
1.05 |
0.55 |
0.48 |
1.56 |
| Trialability | 0.03 |
0.38 |
1.55 |
0.00 |
0.56 |
1.89 |
| Perceived Risk | 1.42 |
0.33 |
1.65 |
0.35 |
6.66 |
7.68 |
| Awareness Knowledge | 1.35 |
0.03 |
-4.06 |
0.85 |
0.05 |
2.12 |
| Gender | 0.21 |
0.09 |
0.78 |
0.99 |
39.87 |
45.35 |
| Age | 1.01 |
0.10 |
1.15 |
0.15 |
5.46 |
8.17 |
| Learner’s Autonomy | 0.47 |
0.86 |
1.13 |
0.58 |
3.45 |
8.17 |
| Education | 1.44 |
0.18 |
1.65 |
0.01 |
0.19 |
1.05 |
| Personal Innovativeness | 2.33 |
0.44 |
3.55 |
0.25 |
0.11 |
1.25 |
| Perceived Enjoyment | 0.65 |
0.15 |
3.05 |
0.05 |
1.25 |
3.01 |
| Learner’s Attitude | 1.05 |
0.02 |
2.99 |
0.00 |
15.26 |
35.25 |
| Cost | 1.05 |
0.02 |
3.00 |
0.00 |
7.85 |
9.11 |
Perceived Ease of Use (PEOU) - If the perceived ease of use of MBLs was to increase by one unit, the relative risk for not adopting mobile learning would be expected to decrease by a factor of 0.65. The results show that rural secondary students are unlikely to adopt MLSs if they are difficult to use, access, and require too much exertion. These can also be affected by external factors like difficulties in accessing educational websites, short battery life in mobile devices, and limited transmission speed and memory. The variable was also found an important determinant on the adoption of mobile learning in some Zimbabwean studies (Fathema & Sutton, 2013). The null hypothesis is therefore rejected.
Social Influence (SI)- If negative social influences were to increase by one unit, the relative risk ratio of not adopting MLSs would be expected to decrease by a factor of 0.05. This finding shows that potential users are unlikely to adopt MLSs should they get negative feedback from current users. However, our findings also differ from those of Sarrab et al. (2016) and Essary (2014) who found that social influences had a negative effect on the probability of adopting and using MLSs.
Compatibility (COM) - If the compatibility were to increase by one unit, the relative risk of not adopting mobile learning would be expected to decrease by a factor of 0.91. The findings show that in rural areas that having internet service providers and their compatibility of mobile applications with the type of learning and teaching system is an important factor to users. This finding is also supported by Akeriwa et al. (2015) for Tanzanian schools and Mbengo et al. (2015) for Zimbabwe secondary schools in Chihota District.
Trialability (TRIAL) - If potential users are given opportunities to try new MLSs before actual usage in the classroom, the relative risk of not adopting is expected to decrease by at least 24 %. The results suggest doing trial runs of MLSs to increase initial trust, belief in the technology, enhance credibility, reduce perceptions of risk and insecurity and heighten performance expectancy on likely adopters. During trial runs users are also likely to assess other factors such as perceived ease of use, perceived usefulness, security, privacy and perceived costs. Sarrab et al. (2016) also reported that trialability allow potential users to evaluate the potential benefits of using mobile learning. However, other studies also show that unsuccessful trial runs might also influence students not to adopt MLSs (see Rambe and Bere (2013)) for South Africa and Sarrab et al. (2015) for Jordanian schools.
Awareness Knowledge (AK)- if awareness of MLSs is to increase by 1 percent, the relative risk ratio of not adopting MLSs would be expected to decrease by 35%. The findings suggest the importance of user awareness of new educational technologies. Users with high level of knowledge awareness of MLSs and their expected benefits are likely to adopt faster unlike users with information asymmetry. Our results are confirmed by Huan, Li, Aydeniz, and Wyatt (2015) and Hsu and Ching (2015) who showed that students and teachers often compare what they have in terms of new knowledge.
Facilitating Conditions (FC)-if conditions that facilitate the adoption of MLSs were to increase by 1 percent, the relative risk ratio of not adopting MLSs would be expected to decrease by 40%. The results imply the availability of related resources such as technical help, internet infrastructure, hardware, software, training, online help to work with MLSs are important in the diffusion process.
Learner Autonomy (LA) – if students’ learning autonomy were to increase by one unit the relative risk ratio of not adopting MLSs would be expected to decrease by a factor of 0.56. The results indicate that rural secondary school students and teachers value learning autonomy and are likely to set their own learning and teaching processes whilst being in charge of the progress. This finding agree with Sarrab et al. (2015) who reported a positive relationship using structural equation modelling.
Learner Attitude (LAT) - if a user’s attitude towards the ‘adoption of mobile banking were to increase by 1%, the relative risk ratio would be expected to decrease by a factor of 2%. Tan and Lau (2016) report that simply acquiring the hardware or software was insufficient for the integration of educative technologies into teaching and learning practices. Our findings suggest that in rural secondary schools a negative attitude towards the acceptance is likely to be negatively influenced by high cost, slow data access, time delays in downloading content and frequent power outage.
Costs- If the costs of using MLSs were to increase by 1% the relative risks of not adopting MLSs would increase by 100%. Considering that most rural students have low disposable incomes, the cost of acquiring mobile devices, bundles and airtime data could be a major factor that may hinder the adoption of MLSs. Similar findings are also reported in some studies that focus on Zimbabwe (see Mbengo et al. (2015)).
Education-If a student were to change the level of his/her education in terms of form level, the relative risk of not adopting mobile learning would be expected to decrease by 56%. This variable has not received much attention in literature even though the system of education in many countries is a systematic progression from one level of education to another. The findings indicate that as rural students’ progress upwards in their education they are likely to be exposed to new education innovations. The finding implies that as students mature and progress from one level to another their cognitive and affective skills also grow allowing them to quickly discern the importance of perceived usefulness of MLSs and are likely to find ways of minimizing risks and security concerns associated with the adoption of MLSs.
4.2.2. Deferring Mobile Learning Adoption Relative to Not Adopting Decision
Decisions to defer adoption of MLS have not been intensively interrogated. Current studies focus on why students either adopt or do not adopt MLSs. This section of the study opens the debate further by focusing on why rural secondary school teachers and students defer adopting MLSs.
Perceived Usefulness (PU) - If a student and teacher’s perceived usefulness of MBLs were to increase by one percent, the relative risk of deferring the adoption process would be expected to decrease by 5%. The results indicate that users are likely not to defer MBLs if they perceive them to be more useful in their daily educational routines or meet their performance expectancy. PU is an important variable that affects both the adoption and deferment decision of a student studying in rural secondary schools.
Compatibility (COM)- If the complexities in using MLSs were to increase by 1%, the relative risk for deferring the adoption process would be expected to increase by a factor of 1.06. The results suggest that the probability of adopting MLSs could be enhanced if the applications are simple to use. Network reliability, user support and facilitating conditions can impinge on complexity indirectly, causing the rural student and teacher to defer the acceptance of MLSs.
Relative Advantage (RA)-. If the relative advantages of using MBLs were to increase by one percent, the relative risk ratio for deferring MLSs adoption would be expected to decrease by 48%. The findings suggest that users assess relative advantages of using MLSs such as convenience, savings of time and money on using new innovation before making the adoption decision. However, the findings differ from many studies that argue that relative advantages of MLSs are often eroded by issue of privacy, trust and security.
Trialability (TRIAL)- if users were given a chance to try the usage of mobile learning before actual use, the relative risk of deferring the adoption process would be expected to decrease by 3%. Trialability diminishes fears such as perceived risk, reachability, convenience, compatibility, complexity and safe to use and at the same time increasing the likelihood of immediate adoption. With trials students and teachers are able to try the actual usage in real life circumstances, and hence, are able to evaluate student support, user interface design, network coverage and the likely transaction costs.
Awareness Knowledge (AK)-If the awareness of knowledge on MLSs by users were to increase by 1%, the relative risk of deferring the adoption process would be expected to decrease by 135%. The findings indicate that users should not only be aware of the benefits of using MLSs to acquire knowledge but should also be aware of related issues like facilitating conditions, costs, perceived usefulness and ease of use to enable them to adopt the system immediately upon introduction. The findings are also confirmed by Sarrab et al. (2016) for Jordanian rural schools.
Perceived Enjoyment (PE)-If the enjoyment of using MLSs were to increase by 1 unit the relative risk of deferring the usage of mobile banking would be expected to decrease by a factor of 0.65. The results suggest that users MBLs that are too complex, not compatible with other traditional teaching practices, very expensive and not innovative are hardly enjoyable to users. Whilst this variable has not been tested in Zimbabwe studies, it has been confirmed by a number of prior studies that focus on universities (Handal et al., 2013; Sarrab et al., 2015).
Learner Autonomy (LA)-If learning autonomy were to increase by 1 unit, the relative risk of deferring adoption would be expected to decrease by a factor of 0.05. Learning autonomy implies that users should be able to acquire knowledge on their own using MLSs. Prior studies have also shown that this variable is important in the adoption process of MLSs earning, but not on the deferment decision (Haji et al., 2013).
Cost-If the cost of using MLSs were to increase by 1% the relative risks of deferring is expected to increase by 105%. The findings indicate that cost of a device, airtime, and purchasing bundles is an important factor that influences both the adoption and deferment of MLSs. This variable has been confirmed in many studies that focus on developing economies (see Mbengo et al. (2015)). The cost of internet access is likely to be major negative factor especially among low-income students. Students are likely to pay close attention to the price and cost of technology before considering adopting and using mobile learning system. However, when the perceived benefits are perceived to be greater than the cost, students may decide to defer the adoption until their economic conditions improve. The hypotheses H1, H2, H4 H6, H7 H8, H9 and H10 were supported whilst H5 H3, and H11 were not supported.
Studies on the adoption of MLSs in developing countries urban secondary schools are numerous and extensive in their reach. However, there is a major lacuna in empirical literature in the context of rural secondary schools where the majority of students reside. The study adopted both descriptive and causal research designs and was conceptualized to use a quantitative approach aided by a polychotomous regression equation in the form of a multinomial Logit (MLN). Factors like perceived usefulness, perceived ease of use, compatibility, and facilitation conditions and education are main factors driving rural secondary students not adopt mobile learning. Factors such as trialability, relative advantages, complexity, costs, learners’ autonomy and perceived usefulness are the major factors influencing students to defer the adoption of mobile learning.
The study makes several recommendations. (1) Rural secondary schools should pay special attention to costs, perceived usefulness, and perceived ease of use, compatibility, complexity, learner and teachers’ attitudes, when making decisions to use these systems. (2) Developers of educational resources must ensure seamless integration of educational software and applications with traditional modes of education delivery given the background of poor connectivity in most rural areas. (3) Social networks such as Facebook and WhatsApp should be adapted to influence students through perceived enjoyment associated with these applications to appreciate the benefits of adopting MLSs in rural secondary schools. Social influence can be achieved using dramas, role play and even using musicians who are popular in most rural areas. Educational providers are recommended to ensure that security measures are put in place in order to safeguard mobile learning activities from malware threats, cyber bullying, hacking, key loggers, spyware and other cyber related crimes. Once that has been done, it is imperative that students and teachers are assured of the security and relative advantages of using MLSs against traditional learning.
Funding: This study received no specific financial support. |
Competing Interests: The authors declare that they have no competing interests. |
Acknowledgement: All authors contributed equally to the conception and design of the study. |
Abu-Al-Aish, A., & Love, S. (2013). Factors influencing students’ acceptance of m-learning: An investigation in higher education. International Review of Research in Open and Distributed Learning, 14(5), 82-107.Available at: https://doi.org/10.19173/irrodl.v14i5.1631.
Adedoja, G., Adelore, O., Egbokhare, F., & Oluleye, A. (2013). Learners’ acceptance of the use of mobile phones to deliver tutorials in a distance-learning context: A case study at the University of Ibadan. The African Journal of Information Systems, 5(3), 3.
Ajzen, I. (1991). The theory of planned behavior. Organizational Behaviour and Human Decision Processes, 50(2), 179-211.
Akeriwa, M., Penzhorn, C., & Holmner, M. (2015). Using mobile technologies for social media based library services at the University of Development Studies Library, Ghana. Information Development, 31(3), 284-293.Available at: https://doi.org/10.1177/0266666913515898.
Al-Adwan, A., & Smedley, J. (2013). Exploring students acceptance of e-learning using technology acceptance model in Jordanian universities Amer Al-Adwan Applied Science University, Jordan. International Journal of Education and Development using Information and Communication Technology, 9(2), 4-18.
Bao, Y., Xiong, T., Hu, Z., & Kibelloh, M. (2013). Exploring gender differences on general and specific computer self-efficacy in mobile learning adoption. Journal of Educational Computing Research, 49(1), 111-132.Available at: https://doi.org/10.2190/ec.49.1.e.
Barani, E. (2014). A review of research on mobile learning in teacher education. Educational Technology & Society, 17(4), 17-32.
Bozalek, V., Gachago, D., Alexander, L., Watters, K., Wood, D., Ivala, E., & Herrington, J. (2013). The use of emerging technologies for authentic learning: A South African study in higher education. British Journal of Educational Technology, 44(4), 629-638.Available at: https://doi.org/10.1111/bjet.12046.
Christian, D., Lawrence, A., & Dampman, N. (2017). Increasing college access through the implementation of Naviance: An exploratory study. Journal of College Access, 3(2), 28-44.
Clarke, V., & Braun, V. (2013). Teaching thematic analysis: Overcoming challenges and developing strategies for effective learning. The Psychologist, 26(2), 120–123.
Crompton, H., Burke, D., Gregory, K. H., & Gräbe, C. (2016). The use of mobile learning in science: A systematic review. Journal of Science Education and Technology, 25(2), 149-160.Available at: https://doi.org/10.1007/s10956-015-9597-x.
Czerniewicz, L., & Brown, C. (2013). The habitus of digital “strangers” in higher education. British Journal of Educational Technology, 44(1), 44-53.Available at: https://doi.org/10.1111/j.1467-8535.2012.01281.x.
Davis, F. (1989). Perceived usefulness, perceived ease of use, and user acceptance of information technology. MIS Quarterly, 13(3), 319-340.Available at: https://doi.org/10.2307/249008.
Essary, M. L. (2014). Key external factors influencing successful distance education programs. Academy of Educational Leadership Journal, 18(3), 7-15.
Fathema, N., & Sutton, K. L. (2013). Factors influencing faculty members’ Learning Management Systems adoption behavior: An analysis using the Technology Acceptance Model. International Journal of Trends in Economics Management & Technology (IJTEMT), 2(6), 20-28.
Fishbein, M., & Ajzen, I. (1975). Belief, attitude, intention and behaviour: An introduction to theory and research. Reading, MA: Addison-Wesley.
Haji, H. A., Shaame, A. A., & Kombo, O. H. (2013). The opportunities and challenges in using mobile phones as learning tools for higher learning students in the developing countries: Zanzibar context. Paper presented at the 2013 Africon IEEE.
Handal, B., MacNish, J., & Petocz, P. (2013). Adopting mobile learning in tertiary environments: Instructional, curricular and organizational matters. Education Sciences, 3(4), 359-374.Available at: https://doi.org/10.3390/educsci3040359.
Hsu, H., & Ching, Y. H. (2015). A review of models and frameworks for designing mobile learning experiences and environments. Canadian Journal of Learning and Technology, 4(1), 1-15.
Huan, Y., Li, X., Aydeniz, M., & Wyatt, T. (2015). Mobile learning adoption: An empirical investigation for engineering education. International Journal of Engineering Education, 31(4), 1081-1091.
Hustad, E., & Arntzen, A. A. B. (2013). Facilitating teaching and learning capabilities in social learning management systems: Challenges, issues, and implications for design. Journal of Integrated Design and Process Science, 17(1), 17-35.Available at: https://doi.org/10.3233/jid-2013-0003.
Jambulingam, M. (2013). Behavioural intention to adopt mobile technology among tertiary students. World Applied Sciences Journal, 22(9), 1262-1271.
Keengwe, J., & Bhargava, M. (2014). Mobile learning and integration of mobile technologies in education. Education and Information Technologies, 19(4), 737-746.Available at: https://doi.org/10.1007/s10639-013-9250-3.
Khan, A. I., Al-Shihi, H., Al-Khanjari, Z. A., & Sarrab, M. (2015). Mobile Learning (M-Learning) adoption in the Middle East: Lessons learned from the educationally advanced countries. Telematics and Informatics, 32(4), 909-920.Available at: https://doi.org/10.1016/j.tele.2015.04.005.
Lien, T. C. (2014). Exploring the moderating role of perceived flexibility advantages in mobile learning continuance intention (MLCI). The International Review of Research in Open and Distance Learning, 15(3), 140-157.Available at: https://doi.org/10.19173/irrodl.v15i3.1722.
Macharia, J. K., & Pelser, T. G. (2014). Key factors that influence the diffusion and infusion of information and communication technologies in Kenyan higher education. Studies in Higher Education, 39(4), 695-709.Available at: https://doi.org/10.1080/03075079.2012.729033.
Mbengo, P., Maxwell, A., & Phiri, A. (2015). Mobile banking adoption: A rural Zimbabwean marketing perspective. Corporate Ownership & Control Journal, 13(1), 1-10.
Mtebe, J. S., & Raisamo, R. (2014). Investigating students' behavioural intention to adopt and use mobile learning in higher education in East Africa. International Journal of Education and Development using Information and Communication Technology, 10(3), 4-20.
Muzurura, J. (2019). The dynamics of firm-level investment behaviour of private firms in Zimbabwe under uncertainty, corruption and high taxation regime. Global Journal of Social Sciences Studies, 5(1), 28-45.Available at: https://doi.org/10.20448/807.5.1.28.45.
Muzurura, J., & Chigora, F. (2019). Consumers’ behavioural intention to adopt mobile banking in rural Sub-Saharan Africa using an extension of technology acceptance model: Lessons from Zimbabwe. International Journal of Business, Economics and Management, 6(6), 316-334.Available at: https://doi.org/10.18488/journal.62.2019.66.316.334.
Park, S. Y., Nam, M. W., & Cha, S. B. (2012). University students' behavioral intention to use mobile learning: Evaluating the technology acceptance model. British Journal of Educational Technology, 43(4), 592-605.Available at: https://doi.org/10.1111/j.1467-8535.2011.01229.x.
Prajapati, M., & Patel, J. (2014). The factors influencing in mobile learning adoption: A literature review. International Journal of Application or Innovation in Engineering and Management, 3(9), 133-138.
Rambe, P., & Bere, A. (2013). Using mobile instant messaging to leverage learner participation and transform pedagogy at a South African University of Technology. British Journal of Educational Technology, 44(4), 544-561.Available at: https://doi.org/10.1111/bjet.12057.
Sarrab, M., Alalwan, N., Alfarraj, O., & Alzahrani, A. (2015). An empirical study on cloud computing requirements for better mobile learning services. International Journal of Mobile Learning and Organisation, 9(1), 1-20.Available at: https://doi.org/10.1504/ijmlo.2015.069709.
Sarrab, M., Elbasir, M., & Alnaeli, S. (2016). Towards a quality model of technical aspects for mobile learning services: An empirical investigation. Computers in Human Behavior, 55, 100-112.Available at: https://doi.org/10.1016/j.chb.2015.09.003.
Savathi, M. (2016). A study of student-teachers’ readiness to use computers in teaching: An empirical study. I-Manager’s Journal on School Educational Technology, 11(3), 29–39.Available at: https://doi.org/10.26634/jsch.11.3.4788.
Slade, E. L., Dwivedi, Y. K., Piercy, N. C., & Williams, M. D. (2015). Modeling consumers’ adoption intentions of remote mobile payments in the United Kingdom: Extending UTAUT with innovativeness, risk, and trust. Psychology & Marketing, 32(8), 860-873.Available at: https://doi.org/10.1002/mar.20823.
Tan, E., & Lau, J. L. (2016). Behavioural intention to adopt mobile banking among the millennial generation. Young Consumers, 17(1), 18-31.
Venkatesh, V., Morris, M., Davis, G., Davis, F., DeLone, W., McLean, E., & Chin, W. (2003). User acceptance of information technology: Toward a unified view. Management Information System Quarterly, 27(3), 425-478.Available at: https://doi.org/10.2307/30036540.
Venkatesh, V., Thong, J. Y., & Xu, X. (2012). Consumer acceptance and use of information technology: Extending the unified theory of acceptance and use of technology. MIS Quarterly, 36(1), 157-178.Available at: https://doi.org/10.2307/41410412.
Views and opinions expressed in this article are the views and opinions of the author(s), International Journal of Education and Practice shall not be responsible or answerable for any loss, damage or liability etc. caused in relation to/arising out of the use of the content. |