Index

Abstract

This study aims to obtain factual data and information that is valid and true and can be trusted about the influence of organizational culture, communication, and job satisfaction on the organizational commitment of lecturers at the Yayasan Pendidikan Borobudur. This research was conducted using a quantitative research approach, using a survey method, covering survey activities, testing instruments through validity, and reliability testing, as well as collecting and processing research data. The sample in this study was 114 permanent lecturers at the Yayasan Pendidikan Borobudur. The measurement in this study was carried out by giving the value of each question item from all variables. Measuring the value given in each question using the "Likert Scale". Data derived from the distribution of questionnaires carried out an analysis of research requirements, namely: The Goodness of Fit test, the Assessment of Normality test, and the Malahanobis Distance test. Data analysis techniques using Structural Equation Modeling analysis. Based on the results of research analysis: 1) there is an influence of Organizational Culture (X1) on Job Satisfaction (X3) of 0.154 2) There is an influence of Communication (X2) on Job Satisfaction (X3) of 0.109; 3) There is an influence of Organizational Culture (X1) on Organizational Commitment (Y) of 0.669; 4) There is an influence of Communication (X2) on Organizational Commitment (Y) of 0.069; 5) There is an influence of Job Satisfaction (X3) on Organizational Commitment (Y) of -0.111.

Keywords: Organizational culture, Communication, Job satisfaction, Organizational commitment, Lecturers, Management.

JEL Classification: M10, M50

Received: 11 March 2021 / Revised: 5 May 2021 / Accepted: 18 June 2021/ Published: 3 August 2021

Contribution/ Originality

This study contributes to the existing literature by examining the influence of organizational culture, communication, and job satisfaction on organizational commitment.


1. INTRODUCTION

Achieving success in an organization cannot be separated from the role of every human resource in the organization, for that every organization that realizes the importance of human resources will try to properly manage its human resources to be able to achieve the goals set by the organization.

Managing human resources in an organization is not enough just having a good recruitment program or training and developing human resources to improve individual employee capabilities. An important part of human resource management is a program to create a conducive work environment by making a match between the culture that grows in each individual and the culture that develops in the organization. It also maintains the satisfaction of each employee with the work for which they are responsible, maintains, and builds employee loyalty and commitment to the organization. All of these things are expected to be able to maintain quality and high-performance human resources to remain in the organization.

Lecturers are the main human resource of higher education institutions. Its role in the higher education organization can determine the progress or decline of the organization. The organizational commitment of the lecturers can determine the quality and development of the higher education institution itself. Although the commitment of lecturers can determine the quality of a higher education institution, it seems that there are still many higher education institutions that still do not realize the importance of the commitment of lecturers in the organization. Yayasan Pendidikan Borobudur as a higher education institution must maintain the quality of its academics and services by improving the quality of lecturers as employees.

Research on organizational commitment needs to be carried out on lecturers because this commitment can affect behavior in the teaching and learning process, in interacting with students, colleagues, and faculty or university leaders, and influencing the productivity of lecturers in conducting research, writing scientific articles, and providing services to Public. These various behaviors are important because they are part of the measure of the achievement of the success of higher education institutions.

The facts that occur based on current observations show that employees, namely lecturers, have low organizational commitment. The low organizational commitment of the lecturer is indicated by a low sense of belonging in the organization, a reduced caring attitude towards the organization and the initiative to be involved in activities that have the potential to develop the organization. Also, several lecturers expressed complaints about the attitude of the leadership, co-workers, job distribution, and wages. Some also considered that the organizational culture that was formed was no longer suitable for the current conditions where there were so much competition and change.

Quality organizational resources will be achieved if employee job satisfaction is considered by the agency which will also create employee commitment. Lecturers who do not feel comfortable, are underappreciated, and cannot develop their potential then automatically do not focus and concentrate on the work they are doing. While the committee itself can occur if employees can find their hopes, in other words, a sense of belonging will be created if the company or agency can provide a sense of comfort, respect employee work, and provide opportunities for employees to develop their potential.

2. LITERATURE REVIEW

2.1. Organizational Commitment

Robbins & Judge argues that organizational commitment is "the degree to which an employee identifies with a particular organization and its goals and wishes to maintain membership in the organization" (the level at which employees identify with a particular organization and its objectives and the desire to remain or not leave the organization) which is defined as a situation in which employee sides with a particular organization and its goals and desires to maintain membership in the organization (Judge & Robbins, 2012).

Lincoln (in Darmawan (2013)) provides three indicators of organizational commitment, namely: 1. The willingness of employees. An employee's goodwill effort to take the initiative in pursuing their field of work; 2. Employee loyalty. The form of employee loyalty is to show his identity to participate in developing the organization where the employee works; 3. Employee pride. A form of work totality or maximum achievement to show that the work results have reached good or optimal quality.

Allen and Meyer (in Umam (2012)) suggest three-component models of commitment to the organization: 1. Affective Commitment, which deals with the emotional relationship of members to their organization, identification with the organization, and member involvement with activities in the organization; 2. Continuance Commitment, related to the awareness of organizational members so that they will suffer losses if they leave the organization; 3. Normative Commitment describes a feeling of attachment to continue being in the organization.

It was synthesized that organizational commitment is an attitude shown by individuals with identification, involvement, and loyalty to the organization, as well as a desire to remain in the organization and not willing to leave the organization for any reason. To get a good organizational commitment value, it can be seen with the following indicators: (1) willingness, the desire of employees to work well (2) loyalty, as a form of employee loyalty to the company (3) pride, employee pride attitude towards the company (4) effective, the emotional relationship of employees to the company to involvement in the organization (5) Continuance, the attitude of the employees to the company because they feel there is a loss if they leave the company (6) Normative, they feel that they are attached to the company organization.

2.2. Organizational Culture

Colquitt, Lepine, and Wesson (2015) say that organizational culture is the shared social knowledge within an organization regarding the rules, norms, and values​that shape the attitude and behaviors of its employees. According to Luthan (2011), there are six important characteristics of organizational culture, namely: 1) Observed behavioral regularities when organizational participants interact with each other, they use a common language, terminology, and rituals related to respect; 2) Norms, the existence of standards of behavior, including guidelines on how much work to do; 3) Dominant values, there are core values that are supported and expected by the organization to be owned by members. For example, high product quality, low attendance, and high efficiency; 4) Philosophy, some policies express organizational beliefs about how employees/customers should be treated; 5) Rules, there are strict guidelines related to how to get along in the organization; 6) Organizational climate, which is the overall "feeling" conveyed by the physical layout, the way the members interact, and the way each member treats themselves and customers or other outsiders.

Meanwhile, according to Robbins (2006) there are 7 (seven) primary characteristics that together constitute the essence of organizational culture, namely: 1. Innovation and risk-taking, namely, relating to the extent to which organizational members or employees are encouraged to be innovative and dare to take risks; 2. Attention to detail, which relates to the extent to which members of the organization or employees are expected to show accuracy, analysis, and attention to detail; 3. Outcome orientation. Result orientation, namely the extent to which management focuses on results, not on the techniques and processes used to obtain these results. 4. People Orientation, individual orientation, namely the extent to which management decisions take into account the effect of the results on people in the organization. 5. Team Orientation, which relates to the extent to which organizational work activities are carried out in work teams, not on individuals. 6. Aggressiveness, namely the extent to which the people in the organization show aggressiveness and competitiveness, instead of relaxing. 7. Stability, namely the extent to which organizational activities emphasize the maintenance of the status quo as opposed to growth or innovation.

It is synthesized that organizational culture is the values and norms that apply to the organization. As an organization consisting of many people who work to support the activities of the organization as a whole, the organizational culture is manifested in the form of work culture. The indicators that will be used are 1) professionalism, 2) distance from the management; 3) innovation; 4) outcome orientation; 5) people orientation; 6) team orientation; 7) aggressiveness, and 8) stability.

The results of research conducted by Paramita, Lumbanraja, and Absah (2020) state that organizational culture is positively related to job satisfaction. Also, research on the analysis of the influence of organizational culture on job satisfaction was conducted by Xaverius, Alhabsji, and Nirman (2016) said that organizational culture has a positive effect on job satisfaction. From the description above, a hypothesis can be proposed as follows:
H1: Organizational culture has a positive and significant effect on job satisfaction.
Research on organizational culture and organizational commitment conducted by Xaverius et al. (2016) entitled The Effect of Organizational Culture on Job Satisfaction, Organizational Commitment and Intention to Leave. The results of this study indicate that indirectly organizational culture has a significant positive effect on organizational commitment mediated by job satisfaction. Another research conducted by Kirimanop, Pahlevi, Umar, and Balele (2020) also found that organizational culture has a significant positive effect on an organization’s commitment. From the description above, a hypothesis can be proposed as follows:
H2: Organizational culture has a positive and significant effect on organizational commitment.

2.3. Communication

Richard West and Lyn H. Turner (in Rohim (2009)) define that communication as a social process in which individuals use symbols to create and interpret meaning in their environment. Each creation uses a different interpretation based on different values. The process tends to see human phenomena through their perspective.

According to Suranto AW, there are several indicators of effective communication, such as 1. Understanding is the ability to understand messages accurately as intended by the communicator; 2. Pleasure, that is, if the communication process is not only successful in conveying information, it can also take place in a pleasant atmosphere to both parties; 3. Effect on attitude, if a communicant after receiving a message then his attitude changes according to the meaning of the message; 4. The relationship is getting better, that in the process of effective communication accidentally increases interpersonal relationships; 5. Action, both parties who communicate take action by the message communicated. Mentioned by DeVito (2016) five positive attitudes that support effective communication, namely:1) Openness, is the attitude of being able to accept all input from others, as well as being willing to convey important information to others; 2) Empathy, is a person's ability to feel if he is someone else, can understand something that is experienced by others, can feel what other people feel, can understand a problem from another person's point of view, through another person's point of view; 3) Attitude support. Effective interpersonal relationships are relationships in which there is supportiveness. Each of the communicating parties is committed to supporting the implementation of open interactions; 4) Positive attitude, shown in the form of attitudes and behaviors, including respect for others, positive thinking towards others, not overly suspicious, believing in the importance of others, giving praise and appreciation, commitment to collaborating; 5) Equality is the recognition that both parties have an interest, both parties are equally valuable and valuable. It has been synthesized that communication is a social process in which individuals use symbols to create and interpret meanings in the environment from one person to another which can connect each human being. Various matters relating to organizational life are conveyed by one party to another. Understanding of communication can be done by knowing the indicators: (1) understanding, the ability of employees to understand messages carefully, (2) pleasure, feelings of pleasure between employees because the information provided is clear, (3) influence on attitudes, attitudes that can change because affected by the communication given, (4) better relations, interpersonal relationships between employees and superiors will be better if communication is done properly, (5) actions, taking actions that have been communicated, (6) openness, acceptance input from others and advising others, (7) empathy, caring attitude and feeling what other people feel when receiving this information, (8) a supportive attitude, each person has the attitude to support each other at work, (9) positive attitude, all good attitudes carried out by employees such as respecting others, thinking positively and others, (10) equality, understanding that every employee gets the same equal rights. The results of research conducted by Dennise, Victor, and Tulung (2018) Communication have a positive but not significant effect on job satisfaction. The results of other research conducted by Novieka and Arik (2018) in their research entitled "The Effect of Organizational Communication on Job Satisfaction and Organizational Commitment” resulted in that communication has a significant positive effect on job satisfaction. Kakakhel, Khan, Gul, and Jehangir (2015) also found that organizational communication has a positive effect on job satisfaction. Then it can be hypothesized as follows:
H3: Communication has a positive and significant effect on Job Satisfaction.

The results of research from Novieka and Arik (2018) also indicate that communication has a significant positive effect on organizational commitment. Kakakhel et al. (2015) also found that organizational communication has a significant effect on organizational commitment and is positively related. However, Dennise et al. (2018) in their research entitled "The Influence of Communication and Leadership Style and Organizational Culture on Organizational Commitment and Its Impact on Civil Servant Job Satisfaction at Sub-District Offices in Kotamobag City" obtained results, namely communication had a negative and insignificant effect on organizational commitment. However, as an initial hypothesis, it is hypothesized as follows:
H4: Communication has a positive and significant effect on Organizational Commitment.

2.4. Job Satisfaction

According to Rivai and Sagala (2009) job satisfaction is an evaluation that describes a person who feels happy or unhappy, satisfied, or dissatisfied at work. It is also identified as a level of someone's sense of satisfaction where they feel they have received a reward from the organization. Robbins (2006) states that job satisfaction is a general attitude of an individual towards work. Job satisfaction will encourage employees to perform better. Better performance will result in higher economic and psychological rewards. If the benefits are deemed appropriate and fair, there will be greater satisfaction because employees feel that they are receiving rewards according to their performance. Conversely, if the benefits are deemed not by the level of achievement, uncertainty tends to arise.

Job satisfaction is a general attitude of an employee towards his job. Job satisfaction occurs when the needs of employees have been met and are related to the degree of likes and dislikes. The indicators of job satisfaction are as follows: (1) input, a high value that is given by employees to the company (2) outcomes, something that is considered valuable by employees who are obtained from the company (3) equity-inequity, employees feel fair if the input obtained is equal to or proportional to the ratio of people to compare (4) the job itself, the difficulty of the job itself to the employees (5) a superior, a good boss means that he is willing to respect the work of his subordinates. For subordinates, superiors can be considered as father/mother/friend figures as well as superiors (6) co-workers, factors related to the relationship between employees and their superiors and with other employees, whether the same or different types of work, factors that meet the needs of employees that are deemed appropriate or not.

The research results of Novieka and Arik (2018) and Xaverius et al. (2016) state that employee job satisfaction has a significant positive effect on organizational commitment. Research by Culibrk, Delić, Mitrović, and Ćulibrk (2018) also confirmed that job satisfaction has a positive relationship with organizational commitment. So on this basis, the hypothesis is made as follows:
H5: Job Satisfaction has a positive and significant effect on Organizational Commitment.

2.4.1. Framework

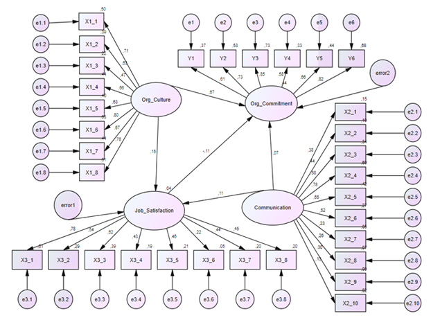
The research framework is presented in Figure 1.

Figure-1. Research framework.

2.5. Hypothesis

  1. H1: Organizational culture has a positive and significant effect on job satisfaction.
  2. H2: Organizational culture has a positive and significant effect on organizational commitment.
  3. H3: Communication has a positive and significant effect on job satisfaction.
  4. H4: Communication has a positive and significant effect on organizational commitment.
  5. H5: Job satisfaction has a positive and significant effect on organizational commitment.

3. RESEARCH METHODS

3.1. Population and Sampling Techniques

The population in this study was all permanent lecturers, totaling 160 people. In determining the sample size, it is adjusted to a good sample benchmark with SEM analysis techniques. According to Ferdinand (2000), the minimum sample size for SEM (Structural Equation Modeling) analysis is 100 to 200, provided that the data normality assumption is met. So that the sample taken is 114 samples of lecturers at Yayasan Pendidikan Borobudur.

The sampling technique used in this research is the purposive sampling method, which in this study are permanent lecturers who have National Lecturer Identification Number at Yayasan Pendidikan Borobudur.

3.2. Data Analysis Method

Data processing using SEM analysis tools (Structural Equation Modeling), where to use this analysis tool requires the assistance of the AMOS program (analysis of Moment Structure). According to Ferdinand (2000) to carry out a complete SEM modeling the following steps need to be done:

3.2.1. Development of Theoretical Model

The first step that must be taken in developing a research model is carried out by seeking strong theoretical support through a series of scientific explorations through a literature review to obtain justification for the theoretical model to be developed. SEM is used to test causality that has a theory and not to form a theory of causality. Therefore, the development of a theory that has a scientific basis is the main requirement using SEM modeling (Ferdinand, 2000). Therefore, a strong theoretical justification is the basis of a model development which can be seen in Table 1:

Table-1. Measurement variables and indicators.

Dimensions Indicators
Organizational Culture  X1_1, X1_2, X1_3, X1_4, X1_5, X1_6, X1_7, X1_8
Communication X2_1, X2_2, X2_3, X2_4, X2_5, X2_6, X2_7, X2_8, X2_9, X2_10
Job Satisfaction X3_1, X3_2, X3_4, X3_5, X3_6, X3_7, X3_8
Organizational Commitment Y1, Y2, Y3, Y4, Y5, Y6

3.2.2. Form a Flow Chart

In the next step, the theoretical model that has been built in the first stage will be illustrated in a flowchart, which will make it easier to see the causality relationships to be tested. In Figure 2, the relationships between the constructs will be represented by arrows. Straight arrows indicate a direct causal relationship between one construct and another. Curved lines between constructs with arrows at each end indicate the correlation between constructs.

Figure-2. Flowchart Formation.

The constructs constructed in a flowchart can be divided into two groups, namely:
a. Exogenous construct, are independent variables that are not predicted by other variables in the model. An exogenous construct is a construct pointed to by a line with one arrow tip.
b. Endogenous construct, which are factors that are predicted by one or several constructs. Endogenous constructs can predict one or several other endogenous constructs, but exogenous constructs can only be causally related to endogenous constructs.

3.2.3. Converting a Flowchart into Equations

The next step is to convert the model specifications into a series of equations. The equation that is built consists of Ferdinand (2000):
a. Structural Equations. This equation is formulated to express the causality relationship between various constructs. The structural equation is constructed with the following guidelines:
Job Satisfaction = g1 Organizational Culture + g2 Communication + z1
Organizational Commitment = b1 Organizational Culture + b2  Communication+ b2 Job Satisfaction + z2
b. Measurement Model Specification Equation (Measurement Model) At this stage, it is determined which variable measures which construct, and determines a series of matrices that show the hypothesized correlation between constructs or variables.

3.2.4. Choosing Input Matrix and Model Estimation

The use of covariance matrices is more widely used in research on relationships because the standard error of various studies shows inaccurate numbers when the correlation matrix is used as input (Ferdinand, 2000). In this study, the input matrix is the covariance matrix. The model estimation technique used is the Maximum Likelihood Estimation (ML).

3.2.5. Researching the emergence of identification problems

In principle, the identification problem is a condition where the model being developed is unable to produce a unique estimate.

3.2.6. Evaluation of Goodness-of-fit Criteria

At this stage, testing is carried out against the goodness of fit criteria. The Table 2 below shows the results of the goodness of fit test.

Table-2. The goodness of fit criteria.

The goodness of fit index cumulative
t-of value
Significance Probability
0.05
RMSEA
0.08
GFI
0.90
AGFI
0.90
TLI
0.95
CMIN / DF
2.00
CFI
0.95

3.2.7. Model Interpretation and Modification

At this stage, the model being developed will be interpreted and for the model that does not meet the testing requirements, a modification will be made. Hair (in Ferdinand (2000)) define that modifications need to be considered if the residual amount is greater than 5% of all residuals produced by the model is greater than 2.58, then the way to modify it is to add a new path to the estimated model.

4. RESULTS AND DISCUSSION

The results of the Goodness of Fit test (Chi-Square, Probability, TLI, CFI, CMIN / DF, and RMSEA) are predicted to be good and (GFI and AGFI) are accepted marginally. The conclusion is that the research model being developed has a relatively good level of goodness (goodness of fit).

The results of the structural equation modeling test shown in Table 3 will then be examined further to accept or not accept the hypothesis contained in this study.

Table-3. Hypothesis testing statistical test results.

 
C.R.
P
Work_Satisfaction
<---
Org_Culture
C.R.
P
Work_Satisfaction
<---
Communication
1.316
0.188
Org_Commitment
<---
Org_Culture
0.885
0.376
Org_Commitment
<---
Communication
5.078
***
Org_Commitment
<---
Work_Satisfaction
0.733
0.463

H1: Organizational Culture has a positive influence on Job Satisfaction.
Testing of the first hypothesis has been carried out and from the results of data processing, the value of Critical Ratio (C.R) on the organizational culture variable with the job satisfaction variable as shown in table 3 is 1.316 with a probability (P) of 0.188. Both of these values do not meet the requirements, namely, the Critical Ratio value is below 1.96 and the probability value which also does not meet the requirements is above 0.05. This shows that organizational culture affects job satisfaction even though it is small and insignificant at the 0.05 significance level, which means that the first hypothesis cannot be accepted. This study proves that organizational culture has an insignificant positive effect on job satisfaction. These results indicate that the first hypothesis is rejected.

The results of this study indicate that the organizational culture in Yayasan Pendidikan Borobudur affects the job satisfaction of lecturers but the effect is very small. Some lecturers may have a strong organizational culture in themselves because some have worked and served for decades, while others are new lecturers. Some lecturers may also be interested in rewards such as money, promotion, and job security, but others are not interested in it. This means that organizational culture is not able to increase lecturer job satisfaction.
H2: Organizational culture has a positive and significant influence on organizational commitment.

The results of data processing shown in Table 3 above show significant results where the Critical Ratio value for organizational culture variables with organizational commitment variables is 5.078 and the probability is 0. Both of these values meet the requirements, namely, the Critical Ratio value is above 1.96, and the Probability value which also meets the requirements, which is below 0.05. This shows a significant result which means that the second hypothesis can be accepted. This study proves that organizational culture has a positive and significant influence on the organizational commitment of Yayasan Pendidikan Borobudur lecturers.
The results of this study indicate that a strong culture in the organization can provide an organizational commitment to lecturers. A comfortable work environment, good relationships with colleagues can also be a consideration for lecturers to stay and continue to serve at Yayasan Pendidikan Borobudur.
H3: Communication has a positive and significant effect on job satisfaction.

The results of data processing shown in Table 3 show insignificant results where the Critical Ratio value for the communication variable with the job satisfaction variable is 0.885 and the probability is 0.376. Both of these values do not meet the requirements, namely, the Critical Ratio value is above 1.96 and the probability value which also does not meet the requirements is below 0.05. So it can be concluded that the third hypothesis cannot be accepted. This means that the third hypothesis is rejected where communication has a positive but insignificant effect on job satisfaction.

The results of this study indicate that communication can affect job satisfaction although not significantly. Communication has an impact on job satisfaction based on its use. However, based on the results of this study, good or bad communication that occurs within the organization will not significantly impact the job satisfaction of the lecturers.
H4: Communication has a positive influence on organizational commitment.

The results of data processing shown in Table 3 show insignificant results where the Critical Ratio value for the relationship between communication variables and organizational commitment variables is 0.733 and the probability is 0.463. Both of these values do not meet the requirements, namely, the Critical Ratio value is above 1.96 and the probability value which also meets the requirements is below 0.05. So it can be concluded that the fourth hypothesis cannot be accepted. This means that the fourth hypothesis is rejected where communication has a positive but insignificant influence on organizational commitment.

Communication as the key to organizational climate, where the issue of employee commitment also has a relationship with the level of communication in the organization is not so significant at Yayasan Pendidikan Borobudur.
H5: Job satisfaction has a positive and significant effect on organizational commitment.

The results of data processing show that the effect of job satisfaction on organizational commitment has a negative effect with the value of CR = -1,131, where this value does not meet the requirements of CR ≥ 1.96 at the significance level of 0.05 with a value of P = 0.258 which does not meet the requirements <0.05. So it can be concluded that the fifth hypothesis is rejected.

The results of this study indicate that the organizational commitment of the lecturers is not influenced by job satisfaction. Many reasons make lecturers want to continue serving at Yayasan Pendidikan Borobudur even though job satisfaction is considered lacking. So it can be concluded that the high or low level of job satisfaction that is owned does not affect the organizational commitment of the lecturers who serve.

5. CONCLUSION

Organizational culture has an insignificant positive effect on job satisfaction, this can be because the organizational culture that is formed and becomes a picture of attitude towards organizational members does not necessarily become the reason for the high or low level of job satisfaction of the lecturers who serve. So, the higher or lower the level of organizational culture that is owned cannot make job satisfaction higher or lower.
Organizational culture affects organizational commitment positively and significantly. The results show that the higher the level of organizational culture that is owned, the greater the level of organizational commitment will be created.

Communication has an insignificant positive effect on job satisfaction. Assessment variables such as understanding, empathy, positive attitudes, and supportive attitudes that occur in the communication process do not necessarily make a person have a good level of job satisfaction. The results of this study support the research conducted by Dennise et al. (2018).

Communication has an insignificant positive effect on organizational commitment. The high or low level of communication that exists does not affect the organizational commitment of the serving lecturers. These results also support research conducted by Dennise et al. (2018).

Job satisfaction has an insignificant effect on organizational commitment. The high or low level of job satisfaction that is owned does not affect the organizational commitment of the lecturers who serve.

Funding: This study received no specific financial support.  

Competing Interests: The authors declare that they have no competing interests.

Acknowledgement: Both authors contributed equally to the conception and design of the study.

REFERENCES

Colquitt, J. A., Lepine, J. A., & Wesson, M. J. (2015). Organizational behaviour: Improving performance and commitment in the workplace (4th ed.). New York: McGraw-Hill Education.

Culibrk, J., Delić, M., Mitrović, S., & Ćulibrk, D. (2018). Job Satisfaction, organizational commitment, and job involvement: The mediating role of job involvement. Frontiers in Psychology, 9, 132-132.Available at: https://doi.org/10.3389/fpsyg.2018.00132.

Darmawan, H. D. (2013). Principles of organizational behavior. Surabaya: Pena Semesta.

Dennise, N., Victor, P. K. L., & Tulung, J. E. (2018). The influence of communication and leadership style and organizational culture on organizational commitment and its impact on Civil Servant Job Satisfaction at District Offices in Kota Kotamobagu. EMBA Journal, 6(3), 1858-1867.

DeVito, J. A. (2016). The interpersonal communication book (13th ed.). New York: Pearson.

Ferdinand, A. (2000). Structural equation modeling in management research. Semarang: BP UNDIP.

Judge, P., & Robbins, T. A. (2012). Organizational behavior. New Jersey: Pearson.

Kakakhel, S. J., Khan, A., Gul, S., & Jehangir, D. M. (2015). Impact of organizational communication on organizational commitment and job satisfaction: Assessing the moderating role of physical work environment. Journal of Applied Environmental and Biological Sciences, 5(12), 313-321.

Kirimanop, M., Pahlevi, C., Umar, F., & Balele, B. (2020). The influence of organizational culture on organizational commitment and job satisfaction to improve the officer performance assigned in boven dogoel agency. Hasanudin Journal of Business Strategy, 2(4), 26-34.

Luthan, F. (2011). Organizational behaviour. New York: McGraw-Hill.

Novieka, & Arik, P. (2018). Effect of organizational communication on job satisfaction and organizational commitment. Journal of Business Administration, 61 (4), 133-142.

Paramita, E., Lumbanraja, P., & Absah, Y. (2020). The influence of organizational culture and organizational commitment on employee performance and job satisfaction as a moderating variable at PT. Bank Mandiri (Persero), Tbk. International Journal of Research and Review, 7(3), 273-286.

Rivai, & Sagala. (2009). Human resource management for companies. Jakarta: Raja Grafindo Persada.

Robbins, S. P. (2006). Organizational behaviour (9th ed., Vol. 1). Jakarta: Gramedia.

Rohim, S. (2009). Communication theory. Jakarta: PT Rineka Cipta.

Umam, K. (2012). Organizational behaviour (pp. 259). Bandung: CV Pustaka Setia.

Xaverius, S. S., Alhabsji, T., & Nirman, U. (2016). The influence of organizational culture on job satisfaction, organizational commitment and intention to leave. Jurnal Bisnis dan Manajemen, 3(1), 94-108.

Views and opinions expressed in this article are the views and opinions of the author(s), International Journal of Business, Economics and Management shall not be responsible or answerable for any loss, damage or liability etc. caused in relation to/arising out of the use of the content.