Using the intellectual capital and dynamic capability literature as known dimensions of organizational performance in digital contexts, this article develops a new testable model that attempts to explain digital intellectual dynamics’ (DID) impact on a Brazilian e-commerce firm’s performance. Using a quantitative methodological approach, an inedited instrument of research is used to gather data from 77 managers, and, through exploratory factor analysis (EFA), a replicability analysis (generalized H (G-H) index) is conducted along with quality and effectiveness assessment through factor score validation in Factor 10 software. Structure Equation Modelling (SEM) is used to test the hypotheses. The results reveal that DID, as a second-order variable, and Digital Human Dynamics and Digital Social Dynamics, as first-order variables, are positively related to firm performance. Digital Structure Dynamics, another first-order variable, has a positive effect on firm performance but not at a statistically significant level. This empirical result brings visibility to the role of DID in firms’ performance, creating a strategic perspective for a firm’s management in digital contexts. Furthermore, digital information systems (DIS) researchers may view these results as a response to digital disruption and a reinvention of core functions in a new strategic approach to support e-commerce transactions and firm performance. On a methodological level, the use of EFA introduces new indexes to measure this innovative instrument, as it is the first time it is used in social science research. Practitioners may use these results to enhance their firm’s performance through DID.
Keywords: Intellectual capital, Dynamics capabilities, Digital dynamics, E-commerce, Digital information systems Digital intellectual dynamics.
JEL Classification: O34: Intellectual property and intellectual capital.
Received: 28 January 2022 / Revised: 10 March 2022 / Accepted: 25 March 2022/ Published: 8 April 2022
Building upon intellectual capital and dynamic capability literature, this study, using an inedited instrument of variables and statistical approach, challenges digital information systems research to show that intensification of Digital Intellectual Dynamics in response to digital disruption enhances firms’ performance.
Digital information systems (DIS) have affected all sectors of society, specifically through economies. Surviving in today’s digital business environment demands multiple technological resources and capabilities (Huang & Huang, 2020; Pigola, De Santi, Da Costa, & Storopoli, 2021), and attributes of firms’ performance in this area have been the focus of academic research (Izzo, Fasan, & Tiscini, 2021; Kaawaase, Bananuka, Kwizina, & Nabaweesi, 2019). Recently, DIS have emerged on the strategic agendas of many organizations as a way of offering not only new products and services but tools for measuring and managing performance, thereby ensuring the accuracy and integrity of information (Mendhurwar & Mishra, 2021), facilitating the decision-making process among stakeholders, capturing inefficiencies, enhancing productivity, and optimizing resources (Behl, Dutta, Lessmann, Dwivedi, & Kar, 2019; Izzo et al., 2021; Moorthi, Dhiman, Arulprakash, Suresh, & Srihari, 2021).
In the last two years, the pandemic has caused the e-commerce sector to experience a growing influence of DIS in economic processes. According to Dumanska, Hrytsyna, Kharun, and Matviiets (2021) and Moorthi et al. (2021) in the transition from retail to e-commerce, online ordering, big data, e-mail marketing, public procurement, socially-oriented commerce, omnichannel and multichannel improved work with the community, and the need for efficient logistics have become the main trends through which the e-commerce business model is developing in the field of international and national trade.
Therefore, in e-commerce DIS are a precondition of performance success and long-term growth strategies (Bharadwaj, El Sawy, Pavlou, & Venkatraman, 2013; Matt, Hess, & Benlian, 2015), organizational structure (Selander & Jarvenpaa, 2016), processes (Izzo et al., 2021), organizational culture (Ghosh & Srivastava, 2021; Karimi & Walter, 2015) and the development of dynamic technological capabilities (Wang, Su, Wang, & Zou, 2019).DIS play a vital role in firms’ performance in the e-commerce sector (Moorthi et al., 2021) , for instance, by increasing work productivity by analyzing individuals’ performance via big data analytics (Petkova, 2016) , using warehouse data servers to handle stock management by analyzing customer behavior and purchasing patterns, or analyzing information to improve customer relationships to increase financial performance or even to detect fraud (Behl et al., 2019) . In this study, firms’ performance is defined as their capacity to increase their percentage of annual revenue, increase their number of customers, or improve their financial results. By introducing a different set of features and performance attributes through DIS, e-commerce firms meet the needs of their businesses’ new value network (Dos Santos, Sabino, Morais, & Gonçalves, 2017; Dumanska et al., 2021; Moorthi et al., 2021) .
It is currently difficult to assess the state of DIS development in countries’ e-commerce sectors because of a lack of statistical information (Dumanska et al., 2021); yet, it is important to build an understanding of DIS in the sector. Drawing upon the literature on intellectual capital and dynamic capabilities, the study examines the effect of digital intellectual dynamics (DID) on firm performance through the perceptions of 77 managers of Brazilian firms in the e-commerce sector. A quantitative methodological approach using an inedited research instrument is developed for the purpose. This instrument is tested through exploratory factor analysis (EFA) using a parallel analysis method (Timmerman & Lorenzo-Seva, 2011). Construct replicability analysis (generalized H (G-H) index), as well as goodness-of-fit statistics, is conducted in Factor 10 software (Ferrando & Lorenzo-Seva, 2017). Finally, the quality and effectiveness of Factor Score Estimates (Ferrando & Lorenzo-Seva, 2018) are assessed to demonstrate the multidimensionality of the DID perspective.
DID dimensions are defined as digital human dynamics, which correspond to the existence of valuable, rare, inimitable, and non-substitutable technological capabilities; digital structure dynamics, which correspond to the central base of process reconfiguration for DIS development; and digital social dynamics, which correspond to unique relational capabilities that provide firms with a differentiated technological level of innovativeness.
In this context, we propose to answer the following research question: How do DID dimensions affect a firm’s performance in the Brazilian e-commerce context? The results reveal that DID, as a second-order variable, and Digital Human Dynamics and Digital Social Dynamics, as first-order variables, are positively related to firm performance. Digital Structure Dynamics, also a first-order variable, has a positive effect on firm performance but this is not statistically significant.
This empirical result creates an understanding of DID as a new construct that can enhance firms’ performance by providing a strategic perspective on a firm’s digital management. Furthermore, DIS researchers may use this finding to support an intensification of DID in response to digital disruption. In practice, it will help managers to focus on the most promising factors when using DID to build digital platforms (Izzo et al., 2021; Parker, Alstyne, & Jiang, 2017), digital artifacts (Nambisan, 2017), digital infrastructure (Rippa & Secundo, 2019), and dynamic technological capabilities (Wang et al., 2019), reinventing core functions in a new strategic approach that supports e-commerce transactions and creates a new value network for businesses (Dos Santos et al., 2017; Dumanska et al., 2021; Moorthi et al., 2021) . The following section provides a brief overview of the theoretical background and discusses the dexterous intertwining of intellectual capital and dynamic capabilities in dynamic digital contexts. Next, the methodology of the empirical investigation and data analysis are introduced, followed by the empirical results and a discussion that presents the conclusions together with the study’s limitations and proposals for future research.
This literature review lays the theoretical foundations of intellectual capital and dynamic capabilities in the digital context, emphasizing how choices and interactions create structures of knowledge and how individuals and capabilities within structures shape organizational evolution to support firms in dynamic digital environments (Barney & Felin, 2013; Bojesson & Fundin, 2021). Additionally, the review explores how the interaction between dynamic capabilities and intellectual capital can be explained both theoretically and empirically and how it leads to business success in digital e-commerce contexts.
2.1. Dynamic Capabilities and Intellectual Capital in the Digital Context
The primary microfoundations of individuals, processes, interactions, and structure presented by Felin, Foss, Heimeriks, and Madsen (2012) and Bojesson and Fundin (2021) serve as a practical starting point for the identification and categorization of the DID perspective. Dynamic capabilities and intellectual capital are described as multidimensional phenomena (Bontis, Janošević, & Dženopoljac, 2015; Buenechea-Elberdin, Sáenz, & Kianto, 2017; Du, Lu, & Zhou, 2021; Sardo, Serrasqueiro, & Alves, 2018; Wang et al., 2019) in which individuals are identified as human capital; interactions and relationships as social capital; and processes, technologies, and business structures as structural capital (Bojesson & Fundin, 2021; Judge & Douglas, 2009). The exercise of dynamic capabilities implies solving problems, creating and developing technologies that foster the process of learning to generate appropriate knowledge to address the dynamism of digital contexts (Ghosh & Srivastava, 2021; Salvato & Vassolo, 2018; Teece, 2007; Zollo & Winter, 2002).
Empirical manifestations can be found in the literature in the form of dynamic managerial capabilities (Majhi, Mukherjee, & Anand, 2021; Montreuil, Lauzier, & Gagnon, 2020), organizational information systems and processes (Heckmann, Steger, & Dowling, 2016), cultural factors (Ghosh & Srivastava, 2021), technological capabilities (García-Fernández, Gálvez-Ruiz, Bohórquez, Grimaldi-Puyana, & Cepeda-Carrión, 2020; García-Sánchez, García-Morales, & Martín-Rojas, 2018; Wang et al., 2019), and IT knowledge (Pratono, 2021), among others, which all demonstrate the enmeshing of dynamic capabilities and intellectual capital.
A firm must have a purposeful common vision and interactions among a group of people. Technologies, processes, organizational structure, routines, values, and norms may affect the way these interactions occur (Bojesson & Fundin, 2021). In other words, the way teams and groups are organized to create structures to handle or develop technologies affects the actions and interactions among actors in organizational contexts.
Focusing on the interactions between these constructs may provide a better comprehension of how the intertwining relationship between dynamic capabilities and intellectual capital impacts performance (Barney & Felin, 2013; Bojesson & Fundin, 2021). Additionally, in the literature, digital contexts are associated with the use of digital infrastructures aligned with DIS perspectives to offer communication, collaboration, and/or computing capabilities (Izzo et al., 2021; Nambisan, 2017). In other words, there is a multi-faceted perspective on digital contexts and nowadays there is a general consensus that DIS are essential to a successful organizational process, acting as a bridge between inside and outside organizational knowledge through the positive effect of intellectual capital focused on the ecosystems in which firms operate (Izzo et al., 2021). This outlook sustains the digital field according to the DID perspective.
Concerning the knowledge capital microfoundations, Dixon, Meyer, and Day, (2014) pointed out that the dissemination, acquisition, and internalization of knowledge properly support the reconfiguration, divestment, and integration of resources to generate dynamic adaption capabilities. These microfoundations of knowledge capital (Kianto, Ritala, Vanhala, & Hussinki, 2020; Simeone, Secundo, & Schiuma, 2017), which are also a multidimensional phenomenon (Pigola et al., 2021), are combined according to contextualities to redefine responsibilities, dedicated resources, cooperation, and lessons learned during the organizational evolution (Bojesson & Fundin, 2021). Teece (2012) highlighted that lessons learned are embedded in real-time knowledge creation to foster an organization’s dynamic capabilities.
As knowledge is subjective and relational in its processes, in practice, it only emerges in the face of a relevant situation (Bratianu, Vătămănescu, Anagnoste, & Dominici, 2021; Nonaka et al., 2008). Aligning with Bratianu et al. (2021); Simeone et al. (2017) pointed out that knowledge is liable to be involved in transformation, reconfiguration, combination, and interpretation to adapt technologies, relationships, and organizational structures (processes, values, and culture) to deal with challenges in conditions of digital uncertainty, this is an additional perspective that supports the DID perspective. Therefore, DID is transversal in multidimensional scenarios.
Bojesson and Fundin (2021) suggest that great importance lies in creating a fit between the dynamic capability of a firm and its context to succeed with the organizational reconfiguration of individuals, technologies, interactions, processes, and structure, as defined in the literature as dimensions of intellectual capital (Bontis et al., 2015; Kianto, Ritala, Spender, & Vanhala, 2014; Sardo et al., 2018; Wang et al., 2019). Following Izzo et al. (2021), it is possible to connect digital transformation and intellectual capital as dynamic capabilities. This framework has become one of the most important in the literature to explain how firms react to digital challenges to perform well and keep their competitive advantage. This outlook also sustains the DID perspective. Table 1 briefly describes the DID dimensions.
Table 1. Digital intellectual dynamics (DID) dimensions.
| DID | Description |
| Digital Human Dynamics | Corresponding to the existence of valuable, rare, inimitable, and non-substitutable technological capabilities and knowledge possessed by individuals to provide a competitive advantage to firms. |
| Digital Social Dynamics | Corresponding to unique relational capabilities that provide firms with a differentiated technological level of knowledge and capabilities towards innovativeness through partnerships, mergers, acquisitions, and/or alliances. |
| Digital Structural Dynamics | Corresponding to the central base of process reconfiguration for DIS development patterns or the knowledge, norms, values, and culture that streamline digitalization. |
Source: Adapted from Pigola and Da Costa (2021).
2.2. Digital Intellectual Dynamics Dimensions and Performance
In the 21st century, the rising intangible economy is characterized by an emphasis on intellectual capital (Svarc, Lažnjak, & Dabić, 2020), and businesses’ digitalization recognizes the reconfiguration of intangible assets (resources) as a prominent source of income (Izzo et al., 2021; Mayer, 2018). At the level of firm analysis, the literature valorizes dynamic capabilities through DIS (Majhi et al., 2021; Mikalef & Pateli, 2017; Wamba et al., 2017), because it makes firms more agile in acquiring information and expertise for better decision-making (Behl et al., 2019), allowing businesses to seize the opportunity to reconfigure resources and enhance performance, especially because in digital contexts rapid change creates turbulent business environments (Mikalef & Pateli, 2017). Additionally, it enhances social capital by enriching diversity in informal and formal networks, fostering partnerships that integrate knowledge and ideas (Engelbrecht, Gerlach, Benlian, & Buxmann, 2019; Majhi et al., 2021).
Therefore, the embeddedness of DIS in DID positively affects knowledge management practices through the development of transactive memory systems that affect cognitive labor in problem-solving as well as team members’ performance and thus, consequently, firm performance (Choi & Yoo, 2010). Knowledge is a heterogeneous structure of rational and emotional capabilities and a complex phenomenon that must be explored systematically over time (Bratianu et al., 2021; Tsai & Hsu, 2018). Knowledge heterogeneity captures the state of capabilities gathered from information and data acquisition that influence firm performance through their dynamics (Bratianu et al., 2021; Lanza, Pellegrino, & Simone, 2008; Yang & Wang, 2017), and as a dynamic component of intellectual capital it has a positive impact on financial performance (Pigola et al., 2021) .
At the level of empirical results, Majhi et al. (2021) and Kim, Shin, Kim, and Lee (2011) showed that the value of DIS forms the intellectual core of information technologies. García-Fernández et al. (2020) showed that organizational performance enhancement comes from supporting DIS and thus making improvements to distinctive technological capabilities and skills by exerting a positive influence on the process of dynamic absorptive capacity. Behl et al. (2019) and Moorthi et al. (2021) mentioned that DIS helps to identify purchase patterns, thereby improving customer relationships, enhancing financial performance, and achieving better stock management.
At the level of the market, organizations keen on investing in technological assets to support knowledge exchange among actors in digital contexts contribute not only to better performance but also to dynamic capabilities since they encourage knowledge transformation and exploitation (Choi & Yoo, 2010; García-Fernández et al., 2020; Rico, Sánchez-Manzanares, Gil, & Gibson, 2008). Similarly, outcomes of knowledge processes contribute to the configuration of trustworthy and reliable DIS products, services, and processes that may result in better performance. Previous research has highlighted that knowledge capital and DIS provide an innovative way to achieve better organizational performance (Delgado-Verde, Martín-de Castro, & Amores-Salvadó, 2016; García-Fernández et al., 2020; García-Morales, Bolívar-Ramos, & Martín-Rojas, 2014; Izzo et al., 2021; Martín-Rojas, Fernández-Pérez, & García-Sánchez, 2017). Hence, DID combines different perspectives (DIS, dynamic capabilities, and intellectual capital) into one that directly impacts many aspects of a firm’s performance.
To develop new ways of developing technological assets and dynamic technological capabilities into ongoing elements that enhance intellectual capital dimensions and innovation throughout a firm, in turn leading to excellent performance, we propose the following:
H1. Digital Human Dynamics are positively related to firms’ performance.
H2. Digital Social Dynamics are positively related to firms’ performance.
H3. Digital Structure Dynamics are positively related to firms’ performance.
2.3. Digital Intellectual Dynamics and E-Commerce Sector
Due to the complex nature of digital e-commerce markets, there is a demand for dynamic capabilities that converge in intellectual capital dimensions, becoming irreplaceable assets that support firms in acquiring, renewing, and reconfiguring resources to handle their own development puzzles and knowledge ecosystems to increase their competitive advantage (Pigola & Da Costa, 2021). In this context, the trade side of e-commerce includes DID and development to support firms’ financial business, deliveries, and orders to sell goods and services, including after-sales, services that enhance the internal domestic competitiveness (Dos Santos et al., 2017; Dumanska et al., 2021; Treese & Stewart, 2003).
E-commerce is continually growing (Goldberg, Johnson, & Shriver, 2019; Moorthi et al., 2021) and its expansion in Brazil is notable, which requires firms to implement up-to-date strategies and approaches to operate in novel ways and so reach their performance goals (Dos Santos et al., 2017). Thus, DID has become an irreplaceable asset in this trajectory. E-commerce requires a higher degree of adaptability to changes, as well as optimizing and building a robust supply chain in real-time to gain an advantage through networks of business partners’ skills (Dos Santos et al., 2017; Lefebvre & Lefebvre, 2002; Moorthi et al., 2021). Additionally, it has caused a revolution in the way business is done, demanding a learning and adaptation period from stakeholders. In general, there are many obstacles and challenges to overcome in the still-developing e-commerce sector, particularly in Brazil (Dos Santos et al., 2017; Lefebvre & Lefebvre, 2002).
This perspective reinforces the relevance of having individuals, processes, interactions, and structure (Bojesson & Fundin, 2021; Felin et al., 2012) as the microfoundations of success in this sector. Through awareness of DIS (Pratono, 2021), functional supply chains and logistics can contribute to excellent customer relationships in all stages of the sales cycle in a digital environment (Dos Santos et al., 2017; Trotti, Burgos, Júnior, Pavão, & Pavão, 2017). Dynamic capabilities are mandatory for the e-commerce sector. In this vein, DID comprises the digital organizational structure, routines, processes, norms, and values that might affect whether these business interactions occur successfully or not (Bojesson & Fundin, 2021). In addition to overcoming challenges like security in purchases and payments, easy navigation layout to offer greater interactivity, and improvements that impact the shopping experience, the evolution of e-commerce runs on new technologies. According to Gefen (2002), good service in e-commerce firms takes the form of tangibility, which is a combination of response capacity, trustworthiness, safety, and empathy, and these attributes may be developed through a DID dimensions perspective. Response readiness is built upon higher-level concepts, such as processes and systems, that can meet problem-resolution expectations; trustworthiness is built upon strong social capital among stakeholders to develop sustainable operations to meet market demands; safety requires a higher technological knowledge capital to create and develop appropriate DIS to protect customer data; and business readiness is built upon a strong dynamic capability to sense business evolution and apply the lessons learned (Teece, 2007; Teece, 2012).
E-commerce is a reality (Dos Santos et al., 2017), and digital technologies are its foundation for achieving competitiveness and long-term successful performance (García-Fernández et al., 2020). The phenomena of unpredictable demands from customers and reactions from competitors require flexibility to transform firms' resources at all levels of human, social, structural, and knowledge capital (Buenechea-Elberdin et al., 2017; Du et al., 2021). This adaptive capacity is an important dynamic capability (Dixon et al., 2014), exclusively fostered by a strong sense of the market and a willingness to change (Teece, 2007; Teece, 2012). Therefore,
H4. Digital Intellectual Dynamics are positively related to firms’ performance.
On a methodological level, this study is primarily based on the psychometric and statistical literature on Exploratory Factor Analysis (EFA) (Ferrando & Lorenzo-Seva, 2018) for its instrument validation and Structure Equation Modeling (SEM) (Yuan, Chan, Marcoulides, & Bentler, 2016) , which are used to test the relationships proposed by the hypotheses and research question. In the search for a robust and suitable factor structure, the EFA method, which is widely and commonly used in psychological research (Damásio, 2012; Ferrando. & Lorenzo-Seva, 2018; Lorenzo-Seva & Ferrando, 2021) , is applied to clarify factor retention and factor rotation, explain variance importance, and calculate the replicability of the solution considering that a new instrument is used, ensuring that all decisions are based on clear theoretical and methodological criteria for multidimensional constructs. However, this is the first time the EFA method is used in this context in social science.
3.1. Sample and Data Collection
The population of the study comprises managers from an e-commerce business firm in Brazil. The variables involved are based on the literature and are developed to analyze a specific firm in a business sector; however, the required empirical data is not publicly available. Hence, to test the hypothesis a survey instrument was used to collect the data. The respondents include executive, senior, and middle managers because they have a deeper understanding of e-commerce digitalization and the processes involved in different areas.
The research instrument was first pretested with 28 different managers to detect inadequate wording or misunderstanding of the questions in the instrument. After that, the respondents were instructed to answer each question based on their experience in the 12 last months in workshops promoted internally for that purpose, as opposed to replying based purely on their personal views. The questionnaire was delivered via a digital platform, Survey Monkey, in September and October 2021, and the instructions stated that respondents could leave the survey at any time and that their responses would be completely anonymous and confidential. To validate the measurement process, for control purposes, the web survey recorded IP addresses, date/time survey started, date/time survey submitted, and a session ID for each survey. The description of the constructs and associated indicators are included in Appendix I. All the items used five-point Likert scales, with 1 as “strongly disagree” and 5 as “strongly agree”, and no cases of missing data were detected.
Twenty-two items were used to measure four dimensions, integrating the perspectives of human, social, and structural digital dynamics on the firm’s performance. In total, 82 surveys were returned, of which 77 had been appropriately completed, 93.9% of the total sample. Table 2 illustrates the distribution of the samples, indicating the variation in job position, experience, age, academic background, and gender.
Table 2. Sample distribution.
| Attribute | Total responses |
(%) |
| Recent Position | ||
| Executive | 1 |
1.30 |
| Senior Manager | 28 |
36.36 |
| Middle Manager | 46 |
59.74 |
| Specialist or Lead Technician | 2 |
2.60 |
| Education Background | ||
| Complete High School | 5 |
6.49 |
| Incomplete Bachelor’s degree | 11 |
14.29 |
| Complete Bachelor’s degree | 55 |
71.43 |
| Incomplete Master's and/or Doctoral degree | 1 |
1.30 |
| Complete Master's and/or Doctoral degree | 5 |
6.17 |
| Experience in current position | ||
| < 1 year | 19 |
24.68 |
| 1 to 3 years | 15 |
19.48 |
| 4 to 5 years | 14 |
18.18 |
| 6 to 10 years | 18 |
23.38 |
| > 11 years | 11 |
14.29 |
| Age | ||
| < 24 years old | 0 |
0.00 |
| 25 to 30 years old | 21 |
27.27 |
| 31 to 35 years old | 18 |
23.38 |
| 36 to 40 years old | 19 |
24.68 |
| > 41 years old | 19 |
24.68 |
| Gender | ||
| Female | 36 |
46.75 |
| Male | 41 |
53.25 |
3.2. Measures
The measurement items were formulated based on a thorough literature review and the research model was tested through a web survey. The theoretical model in Figure 1 includes the patterns of interaction between dynamic capabilities, intellectual capital, and the firm’s performance in the context of a Brazilian e-commerce firm.
Digital Intellectual Dynamics (DID) is measured by assessing the strengths and weaknesses of an e-commerce firm in terms of the individuals, processes, interactions, and structures (Bojesson & Fundin, 2021; Felin et al., 2012) for effectively managing performance at the different levels of innovation, productivity, and finance. DID is created to measure the changing, extending, or adapting of resources of the firm’s existing human, social, and structural elements to create deeper knowledge.
Figure 1. Theoretical model.
Each of the three DID dimensions, and their intertwining with dynamic capabilities, has been individually studied in the literature on intellectual capital. However, DID for managing all levels of performance is complex, structured, and multidimensional (Bontis et al., 2015; Buenechea-Elberdin et al., 2017; Du et al., 2021; Sardo et al., 2018; Wang et al., 2019), therefore it is defined as a second-order variable according to the multidimensional construct structure rules discussed in Wong, Law, and Huang (2008). It measures three first-order formative variables: Digital Human Dynamics, Digital Social Dynamics, and Digital Structure Dynamics. These DID first-order variables describe different facets of the construct and are therefore also formative rather than reflective constructs because there is no high degree of correlation among the subdimensions. Furthermore, the removal of any of the subdimensions would alter the conceptual meaning of DID.
Digital Human Dynamics assess the extent to which an e-commerce firm with specialized and dedicated human resources and senior management support can innovate and transform current services and/or products into new ones (Karimi & Walter, 2015) and see beyond the limits of current business practices, applying existing knowledge from one area of the firm to problems and opportunities that arise in another area through innovative practice (Jia, Chen, Mei, & Wu, 2018; Montreuil et al., 2020).
Digital Social Dynamics assess the extent to which an e-commerce firm uses collaboration to diagnose and solve problems and expand business performance capabilities (Du et al., 2021; Salvato & Vassolo, 2018). Furthermore, using DIS may improve communication and proximity among stakeholders (Majhi et al., 2021; Yang, Zhu, & Santoro, 2021). Alternatively, a firm can develop and/or outsource DIS to launch products and/or services to improve relationships with current and new consumers/customers (Pratono, 2021).
Digital Structure Dynamics assess the extent to which an e-commerce firm introduces a discussion agenda on the development of DIS to organize existing data to increase productivity (Bojesson & Fundin, 2021) and how processes are quickly created and understood, and regularly considered as opportunities to improve company performance (Montreuil et al., 2020; Wang & Ahmed, 2007; Yang, Nguyen, & Le, 2018), or whether the firm´s culture must be codified or materialized in digital data for greater engagement of professionals (Ghosh & Srivastava, 2021).
Firm Performance is measured by assessing the company's increase in annual revenue, increase in the number of customers or their satisfaction, or improvement of the financial results. By introducing a different set of features and performance attributes through DIS, e-commerce firms will be able to serve the needs of a new value network of businesses (Dos Santos et al., 2017; Dumanska et al., 2021; Moorthi et al., 2021).
Following Karimi and Walter (2015), a rigorous construct development and validation process, which included a pilot study, was followed to ensure construct validity and to ward off common method bias (Conway & Lance, 2010; Karimi & Walter, 2015).
3.3. Instrument Validation
In agreement with Damásio (2012) and Widaman (2007), we note that the use of exploratory factor analysis (EFA) is still far from ideal. However, those authors suggested that when EFA is reported in research it should be evaluated to a higher standard by the editorial committees of scientific journals. Thus, when conducting EFA, researchers should present in detail the methods they use, justifying their choices. Such considerations can improve the use of EFA. It is also important to point out that it was not possible to contemplate all aspects related to EFA, nor is it possible to discuss in depth all the topics associated with it. It is expected that the information presented here can help to justify the EFA method, considering that the content presented here furthers the purpose of instrument validation, and the decisions made are based on the analysis of theoretical and methodological elements.
The reliability and one-dimensionality of the data set are assessed by different procedures. In principle, following Ferrando and Lorenzo-Seva (2018), most items are inherently complex in a factorial analysis, and this unrestricted method is a flexible approach for calibrating and scoring them. This is not an isolated opinion; recently there has been growing discontent among researchers and practitioners regarding the strong restrictions of strict confirmatory solutions, therefore, more flexible methods have been on the rise (Ferrando & Lorenzo-Seva, 2018; Marsh, Morin, Parker, & Kaur, 2014).
According to Ferrando and Lorenzo-Seva (2018), an exploratory (unrestricted) factor analysis (EFA) is a particular type of structural equation model (SEM) with latent variables. Using available procedures intended for SEMs, the degree of goodness of the model-data fit of any EFA solution can be assessed in a quantitative study (Ferrando & Lorenzo-Seva, 2017; Yuan et al., 2016). An acceptable fit is a basic requirement for judging an EFA solution as appropriate.
Therefore, an EFA is carried out to assess the new factor structure of the developed DID scale. The analysis was conducted using Factor 10 software (Ferrando & Lorenzo-Seva, 2017), a popular free program, through polychoric matrix adequacy using Bartlett's statistic, together with the Robust Diagonally Weight Least Squares (RDWLS) extraction method (Asparouhov & Muthen, 2010).
The decision on the number of factors to be retained is made using Parallel Analysis (PA) through random permutation of the observed data, which is an often-recommended approach for the dimensionality assessment of a variable set (Timmerman & Lorenzo-Seva, 2011) in robust Promin rotation (Lorenzo-Seva, 1999; Lorenzo-Seva & Ferrando, 2021). A significance test is performed using a bootstrapping procedure with 500 subsamples.
The closeness to one-dimensionality assessment analysis determines a value of Unico (Unidimensional Congruence) larger than .95 and a value of ECV (Explained Common Variance) larger than .85, suggesting that the data can also be treated as unidimensional (Ferrando & Lorenzo-Seva, 2018; Green, Bock, Humphreys, Linn, & Reckase, 1984; Rodriguez, Reise, & Haviland, 2016; Stucky, Thissen, & Orlando Edelen, 2013). Furthermore, a value of MIREAL (Mean of Item Residual Absolute Loadings) lower than .300 suggests that the data can be treated as essentially unidimensional (Ferrando & Lorenzo-Seva, 2018; Grice, 2001).
Goodness of fit is assessed using the conventional approach and the recent proposal by Yuan et al. (2016) based on equivalence testing. The RMSEA, CFI, and TLI measures are of the second order (mean and variance) and corrected chi-square statistic proposed by Asparouhov and Muthen (2010). The adequacy of the model was evaluated using the fit indices RMSEA (Root Mean Square Error of Approximation), with a target value of less than 0.08, CFI (Comparative Fit Index), and GFI (Goodness of Fit Index), with target values greater than 0.90 or 0.95, respectively.
Factor stability was assessed using the H index (Hancock & Mueller, 2000, 2001). The H index evaluates how well a set of items represents a common factor. It is bounded between 0 and 1 and approaches unity as the magnitude of the factor loadings and/or the number of items increases. Higher H values (=>0.80) suggest a well-defined and stable latent variable, whereas low H values suggest a poorly defined latent variable, which is likely to change across studies. H-Latent assesses how well the factor can be identified by the continuous latent response variables that underlie the observed item scores, whereas H-Observed assesses how well it can be identified from the observed item scores (Ferrando. & Lorenzo-Seva, 2018).
In the end, the quality and effectiveness of Factor Score Estimates (Ferrando & Lorenzo-Seva, 2018) are analyzed through a composite of reliability factors, sensitivity ratio (SR), which is interpreted as the number of different factor levels than can be differentiated based on the factor score estimates, and expected percentage of true differences (EPTD), which is the estimated percentage of differences between the observed factor score estimates that are in the same direction as the corresponding true differences. If factor scores are to be used for individual assessment, factor determinacy index (FDI) values above 0.90, marginal reliabilities above .80, a sensitivity ratio (SR) above 2, and EPTDs above 90% are recommended.
3.4. Hypothesis Validation
The maximum likelihood method estimates the methodological model using SEM, in AMOS SPSS version 24, to explain the relationships among the observed variables and to further elaborate on their parameter estimate values (Yuan et al., 2016). A significance test of the variable’s interactions is performed using a bootstrapping procedure with 1000 subsamples. Many fit indexes endorse SEM models, but most of them are only descriptive, not allowing the correctness of the model to be claimed, nor allowing the size of misspecification to be controlled. Therefore, following Yuan et al. (2016), to give SEM the necessary properties to be a scientific methodology for equivalence testing, RMSEA and CFI are selected to measure the goodness of fit. Even though cutoff values for CFI for excellent models include values above 0.90, and for RMSEA 0.01, 0.05, 0.08, and 0.10. are widely accepted as cutoff values to distinguish between excellent, close, fair, mediocre, or poor fit, nonetheless, according to Yuan et al. (2016), these are simply nominal descriptions, and experienced researchers should determine their own tolerable size of model misspecification.
Testing the measurement model, Barlett's statistic [781.4 (df = 231; p = 0.000010)] shows the items’ correlation matrix and its adequacy. Parallel analysis suggests that three factors are the most representative. Figure 2 presents the advised number of dimensions (three) based on real data mean percentage of variance versus 95 percentiles of a random percentage of variance.
The overall assessment of one-dimensionality results presents a Unico (Unidimensional Congruence) of .853, an ECV (Explained Common Variance) of .746, and a MIREAL (Mean of Item Residual Absolute Loadings) of .215, suggesting that the data are multidimensional. Equivalence-testing results for linear factorial analysis also suggest that the goodness-of-fit statistics present adequate indices (x2 = 813.222; gl = 168; p = 0.936; RMSEA = .037; CFI = 0.971). Overall, the goodness-of-fit model based on the conventional approach is considered acceptable. The factor structure replicability measure (H-index) suggests that all factors could be replicated in future studies, see Table 3.
The items presented adequate factor loadings of their respective factors (see Appendix I for individual factor loadings). A pattern of cross loads was not found for any of the model items (i.e., items with factor loadings above 0.30 in more than one factor). The correlation factor matrix and factor loadings can be found in Appendix II. The quality and effectiveness of the factor score estimates are shown in Table 4 and demonstrate a good quality factor structure.
Figure 2. Parallel analysis based on minimum rank factor analysis.
Note: The number of factors to be removed is four, as real data has a higher percentage of explained variance than random data.
Table 3. Construct replicability: Generalized H (G-H) index.
Factor |
H-Latent |
Bootstrapping 95 % CI |
H-Observed |
Bootstrapping 95 % CI |
F1 |
0.788 |
(-5.037 - 17.264) |
0.711 |
(0.430 - 1460) |
F2 |
0.870 |
(-22.273 - 1.357) |
0.740 |
(0.540 - 0.842) |
F3 |
0.786 |
( -0.764 - 80.264) |
0.540 |
(0.410 - 0.590) |
Note: Indices reported are calculated in bootstrapping of 500 samples in 95% of confidential interval (CI).
Table 4. Quality and effectiveness of factor score estimates.
| Quality Index | F1 |
F2 |
F3 |
| Factor Determinacy Index (FDI) | 0.888 |
0.933 |
0.886 |
| ORION marginal Reliability | 0.788 |
0.870 |
0.786 |
| Sensitivity ratio (SR) | 1.929 |
2.586 |
1.915 |
| Expected Percentage of True Differences (EPTD) | 88.3 |
91.2 |
88.2 |
| Composite Reliability (CR) | 0.774 |
0.838 |
0.700 |
| Standardized Cronbach's alpha | 0.838 |
||
Note: ORION = Overall Reliability of fully informative prior oblique N-EAP Scores.
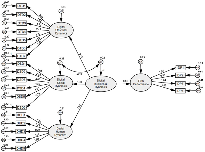
Figure 3. Paths diagram of first-order variables.
Testing the structure model on the first-order variables reveals a regression model corresponding to H1, H2, and H3, using the results on the entire dataset in a reasonably acceptable fit statistic: χ2 = 324,381, gl = 210, p = 0.000, RMSEA = 0.085, and CFI = 0.620, see Figure 3. The regression weights as well as the bootstrapping of 1000 resamples among the three dimensions are positive, as shown in Table 5. The path coefficients relating to Digital Human Dynamics and Digital Social Dynamics are significant at p < 0.001. Hence, these findings support hypotheses H1 and H2, although H3 (digital structure dynamics) revealed itself in a positive but not significant coefficient path (p > 0.10). Therefore, H3 is only partially supported.
Table 5. Regression weights of first-order variables.
| Path Coefficient | Estimate |
S.E. |
C.R. |
p |
| Firm Performance <--- Digital_Structural_Dynamics | 0.188 |
0.225 |
0.835 |
0.404 |
| Firm Performance <--- Digital_Social_Dynamics | 1.275 |
0.275 |
4.631 |
*** |
| Firm Performance <--- Digital_Human_Dynamics | 0.900 |
0.221 |
4.082 |
*** |
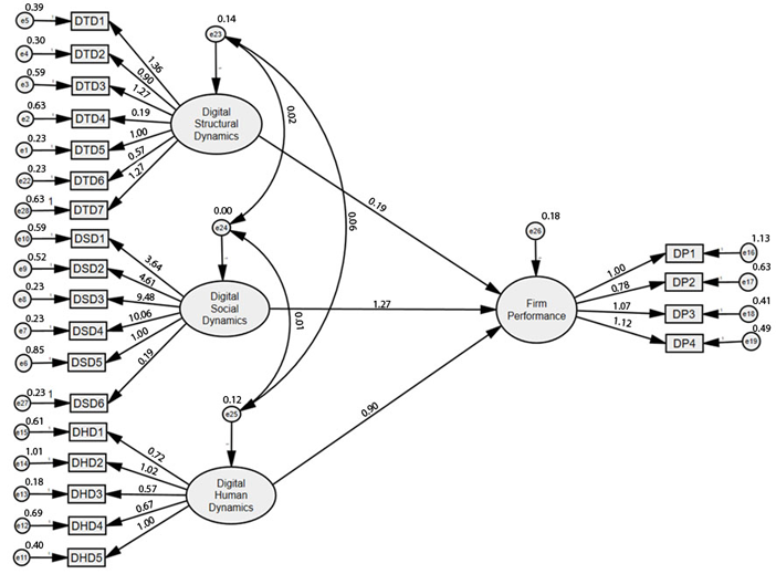
Testing the structure model on the second-order variable resulted in the model presented in Figure 4, representing the relationships hypothesized in H4, which was also tested using the entire dataset. The fit statistics indicate a reasonably acceptable fit: χ2 = 317,035; gl = 212; p = 0.000; RMSEA = 0.081; CFI = 0.651. The regression weights as well as the bootstrapping of 1000 resamples among the DID dimensions are positive, as shown in Table 6. Digital Intellectual Dynamics, as a second-order variable, is positive and significantly affects firm performance. This finding supports hypothesis H4.
Figure 4. Paths diagram of the second-order variable.
Table 6. Regression weights of the second-order variable.
| Path Coefficient | Estimate |
S.E. |
C.R. |
p |
| Digital_Structural_Dynamics <--- DID | 0.776 |
0.101 |
7.652 |
*** |
| Digital_Social_Dynamics <--- DID | 1.305 |
0.219 |
5.967 |
*** |
| Digital_Human_Dynamics <--- DID | 1.033 |
0.145 |
7.113 |
*** |
| Firm Performance <--- DID | 0.812 |
0.176 |
4.624 |
*** |
Note: *** indicates p < 0.001.
These results reveal that Digital Human Dynamics and Digital Social Dynamics, the first-order variables, are significant dimensions of firm performance, and Digital Intellectual Dynamics, as a second-order variable, also has significant effects, confirming H1, H2, and H4. H3 relates to Digital Structure Dynamics, as a first-order variable, and is only partially confirmed, as it has a positive effect on firm performance but not significantly so.
In this study, the measurement scale proposes a three-level structure of DID, wherein dynamic technological capabilities, DIS, and intellectual capital are modeled as critical factors of the firm’s performance. Furthermore, it hypothesizes that four higher-order variables are positively associated with performance. Although the first-order variable digital structural dynamics is demonstrated to have a positive effect on outcome dimensions, this is not significant. The data analysis provides support for the salient aspects of all hypotheses, mainly demonstrating that the Brazilian e-commerce sector has a tremendous potential to be researched; this study provides an important starting point for further investigations. The measurement scale adheres to a rigorous procedure to ensure its psychometric properties. Applying new indexes for EFA to make sure the instrument is replicable, the process results in three dimensions of DID, a combination of dynamic capabilities, DIS, and intellectual capital theories, that reveal the interconnection between these constructs in digital contexts. Just as the mandatory presence of multiple technological resources and capabilities prevails in digital contexts (Huang & Huang, 2020; Wang et al., 2019), other dimensions emerge in roles relevant role to firms’ performance, such as specialized individuals, processes, interactions, and a well-designed organizational structure (Bojesson & Fundin, 2021; Felin et al., 2012), in response to the dynamism of markets highly dependent on digitalization, like the e-commerce sector.
The three represented dimensions of DID are the result of an original instrument developed using a pilot study with a relatively small sample; however, many other instruments in the literature were analyzed before we decided to create a new one. None of the existent instruments combined the three elements considered relevant for this research: (a) the existence of a DIS perspective that is applied to all intellectual capital dimensions; (b) the combination of dynamic capabilities, intellectual capital, and DIS within a single instrument; and (c) the adaptability of the instrument to apply to the context of the e-commerce sector while combining the three analyzed perspectives. Our DID dimensions broadly comply with the multidimensional phenomena of dynamic capabilities, intellectual capital, and DIS (Bontis et al., 2015; Buenechea-Elberdin et al., 2017; Du et al., 2021; Sardo et al., 2018; Wang et al., 2019). Observing the results of the tested hypotheses, some points must be highlighted. First, the paths that lead firms to a better performance in the Brazilian e-commerce sector are associated with specialized professionals as the source of dynamic technological capabilities to transform current services and/or products into new ones, and who also apply existing technological knowledge from one area to problems and opportunities that arise in another area. It has been proven that digital human dynamics (H1) is a source of technological capability dynamization leading to better performance, which corroborates with Yang and Gan (2020), who mention the significance of human resource flexibility in influencing the effect of dynamic capability on improved competitive advantage and performance. Second, the significant correlation between Digital Human Dynamics and Digital Social Dynamics [(0.428 at p < 0.001); See Appendix II], as well as the insignificant path between digital social dynamics and firm performance (H2), are indicative that DIS improve communication and proximity between employees, consumers, partners, and suppliers and that digital relationships create interactions between professionals that manifest as new skills, capabilities, and explicit knowledge in teams. It also means that digital social dynamics have a positive impact on the creation of dynamic capabilities for a productive working process. This result is in line with Ghosh and Srivastava (2021) and Salvato and Vassolo (2018) who confirm that social interactions that create new knowledge are determined by openness, teamwork, transparency, inclusiveness, and the open sharing of information (Leonard-Barton, 1992; Salvato & Vassolo, 2018; Starbuck, 1992). Third, the path coefficient weight of Digital Structure Dynamics’s (H3) influence on firm performance is lower and less significant than those of the other dynamics, even though the association is positive. This means that constantly working to organize digital data that contains comprehensive information or having a discussion agenda on the development of DIS to organize existing information or offer new services or products may be not a source of performance dynamization. Some researchers advocate the viewpoint that systems adoption, policies, and processes aim to improve performance (Montreuil et al., 2020; Wang & Ahmed, 2007; Yang et al., 2018). Others suggest that innovation performance refers to the introduction of new administrative systems, organizational schemes, and structures (Mardani, Nikoosokhan, Moradi, & Doustar, 2018; Song, 2015). However, other researchers (Day, 1994; Eisenhardt & Martin, 2000; Ghosh & Srivastava, 2021) mention that capabilities are not only embodied in organizational routines and processes; therefore, any change in the existing configuration of capabilities or resources for better performance will not be primarily or directly revealed at the process level. Finally, the performance-value-creating roles of all dimensions previously presented are confirmed in this study, and the confluence of these three dynamics (human, social, and structural) associated with digital contexts shows the positive effect of DID (H4) on firm performance. These results answer the research question that DID factors have a positive effect on a Brazilian e-commerce firm’s performance, corroborating recent research that also confirms the dexterous intertwining of DIS, intellectual capital, and dynamic capabilities and its positive influence on firm performance, such as that of Montreuil et al. (2020), who suggested that organizational capabilities for innovation performance should be defined as the intertwining of human, procedural, and environmental aspects. Wang et al. (2019) showed that intellectual capital efficiency and its sub-dimensions (human capital, social capital, and employed capital) have significantly positive impacts on dynamic technological capabilities; Popa, Soto-Acosta, and Palacios-Marqués (2021) mentioned that tangible (IT infrastructure) and intangible (IT knowledge) resources are positively associated with innovation performance. Yet, Izzo et al. (2021) highlighted that human and organizational capital are likely to be positively affected by digital transformation. And the impact of digital transformation on intellectual capital depends on the institutional characteristics of each firm in terms of empowerment through dialogue, empowerment through learning, and increased reliability of data. García-Sánchez et al. (2018) argued that technologies, technological skills, and specific technological competencies enhance organizational performance improvements; and García-Fernández et al. (2020) also indicated that the promotion and consolidation of technological capabilities impact organizational performance.
This study extends the perspectives of intellectual capital and dynamic capabilities through DIS to reveal them as a source of performance dynamization in a Brazilian e-commerce firm. While the dimensions of DID are similar to intellectual capital, a theory-based argument enriches the construct in a digital perspective, combining it with dynamic technological capabilities, in which this second higher-order dimension represents the ability, willingness, and conditions of firms to improve their capacity to increase their annual revenue, number and satisfaction of customers, and financial results. Also, the study has introduced a different set of features and performance attributes through DIS that serve the needs of a new value network of businesses. The model provides a clear explanation of how DID supplies the core principles for firms to gain advantages in digital contexts and thereby modify existing resources to make the best of DIS. On the other hand, it attempts to uncover new ways of integrating different constructs to advance the literature. Thus, it unifies two theoretical streams that pursue the same functional outcomes through different approaches. The perspective that DID is a source of performance dynamization at different levels opens opportunities for further investigation. For example, the e-commerce sector in Brazil operates within a volatile economy that enhances the level of exigence for dynamic capabilities and intellectual capital to overcome digital challenges; thus, a coordinated response to market demands would be more effective if complemented by a sharp vision of DID. The influence of DID as a second higher-order factor has important implications for both streams of research – intellectual capital and dynamic capabilities – because ignoring DID in studies that focus on activating higher performance through a combination of various elements would be to miss out on crucial predictive variables for the measurement of firms that are highly dependent on digitalization. However, the findings imply that any theoretical claims about the nature of DID may be expanded, contributing to firms’ productivity, innovativeness, competitive advantage, and value creation. Yet, the findings also show that even though the constructs are grounded in their traditional domains, DID influences a firm's ability to perform better. For practitioners, the findings bear important implications. First, DID is based on the microfoundations of dynamic capabilities and intellectual capital and, with its higher-order dimensions, may be applied to firms affected by digitalization or sectors highly dependent on DIS. The interdependence among the dimensions of DID indicates that to build and increase the competitiveness of firms, and accordingly their performance, it is necessary to combine and enhance human, social, structural, and knowledge aspects. Secondly, as a critical variable, DID can be understood as a means of leveraging digital social interaction, DIS usage, and capability dynamism to strengthen data accuracy about stakeholders to enable better decision-making and, as a consequence, higher performance. Strengthening technological capabilities for better DIS usage in digital communication necessitates collaboration systems that encourage social interaction for information sharing at formal as well as informal levels and decentralized and faster decision-making that encourages a less hierarchical organization. A focus on improving performance requires flatter organizational structures that are simple and flexible in their processes, norms, culture, and policies, an emphasis on action and outcomes, a long-term orientation, resilience in the face of failure and risks, and encouragement of experimentation. Hence, dynamic technological capabilities for handling DIS would afford greater maneuverability for firm-specific intellectual capital needs. Finally, practitioners should realize that DID assumes a firm's unique and exclusive characteristics are its competitive advantage in the market, a reflection of the degree to which its capabilities to reconfigure and manage its resources properly are embedded. And the performance of a value-creating role in digital contexts in this study is presumed by the ability to create value creation by combining the various DID dimensions.
This study follows an ex-ante facto design, and the relationships between the variables are inferred based on the covariance of SEM results. Because DID, as an independent latent variable, may only evolve from specific interventions, a cross-sectional design allows us to access data without much inconvenience. Although the causality cannot be confirmed, the directionality of the variables can be inferred based on the cited literature and through the arguments presented in confirming the hypotheses. Although the possibility of an interplay between DID dimensions and firm performance cannot be ruled out, it does not take away from the significance of the findings; nonetheless, replication in different regions or sectors is required for confirmation. The sample used in this study was small, although it contained sufficient heterogeneity, there was no control over the composition of the respondent pool, and their non-representativeness is likely to have introduced a sampling error, which was not controlled.
This study promotes a broader view of dynamic capabilities, intellectual capital, and the phenomenon of DIS to dynamize firm performance in a Brazilian e-commerce firm by adopting the well-accepted premise that these constructs lie at the heart of a firm’s strategic digital management. Borrowing intellectual capital dimensions from the literature, it expands the concept of dynamic capabilities to the digital sphere to investigate how they dexterously intertwine to improve firm performance. More importantly, it has investigated these relations through an inedited instrument that has been validated by new indexes of quality and effectiveness through factor score estimates and constructs of replicability presented in the psychometric literature. As they have been applied in a new context and region, this is a modest attempt to foster new perspectives to advance the knowledge in this field.
Funding: This research is supported by CAPES - Coordination of Personnel Improvement for Higher Education, Brazil (Grant number: 001). |
Competing Interests: The authors declare that they have no competing interests. |
Authors’ Contributions: Both authors contributed equally to the conception and design of the study. |
Asparouhov, T., & Muthen, B. (2010). Simple second order chi-square correction. Retrieved from: https://www.statmodel.com/download/WLSMV_new_chi21.pdf .
Barney, J., & Felin, T. (2013). What are microfoundations? Academy of Management Perspectives, 27(2), 138-155.
Behl, A., Dutta, P., Lessmann, S., Dwivedi, Y. K., & Kar, S. (2019). A conceptual framework for the adoption of big data analytics by e-commerce startups: A case-based approach. Information Systems and E-Business Management, 17(2), 285-318.Available at: https://doi.org/10.1007/s10257-019-00452-5.
Bharadwaj, A., El Sawy, O. A., Pavlou, P. A., & Venkatraman, N. v. (2013). Digital business strategy: Toward a next generation of insights. MIS Auarterly, 37(2), 471-482.Available at: https://doi.org/10.25300/misq/2013/37:2.3.
Bojesson, C., & Fundin, A. (2021). Exploring microfoundations of dynamic capabilities–challenges, barriers and enablers of organizational change. Journal of Organizational Change Management, 34(1), 206–222.
Bontis, N., Janošević, S., & Dženopoljac, V. (2015). Intellectual capital in Serbia’s hotel industry. International Journal of Contemporary Hospitality Management, 27(6), 1365–1384.Available at: https://doi.org/10.1108/ijchm-12-2013-0541.
Bratianu, C., Vătămănescu, E. M., Anagnoste, S., & Dominici, G. (2021). Untangling knowledge fields and knowledge dynamics within the decision-making process. Management Decision, 59(2), 306–323.
Buenechea-Elberdin, M., Sáenz, J., & Kianto, A. (2017). Exploring the role of human capital, renewal capital and entrepreneurial capital in innovation performance in high-tech and low-tech firms. Knowledge Management Research & Practice, 15(3), 369-379.Available at: https://doi.org/10.1057/s41275-017-0069-3.
Choi, L., & Yoo. (2010). The impact of information technology and transactive memory systems on knowledge sharing, application, and team performance: A field study. MIS Quarterly, 34(4), 855-870.
Conway, J. M., & Lance, C. E. (2010). What reviewers should expect from authors regarding common method bias in organizational research. Journal of Business and Psychology, 25(3), 325-334.Available at: https://doi.org/10.1007/s10869-010-9181-6.
Damásio, B. F. (2012). Use of exploratory factor analysis in psychology. Interamerican Journal of Psychological Assessment, 11(2), 213–228.
Day, G. S. (1994). The of market-drive capabilities organizations. Journal of Marketing, 58(4), 37-52.
Delgado-Verde, M., Martín-de Castro, G., & Amores-Salvadó, J. (2016). Intellectual capital and radical innovation: Exploring the quadratic effects in technology-based manufacturing firms. Technovation, 54, 35–47.Available at: https://doi.org/10.1016/j.technovation.2016.02.002.
Dixon, S., Meyer, K., & Day, M. (2014). Building dynamic capabilities of adaptation and innovation: A study of micro-foundations in a transition economy. Long Range Planning, 47(4), 186-205.Available at: https://doi.org/10.1016/j.lrp.2013.08.011.
Dos Santos, V. F., Sabino, L. R., Morais, G. M., & Gonçalves, C. A. (2017). E-commerce: A short history follow-up on possible trends. International Journal of Business Administration, 8(7), 130-138.
Du, J., Lu, K., & Zhou, C. (2021). Relational embeddedness in home-based network and dynamic capabilities: Evidence from Chinese MNCs. Chinese Management Studies, 15(1), 222–242.Available at: https://doi.org/10.1108/cms-03-2020-0095.
Dumanska, I., Hrytsyna, L., Kharun, O., & Matviiets, O. (2021). E-commerce and m-commerce as global trends of international trade caused by the covid-19 pandemic. WSEAS Transactions on Environment and Development, 17, 386–397.Available at: https://doi.org/10.37394/232015.2021.17.38.
Eisenhardt, K. M., & Martin, J. A. (2000). Dynamic capabilities: What are they? Strategic Management Journal, 21(10-11), 1105-1121.
Engelbrecht, A., Gerlach, J. P., Benlian, A., & Buxmann, P. (2019). How employees gain meta-knowledge using enterprise social networks: A validation and extension of communication visibility theory. The Journal of Strategic Information Systems, 28(3), 292-309.Available at: https://doi.org/10.1016/j.jsis.2019.04.001.
Felin, T., Foss, N. J., Heimeriks, K. H., & Madsen, T. L. (2012). Microfoundations of routines and capabilities: Individuals, processes, and structure. Journal of Management Studies, 49(8), 1351-1374.Available at: https://doi.org/10.1111/j.1467-6486.2012.01052.x.
Ferrando, P. J., & Lorenzo-Seva, U. (2017). Program FACTOR at 10: Origins, development and future directions. Psicothema, 29(2), 236–240.
Ferrando, P. J., & Lorenzo-Seva, U. (2018). Assessing the quality and appropriateness of factor solutions and factor score estimates in exploratory item factor analysis. Educational and Psychological Measurement, 78(5), 762-780.
García-Fernández, J., Gálvez-Ruiz, P., Bohórquez, M. R., Grimaldi-Puyana, M., & Cepeda-Carrión, I. (2020). The relationship between technological capabilities and organizational impact: Direct and indirect routes for employed and self-employed personal fitness trainers. Sustainability, 12(24), 1-19.Available at: https://doi.org/10.3390/su122410383.
García-Morales, V. J., Bolívar-Ramos, M. T., & Martín-Rojas, R. (2014). Technological variables and absorptive capacity's influence on performance through corporate entrepreneurship. Journal of Business Research, 67(7), 1468-1477.Available at: https://doi.org/10.1016/j.jbusres.2013.07.019.
García-Sánchez, E., García-Morales, V. J., & Martín-Rojas, R. (2018). Influence of technological assets on organizational performance through absorptive capacity, organizational innovation and internal labour flexibility. Sustainability, 10(3), 1-25.Available at: https://doi.org/10.3390/su10030770.
Gefen, D. (2002). Customer loyalty in e-commerce. Journal of the Association for Information Systems, 3(1), 27–53.
Ghosh, S., & Srivastava, B. K. (2021). The functioning of dynamic capabilities: Explaining the role of organizational innovativeness and culture. European Journal of Innovation Management.Available at: https://doi.org/10.1108/ejim-06-2020-0241.
Goldberg, S., Johnson, G., & Shriver, S. (2019). Regulating privacy online: An economic evaluation of the GDPR. Available at SSRN 3421731.
Green, B. F., Bock, R. D., Humphreys, L. G., Linn, R. L., & Reckase, M. D. (1984). Technical guidelines for assessing computerized adaptive tests. Journal of Educational Measurement, 21(4), 347-360.Available at: https://doi.org/10.1111/j.1745-3984.1984.tb01039.x.
Grice, J. W. (2001). Computing and evaluating factor scores. Psychological Methods, 6(4), 430–450.Available at: https://doi.org/10.1037/1082-989x.6.4.430.
Hancock, G. R., & Mueller, R. O. (2000). Rethinking construct reliability within latent variable systems. In Cudeck, R., Jöreskog, K. G., Sörbom, D., & Du Toit, S. Structural equation modeling: Present and future: A Festschrift in honor of Karl Jöreskog (pp. 195–216). Illinois: Lincolnwood, IL.
Hancock, G. R., & Mueller, R. O. (2001). Rethinking construct reliability within latent variable systems. In Cudeck, R., Jöreskog, K. G., Sörbom, D., & Du Toit, S. Structural equation modeling: Present and future: A Festschrift in honor of Karl Jöreskog (pp. 195–216). Illinois: Lincolnwood, IL.
Heckmann, N., Steger, T., & Dowling, M. (2016). Organizational capacity for change, change experience, and change project performance. Journal of Business Research, 69(2), 777-784.Available at: https://doi.org/10.1016/j.jbusres.2015.07.012.
Huang, C.-C., & Huang, S.-M. (2020). External and internal capabilities and organizational performance: Does intellectual capital matter? Asia Pacific Management Review, 25(2), 111-120.Available at: https://doi.org/10.1016/j.apmrv.2019.12.001.
Izzo, M. F., Fasan, M., & Tiscini, R. (2021). The role of digital transformation in enabling continuous accounting and the effects on intellectual capital: The case of Oracle. Meditari Accountancy Research.
Jia, X., Chen, J., Mei, L., & Wu, Q. (2018). How leadership matters in organizational innovation: A perspective of openness. Management Decision, 56(1), 6–25.
Judge, W., & Douglas, T. (2009). Organizational change capacity: The systematic development of a scale. Journal of Organizational Change Management, 22(6), 635–649.Available at: https://doi.org/10.1108/09534810910997041.
Kaawaase, T. K., Bananuka, J., Kwizina, T. P., & Nabaweesi, J. (2019). Intellectual capital and performance of small and medium audit practices: The interactive effects of professionalism. Journal of Accounting in Emerging Economies, 10(2), 165–189.Available at: https://doi.org/10.1108/jaee-03-2018-0032.
Karimi, J., & Walter, Z. (2015). The role of dynamic capabilities in responding to digital disruption: A factor-based study of the newspaper industry. Journal of Management Information Systems, 32(1), 39-81.Available at: https://doi.org/10.1080/07421222.2015.1029380.
Kianto, A., Ritala, P., Spender, J.-C., & Vanhala, M. (2014). The interaction of intellectual capital assets and knowledge management practices in organizational value creation. Journal of Intellectual Capital, 15(3), 362–375.Available at: https://doi.org/10.1108/jic-05-2014-0059.
Kianto, A., Ritala, P., Vanhala, M., & Hussinki, H. (2020). Reflections on the criteria for the sound measurement of intellectual capital: A knowledge-based perspective. Critical Perspectives on Accounting, 70, 102046.Available at: https://doi.org/10.1016/j.cpa.2018.05.002.
Kim, G., Shin, B., Kim, K. K., & Lee, H. G. (2011). IT capabilities, process-oriented dynamic capabilities, and firm financial performance. Journal of the Association for Information Systems, 12(7), 487–517.Available at: https://doi.org/10.17705/1jais.00270.
Lanza, A., Pellegrino, A., & Simone, G. (2008). Heterogeneous effects of heterogeneity: Disentangling heterogeneity positive and negative effects on performance. International Journal of Organizational Analysis, 16(1/2), 18–41.Available at: https://doi.org/10.1108/19348830810915479.
Lefebvre, L. A., & Lefebvre, E. (2002). E-commerce and virtual enterprises: Issues and challenges for transition economies. Technovation, 22(5), 313-323.Available at: https://doi.org/10.1016/s0166-4972(01)00010-4.
Leonard-Barton, D. (1992). Core capabilities and core rigidities: A paradox in managing new product development. Strategic Management Journal, 13(S1), 111-125.Available at: https://doi.org/10.1002/smj.4250131009.
Lorenzo-Seva, U. (1999). Promin: A method for oblique factor rotation. Multivariate Behavioral Research, 34(3), 347-365.Available at: https://doi.org/10.1207/s15327906mbr3403_3.
Lorenzo-Seva, U., & Ferrando, P. J. (2021). Not positive definite correlation matrices in exploratory item factor analysis: Causes, consequences and a proposed solution. Structural Equation Modeling: A Multidisciplinary Journal, 28(1), 138-147.Available at: https://doi.org/10.1080/10705511.2020.1735393.
Majhi, S. G., Mukherjee, A., & Anand, A. (2021). Role of information technology in enabling managerial dynamic capabilities. VINE Journal of Information and Knowledge Management Systems.
Mardani, A., Nikoosokhan, S., Moradi, M., & Doustar, M. (2018). The relationship between knowledge management and innovation performance. The Journal of High Technology Management Research, 29(1), 12-26.
Marsh, H. W., Morin, A. J., Parker, P. D., & Kaur, G. (2014). Exploratory structural equation modeling: An integration of the best features of exploratory and confirmatory factor analysis. Annual Review of Clinical Psychology, 10, 85-110.
Martín-Rojas, R., Fernández-Pérez, V., & García-Sánchez, E. (2017). Encouraging organizational performance through the influence of technological distinctive competencies on components of corporate entrepreneurship. International Entrepreneurship and Management Journal, 13(2), 397-426.Available at: https://doi.org/10.1007/s11365-016-0406-7.
Matt, C., Hess, T., & Benlian, A. (2015). Digital transformation strategies. Business & Information Systems Engineering, 57(5), 339-343.
Mayer, J. (2018). Digitalization and industrialization: Friends or foes? UNCTAD Research Paper No. 25.
Mendhurwar, S., & Mishra, R. (2021). Integration of social and IoT technologies: Architectural framework for digital transformation and cyber security challenges. Enterprise Information Systems, 15(4), 565-584.Available at: https://doi.org/10.1080/17517575.2019.1600041.
Mikalef, P., & Pateli, A. (2017). Information technology-enabled dynamic capabilities and their indirect effect on competitive performance: Findings from PLS-SEM and fsQCA. Journal of Business Research, 70, 1-16.
Montreuil, V.-L., Lauzier, M., & Gagnon, S. (2020). A closer look at determinants of organizational capability to innovate (OCI): A dynamic capabilities perspective. European Journal of Innovation Management, 24(3), 820–847.Available at: https://doi.org/10.1108/ejim-05-2019-0127.
Moorthi, K., Dhiman, G., Arulprakash, P., Suresh, C., & Srihari, K. (2021). A survey on impact of data analytics techniques in E-commerce. Materials Today: Proceedings.
Nambisan, S. (2017). Digital entrepreneurship: Toward a digital technology perspective of entrepreneurship. Entrepreneurship Theory and Practice, 41(6), 1029-1055.Available at: https://doi.org/10.1111/etap.12254.
Nonaka, I., Toyama, R., Hirata, T., Bigelow, S. J., Hirose, A., & Kohlbacher, F. (2008). Managing flow. A process theory of the knowledge-based firm. London: Palgrave Macmillan UK.
Parker, G., Alstyne, M. V., & Jiang, X. (2017). Platform ecosystems: How developers invert the firm. Management Information Systems Quarterly, 41(1), 255-266.
Petkova, I. (2016). Between high-tech and high-fashion: How E-Commerce fashion organizations gain moral and pragmatic legitimacy in the fashion field. Poetics, 57, 55-69.Available at: https://doi.org/10.1016/j.poetic.2016.04.001.
Pigola, A., & Da Costa, P. R. (2021). Intellectual Dynamics: A future for dynamic capabilities and intellectual capital. International Journal of Development Research, 11(6), 48047–48055.
Pigola, A., De Santi, P. V., Da Costa, P. R., & Storopoli, J. (2021). Intellectual capital on performance: A meta-analysis study enhancing a new perspective of the components. Journal of Intellectual capital.
Popa, S., Soto-Acosta, P., & Palacios-Marqués, D. (2021). A discriminant analysis of high and low-innovative firms: the role of IT, human resources, innovation strategy, intellectual capital and environmental dynamism. Journal of Knowledge Management.
Pratono, A. H. (2021). Innovation strategy beyond the COVID-19 pandemic: The role of trust under disruptive technology. Foresight.
Rico, R., Sánchez-Manzanares, M., Gil, F., & Gibson, C. (2008). Team implicit coordination processes: A team knowledge–based approach. Academy of Management Review, 33(1), 163-184.Available at: https://doi.org/10.5465/amr.2008.27751276.
Rippa, P., & Secundo, G. (2019). Digital academic entrepreneurship: The potential of digital technologies on academic entrepreneurship. Technological Forecasting and Social Change, 146, 900-911.Available at: https://doi.org/10.1016/j.techfore.2018.07.013.
Rodriguez, A., Reise, S. P., & Haviland, M. G. (2016). Applying bifactor statistical indices in the evaluation of psychological measures. Journal of personality assessment, 98(3), 223-237.
Salvato, C., & Vassolo, R. (2018). The sources of dynamism in dynamic capabilities. Strategic Management Journal, 39(6), 1728-1752.Available at: https://doi.org/10.1002/smj.2703.
Sardo, F., Serrasqueiro, Z., & Alves, H. (2018). On the relationship between intellectual capital and financial performance: A panel data analysis on SME hotels. International Journal of Hospitality Management, 75, 67-74.Available at: https://doi.org/10.1016/j.ijhm.2018.03.001.
Selander, L., & Jarvenpaa, S. L. (2016). Digital action repertoires and transforming a social movement organization. MIS Quarterly, 40(2), 331-352.Available at: https://doi.org/10.25300/misq/2016/40.2.03.
Simeone, L., Secundo, G., & Schiuma, G. (2017). Knowledge translation mechanisms in open innovation: The role of design in R&D projects. Journal of Knowledge Management, 21(6), 1406–1429.
Song, Z.-H. (2015). Organizational learning, absorptive capacity, imitation and innovation: Empirical analyses of 115 firms across China. Chinese Management Studies, 9(1), 97–113.Available at: https://doi.org/10.1108/CMS-05-2014-0092.
Starbuck, W. H. (1992). Learning by knowledge-intensive firms. Journal of Management Studies, 29(6), 713-740.Available at: https://doi.org/10.1111/j.1467-6486.1992.tb00686.x.
Stucky, B. D., Thissen, D., & Orlando Edelen, M. (2013). Using logistic approximations of marginal trace lines to develop short assessments. Applied Psychological Measurement, 37(1), 41-57.Available at: https://doi.org/10.1177/0146621612462759.
Svarc, J., Lažnjak, J., & Dabić, M. (2020). The role of national intellectual capital in the digital transformation of EU countries. Another digital divide? Journal of Intellectual Capital, 22(4), 768–791.Available at: https://doi.org/10.1108/jic-02-2020-0024.
Teece, D. J. (2007). Explicating dynamic capabilities: The nature and microfoundations of (sustainable) enterprise performance. Strategic Management Journal, 28(13), 1319-1350.Available at: https://doi.org/10.1002/smj.640.
Teece, D. J. (2012). Dynamic capabilities: Routines versus entrepreneurial action. Journal of Management Studies, 49(8), 1395-1401.Available at: https://doi.org/10.1111/j.1467-6486.2012.01080.x.
Timmerman, M. E., & Lorenzo-Seva, U. (2011). Dimensionality assessment of ordered polytomous items with parallel analysis. Psychological Methods, 16(2), 209-220.Available at: https://doi.org/10.1037/a0023353.
Treese, G. W., & Stewart, L. C. (2003). Designing systems for internet commerce (2nd ed.). Boston: Addison-Wesley.
Trotti, F., Burgos, G., Júnior, G., Pavão, M. D. O. P. D., & Pavão, O. (2017). E-commerce: how to win customers and increase revenue in a virtual environment. IT-Innovation & Technology Magazine, 1(1), 1–20.
Tsai, F.-S., & Hsu, I.-C. (2018). The effects of social capital on knowledge heterogeneity. Management Decision, 57(8), 1237–1253.Available at: https://doi.org/10.1108/md-08-2019-020.
Wamba, S. F., Gunasekaran, A., Akter, S., Ren, S. J.-f., Dubey, R., & Childe, S. J. (2017). Big data analytics and firm performance: Effects of dynamic capabilities. Journal of Business Research, 70, 356-365.
Wang, C. L., & Ahmed, P. K. (2007). Dynamic capabilities: A review and research agenda. International Journal of Management Reviews, 9(1), 31–51.
Wang, Y., Su, X., Wang, H., & Zou, R. (2019). Intellectual capital and technological dynamic capability: Evidence from Chinese enterprises. Journal of Intellectual Capital, 20(4), 453–471.
Widaman, K. F. (2007). Common factors versus components: principals and principles, errors and misconceptions. Factor Analysis at 100 (1st ed. Vol. 28). New York: Routledge.
Wong, C.-S., Law, K. S., & Huang, G.-h. (2008). On the importance of conducting construct-level analysis for multidimensional constructs in theory development and testing. Journal of Management, 34(4), 744-764.Available at: https://doi.org/10.1177/0149206307312506.
Yang, K., Zhu, J., & Santoro, M. D. (2021). The effect of inter-firm managerial social ties on alliance formation: How poorly embedded firms overcome network disadvantages. British Journal of Management.Available at: https://doi.org/10.1111/1467-8551.12537.
Yang, J., & Wang, F.-K. (2017). Impact of social network heterogeneity and knowledge heterogeneity on the innovation performance of new ventures. Information Discovery and Delivery, 45(1), 36–44.
Yang, Z., Nguyen, V. T., & Le, P. B. (2018). Knowledge sharing serves as a mediator between collaborative culture and innovation capability: An empirical research. Journal of Business & Industrial Marketing, 33(7), 958–969.
Yang, L., & Gan, C. (2020). Cooperative goals and dynamic capability: The mediating role of strategic flexibility and the moderating role of human resource flexibility. Journal of Business & Industrial Marketing, 36(5), 782–795.Available at: https://doi.org/10.1108/jbim-11-2019-0495.
Yuan, K.-H., Chan, W., Marcoulides, G. A., & Bentler, P. M. (2016). Assessing structural equation models by equivalence testing with adjusted fit indexes. Structural Equation Modeling: A Multidisciplinary Journal, 23(3), 319-330.Available at: https://doi.org/10.1080/10705511.2015.1065414.
Zollo, M., & Winter, S. G. (2002). Deliberate learning and the evolution of dynamic capabilities. Organization Science, 13(3), 339-351.Available at: https://doi.org/10.1287/orsc.13.3.339.2780.
Appendix I. Instrument validation.
| Constructs | Description | Factor Loading |
| Digital Human Dynamics | ||
| DHD1 | Specialized professionals are the ones to transform current services and/or products into new ones. | 0.870 |
| DHD2 | The firm's senior management provides legitimacy and visibility for new services and/or products. | 0.879 |
| DHD3 | Internal and external professionals must be trained to understand the firm's innovation plan and see their role in it. | 0.868 |
| DHD4 | Applying existing knowledge from one area of the company to problems and opportunities that arise in another area is an innovative practice. | 0.775 |
| DHD5 | We make efforts to explore existing skills and explore new knowledge from digital technologies to accelerate improvements in services and/or products. | 0.701 |
| Digital Social Dynamics | ||
| DSD1 | Partnering with customers, suppliers, or business network partners is the solution for the development of new services and/or products. | 0.636 |
| DSD2 | Using digital technologies is the solution to improve communication and proximity between employees, consumers, partners, and suppliers daily. | 0.739 |
| DSD3 | Partnering with customers, suppliers, or business network partners is the solution for better operational results. | 0.828 |
| DSD4 | Digital relationships always create interactions between professionals and are manifested in terms of new skills and explicit knowledge in teams. | 0.715 |
| DSD5 | Developing and/or outsourcing digital platforms to launch products and/or services improves the relationship with current and new consumers/customers. | 0.752 |
| DSD6 | Collaborating to diagnose and resolve issues enhances the firm's performance capabilities. | 0.710 |
| Digital Structure Dynamics | ||
| DTD1 | Making digital technologies available for consumers to share news, information and get involved in the available services and/or products generates better financial results. | 0.882 |
| DTD2 | Having enough internal knowledge in the company to deal with existing and/or new digital technologies facilitates communications with customers/consumers. | 0.702 |
| DTD3 | A discussion agenda on the development of new digital technologies to organize existing information and data increases productivity. | 0.842 |
| DTD4 | Constantly working to organize digital data that contains comprehensive information for the needs of our consumers/customers positively impacts daily decisions. | 0.760 |
| DTD5 | New digital processes to serve consumers/customers must be quickly created and understood, and regularly considered as opportunities to improve company performance. | 0.844 |
| DTD6 | Developing internal processes makes it easier or more accessible to reach new potential customers, increasing productivity and business awareness. | 0.703 |
| DTD7 | Actively sharing and/or obtaining information through digital means leads to better financial results. | 0.757 |
| Firm Performance | ||
| DP1 | On average, the hiring of new professionals positively affects the percentage of the company's annual revenue by 0%; 1% to 5%; 5% to 10%; 10% to 15%; more than 16%. |
0.663 |
| DP2 | On average, it is possible to notice an increase in the number of customers conquered through investments in new business partners, by 0%; 1% to 5%; 5% to 10%; 10% to 15%; more than 16%. |
0.760 |
| DP3 | On average, it is possible to notice an improvement in customer/consumer satisfaction through the organization of processes and managed information, by 0%; 1% to 5%; 5% to 10%; 10% to 15%; more than 16%. |
0.857 |
| DP4 | On average, it is possible to say that new knowledge increases the financial results of the business by 0%; 1% to 5%; 5% to 10%; 10% to 15%; more than 16%. | 0.803 |
Appendix II. Variables correlations.
| Constructs | 1 |
2 |
3 |
| 1 - Digital_Structural_Dynamics | 1.000 |
||
| 2 - Digital_Social_Dynamics | 0.428 |
1.000 |
|
| 3 - Digital_Human_Dynamics | 0.213 |
0.278 |
1.000 |
Note: All correlations indicate a p < 0.001.
Views and opinions expressed in this article are the views and opinions of the author(s), International Journal of Business, Economics and Management shall not be responsible or answerable for any loss, damage or liability etc. caused in relation to/arising out of the use of the content. |