The physiomorphological divergence was assessed in twenty eight soybean genotypes by using principal component analysis, cluster mean analysis and mean analysis to recognize parental genotypes for potential breeding plan in order to build up new high compliant varieties for the period of rabi season, 2011 at Sher-e-Bangla Agricultural University, Bangladesh in RCB design with three replications. The results of analysis revealed that all the characters like days to first flowering, days to 50% flowering, days of maturity, plant height (cm), branches number per plant, number of pods per plant, pod length (cm), number of seeds per pod, seeds per plant, hundred seed weight (g) and seed yield per plant (g) were significantly pretentious due to diverse soybean genotypes. The maximum intra cluster distance was establish in cluster V and while cluster IV showed lowest intra-cluster distance values which revealed homogenous nature of the genotype within the cluster. The uppermost inter cluster distance was watch involving cluster II and IV followed by II and V. The first flowering days ranged from 51.67 to 76.33, 50% flowering from 55.33 to 79.00, maturity days from 105.33 to 132.00, plant tallness from 21.90 to 79.87 cm, branches per plant from 1.80 to 5.87, pods per plant from 24.62 to 59.57, pod length from 2.53 to 4.19 cm, seeds per pod from 2.37 to 2.66, seeds per plant 60.70 to 158.37, hundred seed weight from 6.27 to 16.57 g and per plant seed yield ranges from 5.73 to 17.40 g. The genotypes F-85-11347, MTD-451, CHINA-1, PI-4174-75 and YESOY-4 remained the best among twenty eight genotypes studied in terms of studied traits. It was recommended that these advanced lines may be focused and involved in future breeding program for the development of new high acquiescent soybean variety.
Keywords: Agronomic traits, Genetic variation, Soybean, Yield.
Received: 20 February 2017 / Revised: 16 May 2017 / Accepted: : 19 June 2017 / Published: 4 July 2017
The paper`s primary contribution is finding that to evaluation of soybean (Glycine max (L.) Merrill) genotypes for morphological, growth and yield associated characters through multivariate analysis. So as to it provides substantial information and addresses the issues of best adaptable genotypes for soybean breeders..
Soybean (Glycine max (L.) Merrill) is a Leguminous crop which is one of the wealthy resource of oil as well as protein. It grows up sound in diverse regions of the earth, particularly in the tropical to the mid temperate zones. It contains about 40 to 42% protein and 18 to 22% oil [1]. The present nutritional situation of third world and some developing countries similar to Bangladesh is a subject of great alarming since the majority of the citizens are affliction from undernourishment. Soybean can take part in a significant function in this case and can assist to meet up the dietary shortage difficulty. Because of an excellent resource of protein, unsaturated fatty acids, minerals like Ca and P as well as vitamin A, B, C, and D, soybean can meet up diverse nutritional desires [2]. Soybean protein foodstuffs can be excellent substitutes for animal products since; soybean offers a 'complete' protein outline and can efficiently put back animal-based health hazardous foods [3]. Being a leguminous produce it improves the soil by fixing the atmospheric nitrogen through Rhizobium bacteria so as to lives in root nodules [4, 5]. In addition, soybean is a very suitable crop to fit into the cropping pattern of Bangladesh. In view of the potentiality of soybean, there is a need for perfection and to develop varieties matched to exact agro-ecological situation along with precise end use. The low yield of soybean in Bangladesh and developing countries is the main constrain for increasing area of soybean. Therefore, breeders should highlight on yield improvement of soybean. In organize to enhance yield, genetic variability is the fundamentals as it is the source of variation in addition to raw material for yield development exertion [6, 7]. Assessment of genetic variability is also required for resourceful parent assortment in breeding program, long term selection expand and utilization of heterosis [6]. Therefore, the study was undertaken to evaluate the genetic variability as well as the performance of diverse genotypes of soybean.
The experiment was conducted to evaluate the physiomorphological divergence along with twenty eight soybean genotypes during December, 2011 to April, 2012 at the field laboratory of Sher-e-Bangla Agricultural University, located at 23° 77´ N latitude, 90° 33' E longitude at an altitude of 8.6 m above sea level in Dhaka, Bangladesh. Experimental objects consisting of twenty eight genotypes were sown in RCB design with three replications; each plot consisted of a only row of 3m extensive with row to row space of 50 cm maintaining 10 plants per meter. Sowing was completed by way of the assist of hand drill. Ten random plants were used to take the data on first flowering days, days to 50% flowering, maturity date, plant height, branches per plant, pods per plant, pod length, seeds per pod, seeds per plant, hundred seed weight and seed yield per plant from every plot of each one replication. The data were analyzed by Mahalanobi’s D2 statistics, principle component analysis, principle coordinate analysis and canonical variate analysis. The facts were subjected to statistical handling for the analysis of variance through computer’s software M-Stat-C using the formula of Steel and Torrie [8]. Twenty eight soybean genotypes were assemblage into cluster through by means of Genstat v 5.5 software. The noteworthy data were advance analyzed statistically by means of Least Significant Difference (LSD) test at 5% probability level to measure up to the differences along with the genotype means.
3.1. Analysis of Variance
The outcome of analysis of variance as regards an assortment of plant traits are specified in Table 1. From this table it is found that in replication only first flowering days and pods per plant showed significant differences but genotypes showed significant variation for all eleven characters studied. So importance should be given on these characters for future breeding agenda.
3.2. Cluster Analysis
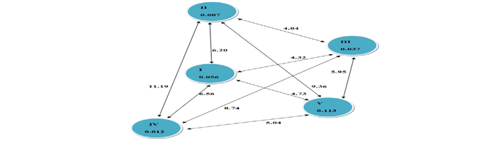
There was much variation among the clusters compared to intra-cluster variations (Figure 1). The maximum intra-cluster distance was found in cluster V (0.113) and the minimum in cluster IV (0.012). The inter-cluster space was highest involving cluster II and IV (11.19) followed by cluster II with V (9.36); cluster III with IV (8.74) and the lowest inter-cluster distance was obtained between cluster II with III (4.04). It is predictable from the exceeding results to facilitate the genotypes belonged to the cluster II with IV and cluster II with V having greater inter cluster distance could be effective for crop improvement program. Mahbub and Shirazy [9] also grouped the pea genotypes into different clusters. Since the genotypes as of diverge cluster may be suggested for enclosure in hybridization program as they are predictable to produce superior segregants [10].
3.3. Performance of Different Traits
Means regarding different plant traits and their comparison are given in Table 2. The days of flowering ranged from 51.67 to 76.33. The line Australia was found early as it completed flowering in 51.67 days and genotype F-85-11347 was late and took 76.33 days to first flowering. Similar results found in case of line Australia for days of 50% flowering and days of maturity required minimum 55.33 days and 105.33 days, respectively and in case of line F-85-11347 for days to 50% flowering maximum 79 days and maturity required maximum 132 days. Also other lines BS-13, JOYAWAZA, BOAS-5, LG-92P-12-18 and PI-4174-75 required maximum 132 days to maturity.
Plant height is a vital trait in erect type soybean and usually positively correlated through yield [11]. The present result revealed that height of plant was highly significant affected owing to a range of soybean genotypes. The plant height ranged from 21.90 to 79.87 cm. The tallest plant were observed in line MTD-451 (79.87 cm) followed by BOAS-5 (79.43 cm) and BARI soybean5 (79.17 cm). Lowest plant height observed in AUSTRALIA (21.90 cm) followed by SHOHAG (34.60 cm). Some earlier reports [12, 13] as well showed very significant variability in plant height in different soybean genotypes.
The number of branches is the most important yield component in soybean. The efficient as well as fruit bearing branches take part in important role in enhancing the ultimate yield. The amount of branches varies from genotype to genotype depending upon genetic potential of a variety. In present study the quantity of branches was considerably affected by the different genotypes. The maximum branches (5.87) were produced by MTD-451 followed by KANH-33 (5.77) as well as F-85-11347 (5.67). Likewise SHOHAG and PK-327 had shown extremely deprived performance through showing just 1.80 and 1.87 branches per plant correspondingly. These results are in harmony with the findings of Oz, et al. [14] and Malik, et al. [15] that quantity of branches showed significant variation in different soybean genotypes.
Pod length (cm) and amount of seeds per pod be awfully vital yield parameters for soybean. Both pod length along with number of seeds per pod were very much significantly affected due to diverse soybean genotypes. The range for pod length was recorded from 2.53 to 4.19 cm. The longest pods were found at genotype PI-4174-75. It was followed by some genotypes namely MTD-451, CHINA-1 and NS-1 with a pod length of 3.57, 3.54 and 3.44 cm, respectively. Similarly, the highest number of seeds per pod was recorded in genotypes F-85-11347 with an average 2.66 seeds per pod while the lines BS-13 were observed with less number of seeds 2.37 in individual pods. Earlier findings of Sirohi, et al. [16] also showed significant variability in pod length as well as quantity of seeds per pod in different soybean genotypes.
In present study the range for seeds per plant were recorded from 60.70 to 158.37. The highest seeds per plant were noticed at F-85-11347 and followed by BARI soybean6 and LG-92P-12-18 with an average 158.37, 136.07, and 133.13, respectively. The lowest seeds per plant were found at 86017-66-6.
Grain weight is an vital yield parameter and is vary from genotype to genotype. In the current study 100 seed weight (g) ranged from 6.27 to 16.57 g. Genotype PI-4174-75 showed maximum weight for 100 seeds (16.57 g) while GC-830059 was noticed with minimum 100 grain weight (6.27 g). Similarly AUSTRALIA and YESOY-4 (13.33 and 13.17 g, respectively) were also recorded superior genotypes with high grain weight.
Grain yield being complex trait is highly influenced by various environmental factors including biotic and a biotic factors. It is also interplay of various morphological characters which either favor or worsen the final yield. In present investigations grain yield per plant in grams were measured. Grain yield was found to be highly significantly different due to different soybean genotypes. The genotype PI-4174-75 superseded all the genotypes with highest yield of 17.40 g per plant. It was closely followed by another high yielding line MTD-451 with grain yield of 16.90 g per plant. The genotype 86017-66-6 and GMOT-17 showed poor performance in this experiment producing only 5.73 and 5.83 g of grain yield per plant respectively. It was further observed that the lines with highest grain weight and more pod numbers had produced higher yield. The findings of Oz, et al. [14]; Malik, et al. [15] and Sirohi, et al. [16] are in harmony with these results.
3.4. Contribution of Genotypes towards Diversity
Genetic diversity is extremely important issue for any hybridization program aiming at genetic improvement for yield particularly in self pollinated crops [6]. The genotypes contributing maximum to the divergence are given greater emphasis for deciding on the cluster for hybridization. Contribution of genotypes towards divergence obtain from CVA is presented in Table 3, where the values of PCA 1 and PCA 2 revealed that contribution of AGS-79 followed by AGS-95, BS-33, LG-92P-1176, CHINA-1, SHOHAG, PK-327 and AUSTRALIA were found prominent to the whole divergence. In PCA 1, the other important genotypes responsible for differentiation were BS-13, JOYAWAZA, NS-1, GMOT-17. MTD-16, YESOY-4, MTD-452 and 86017-66-6 while in PCA 2, the F-85-11347, GC-82-332411, ASSET-95, BARI soybean5 and BARI soybean6 were important.
Nearly all of the genotypes showed highly important variations among the traits and the variations could be used in plant improvement program. Based on the results of this experiment, it may be concluded that breeding program can be undertaken selecting F-85-11347, MTD-451, CHINA-1, PI-4174-75 and YESOY-4 as parental genotypes following by selection of better segregants from the successive generations. Therefore, emphasis should be given on these genotypes through selection in breeding program in order to increase yield.
| Funding: This study received no specific financial support. |
| Competing Interests: The authors declare that they have no competing interests. |
| Contributors/Acknowledgement: All authors contributed equally to the conception and design of the study. |
[1] M. M. Mahbub, M. M. Rahman, M. S. Hossain, F. Mahmud, and M. M. M. Kabir, "Genetic variability, correlation and path analysis for yield and yield components in soybean," American-Eurasian Journal of Agricultural & Environmental Sciences, vol. 15, pp. 231-236, 2015. View at Google Scholar
[2] L. Rahman, Cultivation of soybean and its uses. Dhaka: Citypress, 1982.
[3] S. J. Henkel, "Health claims for soy protein, questions about other components," FDA Consumer, vol. 34, p. 13, 2000.
[4] P. M. Gresshoff, S. Hayashi, B. Biswas, S. Mirzaei, A. Indrasumunar, D. Reid, S. Samuel, A. Tollenaere, B. Van Hameren, and A. Hastwell, "The value of biodiversity in legume symbiotic nitrogen fixation and nodulation for biofuel and food production," Journal of Plant Physiology, vol. 172, pp. 128-136, 2015. View at Google Scholar | View at Publisher
[5] M. M. Mahbub, M. M. Rahman, M. S. Hossain, L. Nahar, and B. J. Shirazy, "Morphophysiological variation in soybean (Glycine Max (L.) Merrill," American-Eurasian Journal of Agricultural & Environmental Sciences, vol. 16, pp. 234-238, 2016.View at Google Scholar
[6] M. M. Rahman, M. G. Rasaul, M. A. Hossain, K. M. Iftekharuddaula, and H. Hasegawa, "Molecular characterization and genetic diversity analysis of rice (Oryza Sativa L.) using SSR markers," Journal of Crop Improvement, vol. 26, pp. 244-257, 2012. View at Google Scholar | View at Publisher
[7] M. R. A. Khan, M. M. Mahbub, M. A. Reza, B. J. Shirazy, and F. Mahmud, "Selection of field pea (Pisum Sativum L.) genotypes through multivariate analysis," Scientia Agriculturae, vol. 16, pp. 98-103, 2016. View at Google Scholar | View at Publisher
[8] R. G. D. Steel and J. H. Torrie, Principles and procedures of statistics, a biometrical approach. New York: McGraw-Hill, 1980.
[9] M. M. Mahbub and B. J. Shirazy, "Evaluation of genetic diversity in different genotypes of soybean (Glysine max (L.) Merrill," American Journal of Plant Biology, vol. 1, pp. 24-29, 2016. View at Google Scholar
[10] M. M. Rahman, M. G. Rasul, M. K. Bashar, M. A. Syed, and M. R. Islam, "Parent selection for transplanted Aman rice breeding by morphological, physiological and molecular diversity analysis," Libya's Agricultural Research Center International Journal, vol. 2, pp. 26-28, 2011. View at Google Scholar
[11] S. Khan, A. Latif, S. Q. Ahmad, F. Ahmad, and M. Fida, "Genetic variability analysis in some advanced lines of soybean (Glycine Max L.)," Asian Journal of Agricultural Sciences, vol. 3, pp. 138-141, 2011. View at Google Scholar
[12] S. Salimi, H. S. Lahiji, G. M. Abadi, S. Salimi, and S. Moradi, "Genetic diversity in soybean genotypes under drought stress condition using factor analysis and cluster analysis," World Applied Sciences Journal, vol. 16, pp. 474-478, 2012. View at Google Scholar
[13] S. H. Youseif, F. H. A. El-Megeed, A. Ageez, Z. K. Mohamed, A. Shamseldin, and S. A. Saleh, "Phenotypic characteristics and genetic diversity of rhizobia nodulating soybean in Egyptian soils," European Journal of Soil Biology, vol. 60, pp. 34-43, 2014. View at Google Scholar | View at Publisher
[14] M. Oz, A. Karasu, A. T. Goksoy, and Z. M. Turan, "Interrelationships of agronomical characteristics in soybean (Glycine Max) grown in different environments," International Journal of Agriculture and Biology, vol. 11, pp. 85-88, 2009. View at Google Scholar
[15] M. F. A. Malik, A. S. Qureshi, M. Ashraf, and A. Ghafoor, "Genetic variability of the main yield related characters in soybean," International Journal of Agriculture and Biology, vol. 8, pp. 815-819, 2006. View at Google Scholar
[16] S. P. S. Sirohi, S. Malik, S. P. Singh, and R. Yadav, "Genetic variability, correlations and path coefficient analysis for seed yield and its components in soybean [Glycine Max (L.) Merrill," Progressive Agriculture, vol. 7, pp. 119-123, 2007. View at Google Scholar
Table-1. Analysis of variances of eleven yield and yield related characters of soybean
| Source | df | Mean sum of square | ||||||||||
| DFF | D50%F | DM | PH | BPP | NPP | PL | NSP | SPP | HSW | SYP | ||
| Replication | 2 |
1.87** |
1.87 |
00.0 |
5.57 |
0.34 |
21.01* |
0.002 |
0.005 |
63.42 |
0.04 |
0.77 |
| Treatment | 27 |
114.21** |
109.32** |
151.89** |
734.54** |
4.67** |
272.21** |
0.396** |
0.016** |
1862.98** |
15.21** |
31.03** |
| Error | 54 |
0.29 |
0.87 |
0.04 |
4.77 |
0.11 |
5.58 |
0.003 |
0.002 |
27.91 |
0.07 |
0.39 |
** = Significant at 1%.
* = Significant at 5%.
DFF = Days to first flowering, D50%F = Days to 50% flowering, DM = Days to maturity, PH = Plant height (cm), BPP = Branches per plant, NPP = Number of pods per plant, PL = Pod length (cm), NSP = Number of seeds per pod, SPP = Seeds per plant, HSW = Hundred seed weight (g), SYP = Seed yield per plant (g).
Table-2. Mean performance of various growth parameter and yield components of 11 characters of twenty eight genotypes of soybean
| Genotype | DFF | D50%F | DM | PH | BPP | NPP | PL | NSP | SPP | HSW | SYP |
| AGS-79 | 67.67 |
70.67 |
128.00 |
44.37 |
2.77 |
39.20 |
2.78 |
2.39 |
95.07 |
8.70 |
8.57 |
| BS-13 | 75.67 |
78.67 |
132.00 |
64.20 |
4.70 |
35.33 |
3.00 |
2.37 |
86.07 |
11.47 |
9.80 |
| JOYAWAZA | 75.33 |
78.67 |
132.00 |
65.67 |
5.20 |
34.70 |
2.92 |
2.47 |
85.60 |
7.77 |
6.73 |
| F-85-11347 | 76.33 |
79.00 |
132.00 |
73.27 |
5.67 |
59.57 |
3.06 |
2.66 |
158.37 |
10.17 |
16.13 |
| AGS-95 | 60.67 |
64.67 |
120.00 |
44.80 |
3.53 |
39.97 |
2.73 |
2.48 |
98.07 |
10.23 |
10.03 |
| GC-82-332411 | 62.33 |
65.67 |
120.00 |
44.43 |
4.07 |
44.33 |
2.96 |
2.66 |
109.20 |
9.83 |
10.60 |
| BOAS-5 | 72.33 |
76.00 |
132.00 |
79.43 |
5.17 |
44.57 |
2.99 |
2.45 |
109.10 |
10.40 |
11.23 |
| LG-92P-12-18 | 72.33 |
76.00 |
132.00 |
73.17 |
5.67 |
52.40 |
3.20 |
2.56 |
133.13 |
9.70 |
12.77 |
| BS-33 | 67.33 |
72.67 |
128.00 |
44.80 |
3.40 |
40.87 |
3.13 |
2.60 |
93.73 |
10.30 |
9.57 |
| GC-830059 | 66.67 |
70.33 |
120.00 |
68.73 |
4.43 |
43.07 |
2.68 |
2.51 |
107.33 |
6.27 |
6.77 |
| ASSET-95 | 57.33 |
61.33 |
119.00 |
63.20 |
3.47 |
44.07 |
2.65 |
2.47 |
108.17 |
6.77 |
7.23 |
| BARI SOYBEAN-6 | 59.67 |
63.33 |
116.00 |
58.70 |
3.83 |
54.10 |
3.27 |
2.52 |
136.07 |
11.53 |
15.60 |
| KANH-33 | 61.33 |
63.67 |
121.00 |
74.13 |
5.77 |
41.70 |
3.08 |
2.51 |
104.40 |
9.17 |
9.67 |
| NS-1 | 69.33 |
72.67 |
121.00 |
65.77 |
5.53 |
36.20 |
3.44 |
2.55 |
92.73 |
10.73 |
9.90 |
| GMOT-17 | 67.33 |
70.67 |
129.00 |
67.57 |
4.53 |
34.70 |
2.59 |
2.54 |
89.07 |
6.53 |
5.83 |
| LG-92P-1176 | 66.33 |
69.00 |
128.00 |
36.77 |
2.47 |
39.67 |
2.67 |
2.48 |
96.80 |
9.63 |
9.27 |
| CHINA-1 | 61.33 |
64.67 |
121.00 |
52.20 |
4.30 |
34.07 |
3.54 |
2.51 |
94.91 |
12.90 |
12.30 |
| MTD-16 | 66.33 |
69.00 |
125.00 |
40.47 |
2.40 |
27.27 |
2.53 |
2.44 |
67.90 |
11.57 |
7.87 |
| SHOHAG | 58.67 |
62.33 |
110.00 |
34.60 |
1.80 |
29.03 |
3.06 |
2.49 |
72.37 |
12.17 |
8.83 |
| PK-327 | 60.00 |
63.67 |
119.00 |
43.97 |
1.87 |
24.70 |
2.54 |
2.51 |
62.20 |
11.87 |
8.00 |
| AUSTRALIA | 51.67 |
55.33 |
105.33 |
21.90 |
2.30 |
26.90 |
2.75 |
2.54 |
66.40 |
13.33 |
8.90 |
| YESOY-4 | 70.67 |
73.67 |
131.00 |
49.03 |
4.47 |
26.50 |
3.13 |
2.46 |
66.00 |
13.17 |
8.70 |
| PI-4174-75 | 71.67 |
75.33 |
132.00 |
59.63 |
4.40 |
38.10 |
4.19 |
2.61 |
102.97 |
16.57 |
17.40 |
| MTD-452 | 70.67 |
74.33 |
131.00 |
47.00 |
4.63 |
25.60 |
3.10 |
2.43 |
63.87 |
11.17 |
7.10 |
| 86017-66-6 | 65.67 |
68.33 |
125.00 |
44.17 |
3.27 |
24.62 |
2.86 |
2.49 |
60.70 |
9.40 |
5.73 |
| ASSET-93-19-13 | 69.33 |
72.00 |
127.33 |
71.83 |
4.10 |
45.67 |
3.13 |
2.58 |
117.60 |
9.53 |
11.00 |
| BARI SOYBEAN-5 | 59.00 |
63.67 |
116.33 |
79.17 |
5.77 |
49.43 |
3.15 |
2.41 |
122.40 |
9.87 |
12.07 |
| MTD-451 | 69.33 |
73.33 |
127.00 |
79.87 |
5.87 |
50.80 |
3.57 |
2.47 |
131.10 |
13.00 |
16.90 |
| Mean | 66.15 |
69.60 |
124.29 |
56.89 |
4.12 |
38.83 |
3.03 |
2.51 |
97.55 |
10.49 |
10.16 |
| Minimum | 51.67 |
55.33 |
105.33 |
21.90 |
1.80 |
24.62 |
2.53 |
2.37 |
60.70 |
6.27 |
5.73 |
| Maximum | 76.33 |
79.00 |
132.00 |
79.87 |
5.87 |
59.57 |
4.19 |
2.66 |
158.37 |
16.57 |
17.40 |
| CV% | 0.81 |
1.34 |
0.15 |
3.84 |
8.21 |
6.09 |
1.69 |
1.8 |
5.42 |
2.48 |
6.17 |
DFF = Days to first flowering, D50%F = Days to 50% flowering, DM = Days to maturity, PH = Plant height (cm), BPP = Branches per plant, NPP = Number of pods per plant, PL = Pod length (cm), NSP = Number of seeds per pod, SPP = Seeds per plant, HSW = Hundred seed weight (g), SYP = Seed yield per plant (g).
Fig-1. Intra and inter cluster distances (D2) of 28 genotypes in Soybean
Source:: Sher-e-Bangla Agricultural University, Bangladesh
Table-3. Z1-Z2 score of 28 genotypes of soybean
| Genotype | PCA 1 |
PCA 2 |
| AGS-79 | 7.02 | 4.22 |
| BS-13 | 5.84 | -19.42 |
| JOYAWAZA | 5.99 | -20.71 |
| F-85-11347 | -66.66 | 3.78 |
| AGS-95 | 5.37 | 13.58 |
| GC-82-332411 | -5.39 | 17.33 |
| BOAS-5 | -22.56 | -17.03 |
| LG-92P-12-18 | -42.56 | -3.58 |
| BS-33 | 7.25 | 3.17 |
| GC-830059 | -14.2 | -2.1 |
| ASSET-95 | -11.56 | 9.19 |
| BARI SOYBEAN-6 | -36.76 | 23.36 |
| KANH-33 | -13.1 | -2.4 |
| NS-1 | 0.83 | -8.54 |
| GMOT-17 | 3.61 | -13.34 |
| LG-92P-1176 | 8.86 | 10.77 |
| CHINA-1 | 6.44 | 6.51 |
| MTD-16 | 35.65 | -2.18 |
| SHOHAG | 35.76 | 15.26 |
| PK-327 | 40.91 | 0.35 |
| AUSTRALIA | 48.09 | 27.97 |
| YESOY-4 | 32.73 | -14.25 |
| PI-4174-75 | -7.19 | -7.01 |
| MTD-452 | 35.7 | -14.25 |
| 86017-66-6 | 41.11 | -7.06 |
| ASSET-93-19-13 | -25.95 | -4.54 |
| BARI SOYBEAN-5 | -32.44 | 5.0 |
| MTD-451 | -42.79 | -4.06 |
Source: Sher-e-Bangla Agricultural University, Bangladesh