Index

Abstract

This research aimed to see how organizational justice and organizational commitment affected employee satisfaction. The authors examined outsourcing workers in banking companies to explore the dimensions of organizational justice on organizational commitment and employee job satisfaction. Employees of four banking organizations in Bandung, West Java, made up the research population, sampled using simple random sampling with as many as 200 participants. The data was analyzed using a component-based structural equation modeling (SEM). The findings revealed that organizational justice impacted both organizational commitment and employee happiness at the same time. However, when looked at more closely, organizational justice had varied effects on organizational commitment and employee happiness. For example, organizational justice substantially impacted emotional commitment but had little effect on normative commitment. Furthermore, distributive justice had little effect on emotional commitment, although procedural justice and interaction justice significantly impacted it.  This study is a contribution to clarify that top managers of the company must provide organizational justice to employees of outsourcing which is expected to improve organizational commitment that can increase employee satisfaction. More research is needed to incorporate several characteristics that impact employee happiness

Keywords: Banking sector, Employee satisfaction Organizational commitment, Organizational justice, Outsourcing employees.

Received: 14 March 2022 / Revised: 30 August 2022 / Accepted: 16 September 2022 / Published: 6 October 2022

Contribution/ Originality

This study is one of few studies that have examined outsourcing in companies engaged in banking that explored the dimension of organizational justice on organizational commitment and job satisfaction in the sector of companies engaged in banking.

1. INTRODUCTION

Current business conditions present a new challenge for businesses in various industry sectors. The decline in national economic growth, the fragile global economy , and the increase of free trade are some of the factors that need to be taken care of by businesses in various industry sectors (Machmud & Sidharta, 2016). To still survive in the market competition, the industry must have excellent readiness. Besides increased efficiency, a focus on supporting increased competitiveness is most essential (Inegbedion, Sunday, Asaleye, Lawal, & Adebanji, 2020). Increasingly complex challenges in the market make every company focus on the core of the business.

Business opportunities are often unable to achieve  only due to limited internal resources that the company should possess to win business competition (Prajapati, Kant, & Tripathi, 2020). Based on this, it raises a question, namely, what strategy will give a company success in business competition and enable it to achieve the company's vision and mission with limited internal resources (Britel & Cherkaoui, 2022; Koutoupis, Belesis, & Kampouris, 2022; Sidharta, Sidik, & Affandi, 2019). For example, outsourcing can be used due to limited human resources within the organization so that the strategic use of resources from outside the organization can be used efficiently (Iheriohanma & Austin-Egole, 2020). Business strategy using outsourcing systems should formulate carefully so that the intended use of outsourcing should add value in the business success (Lee, Lee, Malatesta, & Fernandez, 2019). Regulation No. 19 of 2012 and Circular No. SE.04/Men/VIII/2013 of the regulation stipulated only four jobs that can be outsourced, namely (1) work that supports daily operations, (2) management work that has specific job details such as IT, HR and legal, (3) work requiring special skills and (4) jobs that provide services to employees such as insurance.

To increase the organization's effectiveness in the company, management must pay attention to several issues regarding the organization's resources. Organizational resources in this focus are workers as one of the organization's assets that need to consider to produce a compelling performance (Cendrayani & Sidharta, 2020). A way to set effective employee performance is to pay attention to issues of fairness in an organization. In their research, Loi, Hang‐Yue, and Foley (2006) stated that procedural and distributive justice have a significant contribution to the development of perceptions. POS support and its influence show as a variable that mediates organizational commitment (Pan, Chen, Hao, & Bi, 2018). In comparison, Chen, Zhang, Leung, and Zhou (2010), stated a significant influence between time and distributive justice on job satisfaction and organizational commitment. Furthermore, Givarian and Farkoush (2012), based on the results of their research, showed a positive and significant influence between organizational justice and organizational commitment.

A study conducted by Mortazavi and Shirazi (2010) identified eight factors affecting organizational commitment in a large regional electric power company. These factors influenced organizational commitment and included organizational reputation, competence of a manager, managerial support, fairness in an organization, values contained in an organization, and reciprocity on a commitment, job satisfaction, and security provided at work. Moreover, Al-Zu'bi (2010) conducted a research on an electrical, industrial company in Jordan where the results showed a significant and positive influence on organizational justice and job satisfaction. Karakus, Ustuner, and Toprak (2014) also found positive results between perceptions of fairness to organizational commitment mediated by a partial effect on job satisfaction and harmed burnout which was mediated fully on job satisfaction.

Previous research has examined the effects of organizational justice on organizational commitment, such as Imamoglu, Ince, Turkcan, and Atakay (2019); Swalhi, Zgoulli, and Hofaidhllaoui (2017); Jehanzeb and Mohanty (2019) and Minibas-Poussard, Le Roy, and Erkmen (2017). Studies have also tested the effects of organizational justice on employee satisfaction, such as Mashi (2018); Kang and Sung (2019) and Dong and Phuong (2018). However, previous research did not examine the effects of organizational justice on organizational commitment and impact of employee satisfaction on outsourcing employees, especially in the banking sector.

To fill this research gap, the researcher offers the current research by predicting the exportation of dimensions of organizational justice on organizational commitment and employee satisfaction. This study explored the problems related to organizational justice that some employees faced in a company and which made a considerable impact on organizational achievements such as commitment and job satisfaction. This study made a deeper exploration of the relationship between organizational justice and organizational commitment and satisfaction. It also identified the work where it is important to add insight and knowledge related to the relationship between these three variables.

Hence, the problem to be carried out in this study is how justice and organizational commitment affect employee satisfaction. Therefore, the purpose of this research was to see the extent to which organizational justice and organizational commitment affected employee job satisfaction. The results of the study are expected to enrich the empirical findings on issues of organizational justice, organizational commitment, and employee satisfaction outsourcing. For practical purposes, the results of this analysis can demonstrate helpful knowledge for the requirement of information on organizational justice and satisfaction. The study could encourage further research to find other dominant variables associated with organizational justice, organizational commitment, and satisfaction, especially in outsourcing.

2. LITERATURE REVIEW

2.1. Organizational Justice

In the modern era, there are so many developments related to organizational studies, one of which is about organizational justice. Itis currently a phenomenon that is often highlighted as an essential thing to be studied more deeply (Silva & Caetano, 2016) Organizational justice has a broad perspective and is not limited to the norms that apply in a company but extends further to the profound aspects that exist within an organization (Graso, Camps, Strah, & Brebels, 2020). In principle, organizational justice can be seen  as a justice that must be achieved in an organization (Mowday, Steers, & Porter, 1979; Mowday, Porter, & Steers, 2013).

2.1.1. Distributive Justice

Distributive justice refers to people's perception of justice on how awards and other valuable results are distributed within an organization (Sara et al., 2018). Distributive justice is related to the motivation theory of equality that takes a holistic view of the distribution of awards, and not only by comparing one person to another (Ghran, Jameel, & Ahmad, 2019). Perception of distributive justice affects the satisfaction of individuals with a variety of work-related outcomes, such as tariffs, employment, recognition, and the opportunity to move forward (Jameel, Hamdi, Abdul-Karem, & Ahmad, 2020). The fairer people see awards distributed, the more satisfied they are with the award, the more unfair they see the rewards distributed, the more dissatisfied they are. Ghran et al. (2019), in addition, observe that individuals who feel that the award does not distribute equitably can be inclined to attribute these injustices with abuse of power or political agendas.

2.1.2. Procedural Justice

Another form of organizational justice is procedural justice, which is the individual's perception of justice and used to determine the outcome (Rupp, Shapiro, Folger, Skarlicki, & Shao, 2017). For example, if an employee's performance is evaluated by someone very familiar with his work, the assessor clearly explains the basis of the evaluation and then discusses how the evaluation will transform into a promotion or pay increase. The individual will probably see this as a series of procedures of justice (Jang, Lee, & Kwon, 2021; Meyer, Allen, & Smith, 1993). When workers perceive a high level of procedural fairness, they are more likely to be motivated to follow the rules and receive relevant results as justice (Givarian & Farkoush, 2012). However, suppose employees perceive a higher procedural unfairness (Singh & Singh, 2018), in that case, they tend to withdraw from the opportunity to participate, they are less concerned with the rules and policies, and they view relevant results as injustice.

2.1.3. Interaction Justice

Interaction justice relates to how the people see justice in terms of how they are treated by others in their organization, as an employee is treated by superiors with dignity and respect (Jameel et al., 2020). If the employer provides information on time, and is always open and honest in his dealings with subordinates, the subordinates will express a high level of interpersonal justice. However, if the superiors treat subordinates with disdain and lack of respect and withhold vital information, and if they are often ambiguous or dishonest in dealing with subordinates, in that case, the subordinates will experience greater interpersonal injustice. Perceptions of interpersonal justice primarily affect the individual's feelings against those with whom he interacts and communicates (Chen et al., 2010). They will reciprocate if they experience interpersonal justice by treating others with respect and openness. However, if they experience interpersonal injustice, in return, they may be less respectful and less inclined to follow the directives of their leaders.

2.2. Organizational Commitment

Organizational commitment appears in line with the competitive environment faced by a business. The problem is that the individual's commitment to the organization is voluntary and personal, so it cannot be imposed; therefore, each individual employee can freely withdraw his commitment to the organization. The study conducted by Meyer et al. (1993) stated the theories related to commitment put forward by Mowday et al. (1979). In this case, Mowday et al. (2013) state that organizational commitment is an action taken by a person in an organization where he or she engages in certain activities with obvious characteristics such as the desire to stay in the organization, the desire to give their best ability to achieve organizational goals and accept all goals and values that exist in an organization. Jehanzeb and Mohanty (2019) explain that organizational commitment is an act that accepts all forms of goals and values contained in the organization, a desire to improve abilities and complicated efforts to assist in achieving goals, and has a strong desire to survive on the organization.

Robbins and Judge (2017) provide an explanation related to commitment where organizational commitment is a form of the attitude taken by an employee in identifying a particular organization and the goals to be achieved by the organization, and the employee’s desire to stay in the organization for an extended period. Meyer et al. (1993) go on to say that organizational commitment can be divided into two types: (1) affective commitment, which demonstrates emotional attachment and identification of individual members with the organization's values and goals, and (2) behavioral commitment, which demonstrates a behavioral commitment to the organization's values and goals. Behavioral commitment is divided into continuance commitment, i.e., the desire to advance the organization's members in exchange for the sacrifice or loss that would be incurred if the organization were to dissolve; and normative commitment, i.e., the appraisal whether fellows feel any responsibility or condition to remain a constituent of the organization.

Mowday et al. (1979) and Mowday et al. (2013) have given a detailed explanation about the organizational commitment that helps achieve at least four results related to the effectiveness and performance, namely. (1) workers who demonstrate a high commitment to the organization has the possibility to show high levels of participation in the organization which may improve its performance, (2) such workers have the stronger desire to keep working on the present organization and can continue to contribute to the achievement of objectives, (3) such workers  are fully involved in their work because their work is a mechanical key and the channel to contribute to the achievement of organizational goals, (4) such workers  are  willing to put much effort into the interest of the organization. 

Kang and Sung (2019) concluded a research which suggests that the absence of commitment can facilitate managerial effectiveness. The beliefs about the importance of commitment in achieving an improvement in organizational performance through the performance of the employees and organizational effectiveness are consistent with several studies conducted by experts (Minibas-Poussard et al., 2017). Organizational commitment is an attitude or attachment psychologically between the individual members of the organization, which is characterized by belief and acceptance of the goals and values of the organization, which is called practical commitment, the desire to promote the organization, called the term of commitment, and the passion to remain a constituent of the organization (Mowday et al., 2013). As an attitude, organizational commitment affects the dependent variable, which is the performance of the employees in an organizational environment where employees work (Al-Jabari & Ghazzawi, 2019). Individual commitment to the organization is associated with individual characteristics, job characteristics, and work experience (Borst, Kruyen, Lako, & de Vries, 2020).

2.3. Framework and Hypotheses

2.3.1. The Influence of Organizational Justice Toward Organizational Commitment

Organizational justice increases organizational commitment through the perception of employees (Imamoglu et al., 2019; Loi et al., 2006). It has been stated that the relationship between organizational justice and organizational commitment has a positive effect (Jehanzeb & Mohanty, 2019; Karakus et al., 2014). Al-Jabari and Ghazzawi (2019)believe that commitment and high levels of participation in the organization result in the improvement of employee  performance and a stronger desire to keep working in the present organization and involved in their work and ultimately willing to put much effort in the organization's interest. Mowday. et al. (2013) believe that organizational justice perceived by employees can foster organizational commitment, which ultimately can improve employee satisfaction as well as organization's effectiveness (Minibas-Poussard et al., 2017).

H1, High distributive justice would lead to more increased affective commitment.
H2, High procedural justice would lead to more increased affective commitment.
H3, High interaction justice would lead to more increased affective commitment.
H4, High distributive justice would lead to more increased normative commitment.
H5, High procedural justice would lead to more increased normative commitment.
H6, High interaction justice would lead to more increased normative commitment.

2.3.2. The Influence of Organizational Justice toward Employee Satisfaction

Employee satisfaction is achieved when  employees' expectations are met by the workplace environment, while job dissatisfaction arises when employee expectations are not met (Zhang, Liu, Zhang, Xu, & Cheung, 2021). Moreover, employee satisfaction is a combination of needs and several expectations derived from the work environment. Employee satisfaction would be attainable if satisfaction factors in the environment match with the needs and expectations , but dissatisfaction arises if those factors are significantly less when compared to the level of individual needs (Guzeller & Celiker, 2019). Robbins and Judge (2017) identify four factors conducive to the level of high employee satisfaction, namely; (1) work that is mentally challenging, (2) reasonable remuneration, (3) supportive working environment conditions, and (4) supportive colleagues.

The studies have found that job satisfaction increases when leaders can understand and be friendly to employees, recognize their good performance, listen to employees' thoughts, and take individual interest in their matters (Culibrk, Delić, Mitrović, & Ćulibrk, 2018; Ozel & Bayraktar, 2018). Fair justice is therefore based on job demand, individual skills, and standardized benefits given to generate employee satisfaction.

H7, High distributive justice would lead to more increased employee satisfaction.
H8, High procedural justice would lead to more increased employee satisfaction.
H9, High interaction justice would lead to more increased employee satisfaction.

The research framework of the current study can be described as follows in Figure 1.

Figure 1. Research framework.
Note: OjD: Distributive Justice; OjP: Procedural Justice; OjI: Intersection Justice; AffCom: Affective commitment; NormCom: Normative commitment; Satis: Satisfaction.

3. RESEARCH METHOD

This study carried out an analysis of the banking industry in the city of Bandung, West Java, Indonesia. In this study, the sample size was 200 respondents, who were employees of the banking sector in the Bandung city area, selected through a simple sampling method.  The research procedure was based on the response received from these respondents about the banking sector in the city of Bandung. For the hypothesis testing, structural equation modeling (SEM) was used, which is one approach that examines multivariate series dependence associations between variables. At the same time, WarpPLS 5, a statistical program package for structural equation modeling, was used for data processing.

A questionnaire based on 7-point Likert scale was used for data collection as the research instrument. The questionnaire was distributed to 225 employees working in the banking sector in the city of Bandung, out of which 200 questionnaires were returned completely filled out. The Likert scale measured items from very unimportant to very important. The parameters of organizational justice domains included in the questionnaire were distributive justice, procedural justice, interaction justice, affective commitment, normative commitment, and employee satisfaction.

The research items related to organizational justice was adopted from a study by Niehoff and Moorman (1993) and adopted by Taner, Turhan, Helvacı, and Koprulu (2015), with modifications related to the current study.  The research items related to organizational commitment was adopted from Meyer and Allen (1997); and the research items realted to employee satisfaction was adopted from The Minnesota Satisfaction Questionnaire (MSQ) of Weiss, Dawis, England, and Lofquist (1967) and developed by Martins and Proença (2012) and Mgaiwa (2021). The data analysis was carried out by techniques using Structural Equation Modelling (SEM). In addition, component-based Partial Least Squares (PLS) was used to conceive a theory for prediction objectives regarding organizational justice, organizational commitment, and employee satisfaction on outsourcing in the banking sector in Bandung.

The measurement predictions by the nature of convergent validity, i.e. size of reflective individuals were correlated with value of the loading greater than 0.5, which was a measure by the Partial Least Squares method (Kock, 2015). The square root of the AVE was compared with the feasible method of determining the value discriminant validity and separately constructing the measure with the correlation between the constructs in the sample. For example, if the significance AVE was greater than the correlation between the constructs, the sample would have a good validity and the value of AVE is would also be greater than the weight of the correlation between the constructs (Fornell & Larcker, 1981). In addition, Stone-Geiser Q-square test was also used to assess the predictive p-value of the dependent constructs. The structural models were evaluated based on the relevance and significance scores of all parameters. A statistical examination of the data was adopted by aggregating the respondents' data and involving convergent validity, discriminant validity, and significance tests. The counting results showed that all indicators calculated with a loading value above 0.5. (Kock, 2015).

4. RESULTS AND DISCUSSION

Most of the respondents were male (53%) and a majority were in 26-30 years’ group (46%). In the years of work experience, a majority of respondents (73%) had 1 to 2 years of experience. See Table 1 for details.

Table 1. Characteristics of respondents.
Characteristics
Category
Percent
Gender
Male
53
Female
47
Age  
under 25 years
23
26 – 30 years
46
Up to 30 years
31
Time of Working
1 - 2 years
73
3 - 5 years
27

In addition to convergent validity, discriminant validity, and significance tests, the data collected from respondents were entered into a database.  Based on the counting results, all the indicators met the loading value of greater than 0.5, thus passing the qualification to move forward with further testing as shown in Table 2.

Table 2. Result of average variance extracted (AVE), composite reliability (CR) and Cronbach’s alpha (CA).

Factors
AVE
CR
CA
Distributive Justice
0.678
0.873
0.817
Procedural Justice
0.672
0.889
0.850
Interaction Justice
0.594
0.853
0.806
Normative Commitment
0.568
0.794
0.720
Affective Commitment
0.533
0.760
0.713
Satisfaction
0.622
0.813
0.730

All the factors showed a Cronbach's alpha above 0.6 and the average variance extracted and results of composite reliability greater than 0.7. The results of adjusted R squares are shown in the Table 3.;

Table 3. Value of R squares adjusted.
 
R-Squares
R-Squares Adjusted
Q-Squared
GoF-Tenenhaus
Affective Commitment
0.053
0.038
0.063
Small
Normative Commitment
0.059
0.045
0.062
Small
Satisfaction
0.279
0.261
0.305
Medium

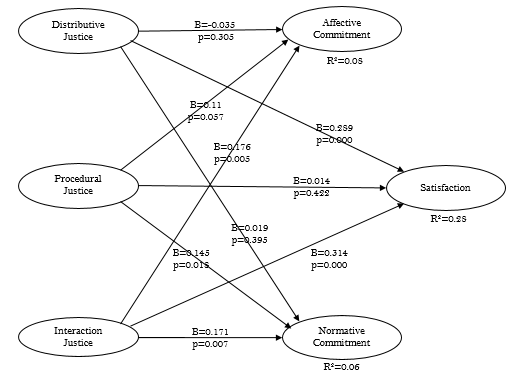
The result of calculating regression analysis and the P values of structural models are in agreement as shown in Table 3 and Figure 2 .

Figure 2. Result of calculating.

The next step was to test the hypotheses proposed in this study. Table 4 shows the results of the testing calculations in terms of coefficient value, the p-value and the research hypothesis decision.

Table 4 shows the path coefficient of organizational justice, organizational commitment, and employee satisfaction.  The calculation results of p-values are seen lower than the significant levels in interactional justice toward commitment and organizational justice toward employee satisfaction.

Table 4. Result of the research hypothesis decisions.
Path
Coefficient Value
P Values
Decision
Distributive Justice  → Affective Commitment (H1)
-0.035
0.305
Rejected
Procedural Justice  → Affective Commitment (H2)
0.11
0.057
Accepted
Interaction Justice   →  Affective  Commitment (H3)
0.176
0.005
Accepted
Distributive Justice  → Normative Commitment (H4)
0.019
0.395
Rejected
Procedural Justice  → Normative Commitment (H5)
0.145
0.018
Accepted
Interaction Justice  →  Normative Commitment (H6)
0.171
0.007
Accepted
Distributive Justice  → Satisfaction (H7)
0.289
0.000
Accepted
Procedural Justice  →  Satisfaction (H8)
0.014
0.422
Rejected
Interaction Justice  →   Satisfaction (H9)
0.314
0.000
Accepted

(1) Organizational justice toward organizational commitment and distributive justice toward affective commitment have a path coefficient of -0.035 with a p-value of 0.305. The results of the p-value are more significant than the significance level of 5 %, so the distributive justice does not significantly influence affective commitment. The results of this analysis contrast with Taner et al. (2015), who conducted the research at the state University of Turkey and demonstrated that distributive justice had a significant influence on affective commitment. These results indicate that employee perception was affected by unfair treatment and injustice in the company and lack of transparency in the rewards and achievements.  The results are not consistent with Faye and Long (2014), according which public sector employee behaviors were not significantly affected by the perception of their jobs.

Procedural justice toward affective commitment shows a path coefficient of 0.110 with a p-value of 0.057. The results of the p-value are lower than the significance level of 10%, so procedural justice significantly influences affective commitment. The outcomes are compatible with studies performed by Wang, Liao, Degen, and Tao (2010), which stated that procedural justice significantly influences affective commitment in China. This may imply that outsourcing employees already feel getting same justice in determining the results.  Employees already know that their performance has been evaluated by a competent person with the work they are doing so it improved their affective commitment.  These results corroborate with research conducted by Mashi (2018), who suggested that there was a positive association between procedural justice and job satisfaction.

Interaction justice toward affective commitment has a path coefficient of 0.176 with a p-value of 0.005. The results of p-value lower than the significance level of 5%, so the interaction justice significantly affects affective commitment. Outsourced employee felt that they were treated well in the organization so they had a good affective commitment.  These results are consistent with a study conducted by Culibrk et al. (2018), which stated that an organization's commitment could shape employee attitudes. Jameel et al. (2020), too, found that employee attitudes are affected by job and organizational commitment perceptions.

Distributive justice toward normative commitment shows a path coefficient of 0.110 with a p-value of 0.057.  The results of the p-value are lower than the significance level of 10%, so procedural justice significantly influences normative commitment.  The results agree with studies conducted by Ghran et al. (2019), which states that distributive justice significantly affects normative commitment. This may imply that employees already feel distributive justice so as to generate normative commitment.

Procedural justice toward normative commitment has a path coefficient of 0.110 with a p-value of 0.057.  The results of the p-value are lower than the significance level of 10%, so procedural justice significantly influences normative commitment.  The results are consistent with studies conducted by Greenberg (2017), who stated that procedural justice significantly influences the best predictor in work performance.

Interaction justice toward normative commitment has a path coefficient of 0.176 with a p-value of 0.005.  The results of the p-value are lower than the significance level of 5%, so the interaction justice significantly influences normative commitment. This is consistent with a research conducted by Ghran et al. (2019), which suggested that employee attitudes could be shaped by organizational commitment and that organizational commitment and job satisfaction can influence employee attitudes.  These effects are compatible with Givarian and Farkoush (2012), who stated the relationship between the interactive justice by the employees and their commitment to the organization is significant on the employees of the University of Medical Sciences of the province of Lorestan. The results of this study are in accordance with research conducted by Jameel et al. (2020).

(2) Organizational justice toward employee satisfaction and Distributive justice toward employee satisfaction has a path coefficient of 0.289 with a p-value of 0.000.  The results of p-value are lower than the significance level of 5%, so distributive justice significantly influences employee satisfaction.  These outcomes support research by Oh (2013), who conducted research in the Public sector of South Korea, which stated that distributive justice significantly influences employee satisfaction at work. According to Ghran et al. (2019), the attitude of employees has a significant influence on job satisfaction.

Procedural justice toward employee satisfaction has a path coefficient of 0.014 with a p-value of 0.422. The results of the p-value are more significant than the significance level of 5%, so procedural justice does not significantly influence employee satisfaction. The research by Najafi, Noruzy, Azar, Nazari-Shirkouhi, and Dalv (2011) also proves that organizational justice directly affects employee satisfaction.  Similarly, Joo and Park (2010) and Kang and Sung (2019) concluded that employee job satisfaction is positively influenced by organizational commitment.  Moreover, additional research conducted by Slack, Orife, and Anderson (2010), who studied 900 companies in the United States, found that the organization's vision influenced employees' perception regarding their work, which, in turn, caused employee behavior to influence work satisfaction. The findings are similar to Dong and Phuong (2018) findings which proved that work perception has a major impact on employee satisfaction.

Interactional justice toward employee satisfaction has a path coefficient of 0.314 with a p-value of 0.000.  The results of p-value show it lower than the significance level of 5%, so the interactional justice significantly influences employee satisfaction.  The results support the research conducted by Wang et al. (2010), that stated interactional is the best predictor in work performance.  The results also supported a study guided by Pan et al. (2018), which found that the positive behavior of employees has an influential impact on employee satisfaction. Al-Zu'bi (2010) did additional study on the employees of a variety of Electrical Industrial Companies in Jordan, finding a good link between organizational justice and job satisfaction. Al-Tit and Suifan (2015) discovered that workers' views of work have a major impact on their behavior, which leads to increased employee satisfaction.

(3) Organizational Commitment, while having a simultaneous effect of affective commitment on organizational justice, have had results of R square adjusted 0.038. The simultaneous normative commitment shows an influence on organizational justice with results of R square adjusted to 0.045.  Based on Tenenhaus GoF criteria, it suggests the influence of structural organizational model of a small commitment. Thus we can say that there was a simultaneous effect of organizational justice on the affective commitment of 3.8% while toward the normative commitment, it was 4.5%. The findings are backed up by a research of Dong and Phuong (2018), which found that organizational commitment impacts worker attitudes and satisfaction. Furthermore, Al-Tit and Suifan (2015), discovered that employees' perceptions of work significantly impact their behavior, which increases employee satisfaction. Zhang et al. (2021), stated organizational commitment is directly related to work routine and job satisfaction.

(4) Employee Satisfaction, the simultaneous influence of organizational justice towards employee satisfaction have had results of R square adjusted 0.261. Based on Tenenhaus GoF criteria means that the influence of structural model of employee satisfaction is medium.  This can be interpreted that the simultaneous effect of organizational justice on employee satisfaction is 26.1%.  The results also supported research conducted by Ozel and Bayraktar (2018) and Fu and Deshpande (2014), which states that the effect on the organization's commitment to employee satisfaction, as well as research conducted by Greenberg (2017), demonstrates that an organization's dedication has an influence on workers' perceptions of their jobs.

5. CONCLUSION, RECOMMENDATIONS AND LIMITATIONS

The results of the study have shown that employees perception of organizational justice simultaneously affects organizational commitment and employee satisfaction. This perception is true since the results also suggest that organizational justice has different influence on organizational commitment and employee satisfaction. Organizational justice has a significant influence on affective commitment but no significant effect on normative commitment. This result means outsourcing employees are committed to their work and promote the organization, but they do not feel confident of remaining a part of it. Furthermore, distributive justice does not significantly affect affective commitment, while procedural justice and interaction justice significantly influence affective commitment. It shows that the higher the procedural justice and perceptions of interpersonal fairness, the higher is the employees' desire to promote the organization because outsourcing employees feel treated good relatively. However, on the other hand, there is no influence between distributive justice and affective commitment. There is seen no influence perceptions of distributive justice as recognition, or a chance to advance against the wishes of employees outsourcing to promote the organization. It means that the distributive justice in the company has not gone well, so it does not affect the affective commitment of employees while procedural justice and interaction justice has been running well so they can lead to affective commitment. Similarly, normative justice that is significantly influenced by procedural justice and interaction justice but is not significantly influenced by distributive justice.

Employee satisfaction as a whole is affected by organizational justice and organizational commitment. Partially employee satisfaction is influenced by distributive justice and interaction justice but not significantly by procedural justice. This result indicates that employees will feel satisfied if distributive justice and interpersonal fairness distributes well, but procedural fairness does not affect employee satisfaction. This situation may imply that employees are satisfied with distributive justice and interaction justice but do not feel satisfied with procedural justice/ This is understandable due to outsourcing employees feeling burdened with the procedures that run in the company. The affective commitment also significantly affects employee satisfaction, but normative commitment does not significantly affect employee satisfaction. This result may imply that affective commitment may mediate organizational justice in boosting employee satisfaction while normative commitment cannot mediate organizational justice in improving employee satisfaction.

The study recommends attention to be given by top managers of the company to make improvements in providing organizational justice to employees of outsourcing which is expected to improve organizational commitment that can increase employee satisfaction.  This implies that the requirement for improvements in delivering organizational justice will lead to an organizational commitment to increase employee happiness while also increasing job performance. There are some limitations to the research paradigm of organizational justice, organizational commitment, and employee happiness in this study. More research is needed to incorporate several characteristics that impact employee happiness, such as gender, demography, the complicatedness of the organizational arrangement, and reward and punishment to produce a more comprehensive picture.

Funding: This study received no specific financial support.  

Competing Interests: The authors declare that they have no competing interests.

Authors’ Contributions: All authors contributed equally to the conception and design of the study.

REFERENCES

Al-Jabari, B., & Ghazzawi, I. (2019). Organizational commitment: A review of the conceptual and empirical literature and a research Agenda. International Leadership Journal, 11(1), 78-119.

Al-Tit, A. A., & Suifan, T. S. (2015). The mediating role of job characteristics in the relationship between organizational commitment and job satisfaction. International Journal of Business and Management, 10(9), 215-222.Available at: http://dx.doi.org/10.5539/ijbm.v10n9p215 .

Al-Zu'bi, H. A. (2010). A study of relationship between organizational justice and job satisfaction. International Journal of Business and Management, 5(12), 102-109.

Borst, R. T., Kruyen, P. M., Lako, C. J., & de Vries, M. S. (2020). The attitudinal, behavioral, and performance outcomes of work engagement: A comparative meta-analysis across the public, semipublic, and private sector. Review of Public Personnel Administration, 40(4), 613-640.Available at: https://doi.org/10.1177/0734371x19840399.

Britel, Z., & Cherkaoui, A. (2022). Measuring an organization’s change readiness regarding the implementation of corporate social responsibility. International Journal of Management and Sustainability, 11(1), 1–20.Available at: https://doi.org/10.18488/11.v11i1.2916.

Cendrayani, Y., & Sidharta, I. (2020). The influence of organizational culture on affective and normative commitment to employees in the construction sector in Bandung. Journal of Economics, Business & Entrepreneurship, 14(1), 24-29.

Chen, Z., Zhang, X., Leung, K., & Zhou, F. (2010). Exploring the interactive effect of time control and justice perception on job attitudes. The Journal of Social Psychology, 150(2), 181-197.Available at: https://doi.org/10.1080/00224540903366636.

Culibrk, J., Delić, M., Mitrović, S., & Ćulibrk, D. (2018). Job satisfaction, organizational commitment and job involvement: The mediating role of job involvement. Frontiers in Psychology, 9, 132.Available at: https://doi.org/10.3389/fpsyg.2018.00132.

Dong, L. N. T., & Phuong, N. N. D. (2018). Organizational justice, job satisfaction and organizational citizenship behavior in higher education institutions: A research proposition in Vietnam. The Journal of Asian Finance, Economics and Business, 5(3), 113-119.Available at: https://doi.org/10.13106/jafeb.2018.vol5.no3.113.

Faye, K., & Long, Y. (2014). The impact of job satisfaction in the relationships between workplace politics and work related outcomes and attitudes: Evidence from organizations in Senegal. International Journal of Business and Management, 9(5), 160-168.Available at: https://doi.org/10.5539/ijbm.v9n5p160.

Fornell, C., & Larcker, D. (1981). Evaluating structural equation models with unobservable variable and measurement error. Journal of Marketing Research, 18(1), 39-50.

Fu, W., & Deshpande, S. P. (2014). The impact of caring climate, job satisfaction, and organizational commitment on job performance of employees in a China’s insurance company. Journal of Business Ethics, 124(2), 339–349.

Ghran, L. A. Z., Jameel, A. S., & Ahmad, A. (2019). The effect of organizational justice on job satisfaction among secondary school teachers. International Review, 3(4), 84-93.

Givarian, H., & Farkoush, F. D. (2012). Study of the effects of organizational justice on organizational commitment. African Journal of Business Management, 6(4), 1338-1347.Available at: https://doi.org/10.5897/ajbm11.1193.

Graso, M., Camps, J., Strah, N., & Brebels, L. (2020). Organizational justice enactment: An agent-focused review and path forward. Journal of Vocational Behavior, 116, 103296.Available at: https://doi.org/10.1016/j.jvb.2019.03.007.

Greenberg, J. (2017). Promote procedural justice to enhance acceptance of work outcomes. The Blackwell Handbook of Principles of Organizational Behaviour, 189-204.Available at: https://doi.org/10.1002/9781405164047.ch13.

Guzeller, C. O., & Celiker, N. (2019). Examining the relationship between organizational commitment and turnover intention via a meta-analysis. International Journal of Culture, Tourism and Hospitality Research, 14(1), 102-120.Available at: https://doi.org/10.1108/IJCTHR-05-2019-0094.

Iheriohanma, E., & Austin-Egole, I. S. (2020). Outsourcing and employment trends: An exploratory discourse. Issues in Business Management and Economics, 8(3), 48-56.Available at: https://doi.org/10.15739/IBME.20.005.

Imamoglu, S. Z., Ince, H., Turkcan, H., & Atakay, B. (2019). The effect of organizational justice and organizational commitment on knowledge sharing and firm performance. Procedia Computer Science, 158, 899-906.Available at: https://doi.org/10.1016/j.procs.2019.09.129.

Inegbedion, H., Sunday, E., Asaleye, A., Lawal, A., & Adebanji, A. (2020). Managing diversity for organizational efficiency. Sage Open, 10(1), 2158244019900173.

Jameel, A. S., Hamdi, S. S., Abdul-Karem, M., & Ahmad, A. R. (2020). Organizational Justice and Job satisfaction among nurses. UKH Journal of Social Sciences, 4(2), 61-69.

Jang, J., Lee, D. W., & Kwon, G. (2021). An analysis of the influence of organizational justice on organizational commitment. International Journal of Public Administration, 44(2), 146-154.Available at: https://doi.org/10.1080/01900692.2019.1672185.

Jehanzeb, K., & Mohanty, J. (2019). The mediating role of organizational commitment between organizational justice and organizational citizenship behavior: Power distance as moderator. Personnel Review, 49(2), 445-468.

Joo, B. K. B., & Park, S. (2010). Career satisfaction, organizational commitment, and turnover intention: The effects of goal orientation, organizational learning culture and developmental feedback. Leadership & Organization Development Journal, 31(6), 482-500.

Kang, M., & Sung, M. (2019). To leave or not to leave: The effects of perceptions of organizational justice on employee turnover intention via employee-organization relationship and employee job engagement. Journal of Public Relations Research, 31(5-6), 152-175.Available at: https://doi.org/10.1080/1062726x.2019.1680988.

Karakus, M., Ustuner, M., & Toprak, M. (2014). Two alternative models on the relationships between organizational justice, organizational commitment, burnout, and job satisfaction of education supervisors. Journal of Educational Policy, 11(1), 69-94.

Kock, N. (2015). WarpPLS 5.0 user manual. Laredo, TX: ScriptWarp Systems.

Koutoupis, A. G., Belesis, N. D., & Kampouris, C. G. (2022). Did COVID-19 affect the financial performance and risk of international shipping companies? International Journal of Applied Economics, Finance and Accounting, 13(2), 69–81.Available at: https://doi.org/10.33094/ijaefa.v13i2.623.

Lee, G. R., Lee, S., Malatesta, D., & Fernandez, S. (2019). Outsourcing and organizational performance: The employee perspective. The American Review of Public Administration, 49(8), 973-986.

Loi, R., Hang‐Yue, N., & Foley, S. (2006). Linking employees' justice perceptions to organizational commitment and intention to leave: The mediating role of perceived organizational support. Journal of occupational and Organizational Psychology, 79(1), 101-120.

Machmud, S., & Sidharta, I. (2016). Entrepreneurial motivation and business performance of SMEs in the SUCI clothing center, Bandung, Indonesia. DLSU Business & Economics Review, 25(2), 63-78.

Martins, H., & Proença, T. (2012). Minnesota Satisfaction Questionnaire–Psychometric properties and validation in a population of Portuguese hospital workers. FEP Journal–Economics & Management: Working Paper, 471(1), 1-23.

Mashi, M. S. (2018). The mediating role of job satisfaction in the relationship between organizational justice and employee outcomes. International Journal of Public Administration, 41(16), 1351-1360.Available at: https://doi.org/10.1080/01900692.2017.1388819.

Meyer, J. P., & Allen, N. J. (1997). Commitment in the workplace: Theory, research, and application. Thousand Oaks, CA: Sage Publications.

Meyer, J. P., Allen, N. J., & Smith, C. A. (1993). Commitment to organizations and occupations: Extension and test of a three-component conceptualization. Journal of Applied Psychology, 78(4), 538.

Mgaiwa, S. J. (2021). Academics’ job satisfaction in Tanzania’s higher education: The role of perceived work environment. Social Sciences & Humanities Open, 4(1), 100143.

Minibas-Poussard, J., Le Roy, J., & Erkmen, T. (2017). The moderating role of individual variables in the relationship between organizational justice and organizational commitment. Personnel Review, 46(8), 1635-1650.Available at: https://doi.org/10.1108/PR-12-2015-0311.

Mortazavi, S., & Shirazi, A. (2010). Factors affecting organizational commitment: A multi-dimensional study. Journal of International Social Research, 3(14), 351-362.

Mowday, R. T., Steers, R. M., & Porter, L. W. (1979). The measurement of organizational commitment. Journal of Vocational Behavior, 14(2), 224-247.

Mowday, R. T., Porter, L. W., & Steers, R. M. (2013). Employee—organization linkages: The psychology of commitment, absenteeism, and turnover. New York: Academic Press.

Najafi, S., Noruzy, A., Azar, H. K., Nazari-Shirkouhi, S., & Dalv, M. R. (2011). Investigating the relationship between organizational justice, psychological empowerment, job satisfaction, organizational commitment and organizational citizenship behavior: An empirical model. African Journal of Business Management, 5(13), 5241-5248.

Niehoff, B. P., & Moorman, R. H. (1993). Justice as a mediator of the relationship between methods of monitoring and organizational citizenship behavior. Academy of Management Journal, 36(3), 527-556.Available at: https://doi.org/10.5465/256591.

Oh, J., R. (2013). The impact of organizational justice on career satisfaction of employees in the public sector of South Korea. Dissertation University of Minnesota.  

Ozel, A., & Bayraktar, C. A. (2018). Effect of organizational justice on job satisfaction. In Industrial Engineering in the Industry 4.0 Era (pp. 205-218). Cham: Springer.

Pan, X., Chen, M., Hao, Z., & Bi, W. (2018). The effects of organizational justice on positive organizational behavior: Evidence from a large-sample survey and a situational experiment. Frontiers in Psychology, 8, 2315.Available at: https://doi.org/10.3389/fpsyg.2017.02315.

Prajapati, H., Kant, R., & Tripathi, S. M. (2020). An integrated framework for prioritizing the outsourcing performance outcomes. Journal of Global Operations and Strategic Sourcing, 13(4), 301-325.Available at: https://doi.org/10.1108/JGOSS-06-2019-0047.

Robbins, S. P., & Judge, T. A. (2017). Essentials of organizational behavior. New Jersey: Pearson Education.

Rupp, D. E., Shapiro, D. L., Folger, R., Skarlicki, D. P., & Shao, R. (2017). A critical analysis of the conceptualization and measurement of organizational justice: Is it time for reassessment? Academy of Management Annals, 11(2), 919-959.Available at: https://doi.org/10.5465/annals.2014.0051.

Sara, J. D., Prasad, M., Eleid, M. F., Zhang, M., Widmer, R. J., & Lerman, A. (2018). Association between work-related stress and coronary heart disease: A review of prospective studies through the job strain, effort-reward balance, and organizational justice models. Journal of the American Heart Association, 7(9), e008073.Available at: https://doi.org/10.1161/JAHA.117.008073.

Sidharta, I., Sidik, P. M., & Affandi, A. (2019). Innovative behavior: The study of intellectual capital effect on creative fashion industry in Bandung, Indonesia. Problems and Perspectives in Management, 17(4), 404-415.Available at: http://dx.doi.org/10.21511/ppm.17(4).2019.33 .

Silva, M. R., & Caetano, A. (2016). Organizational justice across cultures: A systematic review of four decades of research and some directions for the future. Social Justice Research, 29(3), 257-287.Available at: https://doi.org/10.1007/s11211-016-0263-0.

Singh, S. K., & Singh, A. P. (2018). Interplay of organizational justice, psychological empowerment, organizational citizenship behavior, and job satisfaction in the context of circular economy. Management Decision, 57(4), 937-952.Available at: https://doi.org/10.1108/MD-09-2018-0966.

Slack, F. J., Orife, J. N., & Anderson, F. P. (2010). Effects of commitment to corporate vision on employee satisfaction with their organization: An empirical study in the United States. International Journal of Management, 27(3), 421-436.

Swalhi, A., Zgoulli, S., & Hofaidhllaoui, M. (2017). The influence of organizational justice on job performance: The mediating effect of affective commitment. Journal of Management Development, 36(4), 542-559.Available at: https://doi.org/10.1108/JMD-11-2015-0162.

Taner, B., Turhan, M., Helvacı, İ., & Koprulu, O. (2015). The effect of the leadership perception and organizational justice on organizational commitment: A research in a state university. International Review of Management and Marketing, 5(3), 180-194.

Wang, X., Liao, J., Degen, X. D., & Tao, C. T. (2010). The impact of organizational justice on work performance: Mediating effects of organizational commitment and leader-member exchange. International Journal of Manpower, 31(6), 660-677.Available at: https://doi.org/10.1108/01437721011073364.

Weiss, D. J., Dawis, R. V., England, G. W., & Lofquist, L. H. (1967). Minnesota satisfaction questionnaire. Minneapolis: University of Minnesota, Industrial Relations Center, Work Adjustment Project.

Zhang, Y., Liu, G., Zhang, L., Xu, S., & Cheung, M. W.-L. (2021). Psychological ownership: A meta-analysis and comparison of multiple forms of attachment in the workplace. Journal of Management, 47(3), 745-770.Available at: https://doi.org/10.1177/0149206320917195.

Views and opinions expressed in this article are the views and opinions of the author(s), Humanities and Social Sciences Letters shall not be responsible or answerable for any loss, damage or liability etc. caused in relation to/arising out of the use of the content.