Index

Abstract

This study was conducted with the objective of evaluating the influence of knowledge management on the research capacity of university lecturers in Hanoi. First, the decision system analysis method was used for the decision-making process of the knowledge management model through three rounds of interviews with 15 experts from universities, research institutes, and scientific journals. Five factors, namely knowledge creation, knowledge collection, knowledge sharing, knowledge application, and knowledge management with big data, were then identified. A survey was conducted with 388 participants, and the collected data were analyzed through partial least squares structural equation modeling. Accordingly, the knowledge management model with five factors that affect the motivation of research and the research capacity of lecturers at universities in Hanoi was evaluated, and the significant values of the reliability and suitability of the model were accepted, showing that the proposed model is suitable. The test results showed that knowledge creation, knowledge collection, knowledge sharing, and knowledge management with big data had a significant relationship with the faculty's research capacity. The analysis revealed that knowledge creation, knowledge application, and knowledge management with big data had a significant impact on the motivation of lecturers for research. The results also showed the direct impact of research motivation on lecturers' research capacity. Furthermore, the indirect relationships between knowledge creation, knowledge sharing, knowledge collection, and knowledge management with big data and research capacity through research motivation is a noteworthy finding of this study.

Keywords: Knowledge management, Research motivation, Research capacity, University lecturers, Hanoi, PLS-SEM.

Received: 22 August 2022 / Revised: 14 November 2022 / Accepted: 25 January 2023 / Published: 28 February 2023

Contribution/ Originality

This study contributes to the existing literature of knowledge management and the knowledge management model by using a new estimation methodology to study the impact of knowledge management on the research capacity of university lecturers in Hanoi.

1. INTRODUCTION

Nowadays, educational institutes or universities not only act as training institutions but also play a chief driving role in a student’s research activities. In addition to training functions, universities are also centers for knowledge creation, technology transfer, and innovation (Ngoc-Tan & Gregar, 2019). In recent years, numerous studies on knowledge management have been conducted (Ferraresi, Quandt, Santos, & Frega, 2012; Gunjal, 2005; Putra & Febriani, 2017; Sudibjo, Aulia, & Harsanti, 2022). However, studies on knowledge management models mainly focus on the issues of acquiring, creating, storing, sharing, developing, diffusing, and deploying knowledge (Abu-Naser, Al Shobaki, & Abu Amuna, 2016; Rivera & Rivera, 2016; Sonmez Cakir & Adiguzel, 2020), but there is a dearth of studies on knowledge management with community practice and big data (Pham et al., 2021). This study was conducted with the objective of performing a comprehensive literature review in the field of knowledge management and the knowledge management model in universities and its impact on the research capacity at universities in Hanoi, Vietnam. The authors then identified the major challenges in the field of knowledge management in universities. Finally, several implications for managers and practitioners were identified and are proposed herein. 

2. LITERATURE REVIEW

2.1. Model of Knowledge Management

According to Smith (2001), knowledge management is a process that includes collecting and accumulating knowledge for organizations; organizing, allocating and applying knowledge to an organization's activities; practice-sharing and protecting the rights of knowledge creators; and taking motivating employees to maintain valuable knowledge for the organization. For educational institutions, knowledge management is the key to effective and efficient school managers. In addition to information management, knowledge management is more broadly understood as trust management and the opinions and experiences of people in an organization (Samad, Rahmad Sukor, Syah, & Muslihah, 2014; Ugwu & Okore, 2020)

Knowledge management (KM) in education is an activity within the management model and creative guidance of educational institutions (Koch, 2003). A systematic review by Miltiadis and Athanasia (2003) shows that prior studies classify knowledge management into different groups that are not exactly the same but, in general, have five basic components, namely collection, transfer, application, protection, and preservation. Rivera and Rivera (2016) studied the model of knowledge management in the context of higher education in Mexico and proposed a KM model with six factors (leadership, culture, structure, human resources, information technology, and measurement) that facilitates the processes of creation, storage, transfer, and utilization of research. A study conducted by Kiran, Agarwal, and Verma (2013) of 30 higher technical education institutions in India proposed a model that includes knowledge technologies, knowledge acquisition, knowledge storage, knowledge dissemination, and a KM-based framework.

By conducting a literature review of 160 papers on knowledge management, published between 2010 and 2020, Pham et al. (2021) used the fuzzy-analytical hierarchy process method to develop a model for knowledge management at universities. This model consists of eight factors, namely knowledge sharing, knowledge management with big data systems, knowledge creation, knowledge use, knowledge collection, knowledge assessment, leadership, and knowledge storage. Based on the authors' analysis, it can be seen that the big data system is related to the use of information technology and the achievements of the fourth industrial revolution. The study showed a correlation with previous studies in the evaluation of knowledge management models at universities (e.g., Rivera & Rivera (2016) and Secundo, Schiuma, & Jones (2019)). Therefore, this study employed the knowledge management model proposed by Pham et al. (2021) to evaluate its effects on the research capacity of lecturers at universities in Hanoi.

2.2. The Relationship Between Knowledge Management and Lecturers’ Research Capacity

Prior studies have shown that a faculty's research capacity is reflected in the quantity and quality of the works published by the lecturers in scholarly journals and presented at conferences (Wills, Ridley, & Mitev, 2013). According to Hedjazi and Behravan (2011), research competence is related to creative ideas; these ideas are then published as works in journals, newspapers, or registered patents, and academic documents. Aydin (2017) reviewed and then listed the indicators that measure research capacity according to the approach based on the number of articles published in scientific journals, index of journals, number of published books, number of edited books, number of book chapters edited in monographs, number of citations, patent registration, research grants received, participation in research projects research, number of scientific awards, number of scientific conference papers, number of invitations to present scientific conference reports, number of dissertations/guidelines, participation in the editorial board of scientific journals, the position in professional associations, and the professional relationship with foreign colleagues.

In accordance with the aforementioned definitions and evaluation criteria of faculties' research competence, a knowledge management model is required to promote these competencies. Procedures, leaders, managers, colleagues, and knowledge management results have been demonstrated to influence the performance of research. Arntzen, Worasinchai, and Ribiere (2009) showed that, in addition to the basic factors including creating, collecting, storing, and using knowledge, the factor of sharing also has an important effect on the research capacity of lecturers at universities. Salo (2011) showed that the factors of the knowledge management model, such as knowledge creation, knowledge collection, and the use of knowledge, have a strong influence on the research capacity of students and lecturers. Bader, Haneen, Ala’aldin, Ali, and Ibrahim (2016) also showed that factors related to knowledge management methods provide lecturers with the opportunity to connect with other scientific groups in their communities through social networks, coding, personalization from impact measurement to research motivation, and the research capacity of lecturers (Ferraris, Mazzoleni, Devalle, & Couturier, 2019). Moreover, a number of studies have also confirmed the influence of knowledge management on faculties' research capacity (Al-Abbadi, Alshawabkeh, & Rumman, 2020; Gyemang & Emeagwali, 2020; Huie, Cassaberry, & Rivera, 2020). In line with the above-mentioned discussion, the following hypotheses were developed in this study:

H1: Factors in the knowledge management research model have a direct influence on the research capacity.
H1a: Knowledge creation has a direct influence on the research capacity.
H1b: Knowledge acquisition has a direct influence on the research capacity.
H1c: Knowledge sharing has a direct influence on the research capacity.
H1d: Knowledge application has a direct influence on the research capacity.
H1e: Knowledge management with big data has a direct influence on the research capacity.

2.3. The Relationship Between Knowledge Management and Faculties' Motivation for Research

Motivation is regarded as an important factor that drives individuals to achieve their goals. It reflects the human tendency to learn and is an inherent tendency to achieve goals, seek novelty and challenge to extend a capacity, and discover and learn (Ryan & Deci, 2000). Studies by Lee, Chang, Liu, and Yang (2007); Singh and Sharma (2011); Kianto, Vanhala, and Heilmann (2016) have demonstrated a positive relationship between knowledge management and job motivation. In addition to affecting the results of professional activities, the motivation for research is affected by the activities of knowledge management. In the field of knowledge management, promotion activities can develop teachers' motivation for research (Rasheed, Aslam, & Sarwar, 2010; Triyanto, 2019). The findings of the study by Nili, Isfahani, and Tanhaei (2013) suggest that knowledge management affects the motivation of lecturers for research. However, only a few studies have investigated the impact of knowledge management on the research motivation of university lecturers. Therefore, in line with the previous studies, the following hypotheses were developed in this study:

H2: The factors of the knowledge management model have a direct influence on research motivation.
H2a: Knowledge creation has a direct influence on research motivation.
H2b: Knowledge acquisition has a direct influence on research motivation.
H2c: Knowledge sharing has a direct influence on research motivation.
H2d: Knowledge application has a direct influence on research motivation.
H2e: Knowledge management with big data has a direct influence on research motivation.

2.4. The Relationship Between the Research Motivation and Research Capacity of Lecturers

Research motivation can be regarded as a factor affecting research capacity (Bland, Center, Finstad, Risbey, & Staples, 2005). Meanwhile, research capacity is assessed on the basis of the research productivity (Arsyad, Purwo, Sukamto, & Adnan, 2019; Brancolini & Kennedy, 2017) and research capacity (Nasser-Abu Alhija & Majdob, 2017) of each individual. Internal personal factors include intelligence, understanding, creativity, curiosity, self-efficacy, motivation, recognition and respect in the field, and the ambition and need to collaborate with other influences on research capacity (Chen, Gupta, & Hoshower, 2006; Chen, Nixon, Gupta, & Hoshower, 2010). External factors including promotions, financial rewards, staffing, teaching load, and research networks have been demonstrated to have a significant impact on faculty research capacity and research engagement. For example, staffing and promotion are potential drivers of research performance. In line with these arguments, the following research hypothesis was developed in this study:

H3: Research motivation directly influences research capacity.

A number of previous studies have tested the factors affecting the motivation of lecturers for research (Cadez, Dimovski, & Zaman Groff, 2017), or determine the score associated with the relationship between motivation and a faculty's research capacity (Dilger, Lütkenhöner, & Müller, 2015; Vernon, Balas, & Momani, 2018).

Runi, Ramli, Nujum, and Kalla (2017) showed that motivation has a positive and significant impact on research capacity. Waheed, Khan, Khan, and Khalil (2012) demonstrated that increasing the implementation of effective knowledge management activities would increase motivation and capacity for research, thereby increasing the effectiveness of the organization. Vernon et al. (2018) reported that university rankings affect the choice of lecturers to work as well as motivate lecturers to carry out scientific research. However, the authors did not account for the role of the knowledge management system of universities. Hall and Martin (2019) remarked that research must first come from passion; they further noted that management institutions should create an environment that stimulates such passion. Thus, although there have been studies examining the relationship between knowledge management, research motivation, and faculties' research capacity, no previous study has demonstrated the mediating role of research motivation in the relationship between science and technology and the knowledge management and research capacity of lecturers at higher education institutions. The following hypothesis was developed in this study:

H4: The factors of the knowledge management model have an indirect impact on research capacity through research motivation.

3. METHODOLOGY

The data were collected through a research-specific questionnaire, and the study was conducted in four steps. Step 1 is the initial qualitative research using a decision system analysis (DSA) method; Step 2 involves quantitative research through Cronbach’s alpha analysis; Step 3 is the quantitative research using the partial least squares structural equation modeling (PLS-SEM) method; and Step 4 comprises additional qualitative research.

The data were collected through a research-specific questionnaire, and the study was conducted in four steps. Step 1 is the initial qualitative research using a decision system analysis (DSA) method; Step 2 involves quantitative research through Cronbach’s alpha analysis; Step 3 is the quantitative research using the partial least squares structural equation modeling (PLS-SEM) method; and Step 4 comprises additional qualitative research.

3.1. Research Design

This DSA method was used in this study to formalize the process of interviewing managers involved in different stages of the decision-making process. Previous studies (Howard and Morgenroth, 1968; Kaynak and Ghauri, 1994; and Ronkainen, 1985) have emphasized that the purpose of DSA is to describe the flowchart of the decision-making process. The steps of the decision-making process provide an opportunity to consider and evaluate changing needs, conditions, and alternatives. DSA diagrams can be adapted according to the input of the interviewees when developing the decision-making flowchart while also taking into account the opinions of different groups and individuals (Ronkainen, 1985). The semi-structured interview process (Lehmann & Hulbert, 1972) is especially useful for creating a series of detailed diagrams depicting decisions made through the decision-making process.

Figure 1. The proposed research framework.

The DSA method constructs flowcharts of the decision-making stages that involve managers' interactions. In this study, a three-round interview process was implemented (see Figure 2 ).

Figure 2. Three-round interview process.

In each round, the experts were asked to complete a qualitative interview questionnaire related to factors affecting the faculty's research capacity. During the interviews, the preliminary diagram was shown to the experts to provide additional details on the criteria and corrected if necessary. The diagram was then adjusted for completeness and accuracy. The schematic revision was sent to the experts in the third round of interviews and to other experts who had followed the decision-making process but did not participate directly in the previous interviews. The final version of the flowchart was completed after the third round of interviews to build a research model of the factors affecting the research capacity of lecturers.

Table 1. Experts’ background information (rounds 1 and 2).
No. Working position
Experience
(Years)
Types of higher education institutions
1 Vice rector
10
Public
2 Rector
15
Public
3 Editor in chief
12
Public
4 Vice rector
15
Private
5 President
20
Public
6 President
20
Private
7 Rector
15
Public
8 Head of department of science management and international affairs
10
Public
9 Vice rector
20
Public
10 Dean
20
Private

In order to conduct the interviews, experts were selected from universities, research institutes and certified scientific journals who are directly involved in, or who have a direct influence on, knowledge management. The background information of the experts for the first and second rounds of interviews is summarized in Table 1.

The experts who participated in the interviews were carefully selected based on their qualifications, experience, and field of activity. Na, Marshall, and Woodside (2009) argued that “after a series of structured and unstructured discussions with managers, each decision-making participant demonstrated the behavior and thought processes of them in a variety of protocols.” The background information of the experts in the third round of interviews is summarized in Table 2.

Table 2. Experts’ background information in the third round of interviews.
No Organization Working position
Experience (In years)
1 University Rector
12
2 University Head of department of science management and international affairs
11
3 University Dean
15
4 University Head of department
12
5 Research institute Director of institute
16

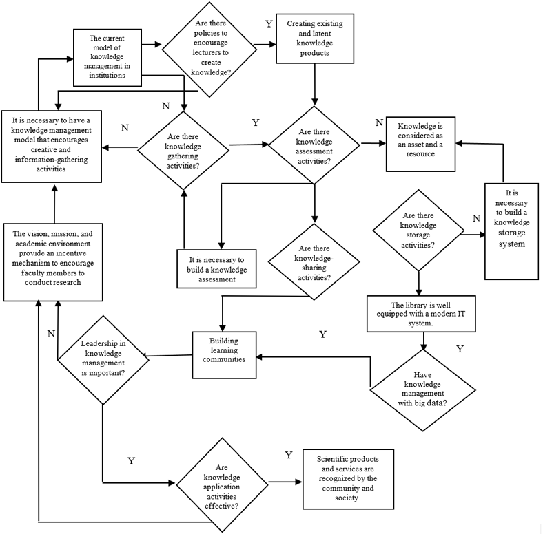
Figure 3. DSA flowchart for the knowledge management model.

According to Figure 3 , in order to build a suitable and reliable research model, a specific set of questions were developed for the interviews. After conducting the third-round interviews, qualitative analysis techniques were used to encode the information collected. After forming the code systems, coding was carried out in which one or more suitable codes were assigned to the variables. Table 3 presents the qualitative analysis results. A total of 15 experts participated in the interviews, and items with agreement from 13–15 experts, 8–12 experts and 4–7 experts were labeled as “Majority,” “Medium,” and “Minority,” respectively. If any item was agreed upon by fewer than four people, it was not accepted.

Table 3. Qualitative analysis results.
Variable Definition Result
Knowledge sharing Knowledge sharing is defined as the exchange of knowledge, skills, experience, and understanding among individuals in an organization. Majority (15/15)
Knowledge collection Acquiring knowledge is not only a simple matter of acquiring knowledge; instead, things that are assumed to be natural categories, such as “body of knowledge,” “learner,” and “cultural transmission,” require a re-conceptualization as products of cultural and social activities. These activities are based on knowledge organization and the knowledge of teachers in accordance with the action plans. Majority (15/15)
Knowledge assessment Knowledge assessment is an essential element of the knowledge management model and should be placed in the first stage of knowledge management. It is important to demonstrate and confirm whether the acquired knowledge is qualified and whether that knowledge can be used, shared, or stored within the organization. Minority (4/15)
Knowledge application Knowledge application is the process of explicitly representing and applying the acquired and validated knowledge to influence decisions, design policy, problem solving, or create new solutions to problems. It takes advantage of new opportunities and it creates new knowledge. Knowledge is always in the process of being built, transformed, and maintained. Majority (13/15)
Knowledge creation Knowledge creation can be defined as the ability of an organization to generate new and useful ideas and solutions related to various aspects of organizational activities, from technological products and processes to practice management. Majority (11/15)
Knowledge storage Knowledge storage is the use of technology that provides a means of storing and retrieving knowledge through computerization. It is important to make it accessible to others or the next generation. Minority (4/15)
Leadership Leadership factors in knowledge management are related to mission vision, academic environment, empowerment, governance system, openness to change, and policies that motivate research activities. Minority (4/15)
Knowledge management with big data The knowledge management generated from big data analysis and the integration and combination with solid knowledge systems ensures that data can be analyzed and classified and converted into knowledge. Majority (10/15)

After consulting the experts, five factors of the knowledge management model were used as independent variables, namely knowledge creation, knowledge sharing, knowledge application, knowledge collection, and knowledge management with big data. The motivation for this research is to determine a variable connecting knowledge management with the research capacity of lecturers. The observed variables and their sources used in this study are presented in Table 4.

Table 4. Scales to measure the research variables.
Factor Question Code Source
Knowledge creation (KNC) There is a mechanism and policy to promote knowledge creation activities. KNC1 Shannak, Maqableh, and Tarhini (2017)
Lecturers are encouraged to exchange their knowledge and ideas. KNC2
Rewards are given for new ideas and knowledge. KNC3
Mechanisms exist to create new knowledge from the existing knowledge. KNC4
A culture of creativity in research is nurtured. KNC5 Developed by the authors
Knowledge collection (KC)   Mechanisms exist to collect useful knowledge from a variety of sources. KC1 Shannak et al. (2017)
I receive support when I have a need for new knowledge. KC2
I am provided with scientific information that is relevant to my research interest. KC3
There is a budget for purchasing scientific databases. KC4 Developed by the authors
Conditions allow individuals to exchange their ideas and needs to explore new knowledge. KC5 Shannak et al. (2017)
Highly qualified lecturers and researchers are invited to increase the scientific capacity. KC6 Shannak et al. (2017)
Knowledge sharing (KS) There are knowledge sharing models that are accessible. KS1 Shannak et al. (2017)
Seminars and training workshops are organized to exchange knowledge and ideas. KS2
Venues and opportunities are provided for a faculty to have informal discussions. KS3
There is a community in which to share knowledge. KS4 Developed by the authors
Reports with relevant information are sent to the lecturers when necessary. KS5 Shannak et al. (2017)
There are libraries, resource centers and other forums for storing and exchanging knowledge. KS6 Shannak et al. (2017)
Working spaces and opportunities are provided to the faculty. KS7 Shannak et al. (2017)
There are scientific journals for lecturers to publish their studies. KS8 Developed by the authors
Knowledge applied (KA) There is a mechanism for lecturers to apply their knowledge. KA1 Ngoc-Tan and Gregar (2019)
There is a regime to protect copyright. KA2 Shannak et al. (2017)
New knowledge is used to make decisions related to school matters. KA3
There are methods of analyzing and evaluating knowledge to create new knowledge for future use. KA4 Ngoc-Tan and Gregar (2019)
New and useful ideas are initialized and applied in daily life. KA5
Knowledge management with big data (KB) There is a filtering and integrating mechanism for different sources and types of knowledge. KB1 Ngoc-Tan and Gregar (2019)
There is a big data encoding system. KB2   Ardito, Ferraris, Petruzzelli, Bresciani, and Del Giudice (2019)
There is an intelligent electronic library that can provide easy access to scientific databases. KB3
There is an effective IT infrastructure to support research activities. KB4 Developed by the authors
There is an integration method with a solid knowledge system ensuring that data can be analyzed and classified. KB5 Developed by the authors
The connections among scientific activities are facilitated. KB6 Developed by the authors
Research motivation (RMO) I like conducting research because it plays a vital role in lecturers’ professional lives. RMO1 Developed by the authors
I am proud to be recognized by the school and society for my scientific achievements. RMO2
I am optimistic about my future scientific success. RMO3
I will continue with my passion for research at my university. RMO4
I have made a significant contribution to the development of my university. RMO5
My studies have made a significant contribution to transferring knowledge to students. RMO6
Besides teaching activities, I usually spend a lot of time conducting research. RMO7
Research capacity (RCA) The number of my published papers and scientific indexes has increased. RCA1 Kotsemir (2012)
I have a number of ISI- and SCOPUS-indexed papers. RCA2
The university’s scientific reputation regarding scientific activities has increased. RCA3 Developed by the authors
The total number of citations from my published papers has increased. RCA4
The total number of citations of each paper has increased. RCA5 Zhang (2014)
Regarding the applicability, my research is highly appreciated. RCA6 Developed by the authors
My studies have a high reference value and a valid contribution to the research area. RCA7 Developed by the authors

The questionnaire was divided into two parts: the first part contained questions regarding the survey participants, and the second consisted of the participants’ evaluations of the research questions. A five-point Likert scale, from 1 strongly disagree to 5 strongly agree, was used in this study.

3.2. Data Sample

The convenient sampling method was used, and questionnaires were sent to 450 lecturers from universities in Hanoi, Vietnam, from March 2021–October 2021 via email and Google Forms. A total of 410 questionnaires (91%) were filled in and sent back. After removing any incomplete forms, 388 samples (86.2%) were used.

Regarding gender, 113 respondents were male (29.1%) and 275 were female (70.9%). The number of lecturers under the age of 25 years accounted for 14.9%, those aged 25–35 years accounted for 34.3%, those aged 36–45 years accounted for 38.9%, and those over 45 years old accounted for 11.9%.

Regarding academic qualifications and designations, lecturers with master's degrees accounted for 55.9%, PhD degrees accounted for 32.2%, and associate professors and professors accounted for 8.2% and 3.6%, respectively. Those with fewer than five years of work experience accounted for 22.9%, those with 5–10 years accounted for 25.3%, those with 11–15 years accounted for 29.4%, and over 15 years accounted for 22.4%.

Table 5.  Demographic information of participants.
Characteristic
Frequency
Percentage
Gender Male
113
29.1
Female
275
70.9
Age (Years) Under 25
58
14.9
25–35
133
34.3
36–45
151
38.9
Above 45
46
11.9
Academic qualifications and designations Master
217
55.9
Doctor
125
32.2
Associate professor
32
8.2
Professor
14
3.6
Working time Under 5 years
89
22.9
5–10
98
25.3
11–15
114
29.4
Above 15 years
87
22.4
Working position Lecturer
317
81.7
Manager
71
18.3
Major Social science and humanities
265
68.3
Engineering
65
16.8
Others
58
14.9
 
388
100.0

With regard to working positions in universities, out of 388 respondents, 317 people were working as lecturers, accounting for 81.7%. The number of respondents who were in leadership and management positions was 71 (18.3%). There were 265 lecturers teaching in the majors of social science and humanities, accounting for 68.3%, 65 lecturers were in engineering, accounting for 16.8%, and 58 lecturers in other fields, accounting for 14.9%. Table 5 summarizes the respondents’ demographic information.

3.3. Data Analysis

PLS-SEM is an analytical technique for detecting or building predictive models. For the analysis of causal models between latent variables, this method is considered to be better than the general linear structural relation model, which is more suitable for exploratory research (Ringle, Sarstedt, & Straub, 2012). In comparison with covariance-based structural equation modeling, which is evaluated by the covariance matrix, PLS-SEM is suitable for analyzing small samples. Chin (1998) suggested that the sample size of the PLS should be 10 times the latent variables included in the model. There are seven latent variables in the study, so according to the principle of statistical preservation, the minimum sample size for the study should be at least 70. The sample size of this study is 388, which exceeds the minimum sample size requirement. PLS-SEM is mainly designed to detect whether a causal relationship has a statistically significant linear relationship. Therefore, it is suitable for use with the theoretical model. In this study, the PLS-SEM was used to explore the relationship between the research variables. The PLS algorithm and bootstrapping were used to perform repeated sampling 5000 times to obtain the coefficients and statistical significance of the items (Henseler & Chin, 2010). This technique also shows the correlation and multi-dimensional influence between the variables.

4. RESULTS

4.1. Model Reliability and Validity

Reliability refers to the consistency of the observed variables. Metrics include the reliability of each scale and the internal consistency between the scales (Hair, Anderson, Tatham, & Black, 1998). The reliability of each scale was checked by the load factor indexes. Internal consistency was tested using the reliability of the latent variable (CR) component and Cronbach’s alpha. The recommended value needed to be greater than 0.7.

After the data were collected, the reliability of the scale was tested using SPSS software. The results of the Cronbach’s alpha analysis showed that some observed variables had similar coefficients. Correlation values less than 0.3 were excluded from the model. The knowledge creation variable had two excluded variables: KNC3 and KNC4. Knowledge collection had one observed variable excluded, KC6. The knowledge sharing variable had four excluded variables: KS4, KS5, KS7, and KS8. The knowledge management with big data variable had two excluded variables: KB4 and KB6. Research motivation had two observed variables excluded: RMO6 and RMO7. Lastly, the research capacity variable had three observed variables excluded from the model: RCA3, RCA6, and RCA7.

Validity refers to the correctness of the scale and the measurement indicators, including convergent and discriminant validity. The convergent values ​​mainly measure the correlation between the scales in a factor and detect the average variance extracted (AVE). The recommended value should be greater than 0.5 (Bagozzi, Yi, & Nassen, 1998). Discriminant validity measures the correlation between scales with different characteristics using the square root value of the AVE. If the square root of the diagonal AVE is greater than the correlation coefficient of the horizontal or vertical columns, it is discriminant (Hair, Risher, Sarstedt, & Ringle, 2019).

The results of the load factor analysis showed that five of the observed variables had a loading factor value less than 0.7 and were removed from the model. Knowledge collection had one excluded variable (KC5), knowledge application (KA) had two excluded variables (KA3 and KA4), research dynamics had one excluded variable (RMO5), and research capacity had one excluded variable (RCA5).

Table 6. Convergent validity and reliability.
Factor Item Factor loading
Cronbach’s alpha
CR
AVE
Knowledge creation KNC1 0.899
0.868
0.919
0.791
KNC2 0.893
KNC5 0.876
Knowledge collection KC1 0.841
0.891
0.925
0.754
KC2 0.902
KC3 0.864
KC4 0.866
Knowledge sharing KS1 0.877
0.865
0.908
0.713
KS2 0.881
KS3 0.857
KS6 0.757
Knowledge application KA1 0.811
0.741
0.850
0.654
KA3 0.791
KA5 0.824
Knowledge management with big data KB1 0.813
0.848
0.897
0.686
KB2 0.816
KB3 0.845
KB5 0.839
Research motivation RMO1 0.861
0.849
0.900
0.693
RMO2 0.876
RMO3 0.864
RMO4 0.718
Research capacity RCA1 0.758
0.770
0.868
0.688
RCA2 0.877
RCA3 0.848
RCA4 0.758

After removing unsuitable observed variables, Table 6 shows that the load coefficients of all scales are greater than 0.7, and the Cronbach’s alpha and CR values of all factors are also greater than 0.7, ensuring internal reliability and consistency. The AVE value of each factor is greater than 0.5, meeting the requirements for the convergence value of the factors. Table 7 shows that the other analytical parameters of the model also meet the statistical requirements, and the discriminant validity of the model is guaranteed because all values on the diagonal are larger than the values in the respective columns (Fornell & Larcker, 1981).

Table 7. Discriminant validity.
Factor
Knowledge
management
with big data
Knowledge
sharing
Knowledge
application
Knowledge
collection
Knowledge
creation
Research
capacity
Research
motivation
Knowledge management with big data
0.828
Knowledge sharing
0.630
0.845
Knowledge application
0.478
0.668
0.809
Knowledge collection
0.554
0.609
0.554
0.868
Knowledge creation
0.610
0.638
0.538
0.629
0.890
Research capacity
0.637
0.648
0.557
0.693
0.694
0.829
Research motivation
0.625
0.594
0.535
0.588
0.670
0.723
0.832

Table 8. Heterotrait-Monotrait ratio (HTMT).
  Factor
Knowledge
management
with big data
Knowledge
sharing
Knowledge
application
Knowledge
collection
Knowledge
creation
Research
capacity
Research
motivation
Knowledge management with big data
Knowledge sharing
0.735
Knowledge application
0.582
0.825
Knowledge collection
0.634
0.691
0.668
Knowledge creation
0.711
0.735
0.662
0.713
Research capacity
0.789
0.796
0.714
0.832
0.850
Research motivation
0.733
0.689
0.655
0.668
0.769
0.890

Table 8 shows that all heterotrait-monotrait ratio values are less than 0.9, confirming that the discriminant value ensures the model’s fit (Henseler, Hubona, & Ray, 2016).

4.2. Structural Equation Modeling Analysis

When evaluating structural equation models, the problem of multiple additions should be carefully considered. When the variance inflation factor (VIF) is greater than 5, it means that multicollinearity can occur between the factors (Hair, Black, Babin, Anderson, & Tatham, 2006). The VIF values of the structural equation model in this study are less than 5, ranging from 1 to 2.379, showing that there is no homogeneity between the scales in the research study, that is, there is no polymorphism.

The standardized root mean square residual (SRMR) and root mean square residual covariance matrix of the outer model residual (RMS_theta) indexes are commonly used indexes for PLS-SEM to assess the fit of the overall model. The range of the SRMR value is from 0 to 1. When the SRMR is less than 0.08, the model is considered to have a good fit (Hair, Ringle, & Sarstedt, 2011). The RMS_theta value is only suitable for evaluating reflectance measurement models. RMS_theta values ​​less than 0.12 indicate that the model fits well. The SRMR value in this study is 0.057, showing the appropriateness of the model. The RMS_theta value is 0.147, and although it is greater than 0.12, it is acceptable according to the recommendations of Henseler et al. (2016). Therefore, the model in this study is suitable to test the structural equation model. The multicollinearity analysis and model fit results are shown in Table 9 .

Table 9. Collinearity analysis and model fit.
 Factor
Research motivation (VIF)
Research capacity (VIF)
Model fit
Knowledge creation
1.937
2.042
SRMR: 0.071
RMS_theta: 0.167
Knowledge collection
2.602
2.644
Knowledge sharing
1.950
1.963
Knowledge application
2.004
2.257
Knowledge management with big data
2.177
2.379
Research motivation
2.771
Research capacity

The R2 values are used to evaluate the explanatory power of the model and range from 0 to 1. A higher R2 value indicates a high explanatory power of the model. In Table 10, the adjusted R2 is 0.602 (60.2%) for research motivation and 0.634 (63.4%) for research capacity, showing that the explanatory level of the latent variables is high. The function value f2 represents the influence of the structure (factor) when removed from the model. Models with a small f2 value (less than 0.02) show a low degree of association. In this model, we see that there are five links that have a low level of influence on the research motivation and research capacity of lecturers. The remaining links all show high influence f2 > 0.02 (see Table 10).

Table 10. R2 and f2 values.
Factor
R2
Adjusted R2
f2
Research
motivation
Research
capacity
Research motivation
Research capacity
Research motivation
Research capacity
Knowledge creation
0.608
0.639
0.602
0.634
0.093
0.054
Knowledge collection
0.126
0.001
Knowledge sharing
0.016
0.000
Knowledge application
0.007
0.012
Knowledge management with big data
0.054
0.042
Research motivation
0.125

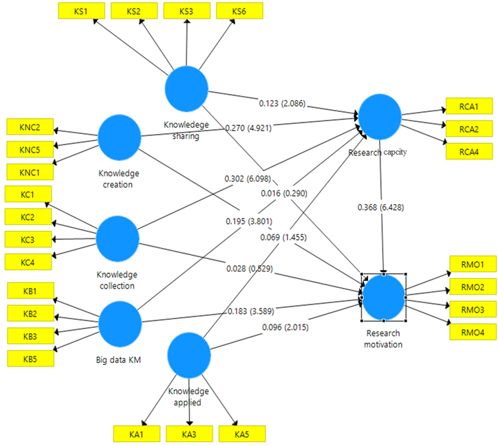
In order to test the hypotheses posed in the study, after the reliability, fit, and explanatory values of the model were ensured, a bootstrapping test was conducted with a repeat value of 3,000. The results are summarized in Table 11.

Table 11. The significance levels of direct links (using bootstrapping).
Factor
Original
sample (O)
Sample
mean (M)
Standard
deviation
(STDEV)
T statistics
(|O/STDEV|)
P values
Knowledge management with big data -> Research capacity
0.195
0.195
0.051
3.801
0.000
Knowledge management with big data -> Research motivation
0.183
0.186
0.051
3.589
0.000
Knowledge sharing -> Research capacity
0.123
0.126
0.059
2.086
0.037
Knowledge sharing -> Research motivation
0.016
0.016
0.054
0.290
0.772
Knowledge application -> Research capacity
0.069
0.069
0.047
1.455
0.146
Knowledge application -> Research motivation
0.096
0.098
0.048
2.015
0.044
Knowledge collection -> Research capacity
0.302
0.303
0.050
6.098
0.000
Knowledge collection -> Research motivation
0.028
0.029
0.054
0.529
0597
Knowledge creation -> Research capacity
0.270
0.267
0.055
4.921
0.000
Knowledge creation -> Research motivation
0.224
0.222
0.065
3.459
0.001
Research capacity -> Research motivation
0.368
0.364
0.057
6.428
0.000

The analysis results in Table 11 show that the links with a P value less than 0.05 are significant with 95% confidence and t > 1.96. Evidently, knowledge creation, knowledge collection, knowledge sharing, and knowledge management with big data have a direct relationship with a faculty's research capacity (t > 1.96, p < .05), and thus hypotheses H1a, H1b, H1c, and H1e are supported, while H1d is not supported. Also, no relationship was found between knowledge application and the faculty's research capacity (t < 1.96, p > .05).

The results of the bootstrapping test with a repeat value of 3,000 also showed that knowledge creation, knowledge application, and knowledge management with big data have a relationship with the faculty's research motivation  (t > 1.96 and p < .05). Thus, H2a, H2d, and H2e are supported, while H2b and H2c are not supported, and it is suggested that knowledge sharing and knowledge collection have a relationship with a faculty's research competence (t < 1.96, p > .05).

The results in Table 9 also show strong support for hypothesis H3, which posits that motivation for research is directly related to research capacity (t = 6.428, p < .05).

Table 12 shows the indirect relationship between the factors in the knowledge management model and the faculty's research capacity through the mediating variable of research motivation. Knowledge creation (t = 3.596, p < .05), knowledge sharing (t = 2.047, p < .05), knowledge collection (t = 4.181, p < .05), and knowledge management with big data (t = 3.500, p < .05) have indirect relationships with faculty research capacity through research dynamics. However, the results showed no relationship between knowledge application through an intermediary variable of research motivation (t < 1.96, p > 0.05).

Table 12. The significance level of indirect links (using bootstrapping).
 Factor
Original
sample (O)
Sample
mean (M)
Standard
deviation
(STDEV)
T statistics
(|O/STDEV|)
P values
Knowledge management with big data -> Research capacity -> Research motivation
0.072
0.071
0.020
3.500
0.000
Knowledge application -> Research capacity -> Research motivation
0.025
0.025
0.018
1.440
0.150
Knowledge creation -> Research capacity -> Research motivation
0.099
0.098
0.028
3.596
0.000
Knowledge collection -> Research capacity -> Research motivation
0.111
0.111
0.027
4.181
0.000
Knowledge sharing -> Research capacity -> Research motivation
0.045
0.045
0.022
2.047
0.041

Figure 4 shows the p and t values of the direct links which represent the relationships of the factors in the model.

Figure 4. PLS-SEM path analysis diagram.

5. DISCUSSION

In this study, the knowledge management model with five factors that affect the motivation to carry out research and the research capacity of lecturers at universities in Hanoi was evaluated. The reliability and suitability of the model was accepted. The analysis results showed that the factors of knowledge creation, knowledge collection, knowledge sharing, and knowledge management with big data have a significant relationship with the faculty's research capacity. Significant similarities to previous studies were observed (e.g., (Altbach, 2016; Aydin, 2017)), including the outcome of the relationship as well as the scales used.

Previous studies do not all agree on the scale of a faculty's research (Kotsemir, 2012). In addition to two scales derived from previous studies, the two proposed scales in the current model are suitable for testing. Similarly, the scales of research motivation and the scale for the new factor, i.e., knowledge management with big data, are also unique to this study. While Ardito et al. (2019) only described knowledge management with big data, this study has shown the reliability and relevance of the scales in the knowledge management model.

The results of the PLS-SEM analysis have shown that the factors of knowledge creation, knowledge application, and knowledge management with big data have a significant impact on the motivation of lecturers to conduct research. This study showed a correlation that is in agreement with the study by Kianto et al. (2016). However, these studies were conducted to analyze the knowledge management model in enterprises, while the research results of Nili et al. (2013) only showed the impact of the knowledge management model according to the processing, collection, evaluation, sharing, and application without the factor of knowledge management with big data. Therefore, the results of this study are a significant addition to the knowledge management model in general, and the relationship between knowledge management and research motivation of lecturers in particular.

The research results also showed the direct impact of research motivation on a faculty's research capacity. This result was also confirmed by Chen et al. (2006) and Chen et al. (2010). However, it should be noted that the addition of the scale from this study showed a stronger relationship between these two factors. The indirect relationships between knowledge creation, knowledge sharing and knowledge management with big data, and research capacity through research motivation is also a remarkable finding from this study. Previous studies by Hall and Martin (2019) and Vernon et al. (2018) showed that research should come from passion and management institutions that create an environment that stimulates passion, but not many studies confirm these relationships.

6. CONCLUSIONS

The results confirm the rationality of using the PLS-SEM method, especially in exploratory research, and require close linkage in the transition from a theory to a linear structural model. Through an investigation with 388 survey participants who are lecturers working in universities in Hanoi, the results showed that the knowledge management model of Pham et al. (2021) is reliable and appropriate in the context of Vietnam. Moreover, the hypothesis that the relationship between knowledge management with big data and the motivation for research and research capacity is supported both directly and indirectly and is considered a remarkable finding of this study.

The findings also provide a more comprehensive view of knowledge management activities in the context of higher education in Vietnam, as universities not only play a role in transmitting knowledge but are also centers of knowledge creation and technology transfer (Ngoc-Tan & Gregar, 2019). Gaining a deeper understanding of knowledge management models and their impacts on research motivation and a faculty's research capacity through specific criteria (indicators) is anticipated to bring positive results in the field of research in general, and training activities in universities in particular. According to Hedjazi and Behravan (2011), research capacity related to creative ideas are published as works in journals, newspapers, or registered for patents. Scientific papers bring reputation to educational institutions, and enhancing the competitiveness and prestige of universities is an urgent needs, especially because Vietnam's innovation indicators are underestimated and the requirement for research by lecturers is not very high (Ngoc-Tan & Gregar, 2019). The findings of this study are expected to help universities promote the research motivation and research capacity of lecturers through the proposed knowledge management model.

This study has some limitations. First, the survey was only conducted in Hanoi, which limited the representativeness of the research findings. Second, a number of factors have not yet been considered. From the results of this study, future studies can expand the scope to all provinces in the country. In addition, the variables of the knowledge management model (e.g., knowledge assessment, leadership, and knowledge development) and other target variables, such as job satisfaction and loyalty to the organization, should be included. Future research can also include participants from other dynamic cities in Vietnam, namely Ho Chi Minh City and Da Nang.

Funding: This research is supported by Vietnam National Foundation for Science and Technology Development (Grant number: 503.01-2020.02).

Competing Interests: The authors declare that they have no competing interests.

Authors’ Contributions: All authors contributed equally to the conception and design of the study.

REFERENCES

Abu-Naser, S. S., Al Shobaki, M. J., & Abu Amuna, Y. M. (2016). Knowledge management maturity in universities and its impact on performance excellence" Comparative study". Journal of Scientific and Engineering Research, 3(4), 4-14.

Al-Abbadi, L., Alshawabkeh, R., & Rumman, A. (2020). Knowledge management processes and innovation performance: The moderating effect of employees’ knowledge hoarding. Management Science Letters, 10(7), 1463-1472.

Altbach, P. G. (2016). Global perspectives on higher education. In (pp. 303). Baltimore: Johns Hopkins University Press.

Ardito, L., Ferraris, A., Petruzzelli, A. M., Bresciani, S., & Del Giudice, M. (2019). The role of universities in the knowledge management of smart city projects. Technological Forecasting and Social Change, 142, 312-321. https://doi.org/10.1016/j.techfore.2018.07.030

Arntzen, A. A. B., Worasinchai, L., & Ribiere, V. M. (2009). An insight into knowledge management practices at Bangkok University. Journal of Knowledge Management, 13(2), 127-144.

Arsyad, S., Purwo, B. K., Sukamto, K. E., & Adnan, Z. (2019). Factors hindering Indonesian lecturers from publishing articles in reputable international journals. Journal on English as a Foreign Language, 9(1), 42-70. https://doi.org/10.23971/jefl.v9i1.982

Aydin, O. T. (2017). Research performance of higher education institutions: A review on the measurements and affecting factors of research performance. Journal of Higher Education and Science, 7(2), 312-320. https://doi.org/10.5961/jhes.2017.210

Bader, Y. O., Haneen, B., Ala’aldin, A., Ali, T., & Ibrahim, M. (2016). The effect of human resource management liractices on organizational commitment in chain liharmacies in Jordan. International Journal of Business and Management, 12(1), 50. https://doi.org/10.5539/ijbm.v12n1p50

Bagozzi, R. P., Yi, Y., & Nassen, K. D. (1998). Representation of measurement error in marketing variables: Review of approaches and extension to three-facet designs. Journal of Econometrics, 89(1-2), 393-421. https://doi.org/10.1016/s0304-4076(98)00068-2

Bland, C. J., Center, B. A., Finstad, D. A., Risbey, K. R., & Staples, J. G. (2005). A theoretical, practical, predictive model of faculty and department research productivity. Academic Medicine, 80(3), 225-237. https://doi.org/10.1097/00001888-200503000-00006

Brancolini, K. R., & Kennedy, M. R. (2017). The development and use of a research self-efficacy scale to assess the effectiveness of a research training program for academic librarians. Library and Information Research, 41(124), 44-84. https://doi.org/10.29173/lirg760

Cadez, S., Dimovski, V., & Zaman Groff, M. (2017). Research, teaching and performance evaluation in academia: The salience of quality. Studies in Higher Education, 42(8), 1455-1473. https://doi.org/10.1080/03075079.2015.1104659

Chen, Y., Gupta, A., & Hoshower, L. (2006). Factors that motivate business faculty to conduct research: An expectancy theory analysis. Journal of Education for Business, 81(4), 179-189. https://doi.org/10.3200/joeb.81.4.179-189

Chen, Y., Nixon, M. R., Gupta, A., & Hoshower, L. (2010). Research productivity of accounting faculty: An exploratory study. American Journal of Business Education, 3(2), 101-115. https://doi.org/10.19030/ajbe.v3i2.389

Chin, W. W. (1998). Commentary: Issues and opinion on structural equation modeling. MIS Quarterly, 22(1), 7-16.

Dilger, A., Lütkenhöner, L., & Müller, H. (2015). Scholars’ physical appearance, research performance, and feelings of happiness. Scientometrics, 104(2), 555-573. https://doi.org/10.1007/s11192-015-1623-5

Ferraresi, A. A., Quandt, C. O., Santos, S. A. d., & Frega, J. R. (2012). Knowledge management and strategic orientation: Leveraging innovativeness and performance. Journal of Knowledge Management, 16(5), 688-701. https://doi.org/10.1108/13673271211262754

Ferraris, A., Mazzoleni, A., Devalle, A., & Couturier, J. (2019). Big data analytics capabilities and knowledge management: impact on firm performance. Management Decision, 57(8), 1923-1936. https://doi.org/10.1108/md-07-2018-0825

Fornell, C., & Larcker, D. F. (1981). Structural equation models with unobservable variables and measurement error: Algebra and statistics. Los Angeles, CA: Sage Publications Sage CA.

Gunjal, B. (2005). Knowledge management: Why do we need it for corporates. Malaysian Journal of Library & Amp, 10(2), 37-50.

Gyemang, M., & Emeagwali, O. (2020). The roles of dynamic capabilities, innovation, organizational agility and knowledge management on competitive performance in telecommunication industr. Management Science Letters, 10(7), 1533-1542.

Hair, J. F., Anderson, R. E., Tatham, R. L., & Black, W. C. (1998). Multivariate data analysis (5th ed.). In Upper Saddle River: Prentice-Hall.

Hair, J. F., Ringle, C. M., & Sarstedt, M. (2011). PLS-SEM: Indeed a silver bullet. Journal of Marketing Theory and Practice, 19(2), 139-152. https://doi.org/10.2753/mtp1069-6679190202

Hair, J. F., Black, W. C., Babin, B. J., Anderson, R. E., & Tatham, R. L. (2006). Multivariate data analysis (6 ed.). Upper Saddle River, NJ: Pearson Prentice Hall.

Hair, J. F., Risher, J. J., Sarstedt, M., & Ringle, C. M. (2019). When to use and how to report the results of PLS-SEM. European Business Review, 31(1), 2-24. https://doi.org/10.1108/ebr-11-2018-0203

Hall, J., & Martin, B. R. (2019). Towards a taxonomy of research misconduct: The case of business school research. Research Policy, 48(2), 414-427. https://doi.org/10.1016/j.respol.2018.03.006

Hedjazi, Y., & Behravan, J. (2011). Study of factors influencing research productivity of agriculture faculty members in Iran. Higher Education, 62(5), 635-647. https://doi.org/10.1007/s10734-011-9410-6

Henseler, J., & Chin, W. W. (2010). A comparison of approaches for the analysis of interaction effects between latent variables using partial least squares path modeling. Structural Equation Modeling, 17(1), 82-109. https://doi.org/10.1080/10705510903439003

Henseler, J., Hubona, G., & Ray, P. A. (2016). Using PLS path modeling in new technology research: Updated guidelines. Industrial Management & Data Systems, 116(1), 2-20.

Howard, J. A., & Morgenroth, W. M. (1968). Information processing model of executive decision. Management Science, 14(7), 416-428. https://doi.org/10.1287/mnsc.14.7.416

Huie, C. P., Cassaberry, T., & Rivera, A. K. (2020). The impact of tacit knowledge sharing on job performance. International Journal on Social and Education Sciences, 2(1), 34-40.

Kaynak, E., & Ghauri, P. N. (1994). Consumer behavior and marketing issues in the Europe of post-1992. In Euromarketing. In (pp. 57–84). New York: International Business Press.

Kianto, A., Vanhala, M., & Heilmann, P. (2016). The impact of knowledge management on job satisfaction. Journal of Knowledge Management, 20(4), 621-636.

Kiran, R., Agarwal, P. D., & Verma, A. K. (2013). Knowledge management: Role of thought leaders and junior Academia in enhancing research and curriculum in institutions of higher technical education. Sage Open, 3(2), 2158244013484915. https://doi.org/10.1177/2158244013484915

Koch, C. (2003). Knowledge management in consulting engineering–joining IT and human resources to support the production of knowledge. Engineering, Construction and Architectural Management, 10(6), 391-401. https://doi.org/10.1108/09699980310509363

Kotsemir, M. N. (2012). Publication activity of Russian researches in leading international scientific journals. Acta Naturae, 4(2), 14-34. https://doi.org/10.32607/20758251-2012-4-2-14-34

Lee, S., Chang, S., Liu, C., & Yang, J. (2007). The effect of knowledge protection, knowledge ambiguity, and relational capital on alliance performance. Knowledge and Process Management, 14(1), 58–69.

Lehmann, D. R., & Hulbert, J. (1972). Are three-point scales always good enough? Journal of Marketing Research, 9(4), 444-446. https://doi.org/10.2307/3149313

Miltiadis, D. L., & Athanasia, P. (2003). Project management as a knowledge management primer: the learning infrastructure in knowledge-intensive organizations: Projects as knowledge transformations and beyond. The Learning Organisation, 10(4), 237–250.

Na, W., Marshall, R., & Woodside, A. G. (2009). Decision system analysis of advertising agency decisions. Qualitative Market Research: An International Journal, 12(2), 153-170.

Nasser-Abu Alhija, F. M., & Majdob, A. (2017). Predictors of teacher educators’ research productivity. Australian Journal of Teacher Education, 42(11), 34–51.

Ngoc-Tan, N., & Gregar, A. (2019). Knowledge management and its impacts on organisational performance: An empirical research in public higher education institutions of Vietnam. Journal of Information & Knowledge Management, 18(02), 1950015. https://doi.org/10.1142/s0219649219500151

Nili, M., Isfahani, A. N., & Tanhaei, M. H. (2013). Knowledge sharing and its impact on employees’ motivation. International Journal of Academic Research in Progressive Education and Development, 2(3), 142-152. https://doi.org/10.6007/ijarped/v2-i3/95

Pham, N. T., Do, A. D., Nguyen, Q. V., Ta, V. L., Dao, T. T. B., Ha, D. L., & Hoang, X. T. (2021). Research on knowledge management models at universities using fuzzy analytic hierarchy process (FAHP). Sustainability, 13(2), 1-15. https://doi.org/10.3390/su13020809

Putra, A. S., & Febriani, O. M. (2017). Knowledge management online application in PDAM Lampung Province. Paper presented at the International Conference on Information Technology and Business.

Rasheed, M. I., Aslam, H. D., & Sarwar, S. (2010). Motivational issues for teachers in higher education: A critical case of IUB. Journal of Management Research, 2(2), 1-23. https://doi.org/10.5296/jmr.v2i2.349

Ringle, C. M., Sarstedt, M., & Straub, D. W. (2012). Editor’s comments: A critical look at the use of PLS-SEM in" MIS Quarterly. MIS Quarterly, 3-16.

Rivera, G., & Rivera, I. (2016). Design, measurement and analysis of a Knowledge Management model in the context of a Mexican University. Innovar, 26(59), 21-34. https://doi.org/10.15446/innovar.v26n59.54320

Ronkainen, I. A. (1985). Using decision-systems analysis to formalize product development processes. Journal of Business Research, 13(1), 97-106.

Runi, I., Ramli, M., Nujum, S., & Kalla, R. (2017). Influence leadership, motivation, competence, commitment to satisfaction and performance lecturer at private higher education Kopertis Region IX in South Sulawesi Province. Journal of Business and Management, 19(7), 56-67.

Ryan, R. M., & Deci, E. L. (2000). The darker and brighter sides of human existence: Basic psychological needs as a unifying concept. Psychological Inquiry, 11(4), 319-338. https://doi.org/10.1207/s15327965pli1104_03

Salo, N. (2011). Knowledge management in education in Indonesia: An Overview. Global Journal of Human Social Science, 11(1), 30-44.

Samad, A. R. S., Rahmad Sukor, M. I., Syah, D., & Muslihah, E. (2014). Understanding the implementation of knowledge management in high-performance schools in Malaysia. Sage Open, 4(4), 2158244014561206. https://doi.org/10.1177/2158244014561206

Secundo, G., Schiuma, G., & Jones, P. (2019). Strategic knowledge management models and tools for entrepreneurial universities. Management Decision, 57(12), 3217-3225.

Shannak, R., Maqableh, M., & Tarhini, A. (2017). The impact of knowledge management on job performance in higher education: The case of the University of Jordan. Journal of Enterprise Information Management, 30(2), 244-262. https://doi.org/10.1108/jeim-09-2015-0087

Singh, A. K., & Sharma, V. (2011). Knowledge management antecedents and its impact on employee satisfaction: A study on Indian telecommunication industries. The Learning Organization, 18(2), 115-130.

Smith, E. A. (2001). The role of tacit and explicit knowledge in the workplace. Journal of Knowledge Management, 5(4), 311-321. https://doi.org/10.1108/13673270110411733

Sonmez Cakir, F., & Adiguzel, Z. (2020). Analysis of leader effectiveness in organization and knowledge sharing behavior on employees and organization. Sage Open, 10(1), 2158244020914634. https://doi.org/10.1177/2158244020914634

Sudibjo, N., Aulia, S., & Harsanti, H. R. (2022). Empowering personal knowledge management among teachers in Indonesia: A Multi-Faceted Approach using SEM. Sage Open, 12(1), 21582440221085001. https://doi.org/10.1177/21582440221085001

Triyanto. (2019). The academic motivation of Papuan students in Sebelas Maret University, Indonesia. Sage Open, 9(1), 2158244018823449. https://doi.org/10.1177/2158244018823449

Ugwu, C. I., & Okore, A. (2020). Transformational and transactional leadership influence on knowledge management activities of librarians in university libraries in Nigeria. Journal of Librarianship and Information Science, 52(3), 864-879. https://doi.org/10.1177/0961000619880229

Vernon, M. M., Balas, E. A., & Momani, S. (2018). Are university rankings useful to improve research? A systematic review. PloS One, 13(3), e0193762. https://doi.org/10.1371/journal.pone.0193762

Waheed, M., Khan, A. Z., Khan, H. G. A., & Khalil, M. S. (2012). Creative learning environment and knowledge management. International Journal of Academic Research in Business and Social Sciences, 2(1), 144.

Wills, D., Ridley, G., & Mitev, H. (2013). Research productivity of accounting academics in changing and challenging times. Journal of Accounting & Organizational Change, 9(1), 4-25. https://doi.org/10.1108/18325911311307186

Zhang, X. (2014). Factors that motivate academic staff to conduct research and influence research productivity in Chinese project 211 universities. Australia: University of Canberra Canberra.

Views and opinions expressed in this article are the views and opinions of the author(s). Humanities and Social Sciences Letters shall not be responsible or answerable for any loss, damage or liability, etc., caused in relation to/arising from the use of the content.