Index

Abstract

Orthogonal frequency division multiplexing (OFDM), Multi-Carrier (MC) system, is a popular standard in wireless communication for its enabling high throughput data transfer.  However, the MC signal usually has a high peak-to-average power ratio (PAPR), which involves a wide-dynamic-range, power consuming amplifier.  Whenever the signal height is greater than the amplified linear region, the signal is distorted. In this paper, propose a novel scheme that rotating phase shift (RPS) technique based signal scrambling is proposed to reduce PAPR in OFDM systems.  In addition, the pilot phase signal is picked out by RPS technique applied new algorithm the local research to alleviate scrambling information corruption and show discernible advancements. So, our technique improves over the existing ones in the same category.  The transmitted signal of OFDM is tested with Mobile WiMAX IEEE 802.16e standard, that compared the various phase shift with a slight computational complexity is studied.  The simulation result shows that original signal at pilot-assisted QAM is capable of bringing down the electrical PAPR by about 3.5 times as a modest complementary cumulative distribution function (CCDF) point of 10-3 for M=8 low complexity.  In addition, the best phase-shift factor was selected to reduce the monetary value of computational complexity.

Keywords: OFDM,RPS,PAPR,CCDF

Received: 27 January 2017 / Revised:28 February 2017/ Accepted:15 March 2017/ Published: 19 April 2017

Contribution/ Originality

The paper contributes the first logical analysis eight factors rotating phase shift (RPS). The proposed method is applied local research algorithms to reduce peak-to-average power ratio based on OFDM.


1. INTRODUCTION

OFDM is an attractive multicarrier modulation technique candidate for high bit rate digital video broadcasting and wireless communication systems. In OFDM, the effects of multipath delay spread can be easily minimized through multiple frequency bands, which provide high power efficiency, high spectral efficiency, low inter-symbol interference, and immune-selective frequency fading. However, PAPR remains a challenging issue in OFDM systems [1]. Lately, many PAPR techniques have been reported by researchers to describe its CCDF, which mainly can be categorized into signal scrambling techniques [2] can be classified to three techniques: selective mapping (SLM) [3] permutation [4] and partial transmission sequence (PTS) [5]. PTS and SLM are examples of the probability scheme because the pulse sequences are generated and reproduced by the input symbol vectors in which the best candidate signals will be selected to minimize PAPR in the frequency domain [5]. The exhaustive search of phase factors using conventional PTS scheme leads to sub-block increases in terms of multiplications and complex additions.

A program to reduce PAPR has been suggested [6] in which the succession of phase shift is periodical, with a low complexity, and to reduce the PAPR, the same procedure is used as in the C-PTS.  In Yang, et al. [7] the authors suggested a new method of low-complexity PTS, which involves the transformation sequence time-domain league and combine them, thereby reducing the computational complexity. In Sahoo and Patra [8] the phase already working on the C-PTS factors are taken out, along with the introduction of the periodic way each time without block specific degree symbol and transformation circular movable part quadrature phase components.  This method reduces the computational complexity in addition to a decrease in the height of the average power ratio when compared to the tubes with colorful images.  For the PTS system, the phase shift multipliers are given only to the subcarriers between pilot subcarriers including the auxiliary subcarrier.  The initial values of auxiliary subcarriers are one after the PAPR reduction process will proceed to the phase shift multiplier of the consistent partition.  A complex modulation scheme can be employed on the auxiliary subcarriers to transmit the phase shift information instead of the simple multiplication. In addition, For the SLM system, the auxiliary subcarriers carry information about the scrambling code. The code has created such that the values at the pilot subcarriers are unity and the values at the auxiliary subcarriers from an information sheet. This means that information extracted from the auxiliary subcarriers uniquely determines which code was used. In addition, binary symbols and BPSK modulation are used on the auxiliary subcarrier to minimize the error on code retrieval.

For the proposed RPS system, it is not necessary to hold a side information channel.  The auxiliary subcarriers are used as extra pilots to enhance channel estimation when channel estimation is required.  On the other hand, the pilot and auxiliary subcarriers are used together to autonomously recover the phase break when the receiver has channel state information.  Since there is no addition or alteration of the signal after PAPR reduction, there will be no peak regrowth.  To have a fair evaluation of all PAPR reduction systems and the original system, the number has set of data-bearing subcarriers to be equal and measure the BER of each organization.  The auxiliary pilots are used for channel estimation when they are not required for transporting scrambling information.

2. THEORETICAL BACKGROUND

A. OFDM Signal Characteristics

B. PAPR in OFDM

Remains until now, several challenging problems remain unsolved in the design of the OFDM systems. One of the major problems is high PAPR of transmitting OFDM signals.  So, the OFDM receiver’s detection efficiency is really sensitive to the nonlinear devices used in its signal processing loop, for example, High Power Amplifier (HPA) and, Digital to Anlage Converter (DAC) which may severely impair system performance due to induced spectral regrowth and detection efficiency degradation.  Such as, most radio systems employ the HPA in the sender to obtain sufficient transmits power and the HPA are generally operated at or near the saturation region to achieve the maximum output power efficiency, and hence the memoryless nonlinear distortion due to high PAPR of the input signals will be introduced into the communication channels.  If the HPA has not functioned in the linear region with large power back-off, it is impossible to keep the out-of-band power below the specified limits.  This situation contributes to very expensive transmitters and inefficient amplification [2]. Consequently, it is significant and compulsory to study the characteristics of the PAPR including its reduction and distribution in OFDM systems, so that utilize the technical features of the OFDM. Basically, the definition describes PAPR as the ratio of peak power to the average power of the signal and it can be written as:

This Eq. (3) to find PAPR with an oversampling factor R = 8 in all cases because it is a good compromise between computational cost and accuracy.

As one of the characteristics of the PAPR, the distribution of PAPR, which bears stochastic characteristics in OFDM systems, often can be expressed in terms of Complementary Cumulative Distribution Function (CCDF). Recently, some researchers reported on the determination of the PAPR distribution based on different theories and hypotheses. The probability that the PAPR of a data block exceeds a given threshold  is calculated by Monte Carlo Simulation [12] as:

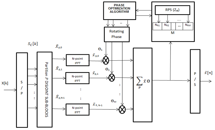
3. PROPOSED ROTATING PHASE-SHIFT TECHNIQUE

Figure-1. OFDM with RPS PAPR reduction

Figure-2. Rotate magnitude constant M=8.

5. SIMULATION RESULTS

Table 4 shows the IEEE802.11a test system, which is used as a test system for PAPR reduction. Here, the number of subcarriers used are N=64 and the pseudo-random partition scheme is applied for each carrier, adopting 16QAM constellation mapping, the weighting factor being.

Table-4. IEEE802.16e Parameters

Parameters
Value
No. of generating an OFDM signal
10000
No. Subcarriers   N
64
Modulation
8QAM, 16QAM, 32QAM
IFFT&FFT size
512
Rotating factor Rps
2π, 5π⁄8, 5π⁄6, 15π⁄16 π, 25π⁄24, 15π⁄14, and 35π⁄32
No. of phase shift M
8
No. Partitions  P
4

Source: Nahar and Gazali [13]

Table-5. PAPR (dB) and MMSE with different method

Parameters
(P, C)
PAPR of original signal (dB)
PAPR of PTS (dB)
PAPR of SLM (dB)
PAPR of RPS (dB)
MMSE
 
8QAM
12.084
5.9370
7.6183
3.7564
0.0560
 
16QAM
12.523
6.5663
7.9291
4.6067
0.0453
 
32QAM
12.867
7.2582
8.2250
6.2110
0.0321
 
 

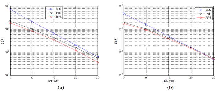
Figure 12. Effects of amplifier saturation on BER in AWGN channel (a) 16-QAM, (b) 32-QAM.

6. CONCLUSIONS

The composite OFDM transmits signal considered as serious systems drawbacks which can display a very high PAPR when the input sequences are highly correlated.  The RPS technique based enforcing the phase switch to be a rotating function of frequency. The investigation into significant aspects of proposed RPS in term of reduction of PAPR in OFDM systems compared with both the widely reported classical SLM and PTS scrambling techniques. Local search algorithm applied to reduce the cost and complexity. The difference Phase shift is important in this way to receive the best reduction of PAPR, also it depends on choosing a combination of factors such and P and M.  The simulation results prove RPS method performs greater reductions in PAPR are even possible at lower values of CCDF without any noticeable degradation in the system error performance compared with both SLM and PTS methods in reducing PAPR under different lag phase shift. In the case of Rph parameters= 7π/16, the shifting the time domain signal at both at P=4 and M=8 results in a PAPR to becomes just 3.756 dB with MMSE equal 0.0543.

Funding: This study received no specific financial support.

Competing Interests: The authors declare that they have no competing interests.

Contributors/Acknowledgement: All authors contributed equally to the conception and design of the study.

REFERENCES

[1]          J. Tao and Y. Wu, "An overview: Peak-to-average power ratio reduction techniques for OFDM signals," IEEE Transactions on Broadcasting, vol. 54, pp. 257-268, 2008. View at Google Scholar | View at Publisher

[2]          D. W. Lim, J. S. No, and S. J. Heo, "An overview of peak-to-average power ratio reduction schemes for OFDM signals," Journal of Communications and Networks, vol. 11, pp. 229- 239, 2009. View at Google Scholar 

[3]          R. Bauml, R. Fischer, and J. Huber, "Reducing the peak-to-average power ratio of multicarrier modulation by selected mapping," Electronics Letters, vol. 32, pp. 2056–2057, 1996. View at Google Scholar | View at Publisher

[4]          L. Wang and C. Tellambura, "A simplified clipping and filtering technique for par reduction in OFDM systems," IEEE, Signal Processing Letters, vol. 12, pp. 453–456, 2005. View at Google Scholar | View at Publisher

[5]          S. Muller and J. Huber, "OFDM with reduced peak-to-average power ratio by an optimum combination of partial transmit sequences," Electronics Letters, vol. 33, pp. 368–369, 1997. View at Google Scholar | View at Publisher

[6]          G. Lu, P. Wu, and D. Aronsson, "Peak-to-average power ratio reduction in OFDM using cyclically shifted phase sequences," LET Communications, vol. 1, pp. 1146-1151, 2007. View at Google Scholar | View at Publisher

[7]          L. Yang, K. Soo, S. Li, and Y. Siu, "PAPR reduction using low complexity PTS to construct of OFDM signals without side information," IEEE Transactions on Broadcasting, vol. 57, pp. 284-290, 2011. View at Google Scholar | View at Publisher

[8]          S. Sahoo and S. K. Patra, "VHDL implementation of circularly shifted PTS technique for PAPR reduction in OFDM," presented at the IEEE International Conference on Advanced Communication Control and Computing Technologies (ICACCCT), 2014.

[9]          A. D. Hebb and J. Ilow, "Proactive clipping and filtering for trading in- and out-of-band distortion in OFDM transmitters," presented at the IEEE Conference on Networks & Digital Signal Processing (CSNDSP), Communication Systems, 2014.

[10]        G. J. Foschini and M. J. Gans, On the limits of wireless communication in a fading environment when using multiple antennas vol. 6: Kluwer Academic Publishers, Wireless Personal Communication, 1998.

[11]        A. K. Nahar and Y. Rahayu, "Design and implementation of MC-CDMA wireless communication system using partial reconfiguration in FPGA—a review," International Journal of Advancements in Communication Technologies– IJACT, vol. 2, pp. 42-46, 2015.

[12]        S. A. Sengar and P. P. Bhattacharya, "Performance improvement in OFDM system By PAPR reduction," Signal & Image Processing An International Journal (SIPIJ), vol. 3, pp. 157-169, 2012. View at Google Scholar | View at Publisher

[13]        A. K. Nahar and K. H. B. Gazali, "PAPR reduction based on proposed rotating phase shift technique in MC-CDMA using FPGA," International Journal of Communications, Network and System Sciences, vol. 8, pp. 249-259, 2015. View at Google Scholar | View at Publisher

Views and opinions expressed in this article are the views and opinions of the author(s), Review of Computer Engineering Research shall not be responsible or answerable for any loss, damage or liability etc. caused in relation to/arising out of the use of the content.