Index

Abstract

In MANET, the multicast routing is considered a non-deterministic polynomial (NP) complexity, it contains assorted objectives and restrictions. In the multicast issue of MANET, the quality of services (QoS) based upon cost, delay, jitter, bandwidth, are constantly deemed as multi-objective for directing multicast routing protocols (MR). Conversely, a mobile node has finite battery energy and the lifetime of a network depends on its mobile node battery energy. Here, the MR problem of MANET has five objectives vis-a-vis the optimization of cost, delay, jitter, bandwidth, and network lifetime with the help of Chaotic-CSA-ROA. Here, evaluation metrics, via delay, delivery ratio, drop, Network lifespan, overhead and throughput are analyzed with node, rate, and speed. The proposed QOS-MRP-CSROA-MANET provides higher throughput at the node between 32.9496% and 65.5839%, and higher throughput in rate as 16.6049% and 30.4654%, higher throughput in speed as 10.1298% and 7.0825%, low packet drop in node as 63.7313% and 52.2255%, low packet drop in rate as 51.5528% and 25.6220%, low packet drop in speed as 18.0857% and 24.5953% compared with existing methods, like QoS aware of multicast routing protocol using particle swarm optimization algorithm in MANET (QOS-MRP-PSOA-MANET) and QoS aware of multicast routing protocol using a genetic algorithm in MANET (QOS-MRP-GA-MANET) respectively.

Keywords: Chaos integrated cuckoo search, Rider optimization algorithm, MANET, Data transmission, Multicast routing protocol, Cost.

Received: 4 March 2022 / Revised: 12 April 2022 / Accepted: 25 April 2022/ Published: 9 May 2022

Contribution/ Originality

The proposed method is the joint execution of both the Cuckoo Search Algorithm with chaos theory (Chaotic-CSA) and Rider Optimization Algorithm (ROA), hence it is called as Chaotic-CSA-ROA, which is utilized to solve the MR problem of MANET. Then, the proposed method is simulated in NS2 simulator for validating the performance of the proposed QOS-MRP-CSROA-MANET system.

1. INTRODUCTION

Mobile Ad Hoc network (MANET) is self structured. It forms directly through a set of mobile nodes which are different from conventional infrastructure-based networks, and the topology modifies in terms of node mobility [1]. So, it is hard to expand the network service flexibility and bandwidth utilization because of its mobility and heterogeneity [2]. MANET also enables several applications like vehicular networks, video conferencing, aquatic applications and content distribution [3]. Therefore, data transmission with a MANET structure is the great challenging objective for researchers [4]. In recent years, MR has become more popular as a data transmission service in MANET, as the data is sending from source to destination nodes via one or more path [5, 6]. It only sends the data packet once, then copies it and sends it to various multiple cast group members [7]. Transmissions with higher level of quality of service are the primary assurance of media applications in multicast routing [8, 9]. The data transfer range in MANET is affected by node battery power [10, 11]. If the mobile node has high battery power consumption, then it automatically reduces the network lifetime [12, 13]. This leads to packet loss when packet is sent in the multicast network, and why the quality of service reduces [14, 15]. Therefore, the greater node battery power, greater QoS [16]. Generally, multicast routing problems include the minimization of link delay, routing cost minimization, bandwidth maximization, and link jitter minimization etc., By that, MR problem is considered as a NP complexity for large-scale and wide area network [17-20].

In this manuscript, QoS and network life time in multicast routing protocols is proposed with a chaos-integrated Cuckoo Search Rider optimization algorithm for constructing a shortest-path tree for maximizing the lifespan of network, minimizing the cost, delay, and jitter.

The major contributions of this manuscript are:

The rest of this paper is structured as: Section 2 presents the literature survey. Section 3 illustrates the proposed multicast protocol depending on chaos integrated Cuckoo Search Rider optimization algorithm (QOS-MRP-CSROA-MANET). Section 4 demonstrates the results of the proposed method. Section 5 concludes the paper.

2. LITERATURE SURVEY

Several research works were presented in the literature based on a multi-objective multicast routing protocol in MANET. A few works are reviewed here. In 2019, Y. Harold Robinson, et al. [23]have presented the particle swarm optimization-based bandwidth as well as  linked an accessibility prediction approach for MR in mobile ad hoc networks. In MANET, the presented algorithm was utilized to give the MR. At prediction phase, the parameters were employed to choose the node depending on its fuzzy logic. Among all the nodes, the chosen node contains broadcast information and before transmission the details were checked. If the link failed, the nodes were blacklisted. Also, the routers were diverted to find a better link as a forwarder or intermediate node. The simulations were done using an NS2.33 simulator. By utilizing PSOBLAP, the  approach reduces the amount of link errors. The multiple paths were detected to find the optimum path. MR mode has sustained about 60% packet delivery ratio (PDR). In 2019, Zhang, et al. [24] have presented a steady quality-of-service multicast mode for MANETs. The presented method assures the time period of connection in the multicast tree was always longer than the delay time from the source node.  In QoS, a multicast model GA was designed to solve a new crossover method known as a leaf crossover (LC). The simulation showed that the presented method obtains a greater quality of service with a significant lessening of implementation time when likened to other methods.

In 2021, Benazer, et al. [25] have presented  a performance analysis of a modified on-demand multicast routing protocol for MANET using non-forwarding nodes. The presented multicast protocol was dependable. A subset of nodes were not forwarding received packets to nodes in its neighborhoods to strike a perceived node failure. This rebroadcasting creates superfluous forwarding paths to skirt unsuccessful areas in the network. Every node generates a forecast result. The simulation outcomes show the unbiased PDR with minimal control in the clouds. MODMRP attained over 90% PDR. In 2020, Farheen and Jain [26] have presented improved routing in  MANET with optimized multipath routing fine tuned with hybrid modeling. Here, a node location forecasting depending on sequential with spatial features regarding its region was employed to assess the credible locations using hybrid mode. The MR protocol depends upon evaluated probability locations along path distraction at essential places. The performance was simulated in NS2. In 2020, Babu and Ussenaiah [27] presented the MR protocol named cuckoo search along an M-tree-based multicast ad hoc on-demand distance vector protocol for MANET. Here, the routing protocol contains 2 processes: (i) M-tree construction, (ii) optimum multicast route selection. The M-tree was then build with the help of 3 categories: destination flag, path inclusion factor, and multifactor utilizing in divisional based cluster (DIVC) technique. After, a cuckoo search algorithm was employed to select the optimum route by assuming the multi-objectives: energy, network lifespan, distance, and delay. From the simulation results, the study observed 90.3513% maximum energy, 86.2226% throughput, and 87.1606% PDR.

3. PROPOSED QOS AND NETWORK LIFETIME-AWARE RELIABLE MULTICAST ROUTING PROTOCOL USING A CHAOS-INTEGRATED CUCKOO SEARCH RIDER OPTIMIZATION (CS-ROA) ALGORITHM IN MANET

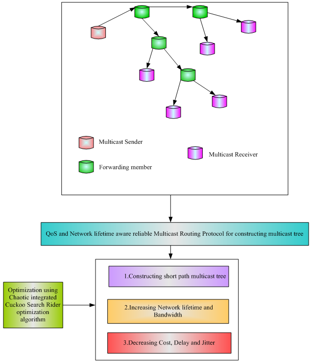
Figure 1 demonstrates the overall work flow of proposed QoS and Network Lifetime-Aware Reliable Multicast Routing Protocols with a Chaos-integrated Cuckoo Search Rider Optimization (CS-ROA) Algorithm in MANET.

It’s characterized the real delay during the link transmission cost, real link transmission delay variation (jitter), assessed link band width.

Figure 1. Overall workflow of proposed method.

 On the other hand, in order to extend the lifetime of the network, energy consumption must be reduced. The five objectives can be optimized with the help of Chaos-integrated Cuckoo Search Rider Optimization Algorithm. The detailed discussion regarding the Chaos-integrated Cuckoo Search Rider Optimization Algorithm are given below,

3.1. Chaos Theory

Chaos is the non-linear movement of a dynamic system that has the characteristics of periodicity, sensitive to initial population stochasticity. Owing to these characteristics, chaos is a good initial population lead to quick convergence speed with optimal accuracy, hence the chaotic maps, which are characterize using various equations to update the random variables in optimization methods is called chaotic optimization algorithm (COA). In this paper, one-dimensional and non-invertible maps are selected represented in Table 1 then applied to generate a set of chaotic values to identify the best map for the Cuckoo Search Rider Optimization Algorithm parameters as well as raise the efficiency of Cuckoo Search Rider Optimization Algorithm, where ‘a’ is control parameter and ‘z’ is considered as chaotic variable.

Table 1. Chaotic map details.

Table 2 tabulates the parameters utilized in the optimization.

Table 2. Chaos integrated cuckoo search rider optimization algorithm parameters.

Generally, the Chaos-integrated Cuckoo Search Rider Optimization Algorithm is a meta-heuristic optimization algorithm that deals with several engineering with scientific issues owing to its flexibility. Chaos-integrated Cuckoo Search Rider Optimization Algorithm (MRP-CSROA) gives early convergence and attains the optimum fitness solution by minimizing cost, delay, jitter, and maximizing the bandwidth and network lifetime. The stepwise process for constructing the shortest-path multicast tree from QoS and the Network Lifetime Aware Reliable Multicast Routing Protocol of MANET are specified below,

3.2. Step-by-Step Procedure for Constructing the Shortest-Path Multicast Tree Formation Via Chaos-integrated Cuckoo Search Rider Optimization Algorithm

Here, the stepwise procedure for constructing the shortest-path multicast tree formation from the QoS and Network Lifetime Aware Reliable Multicast Routing Protocol of MANET is described. The related flow chart is represented in Figure 2. First, the Chaos integrated Cuckoo Search Rider Optimization approach creates uniformly distributed path initial population from the multicast tree of QoS and Network Lifetime-Aware Reliable Multicast Routing Protocol from MANET. After the initialization procedure, generates randomly the parameters and compute the fitness function.  Based on Updation of Cuckoo position, Evaluation of the success rate and updation of rider parameters of the Chaos-integrated Cuckoo Search Rider Optimization Algorithm optimizes the shortest-path multicast tree formation for data transmission in MANET. The best fitness function is updated via the Chaos-integrated Cuckoo Search Rider Optimization Algorithm. The above procedure is repeated until the optimal solution is achieved.

Step 1. Initialization

Initialize the maximum number of iterations ‘T’, build the chaotic map values with size 1 × 𝑇, path population by repetitive implementation of the QoS and Network Lifetime-Aware Reliable Multicast Routing Protocol using Chaos-integrated Cuckoo Search Rider Optimization Algorithm based on initial chaotic number of the chaotic map. The QoS and Network Lifetime-Aware Reliable Multicast Routing Protocol path population initialization is given by the following Equation 10:

Where b denotes number of path population.

Step 2. Random Generation

After the initialization process, the input parameters of the QoS and Network Lifetime-Aware Reliable Multicast Routing Protocol are randomly generated with the mobile nodes. In this step, the greatest fitness values based on Chaos-integrated Cuckoo Search Rider Optimization Algorithm are selected.­­­­

Step 3. Fitness Function

The random solution is generated from the initialized values. Fitness function of solution is assessed and the objective function signified in an optimization of optimal route multicast tree formation which is given in Equation 11.

Step 4: Updation of Cuckoo Position for Solving Multicast Routing Problem

Here, the updation of the Cuckoo position for solving the MR problem has a discrete binary search space, which is considered as a local search (exploitation) from the Chaotic Cuckoo Search Optimization Algorithm. So, the binary version of cuckoo search algorithm is required to handle the MR problem. In the discrete binary space, position updating means a switching amid ‘0’ and ‘1’ values. The transfer function and discretization method are employed to do this. The updation of cuckoo position is calculated by Equation 13:

Figure 2. Flowchart for constructing shortest-path multicast tree formation via Chaos integrated Cuckoo Search Rider Optimization Algorithm.

Step 5. Evaluation of success rate for constructing shortest path multicast tree formation via Rider Optimization algorithm

In this step, success rate of each path is evaluated. Here the success rate is used to build the shortest-path multicast tree and it can be determined with the help of following Equation 15

Step 6. Updation of rider parameter for achieving best fitness function

In this step, rider parameters such as activity counter, steering angle, gear, accelerator and brake represents the cost, delay, jitter, bandwidth, and network lifetime. For reducing cost, the active counter is used and it is given in the Equation 16:

Step 7. Termination

Here, the optimum shortest route multicast tree formation of the QoS and Network Lifetime-Aware Reliable Multicast Routing Protocol along with Chaos-integrated Cuckoo Search Rider Optimization Algorithm for minimizing cost, delay, jitter, and maximizing the bandwidth and network lifetime in a MANET can  repeat step 3 till the reasearchers are satisfied with the halting criteria   .  Lastly, the output of the QoS and Network Lifetime-Aware Reliable Multicast Routing Protocol using a Chaos-integrated Cuckoo Search Rider Optimization (CS-ROA) Algorithm in MANET are attained depending on the optimal shortest path multicast tree formation for data transmission in MANET.

4. RESULT AND DISCUSSIONS

Here, the simulation performance of proposed QoS and Network Lifetime-Aware Reliable Multicast Routing Protocol using a Chaos-integrated Cuckoo Search Rider Optimization (MRP-CS-ROA) algorithm is proposed to overcome multicast routing problem in MANET. In the experiment, the data of mobile nodes are sent to the gateway utilizing an IEEE 802.15.4 standard protocol to collect data for saving the database. The simulations are carried out on a PC with Intel Core i5, 2.50 GHz CPU, 8 GB of RAM, and running on Windows 7. The proposed system is activated in NS-2 tool and the code is carried out in MATLAB. The evaluation metrics, with regards to delay, delivery ratio, drop, network lifespan, overhead, and throughput are examined. 

Table 3. Simulation parameter.

Parameter
Value
Simulation region
1200m
Count of user node
20,40,60,80,100
No of rate
200,400,600,800,1000
No of Speed
10,20,30,40,50
Packet Size for transmission
1024 bytes
Overall Population size
100
Transmission range
250m
Bandwidth
25MHz
Count of frames per packet
5
Data rate to transmit in network
50 Mbps

Here, the performance of proposed QoS and Network Lifetime-Aware Reliable Multicast Routing Protocol by applying Chaos-integrated Cuckoo Search Rider Optimization (CS-ROA) algorithm for effective data transmission in MANET (QOS-MRP-CSROA-MANET) is likened with existing models, like a QoS-aware multicast routing protocol using a particle swarm optimization algorithm in MANET (QOS-MRP-PSOA-MANET) [21] and QoS-aware multicast routing protocol using a genetic algorithm in MANET (QOS-MRP-GA-MANET) [28] respectively. Table 3 shows the simulation parameters of the proposed algorithm.

4.1. Performance Metric

4.1.1. Delay

This is directly proportional to the distance between the source and destination node.

4.1.2. Delivery Ratio

Delivery ratio is defined as the ratio between the packets of destinations arrived and source generated.

4.1.3. Drop

This is the packet loss rate using the given Equation 21:

4.1.4. Overhead

Each transmission contains supplementary information, especially as it needs to direct the data for appropriate destination.

4.1.5. Throughput

This is defined as the overall number of data packets, which transmits during data transmission at MANET.

4.2. Simulation Phase: Performance Comparison of Various Methods

Figures 3-5 shows the simulation result for the QoS and Network Lifetime-Aware Reliable Multicast Routing Protocol in MANET. The performance of proposed MRP-CSROA method was analyzed and compared with existing method like QOS-MRP-PSOA-MANET and QOS-MRP-GA-MANET mode by distinguishing the number of nodes, speed, and rates utilizing a 50 Mbps fixed data rate over the network.

Figure 3(a) portrays the analysis of the node delay. Here, the QOS-MRP-CSROA-MANET method shows the 23.5676% and 38.9293% lower node delay at node 20, 28.1683% and 36.7325% lower node delay at node 40, 3.9402% and 15.4505% lower node delay at node 60, 27.3086% and 30.9924% lower node delay at node 80, 13.2207% and 18.5326% lower node delay at node 100 compared with existing method like QOS-MRP-PSOA-MANET and QOS-MRP-GA-MANET respectively. Figure 3(b) shows the node delivery ratio analysis. Here, the proposed QOS-MRP-CSROA-MANET method shows the 2.3529% and 4.9295% higher node delivery ratio at node 20, 5.0322% and 8.6301% higher node delivery ratio at node 40, 5.0681% and 8.7943% higher node delivery ratio at node 60, 5.3872% and 8.8954% higher node delivery ratio at node 80, 4.7209% and 13.6062% higher node delivery ratio at node 100  compared with existing methods like QOS-MRP-PSOA-MANET and QOS-MRP-GA-MANET respectively. Figure 3(c) shows the node drop analysis. Here the proposed QOS-MRP-CSROA-MANET method shows a 74.6666% and 77.3809% lower node drop at node 20, 77.6470% and 77.3809% lower node drop at node 40, 53.4552% and 49.1111% lower node drop at node 60, 63.1675% and 20.6349% lower node drop at node 80, 49.7206% and 36.6197% lower node drop at node 100 compared with existing method like QOS-MRP-PSOA-MANET and QOS-MRP-GA-MANET respectively.

Figure 3. Node Performance metrics.

Figure 3(d) shows the node network lifetime analysis. Here, the proposed QOS-MRP-CSROA-MANET method shows a 70.8737% and 150.2369% higher node network lifetime at node 20, 71.6577% and 150.7812% higher node network lifetime at node 40, 71.1538% and 149.5327% higher node network lifetime at node 60, 68.5039% and 145.9770% lower node network lifetime at node 80, 68.4782% and 150% higher node network lifetime at node 100 compared with existing method like QOS-MRP-PSOA-MANET and QOS-MRP-GA-MANET respectively. Figure 3(e) shows the node overhead analysis. Here, the proposed QOS-MRP-CSROA-MANET method shows a 34.8158% and 20.5345% lower node overhead at node 20, 36.1381% and 22.9827% lower node overhead at node 40, 36.2025% and 23.3859% lower node overhead at node 60, 37.7684% and 25.2126% lower node overhead at node 80, 37.0159% and 27.7233% lower node overhead at node 100 compared with existing method like QOS-MRP-PSOA-MANET and QOS-MRP-GA-MANET respectively. Figure 3(f) shows the node throughput analysis. Here, the proposed QOS-MRP-CSROA-MANET method shows a 33.4437% and 66.7755% higher node throughput at node 34.1510% and 67.3277% higher node throughput at node 40, 34.0664% and 66.7096% higher node throughput at node 60, 31.1723% and 62.8854% higher node throughput at node 80, 31.9150% and 64.2215% higher node throughput at node 100 compared with existing method like QOS-MRP-PSOA-MANET and QOS-MRP-GA-MANET respectively. Figure 4(a) depicts the analysis of rate delay. Here, the QOS-MRP-CSROA-MANET method shows an 11.8897% and 20.2015% lower rate delay at rate 200, 10.8733% and 15.4748% lower rate delay at rate 400, 9.2719% and 13.8204% lower rate delay at rate 600, 6.9898% and 15.8742% lower rate delay at rate 800, 16.5409% and 20.2074% lower rate delay at rate 1000 compared with existing method like QOS-MRP-PSOA-MANET and QOS-MRP-GA-MANET respectively. Figure 4(b) shows the rate delivery ratio analysis. Here, the proposed QOS-MRP-CSROA-MANET method shows an 8.7800% and 22.1349% higher rate delivery ratio at rate 200, 8.1329% and 17.6498% higher rate delivery ratio at rate 400, 12.1648% and 22.1669% higher rate delivery ratio at rate 600, 10.1556% and 18.5837% higher rate delivery ratio at rate 800, 15.4427% and 34.9390% higher rate delivery ratio at rate 1000 compared with existing method like QOS-MRP-PSOA-MANET and QOS-MRP-GA-MANET respectively. Figure 4(c)  shows the rate drop analysis. Here, the proposed QOS-MRP-CSROA-MANET method shows a 39.0243% and 2.6279% lower rate drop at rate 200, 55.6506% and 38.3669% lower rate drop at rate 400, 52.8214% and 32.8742% lower rate drop at rate 600, 52.8214% and 32.8742% lower rate drop at rate 800, 57.4464% and 21.3671% lower rate drop at rate 1000 compared with existing method like QOS-MRP-PSOA-MANET and QOS-MRP-GA-MANET respectively.

Figure 4(d) shows the rate network lifetime analysis. Here, the proposed QOS-MRP-CSROA-MANET method shows a 47.5409% and 91.4893% higher rate network lifetime at rate 200, 56.7567% and 107.1428% higher rate network lifetime at rate 400, 55.1724% and 104.5454% higher rate network lifetime at rate 600, 50% and 111.7647% higher rate network lifetime at rate 800, 45% and 81.25% higher rate network lifetime at rate 1000 compared with existing method like QOS-MRP-PSOA-MANET and QOS-MRP-GA-MANET respectively. Figure 4(e) shows the rate overhead analysis. Here, the proposed QOS-MRP-CSROA-MANET method shows a 35.5738% and 22.9274% lower rate overhead at rate 200, 34.1403% and 20.0635% lower rate overhead at rate 400, 34.3468% and 17.4773% lower rate overhead at rate 600, 37.5783% and 19.7972% lower rate overhead at rate 800, 35.3212% and 19.8058% lower rate overhead at rate 1000 compared with existing method like QOS-MRP-PSOA-MANET and QOS-MRP-GA-MANET respectively. Figure 4(f) shows the rate throughput analysis. Here, the proposed QOS-MRP-CSROA-MANET method shows a 14.7651% and 26.2113% higher rate overhead at rate 200, 21.0653% and 35.8900% higher rate throughput at rate 400, 20.5563% and 36.0983% higher rate throughput at rate 600, 15.9708% and 35.2682% higher rate throughput at rate 800, 10.6674% and 18.8593% higher rate throughput at rate 1000 compared with existing method like QOS-MRP-PSOA-MANET and QOS-MRP-GA-MANET respectively.

Figure 5(a) shows the speed delay analysis. Here, the proposed QOS-MRP-CSROA-MANET method shows a 9.0408% and 18.9604% lower speed delay at speed 10, 3.0337% and 6.3764% lower speed delay at speed 20, 5.1545% and 10.3997% lower speed delay at speed 30, 9.4650% and 15.9681% lower speed delay at speed 40, 3.2031% and 13.6667% lower speed delay at speed 50 compared with existing method like QOS-MRP-PSOA-MANET and QOS-MRP-GA-MANET. Figure 5(b) shows the analysis of speed delivery ratio. Here, the proposed QOS-MRP-CSROA-MANET method shows a 60.1220% and 123.0742% higher speed delivery ratio at speed 10, 71.6233% and 96.5360% higher speed delivery ratio at speed 20, 64.0689% and 112.8619% higher speed delivery ratio at speed 30, 42.3448% and 72.4103% higher speed delivery ratio at speed 40, 27.7867% and 89.5180% higher speed delivery ratio at speed 50 compared with existing method like QOS-MRP-PSOA-MANET and QOS-MRP-GA-MANET respectively. Figure 5(c) shows the speed drop analysis. Here, the proposed QOS-MRP-CSROA-MANET method shows a 17.3256% and 26.5246% lower speed drop at speed 10, 26.5087% and 34.5366% lower speed drop at speed 20, 20.1068% and 28.7515% lower speed drop at speed 30, 24.2404% and 22.1576% lower speed drop at speed 40, 2.2471% and 11.0062% lower speed drop at speed 50 compared with existing method like QOS-MRP-PSOA-MANET and QOS-MRP-GA-MANET respectively.

Figure 4. Rate Performance metrics.

Figure 5(d) shows the speed network lifetime analysis. Here, the proposed QOS-MRP-CSROA-MANET method shows a 31.0913% and 83.4813% higher speed network lifetime at speed 10, 53.6764% and 88.288% higher speed network lifetime at speed 20, 39.4117% and 88.0952% higher speed network lifetime at speed 30, 44.4444% and 83.6956% higher speed network lifetime at speed 40, 20% and 70.1492% higher speed network lifetime at speed 50 compared with existing method like QOS-MRP-PSOA-MANET and QOS-MRP-GA-MANET respectively.

Figure 5(e) shows the speed overhead analysis. Here, the proposed QOS-MRP-CSROA-MANET method shows a 28.5112% and 12.2801% lower speed overhead at speed 10, 31.7942% and 21.1614% lower speed overhead at speed 20, 29.1140% and 21.8720% lower speed overhead at speed 30, 31.4474% and 22.8046% lower speed overhead at speed 40, 29.9926% and 23.5885% lower speed overhead at speed 50 compared with existing method like QOS-MRP-PSOA-MANET and QOS-MRP-GA-MANET method respectively. Figure 5(f) shows the speed throughput analysis. Here, the proposed QOS-MRP-CSROA-MANET method shows a 2.6313% and 22.2213% higher speed throughput at speed 10, 19.9544% and 25.4137% higher speed throughput at speed 20, 9.2743% and 25.3179% higher speed throughput at speed 30, 13.1988% and 21.6852% higher speed throughput at speed 40, 5.5902% and 13.7276% higher speed throughput at speed 50 compared with existing methods, like QOS-MRP-PSOA-MANET and QOS-MRP-GA-MANET respectively.

Figure 5. Speed Performance metrics.

5. CONCLUSION

In this manuscript, QoS and Network life time aware of multicast routing protocol with Chaos-integrated Cuckoo Search Rider Optimization Algorithm is successfully implemented for constructing a shortest-path multicast tree which maximizes the lifetime of network with bandwidth, minimizes the cost, delay, and jitter. Here, it solves the multicast routing problem by constructing a multicast tree with the help of Chaos-integrated Cuckoo Search Rider Optimization Algorithm which transmits data from source to destination along reducing of cost, delay, jitter, rising of bandwidth, and the lifetime of network. The simulations are carried out in NS2 simulator. The QOS-MRP-CSROA-MANET method provides high network lifetime in node as 70.1333% and 149.3055%, high network lifetime in rate as 50.894% and 99.2384%, high network lifetime in speed as 37.7247% and 82.7418%, low overhead in node as 36.3881% and 35.3920%, low overhead in rate as 35.3920% and 20.0142%, and low overhead in speed as 30.1718% and 20.3413%, compared with EECM-CGT and EECM-COA respectively.

Funding: This study received no specific financial support.  

Competing Interests: The author declares that there are no conflicts of interests regarding the publication of this paper.

REFERENCES

[1]          A. Singh and A. Nagaraju, "Low latency and energy efficient routing-aware network coding-based data transmission in multi-hop and multi-sink WSN," Ad Hoc Networks, vol. 107, p. 102182, 2020.Available at: https://doi.org/10.1016/j.adhoc.2020.102182.

[2]          A. Malar, M. Kowsigan, N. Krishnamoorthy, S. Karthick, E. Prabhu, and K. Venkatachalam, "Multi constraints applied energy efficient routing technique based on ant colony optimization used for disaster resilient location detection in mobile ad-hoc network," Journal of Ambient Intelligence and Humanized Computing, vol. 12, pp. 4007-4017, 2021.Available at: https://doi.org/10.1007/s12652-020-01767-9.

[3]          K. A. Darabkh, O. M. Amro, R. T. Al-Zubi, and H. B. Salameh, "Yet efficient routing protocols for half-and full-duplex cognitive radio Ad-Hoc Networks over IoT environment," Journal of Network and Computer Applications, vol. 173, p. 102836, 2021.Available at: https://doi.org/10.1016/j.jnca.2020.102836.

[4]          S. Norozpour and M. Darbandi, "Proposing New Method for Clustering and Optimizing Energy Consumption in WSN," Journal of Talent Development and Excellence, vol. 12, pp. 2631-2643, 2020.

[5]          M. Darbandi, "Proposing new intelligent system for suggesting better service providers in cloud computing based on kalman filtering," Published by HCTL International Journal of Technology Innovations and Research, vol. 24, pp. 1-9, 2017.

[6]          D.-G. Zhang, Y.-y. Cui, and T. Zhang, "New quantum-genetic based OLSR protocol (QG-OLSR) for Mobile Ad hoc Network," Applied Soft Computing, vol. 80, pp. 285-296, 2019.Available at: https://doi.org/10.1016/j.asoc.2019.03.053.

[7]          N. C. Singh and A. Sharma, "Resilience of mobile ad hoc networks to security attacks and optimization of routing process," in Materials Today: Proceedings, 2020.

[8]          M. Darbandi, "Proposing new intelligence algorithm for suggesting better services to cloud users based on kalman filtering," Published by Journal of Computer Sciences and Applications (ISSN: 2328-7268), vol. 5, pp. 11-16, 2017.

[9]          C. R. da Costa Bento and E. C. G. Wille, "Bio-inspired routing algorithm for MANETs based on fungi networks," Ad Hoc Networks, vol. 107, p. 102248, 2020.Available at: https://doi.org/10.1016/j.adhoc.2020.102248.

[10]        M. A. Gawas and S. Govekar, "State-of-art and open issues of cross-layer design and QOS routing in internet of vehicles," Wireless Personal Communications, vol. 116, pp. 2261-2297, 2021.Available at: https://doi.org/10.1007/s11277-020-07790-5.

[11]        S. Norozpour, "On comparison of different image segmentation techniques," Turkish Journal of Computer and Mathematics Education (TURCOMAT), vol. 12, pp. 4659-4663, 2021.Available at: https://doi.org/10.5120/ijca2019918790.

[12]        S. N. Norozpour, M. Momenzadeh, and A. Abolhasani, "Proposing new system for handling business data systems with more functionality and usability," Nexo Revista Científica, vol. 34, pp. 835-847, 2021.Available at: https://doi.org/10.5377/nexo.v34i02.11572.

[13]        S. Norozpour, "On e-learning difficulties worldwide faced throughout the COVID-19," Nveo-Natural VolatIies and Essential Oils Journal NVEO, pp. 9751-9760, 2021.

[14]        S. Norozpour, "Simulation of the relation between the number of COVID-19 death cases as a result of the number of handwashing facilities by using artificial intelligence," Artificial Intelligence for COVID-19, pp. 1-10, 2021.Available at: https://doi.org/10.1007/978-3-030-69744-0_1.

[15]        C. V. Subbaiah and G. Kannayaram, "Heuristic ant colony and reliable fuzzy QoS routing for mobile ad hoc network," Journal of Ambient Intelligence and Humanized Computing, pp. 1-12, 2021.

[16]        N. Ozada, S. G. Yazdi, A. Khandan, and M. Karimzadeh, "A brief review of reverse shoulder prosthesis: Arthroplasty, complications, revisions, and development," Trauma Monthly, vol. 23, pp. e58163-e58163, 2018.

[17]        M. Rathee, S. Kumar, A. H. Gandomi, K. Dilip, B. Balusamy, and R. Patan, "Ant colony optimization based quality of service aware energy balancing secure routing algorithm for wireless sensor networks," IEEE Transactions on Engineering Management, vol. 68, pp. 170-182, 2019.Available at: https://doi.org/10.1109/tem.2019.2953889.

[18]        U. Baroudi, M. Bin-Yahya, M. Alshammari, and U. Yaqoub, "Ticket-based QoS routing optimization using genetic algorithm for WSN applications in smart grid," Journal of Ambient Intelligence and Humanized Computing, vol. 10, pp. 1325-1338, 2019.Available at: https://doi.org/10.1007/s12652-018-0906-0.

[19]        M. Darbandi, "Kalman filtering for estimation and prediction servers with lower traffic loads for transferring high-level processes in cloud computing," Published by HCTL International Journal of Technology Innovations and Research,(ISSN: 2321-1814), vol. 23, pp. 10-20, 2017.

[20]        M. O. E. Ali, A. Aldegheishem, J. Lloret, and N. Alrajeh, "A QoS-Based routing algorithm over software defined networks," Journal of Network and Computer Applications, vol. 194, p. 103215, 2021.

[21]        S. Haghgoo, M. Hajiali, and A. Khabir, "Prediction and estimation of next demands of  cloud users based on their comments in CRM and previous usages," in International IEEE Conference  on Communication, Computing & Internet of Things Chennai, 2018.

[22]        M. Oche, A. B. Tambuwal, C. Chemebe, R. M. Noor, and S. Distefano, "VANETs QoS-based routing protocols based on multi-constrained ability to support ITS infotainment services," Wireless Networks, vol. 26, pp. 1685-1715, 2020.Available at: https://doi.org/10.1007/s11276-018-1860-7.

[23]        Y. Harold Robinson, S. Balaji, and E. Golden Julie, "PSOBLAP: particle swarm optimization-based bandwidth and link availability prediction algorithm for multipath routing in mobile ad hoc networks," Wireless Personal Communications, vol. 106, pp. 2261-2289, 2019.Available at: https://doi.org/10.1007/s11277-018-5941-9.

[24]        Q. Zhang, L. Ding, and Z. Liao, "A novel genetic algorithm for stable multicast routing in mobile AD hoc networks," China Communications, vol. 16, pp. 24-37, 2019.Available at: https://doi.org/10.23919/jcc.2019.08.003.

[25]        S. S. Benazer, M. S. Dawood, G. Suganya, and S. K. Ramanathan, "Performance analysis of modified on-demand multicast routing protocol for MANET using non forwarding nodes," Materials Today: Proceedings, vol. 45, pp. 2603-2605, 2021.Available at: https://doi.org/10.1016/j.matpr.2020.11.342.

[26]        N. S. Farheen and A. Jain, "Improved routing in MANET with optimized multi path routing fine tuned with hybrid modeling," Journal of King Saud University-Computer and Information Sciences, 2020.Available at: https://doi.org/10.1016/j.jksuci.2020.01.001.

[27]        D. M. Babu and M. Ussenaiah, "CS-MAODV: Cuckoo search and M-tree-based multiconstraint optimal multicast ad hoc O-demand distance vector routing protocol for MANETs," International Journal of Communication Systems, vol. 33, p. e4411, 2020.Available at: https://doi.org/10.1002/dac.4411.

[28]        N. Varyani, Z. L. Zhang, M. Rangachari, and L. Dai, D., "A fast Lagrangian relaxation based algorithm for destination-based QoS routing," presented at the In 2019 IFIP/IEEE Symposium on Integrated Network and Service Management (IM). IEEE ;2019, 2019.

Views and opinions expressed in this article are the views and opinions of the author(s), Review of Computer Engineering Research shall not be responsible or answerable for any loss, damage or liability etc. caused in relation to/arising out of the use of the content.