Index

Abstract

Three-phase AC motors are widely used in the industry. Nowadays, it accounts for 90% of the motors used in engine applications in technological lines. Control methods for this object are also quite complete and installed in industrial inverters in commerce. For commercial equipment, operators must not interfere with the control structure due to the closed nature of the system. For small-scale applications and applications that require operators, it is necessary to intervene in the control structure to customize the technology process. However, it cannot be done with commercially available equipment. Therefore, the authors propose a solution to build a standardized hardware system that can interfere with the control structure using the C2000 family microcontroller. The advantage of this solution is that it is inexpensive and allows us to install different algorithms. Besides, it is possible to connect to PC via Matlab/Simulink in real-time control problem.

Keywords: IM, C2000, FOC, V/f Control, PWM.

Received: 4 September 2019 / Revised: 7 October 2018 / Accepted: 13 November 2019/ Published: 11 December 2019

Contribution/ Originality

This study contributes to the existing literature by investigating the application of DSP C2000 in the control of alternating current electric motors creates an open system. Therefore, the operator can intervene directly in the control structure, which is not possible with commercial devices. This is particularly suitable for specialized applications that need to be customized according to technology.


1. INTRODUCTION

Three-phase motor control can be divided into two types: scalar control and vector control [1-4]. The scalar control is simple to implement, but the dynamic quality of the system is not achieved as the vector control. The vector control method for the stator current that uses coordinate transformations is analyzed into two components: torque control and magnetic flux control [4]. Therefore, the quality of control will be improved. However, the control structure of this method is complex and requires computing power of the microcontroller to be strong enough. There have been some popular control methods implemented in industry: V/f control [5] vector control [6-11] direct or non-direct control magnetic flux (DFOC, IFOC) [12] and flux attenuation control [13].  The two most common methods used in practical industry are the V/f control method and FOC control method.

From the engine model on the coordinate system αβ [14]:

According to Haitham, et al. [14] the V/f control law for motor torque is as follows:

2. INTRODUCTION OF THE C2000 FAMILY MICROCONTROLLER

The C2000 real-time controller is a family of high-performance microcontrollers, built to control power electronics and provide digital signal processing in industrial and automotive applications [15]. The C2000 is a 32-bit microcontroller family with integrated peripherals, designed for real-time applications. It can communicate with peripherals using common communication standards: SPI, UART, I2C, CAN and McBSP [16, 17]. The C2000 microcontroller has two series: C2000 Piccolo and C2000 Delfino. The Piccolo series aims to serve applications that require high computation at a low cost, while the Delfino series is suitable for applications that require strong performance. The Function block diagram of DSP C2000 Picolo is shown in Figure 1.

In motor control applications, the C2000 demonstrates the suitability due to the integration of peripheral sets: enhanced pulse width modulator (ePWM), analog-digital converter (ADC), and enhanced quadrature encoder pulse (eQEP). The function of the C2000 pulse width controller is to create the SOC (Start of Conversion) for ADC, which is neccessary to read the stator current values accurately. Besides, enabling interrupt configuration helps a lot for data processing.

Figure-1 . Function block diagram of TMS320C28x texas.

Source: Texas [16]. 

A special characteristic of the C2000 microcontroller series is that it includes a velocity calculator based on the CPU timer. It allows to perform calculations by both methods of determining velocity: by measuring the number of encoder pulses per unit of time, and by measuring time on a predetermined number of pulses. Furthermore, the high-speed communication interface of up to 5Mb / s  [18] allows data to be displayed on the computer quickly.

In terms of programming, C2000 is able to work with specialized software like Matlab/Simulink. Texas Instrument provides an extension on Matlab/Simulink that allows to compile the controller directly and then embedded in microcontrollers [17].

3. HARDWARE DESIGN

For a basic motor speed control problem, hardware components include:

Figure-2. Structure of the experimental setup.

The system uses an integrated IGBT valve assembly containing 6 single valves. DC power supply is provided by a rectifier circuit from the grid. The current measurement is carried out by a measuring circuit that is capable of measuring the current accurately and ensuring complete isolation from the control circuit. The valve control must be also isolated from the force circuit. Furthermore, conduction in a valve branch must be considered, so a dead-time circuit is used to avoid this phenomenon [19]. Since the system requires a velocity sensor, it is also necessary to arrange an encoder to determine the speed of the engine [14].

For an induction motor (IM), the initial magnetic flux value is not necessary to correctly determine [2, 14] so a relative encoder is used because it is much cheaper than an absolute encoder.

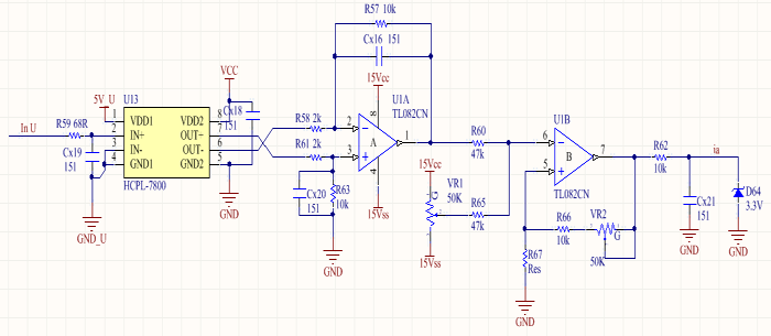
Measuring circuit: The system uses a method of measuring the current with Shunt resistors. With this measurement method, the DC components can still be certainty determined. With the measurement method using current transformers, the removed DC components will make it difficult to control in static mode (non-rotating motor mode) but still generate torque for the load. One solution to high-precision results is to use analog-to-analog conversion, HCPL-7800, with a bandwidth of up to 100kHz [20].

Figure-3. Measuring circuit.

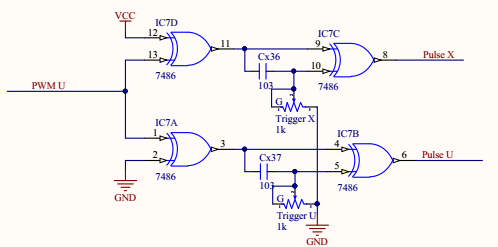
Dead-time circuit: Although the C2000 microcontroller provides the ability to set up the deadtime, a hardware-based deadtime circuit is a mandatory requirement to eliminate unnecessary problems during the control. The hardware-based deadtime circuit is shown in Figure 4. The deadtime circuits have two tasks. The first one is to create a delayed opening time between two switching processes, which eliminates the unsaturated switching phenomenon when the valve is from ON to OFF, and vice versa. The second task is to coordinate logically so that two valves of the same branch never open together.

Figure-4. Deadtime circuit.

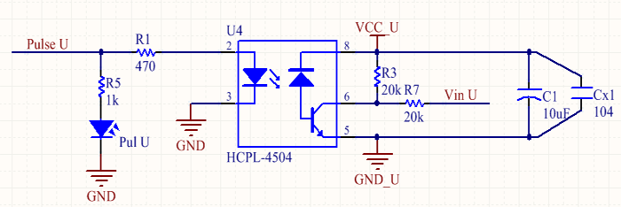
Isolation circuit: Signals from the microcontroller is a small power signal. To open and close the valve, we need a signal with a voltage of up to 15 V DC. Isolation circuit is designed using HCPL-4504, which is high-frequency valve control IC series. Figure 5 depicts this circuit.

Figure-5. Isolation circuit.

Mainboard circuit for C2000: Launchxl-F28069's design allows users to use input and output ports directly without a circuit design [17]. However, for convenience and certainty, it is necessary to design a circuit board that allows plugging into the connection ports on Launchpad. Figure 6 shows the block diagram of the mainboard. The controller and the driver are shown in Figure 7.

Figure-6. Block diagram of the main board.

Figure-7. Controller and driver.

4. CONTROL STRUCTURE

Based on the research described in the previous section, a V/f control structure has been proposed in Math [21]. The V/f constant is guaranteed by an amplifier stage with angular velocity input signal . The control structure deployed on the C2000 microcontroller is described as shown in Figure 9. The speed ​​controller adjusts the motor's sliding speed to stabilize the speed.

Figure-8. V/f control structure.

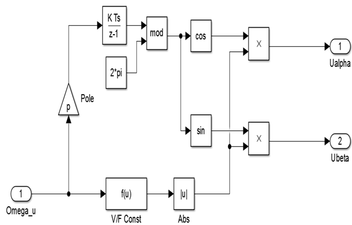
The structure of the V/f control law is described in Figure 9. The output the controller is the control signal sent to the engine. Using an integrator, the rotation angle value of the voltage vector is calculated. The product of the torque constant with the angular velocity is the voltage applied to the motor.

Figure-9. V/f control law.

5. EXPERIMENTAL RESULTS

The control structure according to the V/f control method has been designed in Matlab/Simulink software, compiled and embedded in C2000 microcontroller. The conditions and model parameters are provided in Table 1.

Table-1. Experimental parameters.

Engine parameters
Symbol
Value
Rated power
Pnom
0.1 kW
Rated speed
nnom
1407 vg/ph
Rated current
Inom
0.7 ARMS
Number of pole pairs
zp
2
Rotor resistance
Rr
13.7 Ω
Stator resistance
Rs
21.8 Ω
Rotor inductance
Lr
0.707 H
Stator inductance
Ls
0.6716 mH
Mutual induction
Lm
0.6313 mH
Power factor
cosφ
0.67
Magnetic dissipation coefficient.
σ
0.1607
Torque of inertia
J
0.001 kgm2

Source: Parameters of AC motors Mitsubishi GM-S 0,1kW.

Experimental results are shown in Figure 10 and Figure 11. The Figures show that the speed of the motor tracks to the speed reference closely. The current waveform illustrates the ability to control and extract the sample accurately with the implemented sampling method.

Figure-10. Experimental results of speed.

Source: Measured results from the experimental system.

Figure-11. Experimental results of the current.

Source: Measured results from the experimental system.

Experimental results demonstrate the ability to meet the requirements of asynchronous three-phase motor control using C2000 series microcontrollers. By empirical results, the ability of real-time operating has been proven. This ensures the implementation of applications in practice as well as the implementation of different algorithms.

6. CONCLUSION

The implemented hardware system shows the working capability of the C2000 microcontroller, satisfying with the V/f control method in asynchronous motor control. With the open structure of C2000, the intervention of control structure and algorithm setting becomes more convenient. In future works, the authors will implement different algorithms to test control quality on the hardware system using the built-in C2000 platform.

Funding: This study received no specific financial support.  

Competing Interests: The author declares that there are no conflicts of interests regarding the publication of this paper.

REFERENCES

[1]          N. Quang and J. Dittrich, Vector control of three-phase AC machines – system development in the practice: Springer Berlin Heidelberg, 2008.

[2]          B. Ion and A. N. Syed, The induction machine handbook: CRC Press, 2002.

[3]          K. B. Pabitra, K. B. Manoj, and K. S. Amit, "Speed Control of Induction Motor using Scalar Control," International Journal of Computer Applications, vol. 975, p. 8887, 2014.

[4]          F. El-Faouri, O. Mohamed, and W. Abu-Elhaija, "D-Q model and control of a three-phase induction motor considering mutual flux saturation effect," pp. 1-6, 2017.

[5]          Texas Intruments, "Texas intruments, scalar (V/f) control of 3-phase induction motors (2013), application report, SPRABQ8-July 2013," 2013.

[6]          N. H. Quang, N. P. Dao, H. M. Nguyen, T. T. Nguyen, and C. P. Nguyen, "Design an exact linearization controller for permanent stimulation synchronous linear motor polysolenoid," SSRG International Journal of Electrical and Electronics Engineering, vol. 4, pp. 7-12, 2017. Available at: https://doi.org/10.14445/23488379/ijeee-v4i1p102.

[7]          N. H. Quang, "Multi parametric programming based model predictive control for tracking control of polysolenoid linear motor," Special issue on Measurement, Control and Automation, vol. 19, pp. 31-37, 2017.

[8]          H. Q. Nguyen, P. Q. Nguyen, N. H. Nguyen, and T. B. Nguyen, "Min max model predictive control for polysolenoid linear motor," International Journal of Power Electronics and Drive Systems, vol. 9, pp. 1666-1675, 2018. Available at: https://doi.org/10.11591/ijpeds.v9.i4.pp1666-1675.

[9]          H. Q. Nguyen, P. Q. Nguyen, D. P. Nam, and T. B. Nguyen, "Multi parametric model predictive control based on laguerre model for permanent magnet linear synchronous motors," International Journal of Electrical and Computer Engineering, vol. 9, pp. 1067-1077, 2019. Available at: https://doi.org/10.11591/ijece.v9i2.pp1067-1077.

[10]        P. N. Dao, "Multi parametric programming and exact linearization based model predictive control of a permanent magnet linear synchronous motor," in International Conference on System Science and Engineering, 2017, pp. 743-747.

[11]        A. Bilal and B. Manish, Sensored field oriented control of 3-Phase induction motors, C2000 systems and applications: Texas Instruments, Inc, 2013.

[12]        E. K. Karrar and S. M. Ajang, "Field oriented control of induction motor," 2010.

[13]        Z. Dong, Y. Yong, L. Wenshuang, B. Wang, and X. Dianguo, "Flux-weakening control for induction motor in voltage extension region: Torque analysis and dynamic performance improvement," IEEE Transactions on Industrial Electronics, 2018.

[14]        A.-R. Haitham, I. Atif, and G. Jaroslaw, High performance control of AC drives with MATLAB/Simulink models: John Wiley & Sons, 2012.

[15]        A. Bilal and C. Chris, "Digital motor control methodology for C2000™ Real-Time control microcontrollers, texas instruments," 2010.

[16]        Texas, "Texas intruments, TMS320F2806x Piccolo™ microcontrollers datasheet (Rev. G)," 2018.

[17]        Texas, "Texas intruments, launchxl - F28069 overview," 2019.

[18]        Texas, "Texas intruments, TMS320x2806x piccolo technical reference guide," 2017.

[19]        L.-F. Shi, F.-B. Liu, H.-S. He, X.-Y. Mao, and X.-Q. Lai, "Design of adaptive dead-time control circuit for resonant half-bridge driver," International Journal of Electronics, vol. 100, pp. 1317-1331, 2013. Available at: https://doi.org/10.1080/00207217.2012.743084.

[20]        Agilent, "Agilent technilogies, isolation amplifier technical data," 2002.

[21]        Math, "Math work, induction machine scalar control," 2019.

Views and opinions expressed in this article are the views and opinions of the author(s), Review of Information Engineering and Applications shall not be responsible or answerable for any loss, damage or liability etc. caused in relation to/arising out of the use of the content.